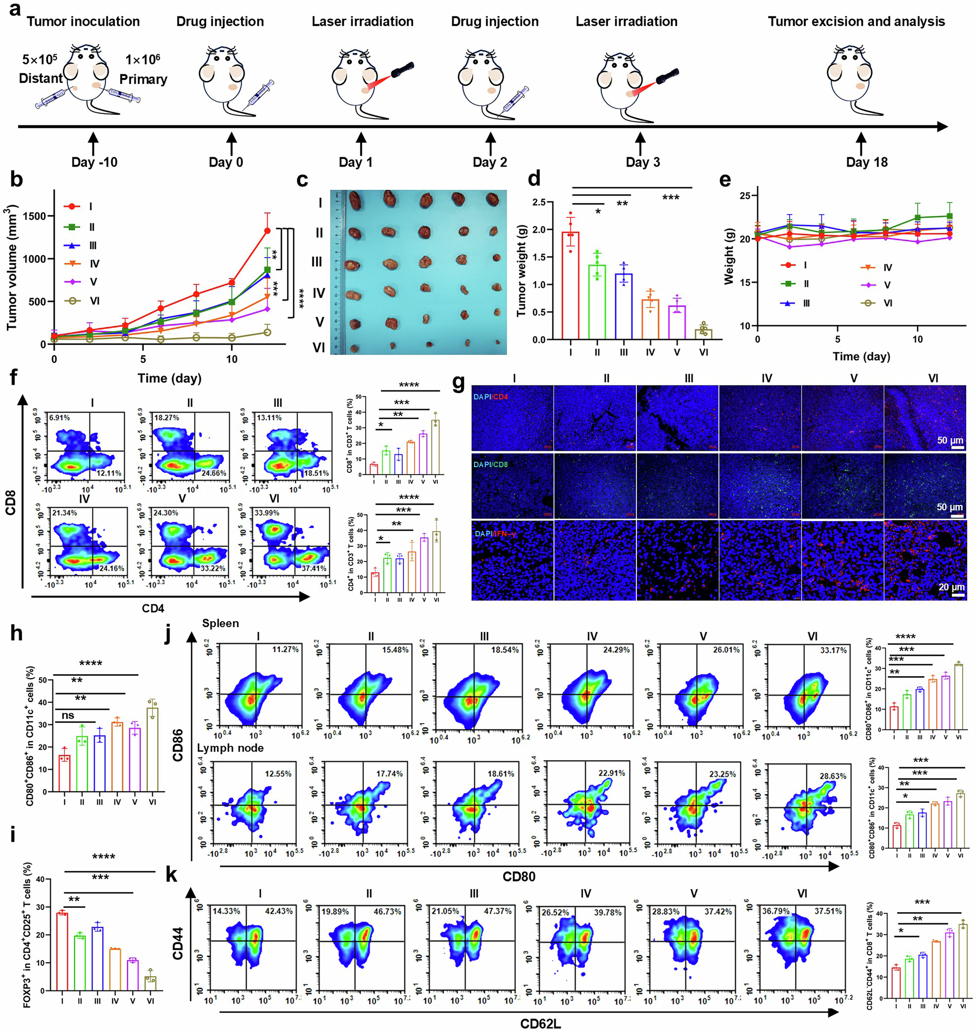
Fig. 5

Antitumour effect of MnO2/Co-DA@BiTE/HPT nanobombs on mice with a CT26 bilateral tumor model. a Diagram illustrating the bilateral tumor implantation and treatment schedule. b Distal tumor growth curves of CT26 tumor-bearing mice after various treatments (n = 5). c Representative photos of the sacrificed distal tumor. d The sacrificed primary tumor weights (n = 5). e The body weight of the mice during the treatment process (n = 5). f Flow cytometry plots and quantification of CD3+CD8+ and CD3+CD4+ T cells in tumor tissues (n = 3). g Representative immunofluorescence images of CD4+ and CD8+ infiltration in tumor tissues after treatment. Quantitative analysis of FOXP3 (h) and mature DCs (i) in tumor tissues (n = 3). j Flow cytometry plots and quantification of mature DCs in the spleen and lymph nodes (n = 3). k Flow cytometry plots and quantification of Tem in the spleen (n = 3). All data were presented as mean ± SD. I: NS, II: BiTE, III: MnO2/Co-DA, IV: MnO2/Co-DA+L, V: MnO2/Co-DA@BiTE/HPT, VI: MnO2/Co-DA@BiTE/HPT+L