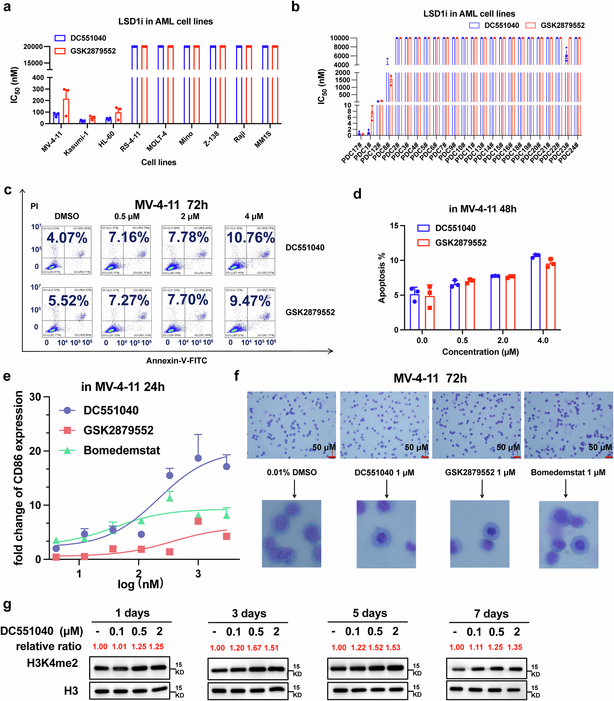
Fig. 2

DC551040 has an antitumor effect in acute myeloid leukemia in vitro. a Compound DC551040 inhibits the proliferation of the AML cell lines MV-4-11, Kasumi-1, and HL-60 in vitro. This panel shows the effects of DC551040 on the growth of ten AML cell lines. Cells were treated with gradient concentrations of DC551040 or GSK2879552 for 7 days, followed by cell growth assessment. The y-axis represents the growth half-maximal inhibitory concentration (IC₅₀) value. Data are presented as mean ± SEM, n = 3 per group. b Compound DC551040 inhibits the proliferation of AML patient-derived cells (PDCs) in vitro. This panel depicts the effects of DC551040 on the growth of 24 AML PDC samples. PDCs were treated with gradient concentrations of DC551040 or GSK2879552 for 7 days prior to cell growth evaluation. The y-axis represents the growth IC₅₀ value. Data are presented as mean ± SEM, n = 3 per group. c In MV-4-11 cells, compounds DC551040 and GSK2879552 induce cell apoptosis. MV-4-11 cells were treated with each compound at concentrations of 0.5 μM, 2 μM, and 4 μM for 72 h, and apoptotic effects were detected by flow cytometry. d Summary statistics of the apoptosis rate are shown. Data are presented as mean ± SEM, n = 3 per group. e CD86 expression levels in MV-4-11 cells treated with DC551040, GSK2879552, and Bomedemstat. Data are presented as mean ± SEM, n = 3 per group. f Morphological changes of MV-4-11 cells analyzed by Wright–Giemsa staining after treatment with indicated concentrations. Compared with DMSO treatment, the morphology of MV-4-11 changed after treatment with compound DC551040 for 24 h, the purple-red cell nucleus were shrunk and appeared in a half-moon state, and the light blue cytoplasm was enlarged. Based on the above results, we speculated that MV-4-11 differentiated into monocytes/macrophages. The positive compound GSK2879552 and Bomedemstat had similar effects to DC551040. g MV-4-11 cells were incubated with vehicle and compound DC551040 at 0.1 μM, 0.5 μM and 2 μM for 1, 3, 5, and 7 days, and the dimethylation level of histone H3K4 were determined by Western blot