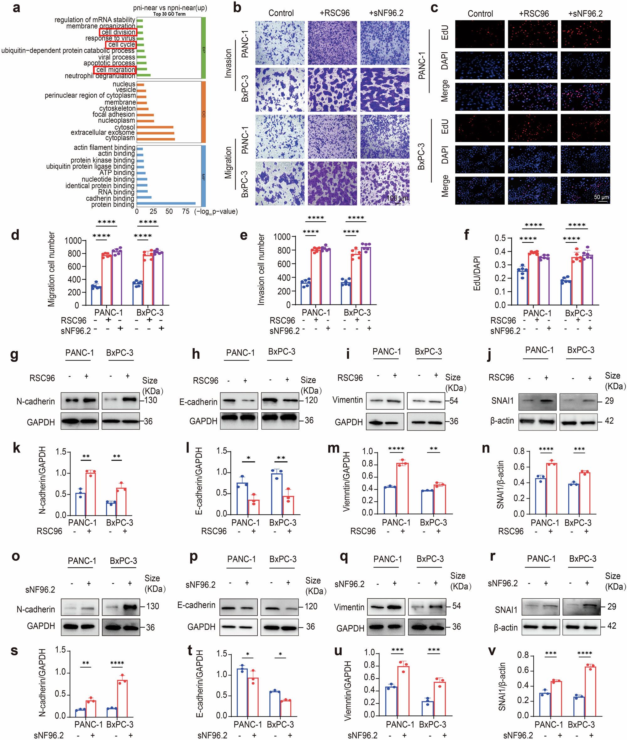
Fig. 3

SCs induce the malignant progression of pancreatic cancer cells. a Differential gene enrichment analysis of the spatial transcriptome in the PNI-near and NPNI-near regions. b, d, e Transwell assays were used to evaluate the effects of RSC96 or sNF96.2 cells on the migration and invasion of PANC-1 or BxPC-3 cells (n = 6). Scale bar: 100 μm. c, f An EdU assay was performed to assess the effects of RSC96 or sNF96.2 cells on the proliferation of PANC-1 or BxPC-3 cells (n = 6). Scale bar: 50 μm. g‒n Western blot analysis was conducted to detect the protein expression levels of EMT markers (N-cadherin, E-cadherin, vimentin, and SNAI1) in PANC-1 and BxPC-3 cells after coculture with RSC96 cells (n = 3). o-v Western blot analysis was conducted to detect the protein expression levels of EMT markers (N-cadherin, E-cadherin, vimentin, and SNAI1) in PANC-1 and BxPC-3 cells after coculture with sNF96.2 cells (n = 3). Relative expression levels were quantified as N-cadherin/GAPDH, vimentin/GAPDH and E-cadherin/GAPDH; since the molecular weight of SNAI1 ( ~ 29 kDa) is close to that of GAPDH ( ~ 36 kDa), SNAI1/β-actin was used for relative expression quantification. All the results are presented as the means ± SDs. Each data point in the bar graphs represents an individual sample. Statistical significance was determined by one-way analysis of variance followed by Tukey’s HSD post hoc test (for Fig. 3d-f) and a two-tailed unpaired t test (for Fig. 3k-n, s-v). *p < 0.05, **p < 0.01, ***p < 0.001, ****p < 0.0001