Fig. 4

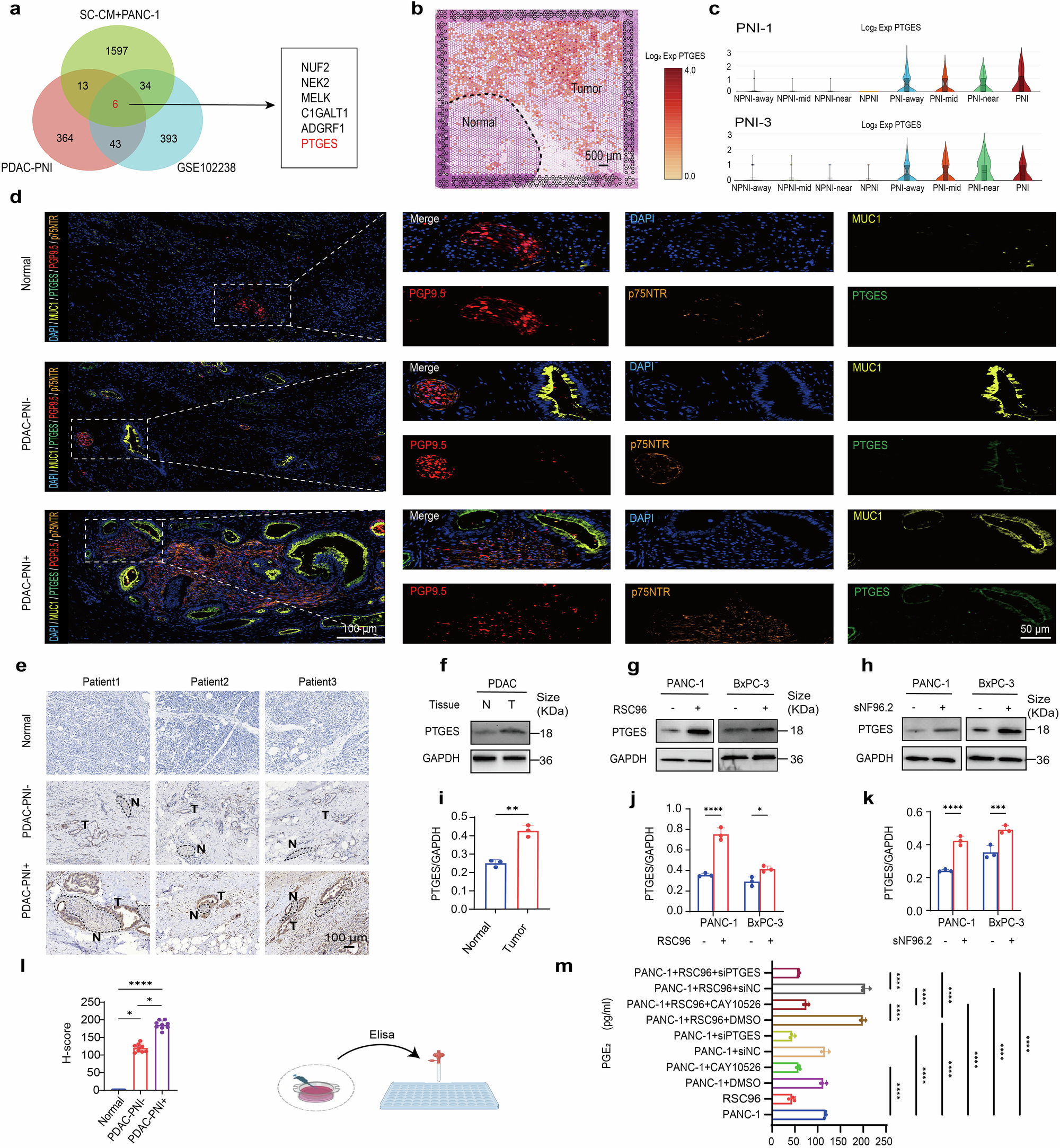
Elevation of PTGES/PGE2 in the coculture system is correlated with PNI. a Venn diagram showing the intersection of multiomics data identifying PTGES as a key gene in PNI. b Expression of PTGES genes via spatial transcriptome analysis. Scale bar: 500 μm (n = 4). c Violin plot showing the expression of PTGES in various PNI regions and NPNI regions via spatial transcriptomics (n = 4). d Representative mIHC images of human normal pancreatic tissues, PDAC-PNI- tissues, and PDAC-PNI+ tissues stained with PGP9.5, p75NTR and MUC1 antibodies (n = 3). Scale bar: 100 μm (left), 50 μm (right). e IHC staining of PTGES in human normal pancreatic tissues, PDAC-PNI- tissues, and PDAC-PNI+ tissues (n = 9), N: nerve, T: tumor. Scale bar: 100 μm. l H-scores of PTGES. f, i Western blotting was performed to detect the protein expression level of PTGES in human normal pancreatic tissues and PDAC tissues (n = 3), N: normal tissue, T: tumor tissue. g, j Western blotting was used to determine the protein expression level of PTGES in PANC-1 and BxPC-3 cells after coculture with RSC96 cells (n = 3). h, k Western blotting was conducted to measure the protein expression level of PTGES in PANC-1 and BxPC-3 cells after coculture with sNF96.2 cells (n = 3). m ELISA was used to detect the concentration of PGE2 in the culture medium (n = 3), and some of the graphical elements were created wtith Figdraw. All the results are presented as the means ± SDs. Each data point in the graphs represents an individual sample. Statistical significance was determined via two-tailed unpaired t tests (for Fig. 4i–k), one-way analysis of variance followed by Tukey’s HSD post hoc test (for Fig. 4m) and the Kruskal‒Wallis H test followed by Dunn’s multiple comparisons test (for Fig. 4l). *p < 0.05, **p < 0.01, ***p < 0.001, ****p < 0.0001