Abstract
Schizophrenia (ScZ) is characterized by prominent perceptual abnormalities. A deeper understanding of the neural mechanisms underlying these abnormalities is crucial for developing precise treatment strategies. Our study aimed to address the following primary questions. First, the functional role of various sub-oscillations within the alpha band remains unclear. Second, we aimed to identify biomarkers for the diagnostic purposes of ScZ. Third, the broader question of whether the diagnostic biomarker can also function as a treatment biomarker remains unknown. Resting-state EEG data from 55 ScZ patients and 61 healthy controls were analyzed to compare different sub-oscillations in the alpha band and their correlation with clinical symptoms (as measured by the general psychopathology scale). We discovered that distinct topographic patterns in low (~8 Hz) and high (~12 Hz) alpha may serve specific diagnostic and evaluative purposes respectively. Moreover, a pronounced gender bias was also observed. Low-alpha-band activity appeared to have more diagnostic relevance in females. On the other hand, the high-alpha difference was more relevant for evaluating the severity of symptoms in ScZ males. Our research has brought new insights into the neural oscillation mechanism of schizophrenia, which could substantially assist the formulating diagnosis of ScZ and the development of its treatment strategies.
Similar content being viewed by others
Introduction
Schizophrenia is a severe mental disorder characterized by a chronic course, marked impairments in social and vocational functioning, and a generally poor prognosis, often imposing a heavy burden on families and society [1, 2]. Long-term follow-up studies indicate that approximately 35.5% of patients experience a good or better treatment outcome following treatment, while about 40.3% face an unfavorable prognosis with significant functional impairments [3]. Moreover, the life expectancy of individuals with schizophrenia is reduced by 10–20 years [4]. As of 2019, schizophrenia still accounted for 12.2% of the Disability Adjusted Life Years (DALYs) attributed to mental disorders [5]. Despite ongoing research, the etiology and pathological mechanism underlying schizophrenia remain unclear. The diagnosis and treatment of schizophrenia are disrupted by the lack of reliable and effective biomarkers which prevents patients from having an objective and personalized diagnostic and therapeutic recommendations. There is accumulating evidence suggests that individuals with schizophrenia exhibit prominent perceptual/cognitive defects [6], particularly in the integration of information [7,8,9]. The brain necessitates a ‘binding mechanism’ to effectively organize and integrate information across different cortical regions into a coherent perceptual experience [10]. This mechanism, especially critical during changes in stimulus, is essential for clustering neurons and forming an ordered discharge pattern [11, 12]. Dysfunction in the discharge mechanism may contribute significantly to impairments in reality monitoring observed in schizophrenia patients [13, 14].
The impaired rhythmic activity may underpin the emergence and development of coherent cognitive and behavioral deficits, which, in turn, manifest as characteristic symptoms of psychosis and cognitive impairment [15,16,17,18,19,20,21,22]. Previous studies have elucidated that gamma oscillations carry different information and serve various neurophysiological functions [23,24,25,26]. Existing evidence suggests that gamma oscillations may play a crucial role in distinguishing ScZ during resting state [27] or feature-binding tasks [15, 28,29,30,31,32,33,34]. Both visually and auditory induced Gamma oscillations are important biological markers [35, 36] for diagnosing schizophrenia [31, 37,38,39]. It is worth noting that obtaining gamma oscillations from resting-state EEG presents certain challenges, as these, can be affected by eye movement artifacts [40] and are challenging to induce [41]. Previous research has mostly predominantly utilized MEG to induce more stable gamma oscillations [42, 43], but comes with a higher cost. In contrast, EEG provides a low-cost and convenient option for experiments involving large populations, yet current findings from EEG studies remain markedly inconsistent [44,45,46,47], in individuals with schizophrenia, it appears to be a frequent observation that there is a modest decrease alpha power in parieto-occipital, frontal and central regions when contrasted with healthy subjects [48,49,50,51,52]. While some studies described no reduction in terms of posterior alpha activity in schizophrenia patients [53,54,55]. Alpha oscillation is the most prominent feature in EEG [56, 57], yet, the relationship between alpha oscillations and ScZ is currently not well understood, potentially due to their complex nature. Most studies to date have provided only a relatively coarse measurement of power within the alpha frequency band [58,59,60,61], and variations in the defined ranges of frequency bands across different studies may contribute to discrepancies in findings. Another issue is that previous results have largely been derived from task-based studies [8, 62, 63], and complex tasks can augment the complexity of participants’ behavior. Therefore, exploring whether alpha oscillations under a simple experimental paradigm (such as resting state) and employing a simple experimental setup (such as EEG) [64], serve as a viable screening biomarker and its relationship with symptom scales is warranted.
Hence, in this study, we conducted a focused investigation into the variations of alpha oscillations to precisely characterize the differences between ScZ patients and healthy controls. Additionally, we aimed to explore the relationship between distinct alpha oscillations and the clinical symptoms. Ultimately, to enhance diagnosis and treatment strategies, we also explored the potential role of gender as a factor influencing the differentiation between ScZ and control groups, as well as its association with symptomatology.
Materials and methods
Participants
A total of 116 individuals participated in this study (Table 1). All participants were right-handed, possessed an educational level above elementary school, and were capable of comprehending the questionnaire content. Fifty-five patients with schizophrenia (age = 30.1 ± 6.9, 27 males 28 females) were recruited from the outpatient and inpatient department of Beijing Anding Hospital. All patients met the diagnostic criteria for schizophrenia in accordance with the Diagnostic and Statistical Manual of Mental Disorders, Fifth Edition (DSM-5). Exclusion criteria for the patients included a history of alcohol or drug abuse, severe neurological disorders (such as craniocerebral trauma, infections, or tumors), and the recent receipt of electroconvulsive therapy (ECT) or related physical therapy within the preceding 6 months. Sixty-one healthy controls (age = 28.7 ± 7.1, 30 males 31 females) were recruited through online platforms. All healthy controls underwent the MINI7.0.2 interview and were found to be free from any psychiatric diagnosis. Additionally, they had no family history of psychiatric disorders. This study was approved by the Ethics Committee of Beijing Anding Hospital, Capital Medical University (Ethics review acceptance number: 201723FS-2). All subjects provided written informed consent prior to participation.
Assessments and procedures
We collected essential demographic information from patients via a self-compiled questionnaire, including variables such as gender and age. The severity of schizophrenia symptoms was evaluated using the Positive and Negative Syndrome Scale (PANSS), a standardized assessment tool. The PANSS is composed of 33 items, which includes 30 primary items and 3 additional supplemental items designed to assess the risk of aggression. These primary items are further subdivided into three scales: the Positive Scale, comprising 7 items; the Negative Scale, also comprising 7 items; and the General Psychopathology Scale, which includes 16 items. Each item on the subscales is rated on a scale from 1 to 7, where 1 indicates absence and 7 indicates extreme manifestations. The overall PANSS score is the aggregate of these subscale scores. The Positive Scale primarily assesses symptoms that represent an excess or distortion of normal functions. Conversely, the Negative Scale evaluates features that are diminished or absent relative to normal functioning. The General Psychopathology Scale predominantly assesses the overall severity of schizophrenic disorders.
Electroencephalogram recordings
EEG recordings were obtained using the Net Station EEG systems equipped qwith a 128-channel EEG net from Electrical Geodesic Inc. (EGI). Participants were instructed to sit comfortably in a quiet environment devoid of electromagnetic interference. During the open-eye session, participants were required to fixate on a black cross for 5 min. This was followed by a 5-min closed-eye recording, during which participants were instructed to keep their eyes closed. Scalp EEG data were recorded at a sampling rate of 1000 Hz, with all electrode impedances maintained below 5 kΩ. Initially, the data were referenced to electrode CZ.
Preprocess of EEG
All the data were analyzed offline utilizing Matlab (R2021b; The Math works, MA, USA) and the EEGLAB toolbox [65]. Initially, the channel sequence of data was corrected through EEGLAB to ensure a standardize data collection across all participants. The data was filtered within a frequency range of 0.1 and 30 Hz. Subsequent visual inspections were conducted, and any problematic channels/segments were removed. Independent Component Analysis (ICA) was employed to eliminate artifacts [65] (e.g., persistent muscle activity, eye blinks, and lateral eye movements). Finally, channels that were removed during earlier analysis were reinstated using spherical interpolation, and the data were re-referenced to the average of all electrodes.
Power spectrum analysis
To accurately record alpha oscillations in EEG, we utilized the Chronux software package within the Matlab environment for spectral analysis of the collected electrophysiological data. This analysis facilitated the detailed spectrum characterization of the electrophysiological signals [66]. Chronux, an open-source software package designed for the analysis of neural data, provides comprehensive resources including current and past releases, source code, documentation, tutorials, and related publications on its homepage (http://chronux.org/). For the spectral analysis of resting EEG, a typical parameter configuration was employed (time-bandwidth product, 3; tapers, 5). This methodological approach aligns with those used in several prior studies in the field of biomedical research [67,68,69,70,71].
Statistical analysis
The paired T-test was used to assess differences in the power of the 8–12 Hz alpha bands activity between open-eye and closed-eye states within both SCH and HC groups. To pinpoint significant frequency ranges, an independent sample T-test was applied to each electrode for precise alpha band activities (from 7 Hz to 13 Hz, 0.1 Hz interval) each electrode between the SCH and HC groups. Subsequently, the power at 8 Hz was fixed, and a two-way ANOVA was conducted with electrodes and population groups as factors. Furthermore, we fixed the significant brain regions to lateral parietal lobe, and a two-way ANOVA (two factors are population and gender) was conducted as shown in Fig. 4, followed by pairwise comparison using a T-test with FDR correction. Pearson correlation analysis was also utilized to examine the relationship between SCH symptoms and alpha band activities, both in the total population and when stratified by genders.
Results
Comparison of power across multiple alpha bands between closed-eye and open-eye states
EEG field map analysis revealed distinct patterns of alpha oscillations between ScZ patients and healthy controls. During the open-eye state, the schizophrenia group exhibited pronounced low alpha (~8 Hz) oscillations extending from the central to the parieto-occipital lobe, alongside notable high alpha (~12 Hz) oscillations were observed in the central and parietal lobes. In the closed-eye state, low alpha oscillations were predominantly observed in the central to the occipital lobe, while high alpha oscillations concentrated in the central lobe. In contrast, the healthy control group during the open-eye state exhibited both high and low alpha oscillations were detected in the central and parietal lobes during the eye-open state. During the closed-eye state for the control group, low alpha oscillations were primarily identified from the central to the occipital lobe, and high alpha oscillations were prominent in the parietal lobe (Fig. 1A). Subsequent analysis compared the power across multiple alpha bands between the closed-eye and open-eye states separately for schizophrenia patients and healthy control groups. The results indicated that the relative power of the alpha band (8–12 Hz) was stronger in the closed-eye state compared to the open-eye state in both schizophrenia group (p < 0.001; Fig. 1B) and healthy control group (p < 0.001; Fig. 1C).
A Topographic map illustrating multiple alpha bands between closed-eye and open-eye states in both ScZ and HC groups. B Power spectrums in open and closed-eye states in ScZ group, and the comparison of alpha power between closed-eye and open-eye states in the ScZ group. *** is for p < 0.001. C Power spectrums in the open and closed-eye states in HC group, and the comparison of alpha power between closed-eye and open-eye states in the HC group. *** is for p < 0.001.
Comparison of power across multiple alpha bands in schizophrenia and healthy controls
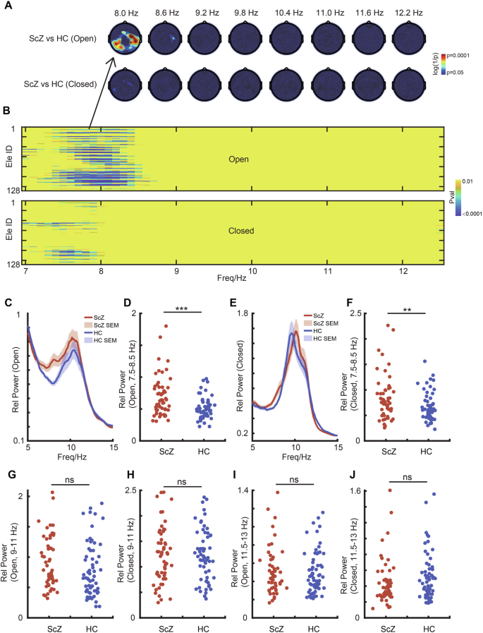
To investigate the variations in alpha oscillations across different sub-bands between individuals with schizophrenia and healthy controls, several independent t-tests were conducted. The analyses indicated that individuals with schizophrenia exhibited a significantly higher power in the low alpha band (~8 Hz) compared to healthy controls in the open-eye state (p < 0.001; Fig. 2A–D). This difference was particularly notable in the temporal-occipital lobe (Fig. 2A). To further delineate these findings, a comprehensive comparison of power across all 128 electrodes in both groups was conducted, revealing notable disparities, especially in the open-eye state, predominantly in that area (Fig. 2B). However, differences in other alpha bands in the open-eye state or alpha band power during the closed-eye state between the two groups are less significant (Fig. 2E, G–J).
A Comparison of relative power in alpha band between the ScZ and HC groups in both open and closed-eye states, which is shown in the topographic maps. B Comparison of alpha sub-band power across all 128 electrodes in both ScZ and HC groups. The upper panel corresponds to the open-eye state, while the lower panel represents the closed-eye state. C Power spectrums in open-eye state in ScZ and HC group. D Comparison between ScZ and HC groups in low alpha band in open-eye state. Each dot represents a subject. E Power spectrums in closed-eye state in ScZ and HC group. F Comparison between ScZ and HC groups in low alpha band in closed-eye state. G Comparison between ScZ and HC groups in medium alpha band in open-eye state. H Comparison between ScZ and HC groups in medium alpha band in closed-eye state. I Comparison between ScZ and HC groups in high alpha band in open-eye state. J Comparison between ScZ and HC groups in high alpha band in closed-eye state.
The correlation between relative alpha band power and clinical symptoms in schizophrenia
Subsequently, we shifted to explore the correlation between clinical symptoms in schizophrenia patients and alpha-band activities, assessing with PANSS (Fig. 3). Specifically, we investigated the relationship between the three PANSS subscales (positive, negative, and general psychopathology scale) and alpha-band activities during both open- and closed-eye states, exclusively within the schizophrenia patient cohort. The results revealed a significant negative correlation between clinical symptoms, particularly the General Psychopathology scale, and high alpha frequency (12 Hz), indicating that the higher the power was associated with, the lower the score (r = −0.38, p = 0.004; Fig. 3A–C). This correlation was most pronounced in the parietal lobe (Fig. 3B). This suggests that enhanced alpha oscillation in the parietal lobe is correlated with less severe symptoms. However, no significant correlations were observed between other alpha band powers and clinical symptoms (p > 0.05; Fig. 3A).
A Correlation analysis of clinical symptoms and alpha oscillations in different alpha sub-bands. The p values are shown with colors. B Topographic map illustrating the significant correlation between high alpha power and positive, negative and the general psychopathology scale in the open-eye and closed-eye state. C Scatter plot between high alpha power and positive, negative and the general psychopathology scale in the open-eye and closed-eye state.
Gender bias for discrimination of ScZ and control groups, and symptom correlation in ScZ group
Based on the main findings delineated in Figs. 2 and 3 (Fig. 4A), we extended our analysis to investigate potential gender difference effecting the power variations in low alpha band activity in the parietal-temporal lobe and correlation with symptoms in high alpha band activity in the parietal-occipital lobe. A two-way ANOVA (one factor is population; another factor is gender) was conducted with fixed brain region and frequency band (Fig. 4B–E). The results indicated a mild significance in power differences in low alpha among males (p = 0.023), but a more pronounced significance among females (p = 0.001). Moreover, a strong negative correlation was observed between high alpha power and symptoms in the parietal-occipital lobe in ScZ males (r = −0.69, p < 0.001). Conversely, this correlation was not significant in ScZ females (r = −0.17, p = 0.39).
A A summary of findings in Fig. 2 and Fig. 3. B Comparison between male ScZ and male HC groups in low alpha band in open-eye state. Each dot represents a subject. C Comparison between male ScZ and female HC groups in low alpha band in open-eye state. Each dot represents a subject. *** is for p < 0.001. D Scatter plot between high alpha power and general psychopathology scale in the open-eye in male ScZ. E Scatter plot between high alpha power and general psychopathology scale in the open-eye in female ScZ.
Discussion
Our research revealed that patients with schizophrenia exhibited significantly enhanced low alpha-band (8 Hz) activity compared to healthy controls; however, this activity was not associated with clinical symptoms. Conversely, the strength of high-alpha band (12 Hz) activity exhibited a negatively correlation with clinical symptoms. Incorporating an analysis of gender bias, these results suggest that low alpha may better represent the spectral EEG abnormalities associated with female patients with schizophrenia, thus potentially serving as a biomarker for disease classification. On the other hand, high alpha may serve as a marker for the severity of the clinical symptoms in male patients.
Oscillatory mechanism of schizophrenia
The relative alpha power (8–12 Hz) was found to be stronger in the closed-eye state compared to the open-eye state for both schizophrenia and healthy control groups. This observation aligns with prior which demonstrates that the amplitude of alpha typically increases during eye-closed or relaxed awake states [72,73,74]. Specifically, in a relaxed awake state with the eyes closed, 8–12 Hz neural oscillations are the dominant rhythm, particularly, in the parietal-occipital regions [75]. This observation suggests a consistent modulation of alpha oscillations across different states of visual input, irrespective of schizophrenia status. Further analyses comparing power differences across multiple alpha bands revealed that individuals with schizophrenia exhibited significantly higher low alpha (~8 Hz) power during the open-eye state, particularly in the temporal-parietal lobe. This distinct pattern emphasizes the potential of low alpha power as a biomarker for distinguishing individuals with schizophrenia from healthy controls. Moreover, our study explored the correlation between clinical symptoms in schizophrenia patients and alpha power. We observed that high alpha (~12 Hz) power in the parietal-occipital lobe was correlated with symptoms (general psychopathology scale). This association suggests a potential link between neural activity in specific brain regions and the severity of clinical manifestations, potentially serving as a compensatory mechanism [76]. The result does not imply that low alpha and high alpha are in conflict; rather, it highlights that they are driven by distinct oscillatory mechanisms. The idea of separate neural mechanisms for these sub-oscillations has also been supported by previous studies in gamma band [24, 25, 41, 77]. Previous studies on gamma subcomponents have revealed that, in the visual system [23,24,25, 41, 77, 78], different gamma subcomponents are associated with distinct visual functions, such as encoding different spatial frequencies [25], orientations [79], size [24], or plaids [77], and originate from different brain regions. High gamma originates from subcortical nuclei [25, 80], medium gamma arises from the local circuits of the visual cortex, while low gamma is generated by long-range horizontal connections in the visual cortex [24]. In the hippocampal-entorhinal system [81, 82], different gamma components are also linked to different learning functions (spatial and object learning), and they originate from distinct hippocampal-entorhinal circuits. While the mechanisms of different subcomponents in the alpha band remain inconclusive, we hypothesize that, similar to the gamma band, the existence of different subcomponents implies specific functional significance, particularly regarding their respective circuits and corresponding functions. Based on existing experimental results and previous work, many studies have demonstrated that different alpha subcomponents are associated with distinct functions [71, 83,84,85,86]. Due to their different spatial distributions in EEG [70, 87], they are also likely to have different neural origin mechanisms. Future intracranial experiments need to be designed to test and verify this hypothesis.
At present, there is no unified conclusion regarding the functional differences of various types of alphas. Current research is still at the stage of describing phenomena based on data obtained under different experimental conditions [88, 89]. Early studies by predecessors suggested that different alpha sub-oscillations might be related to states [90]. High alpha appears mainly as a component of the waking EEG, middle alpha shows a difference between REM and other states, and low alpha seems to be independent of arousal states. Another study on attention also found associations with different alpha sub-oscillations [83]. The high alpha showed an inhibitory function in attention and was correlated with attentional behavioral performance. In contrast, the low alpha displayed relatively earlier activation for attended stimuli compared to unattended stimuli. A recent study on depression [71] indicated that, compared with healthy controls, depression patients had a significant increase in high alpha and a significant decrease in low alpha. This suggests that different alpha sub-oscillations also have different functional roles in mental disorders, which is exactly consistent with the conclusion of this study. We also found similar results regarding the different functions of alpha sub-oscillations in schizophrenia. However, for a more in-depth explanation, more experiments are needed in the future for further exploration.
Neural circuit mechanism of schizophrenia
We observed a significant difference in low alpha-band activity between the ScZ group and the control group in the lateral temporal-parietal regions. Furthermore, there is a significant negative correlation between the general psychopathology scale of ScZ and high alpha power in the parietal-occipital region. These findings collectively suggest distinct neural circuit mechanisms involved in both the diagnosis and potential recovery pathways of schizophrenia. Due to the fact that EEG predominantly measures neural signals near the scalp, it may reflect underlying neural sources that cannot be precisely identified through EEG methods alone. In rodent experiments, various neural circuits are believed to be associated with schizophrenia-like symptoms [91], elucidating neural circuit mechanisms behind various underlying origins regarding the neural circuit mechanisms related to their underlying origins [92,93,94,95,96]. At the same time, studies at the receptor-level [30, 34, 97,98,99] and genetic-level [42, 100, 101] mechanisms are also crucial in regulating these abnormal sperm-differentiation-related behaviors, and the association between genes and abnormal neural oscillations has remained unclear and demands further research.
Potential applications and future studies
Our study holds significant implications for both diagnostic and therapeutic strategies in individuals with schizophrenia. Notably, the observed gender differences underscore the necessity for clinicians to adopt gender-specific approaches in both diagnosis and treatment, which is important for optimizing clinical outcomes. However, while our results are promising, further intervention studies are essential to substantiate these conclusions robustly. Looking ahead, integrating the measurement of 8 Hz activity into standard diagnostic procedures could potentially refine the accuracy of schizophrenia diagnosis. For low alpha, although we have not yet seen a correlation between it and symptoms, the current analysis methods are relatively simple. Perhaps they have some kind of connection in the high space, which needs further exploration in the future. For therapeutic interventions, we could explore the use of Transcranial Magnetic Stimulation (TMS) or electrical stimulation methods [102] to augment high alpha power in the parietal-occipital lobe. Our next step is to collect a cohort of patients with follow-up tracking to validate the findings of this study and further emphasize the necessity of distinguishing between these sub-oscillations. Such approaches could lead to more targeted and effective treatment modalities for schizophrenia. Another limitation is we used only resting-state as an experimental condition, which is insufficient for drawing many conclusions related to cognitive processes. In the future we will combine resting state and task-based EEG together to get a clearer picture for the precise oscillatory mechanisms of schizophrenia.
Data availability
The dataset and are available upon reasonable request to the corresponding author.
References
McCutcheon RA, Reis Marques T, Howes OD. Schizophrenia-An overview. JAMA Psychiatry. 2020;77:201–10.
Jauhar S, Johnstone M, McKenna PJ. Schizophrenia. Lancet. 2022;399:473–86.
Molstrom IM, Nordgaard J, Urfer-Parnas A, Handest R, Berge J, Henriksen MG. The prognosis of schizophrenia: a systematic review and meta-analysis with meta-regression of 20-year follow-up studies. Schizophr Res. 2022;250:152–63.
Chesney E, Goodwin GM, Fazel S. Risks of all-cause and suicide mortality in mental disorders: a meta-review. World Psychiatry. 2014;13:153–60.
Collaborators G 2019 MD. Global, regional, and national burden of 12 mental disorders in 204 countries and territories, 1990–2019: a systematic analysis for the Global Burden of Disease Study 2019. Lancet Psychiatry. 2022;9:137.
Dondé C, Kantrowitz JT, Medalia A, Saperstein AM, Balla A, Sehatpour P, et al. Early auditory processing dysfunction in schizophrenia: mechanisms and implications. Neurosci Biobehav Rev. 2023;148:105098. https://doi.org/10.1016/J.NEUBIOREV.2023.105098.
Bansal S, Bae GY, Robinson BM, Hahn B, Waltz J, Erickson M, et al. Association between failures in perceptual updating and the severity of psychosis in schizophrenia. JAMA Psychiatry. 2022;79:169–77.
Stevens KL, Teich CD, Longenecker JM, Sponheim SR. Relational memory function in schizophrenia: electrophysiological evidence for early perceptual and late associative abnormalities. Schizophr Res. 2023;254:99–108.
Van Leeuwen TM, Sauer A, Jurjut AM, Wibral M, Uhlhaas PJ, Singer W, et al. Perceptual gains and losses in synesthesia and schizophrenia. Schizophr Bull. 2021;47:722–30.
Usher M, Donnelly N. Visual synchrony affects binding and segmentation in perception. Nature. 1998;394:179–82.
Feldman J. The neural binding problem(s). Cogn Neurodyn. 2013;7:1–11.
Whitney D Neuroscience: toward unbinding the binding problem. Curr Biol 2009;19. https://doi.org/10.1016/J.CUB.2009.01.047.
Mondino M, Dondé C, Lavallé L, Haesebaert F, Brunelin J. Reality-monitoring deficits and visual hallucinations in schizophrenia. Eur Psychiatry. 2019;62:10–14.
Perret M, Lavallé L, Haesebaert F, Suaud-Chagny M-F, Brunelin J, Mondino M. Neuroanatomical correlates of reality monitoring in patients with schizophrenia and auditory hallucinations. Eur Psychiatry. 2021;64:e58. https://doi.org/10.1192/J.EURPSY.2021.2234.
Hirano Y, Uhlhaas PJ. Current findings and perspectives on aberrant neural oscillations in schizophrenia. Psychiatry Clin Neurosci. 2021;75:358–68.
Maran M, Grent-‘t-Jong T, Uhlhaas PJ Electrophysiological insights into connectivity anomalies in schizophrenia: a systematic review. Neuropsychiatr Electrophysiol 2016;2. https://doi.org/10.1186/s40810-016-0020-5.
Uhlhaas PJ, Singer W. Oscillations and neuronal dynamics in schizophrenia: The search for basic symptoms and translational opportunities. Biol Psychiatry. 2015;77:1001–9.
Han C. Editorial: mechanism of neural oscillations and their relationship with multiple cognitive functions and mental disorders. Front Neurosci. 2025;18:1543731. https://doi.org/10.3389/FNINS.2024.1543731.
Ge D, Han C, Liu C, Meng Z. Neural oscillations in the somatosensory and motor cortex distinguish dexmedetomidine-induced anesthesia and sleep in rats. CNS Neurosci Ther. 2025;31:e70262. https://doi.org/10.1111/cns.70262.
Zikereya T, Lin Y, Zhang Z, Taguas I, Shi K, Han C. Different oscillatory mechanisms of dementia-related diseases with cognitive impairment in closed-eye state. Neuroimage. 2024;304:120945.
Zhao X, Wang B, Liu J, Zhang L, Zhang Z, Han C, et al. Distinguishing major depressive disorder from bipolar disorder using alpha-band activity in resting-state electroencephalogram. J Affect Disord. 2025;376:333–40.
Liu P, Han C, Zhang T, Xu Y, Yang K, Li Y, et al. Alterations of oscillatory activity and cognitive function after aneurysmal subarachnoid hemorrhage. Int J Surg 2024. https://doi.org/10.1097/JS9.0000000000002190.
Han C, Shapley R, Xing D Gamma rhythms in the visual cortex: functions and mechanisms. Cogn Neurodyn 2021. https://doi.org/10.1007/s11571-021-09767-x.
Han C, Wang T, Wu Y, Li Y, Yang Y, Li L, et al. The generation and modulation of distinct gamma oscillations with local, horizontal, and feedback connections in the primary visual cortex: a model study on large-scale networks. Neural Plast. 2021;2021:8874516.
Han C, Wang T, Yang Y, Wu Y, Li Y, Dai W. et al. Multiple gamma rhythms carry distinct spatial frequency information in primaryvisual cortex. PLoS biology. 2021;19:e3001466.
Han C The oscillating mystery: The effects of forty‐hertz entrainment in treating Alzheimer’s disease. Brain‐X 2023;1. https://doi.org/10.1002/brx2.14.
Hirano Y, Oribe N, Kanba S, Onitsuka T, Nestor PG, Spencer KM. Spontaneous gamma activity in schizophrenia. JAMA Psychiatry. 2015;72:813–21. https://doi.org/10.1001/jamapsychiatry.2014.2642.
Uhlhaas PJ. Dysconnectivity, large-scale networks and neuronal dynamics in schizophrenia. Curr Opin Neurobiol. 2013;23:283–90.
Uhlhaas PJ. The adolescent brain: implications for the understanding, pathophysiology, and treatment of schizophrenia. Schizophr Bull. 2011;37:480–3.
Bianciardi B, Uhlhaas PJ. Do NMDA-R antagonists re-create patterns of spontaneous gamma-band activity in schizophrenia? A systematic review and perspective. Neurosci Biobehav Rev. 2021;124:308–23.
Uhlhaas PJ, Singer W. Abnormal neural oscillations and synchrony in schizophrenia. Nat Rev Neurosci. 2010;11:100–13.
Phillips KG, Uhlhaas PJ. Neural oscillations as a translational tool in schizophrenia research: rationale, paradigms and challenges. J Psychopharmacol. 2015;29:155–68.
Uhlhaas PJ, Roux F, Singer W. Thalamocortical synchronization and cognition: implications for schizophrenia? Neuron. 2013;77:997–9.
Grent-’t-Jong T, Rivolta D, Gross J, Gajwani R, Lawrie SM, Schwannauer M, et al. Acute ketamine dysregulates task-related gamma-band oscillations in thalamo-cortical circuits in schizophrenia. Brain. 2018;141:2511–26.
Pattisapu S, Ray S. Stimulus-induced narrow-band gamma oscillations in humans can be recorded using open-hardware low-cost EEG amplifier. PLoS One. 2023;18:e0279881. https://doi.org/10.1371/JOURNAL.PONE.0279881.
Murty DVPS, Ray S. Stimulus-induced robust narrow-band gamma oscillations in human EEG using cartesian gratings. Bio Protoc. 2022;12:e4379. https://doi.org/10.21769/BIOPROTOC.4379.
Uhlhaas PJ, Singer W. Neural synchrony in brain disorders: relevance for cognitive dysfunctions and pathophysiology. Neuron. 2006;52:155–68.
Uhlhaas PJ, Haenschel C, Nikolić D, Singer W. The role of oscillations and synchrony in cortical networks and their putative relevance for the pathophysiology of schizophrenia. Schizophr Bull. 2008;34:927–43.
Grent-’t-Jong T, Melloni L, Uhlhaas PJ. Dissociation and brain rhythms: pitfalls and promises. Front Psychiatry. 2021;12:790372. https://doi.org/10.3389/fpsyt.2021.790372.
Yuval-Greenberg S, Tomer O, Keren AS, Nelken I, Deouell LY. Transient induced gamma-band response in EEG as a manifestation of miniature saccades. Neuron. 2008;58:429–41.
Murty DVPS, Shirhatti V, Ravishankar P, Ray S. Large visual stimuli induce two distinct gamma oscillations in primate visual cortex. J Neurosci. 2018;38:2730–44.
Grent-‘t-Jong T, Rivolta D, Sauer A, Grube M, Singer W, Wibral M, et al. MEG-measured visually induced gamma-band oscillations in chronic schizophrenia: Evidence for impaired generation of rhythmic activity in ventral stream regions. Schizophr Res. 2016;176:177–85.
Hirvonen J, Wibral M, Palva JM, Singer W, Uhlhaas P, Palva S Whole-brain source-reconstructed MEG-data reveal reduced long-range synchronization in chronic schizophrenia. eNeuro 2017; 4. https://doi.org/10.1523/ENEURO.0338-17.2017.
Boutros NN, Arfken C, Galderisi S, Warrick J, Pratt G, Iacono W. The status of spectral EEG abnormality as a diagnostic test for schizophrenia. Schizophr Res. 2008;99:225–37.
Hasson ZT, Al-Hashimi AF, Al Qaisy UK Differences in Resting State EEG Power Spectrum in Patients with Schizophrenia and Healthy Controls. 2021 http://annalsofrscb.ro.
Cao Y, Han C, Peng X, Su Z, Liu G, Xie Y, et al. Correlation between resting theta power and cognitive performance in patients with schizophrenia. Front Hum Neurosci. 2022;16:853994. https://doi.org/10.3389/fnhum.2022.853994.
Perrottelli A, Giordano GM, Brando F, Giuliani L, Mucci A. EEG-based measures in at-risk mental state and early stages of schizophrenia: a systematic review. Front Psychiatry. 2021;12:653642. https://doi.org/10.3389/fpsyt.2021.653642.
Başar E, Schmiedt-Fehr C, Mathes B, Femir B, Emek-Savaş DD, Tülay E, et al. What does the broken brain say to the neuroscientist? Oscillations and connectivity in schizophrenia, Alzheimer’s disease, and bipolar disorder. Int J Psychophysiol. 2016;103:135–48.
Garakh Z, Zaytseva Y, Kapranova A, Fiala O, Horacek J, Shmukler A, et al. EEG correlates of a mental arithmetic task in patients with first episode schizophrenia and schizoaffective disorder. Clin Neurophysiol. 2015;126:2090–8.
Goldstein MR, Peterson MJ, Sanguinetti JL, Tononi G, Ferrarelli F. Topographic deficits in alpha-range resting EEG activity and steady state visual evoked responses in schizophrenia. Schizophr Res. 2015;168:145–52.
Kim JW, Lee YS, Han DH, Min KJ, Lee J, Lee K. Diagnostic utility of quantitative EEG in un-medicated schizophrenia. Neurosci Lett. 2015;589:126–31.
Canali P, Sarasso S, Rosanova M, Casarotto S, Sferrazza-Papa G, Gosseries O, et al. Shared reduction of oscillatory natural frequencies in bipolar disorder, major depressive disorder and schizophrenia. J Affect Disord. 2015;184:111–5.
Yeum TS, Kang UG. Reduction in alpha peak frequency and coherence on quantitative electroencephalography in patients with schizophrenia. J Korean Med Sci. 2018;33:e179. https://doi.org/10.3346/JKMS.2018.33.E179.
Murphy M, Öngür D. Decreased peak alpha frequency and impaired visual evoked potentials in first episode psychosis. Neuroimage Clin. 2019;22:101693. https://doi.org/10.1016/J.NICL.2019.101693.
Freche D, Naim-Feil J, Hess S, Peled A, Grinshpoon A, Moses E, et al. Phase-amplitude markers of synchrony and noise: a resting-state and TMS-EEG study of schizophrenia. Cereb Cortex Commun. 2020;1:tgaa013. https://doi.org/10.1093/texcom/tgaa013.
Makeig S, Westerfield M, Jung TP, Enghoff S, Townsend J, Courchesne E, et al. Dynamic brain sources of visual evoked responses. Science (1979). 2002;295:690–4.
Berger H Über das Elektrenkephalogramm des Menschen. Arch Psychiatr Nervenkr 1929. https://doi.org/10.1007/BF01797193.
John JP, Rangaswamy M, Thennarasu K, Khanna S, Nagaraj RB, Mukundan CR, et al. EEG power spectra differentiate positive and negative subgroups in neuroleptic-naive schizophrenia patients. J Neuropsychiatry Clin Neurosci. 2009;21:160–72. http://neuro.psychiatryonline.org.
Gordon E, Palmer DM, Cooper N. EEG alpha asymmetry in schizophrenia, depression, PTSD, panic disorder, ADHD and conduct disorder. Clin EEG Neurosci. 2010;41:178–83.
Sponheim SR, Clementz BA, Iacono WG, Beiser M. Resting EEG in first‐episode and chronic schizophrenia. Psychophysiology. 1994;31:37–43.
Stassen HH, Coppola R, Gottesman II, Torrey EF, Kuny S, Rickler KC, et al. EEG differences in monozygotic twins discordant and concordant for schizophrenia. Psychophysiology. 1999;36:109–17.
Yang E, Tadin D, Glasser DM, Hong SW, Blake R, Park S. Visual context processing in schizophrenia. Clinical Psychological Science. 2013;1:5–15.
Tibber MS, Anderson EJ, Bobin T, Antonova E, Seabright A, Wright B, et al. Visual surround suppression in schizophrenia. Front Psychol. 2013;4:1–13.
Zhang Y, Zhang Z, Du F, Song J, Huang S, Mao J, et al. Shared oscillatory mechanisms of alpha-band activity in prefrontal regions in eyes open and closed state using a portable EEG acquisition device. Sci Rep. 2024;14:26719.
Delorme A, Makeig S. EEGLAB: An open source toolbox for analysis of single-trial EEG dynamics including independent component analysis. J Neurosci Methods. 2004;134:9–21. https://doi.org/10.1016/j.jneumeth.2003.10.009.
Bokil H, Andrews P, Kulkarni JE, Mehta S, Mitra PP. Chronux: a platform for analyzing neural signals. J Neurosci Methods. 2010;192:146–51. https://doi.org/10.1016/j.jneumeth.2010.06.020.
Wang J, Zhao X, Bi Y, Jiang S, Sun Y, Lang J. et al. Executive function elevated by long termhigh-intensity physical activity and the regulation role of beta-band activity in human frontal region. Cogn Neurodyn. 2023;17:1463–72.
Han C, Guo M, Ke X, Zeng L, Li M, Haihambo N, et al. Oscillatory biomarkers of autism: evidence from the innate visual fear evoking paradigm. Cogn Neurodyn 2022; 6. https://doi.org/10.1007/s11571-022-09839-6.
Han C, Zhao X, Li M, Haihambo N, Teng J, Li S. et al. Enhancement of the neural response during 40 Hz auditory entrainment in closed-eye state in human prefrontal region. Cogn Neurodyn. 2022; https://doi.org/10.1007/s11571-022-09834-x.
Han C, Wang T, Wu Y, Li H, Wang E, Zhao X. et al. Compensatory mechanism of attention-deficit/hyperactivity disorder recovery in resting state alpharhythms. Front Comput Neurosci. 2022;16:883065.
Wang B, Li M, Haihambo N, Qiu Z, Sun M, Guo M, et al. Characterizing Major Depressive Disorder (MDD) using alpha-band activity in resting-state electroencephalogram (EEG) combined with MATRICS Consensus Cognitive Battery (MCCB). J Affect Disord. 2024;355:254–64.
Klimesch W. Alpha-band oscillations, attention, and controlled access to stored information. Trends Cogn Sci. 2012;16:606–17.
Barry RJ, Clarke AR, Johnstone SJ, Magee CA, Rushby JA. EEG differences between eyes-closed and eyes-open resting conditions. Clinical Neurophysiology. 2007;118:2765–73.
Barry RJ, Clarke AR, Johnstone SJ, Brown CR. EEG differences in children between eyes-closed and eyes-open resting conditions. Clinical Neurophysiology. 2009;120:1806–11.
Romei V, Gross J, Thut G. On the role of prestimulus alpha rhythms over occipito-parietal areas in visual input regulation: correlation or causation? Journal of Neuroscience. 2010;30:8692–7. https://doi.org/10.1523/JNEUROSCI.0160-10.2010.
Jamadar S, Michie P, Karayanidis F. Compensatory mechanisms underlie intact task-switching performance in schizophrenia. Neuropsychologia. 2010;48:1305–23.
Wang B, Han C, Wang T, Dai W, Li Y, Yang Y. et al. Superimposed gratings induce diverse response patterns of gamma oscillations in primary visual cortex. Sci Rep. 2021;11:4941.
Ray S, Maunsell JHR. Different origins of gamma rhythm and high-gamma activity in macaque visual cortex. PLoS Biol. 2011;9:e1000610.
Han C, Wang B, Yang G, Dai W, Yang Y, Wang T, et al. Neural mechanism of orientation selectivity for distinct gamma oscillations in cat V1. J Vis. 2020;20:1116.
Castelo-Branco M, Neuenschwander S, Singer W. Synchronization of visual responses between the cortex, lateral geniculate nucleus, and retina in the anesthetized cat. J Neurosci. 1998;18:6395–410.
Fernández-Ruiz A, Oliva A, Soula M, Rocha-Almeida F, Nagy GA, Martin-Vazquez G, et al. Gamma rhythm communication between entorhinal cortex and dentate gyrus neuronal assemblies. Science (1979). 2021;372:eabf3119.
Colgin LL, Denninger T, Fyhn M, Hafting T, Bonnevie T, Jensen O, et al. Frequency of gamma oscillations routes flow of information in the hippocampus. Nature. 2009;462:353–7.
Jia J, Fang F, Luo H. Selective spatial attention involves two alpha-band components associated with distinct spatiotemporal and functional characteristics. Neuroimage. 2019;199:228–36.
Han C, Zhang Z, Lin Y, Huang S, Mao J, Xiang W, et al. Monitoring sleep quality through low α-band activity in the prefrontal cortex using a portable electroencephalogram device: longitudinal study. J Med Internet Res. 2025;27:e67188.
Lin Y, Huang S, Mao J, Li M, Haihambo N, Wang F, et al. The neural oscillatory mechanism underlying human brain fingerprint recognition using a portable EEG acquisition device. Neuroimage. 2024;294:120637.
Han C, Cheung VCK, Chan RHM. Aging amplifies sex differences in low alpha and low beta EEG oscillations. Neuroimage. 2025;312:121231.
Barzegaran E, Vildavski VY, Knyazeva MG. Fine structure of posterior alpha rhythm in human EEG: frequency components, their cortical sources, and temporal behavior. Sci Rep. 2017;7:1–12.
Shi K, Lei H, Chen L, Wang X, Li M, Haihambo N, et al. Distinct mechanisms of multiple alpha-band activities in frontal regions following an 8-week medium- (Yoga) and high-intensity (Pamela) exercise intervention. CNS Neurosci Ther. 2025;31:e70405. https://doi.org/10.1111/CNS.70405.
Zhang Z, Han C High alpha-band activity of prefrontal cortex contributes to the significant neural alterations in the initial two-month phase of a romantic relationship. 2025. https://doi.org/10.21203/RS.3.RS-5835787/V1.
Cantero Lorente JL, Atienza M, Gómez CM, Salas RM. Spectral structure and brain mapping of human alpha activities in different arousal states. Neuropsychobiology. 1999;39:110–6.
Chen Y, Li S, Zhang T, Yang F, Lu B. Corticosterone antagonist or TrkB agonist attenuates schizophrenia-like behavior in a mouse model combining Bdnf-e6 deficiency and developmental stress. iScience. 2022;25:104609. https://doi.org/10.1016/j.isci.2022.104609.
Howes OD, Bukala BR, Beck K. Schizophrenia: from neurochemistry to circuits, symptoms and treatments. Nat Rev Neurol. 2024;20:22–35.
Pratt J, Dawson N, Morris BJ, Grent-’t-Jong T, Roux F, Uhlhaas PJ. Thalamo-cortical communication, glutamatergic neurotransmission and neural oscillations: a unique window into the origins of ScZ? Schizophr Res. 2017;180:4–12.
Pei H, Jiang S, Liu M, Ye G, Qin Y, Liu Y, et al. Simultaneous EEG-fMRI investigation of rhythm-dependent thalamo-cortical circuits alteration in schizophrenia. Int J Neural Syst. 2024;34:2450031. https://doi.org/10.1142/S012906572450031X.
Thankachan S, Katsuki F, McKenna JT, Yang C, Shukla C, Deisseroth K, et al. Thalamic reticular nucleus parvalbumin neurons regulate sleep spindles and electrophysiological aspects of schizophrenia in mice. Sci Rep. 2019;9:3607 https://doi.org/10.1038/s41598-019-40398-9.
Uhlhaas PJ, Linden DEJ, Singer W, Haenschel C, Lindner M, Maurer K, et al. Dysfunctional long-range coordination of neural activity during gestalt perception in schizophrenia. Journal of Neuroscience. 2006;26:8168–75.
Lewis DA, Hashimoto T, Volk DW. Cortical inhibitory neurons and schizophrenia. Nat Rev Neurosci. 2005;6:312–24. https://doi.org/10.1038/nrn1648.
Gonzalez-Burgos G, Lewis DA. NMDA receptor hypofunction, parvalbumin-positive neurons, and cortical gamma oscillations in schizophrenia. Schizophr Bull. 2012;38:950–7. https://doi.org/10.1093/schbul/sbs010.
Rebollo B, Perez-Zabalza M, Ruiz-Mejias M, Perez-Mendez L, Sanchez-Vives MV. Beta and gamma oscillations in prefrontal cortex during NMDA hypofunction: an in vitro model of schizophrenia features. Neuroscience. 2018;383:138–49. https://doi.org/10.1016/j.neuroscience.2018.04.035.
Venables NC, Bernat EM, Sponheim SR. Genetic and disorder-specific aspects of resting state EEG abnormalities in schizophrenia. Schizophr Bull. 2009;35:826–39.
Narayanan B, Soh P, Calhoun VD, Ruaño G, Kocherla M, Windemuth A, et al. Multivariate genetic determinants of EEG oscillations in schizophrenia and psychotic bipolar disorder from the BSNIP study. Transl Psychiatry. 2015;5:e588 https://doi.org/10.1038/tp.2015.76.
Kuhn J, Bodatsch M, Sturm V, Lenartz D, Klosterkötter J, Uhlhaas PJ, et al. DEEP BRAIN STIMULATION IN SCHIZOPHRENIA. 2014 www.activitas.org.
Acknowledgements
This work was funded by the Beijing Municipal Hospital Research and Development Project (PX2021068), the Advanced Innovation Center for Human Brain Protection Project (3500-12020137), the National Natural Science Foundation of China (82201701), and the Sci-Tech Innovation 2030 – Major Project of Brain science and brain-inspired intelligence technology (2021ZD0200600).
Author information
Authors and Affiliations
Contributions
CH, XZ conceived and designed the study. CH, BW, ML contributed to the literature search. XZ, XP, BW, JZ and CW contributed to data collection. CH, BW contributed to the data analysis, and the interpretation of results. CH, BW, XZ, ZZ, CY, MT and XC contributed to writing the paper.
Corresponding authors
Ethics declarations
Competing interests
The co-authors declare that the research was conducted in the absence of any commercial or financial relationships that could be construed as a potential conflict of interest.
Ethics approval and consent to participate
This study was approved by the Ethics Committee of Beijing Anding Hospital, Capital Medical University (Ethics review acceptance number: 201723FS-2). All methods were performed in accordance with the guidelines and regulations. All subjects provided written informed consent prior to participation.
Additional information
Publisher’s note Springer Nature remains neutral with regard to jurisdictional claims in published maps and institutional affiliations.
Rights and permissions
Open Access This article is licensed under a Creative Commons Attribution 4.0 International License, which permits use, sharing, adaptation, distribution and reproduction in any medium or format, as long as you give appropriate credit to the original author(s) and the source, provide a link to the Creative Commons licence, and indicate if changes were made. The images or other third party material in this article are included in the article’s Creative Commons licence, unless indicated otherwise in a credit line to the material. If material is not included in the article’s Creative Commons licence and your intended use is not permitted by statutory regulation or exceeds the permitted use, you will need to obtain permission directly from the copyright holder. To view a copy of this licence, visit http://creativecommons.org/licenses/by/4.0/.
About this article
Cite this article
Han, C., Wang, B., Peng, X. et al. Distinct oscillatory mechanisms in low and high alpha-band activities for screening and potential treatment of Schizophrenia. Transl Psychiatry 15, 210 (2025). https://doi.org/10.1038/s41398-025-03426-z
Received:
Revised:
Accepted:
Published:
Version of record:
DOI: https://doi.org/10.1038/s41398-025-03426-z






