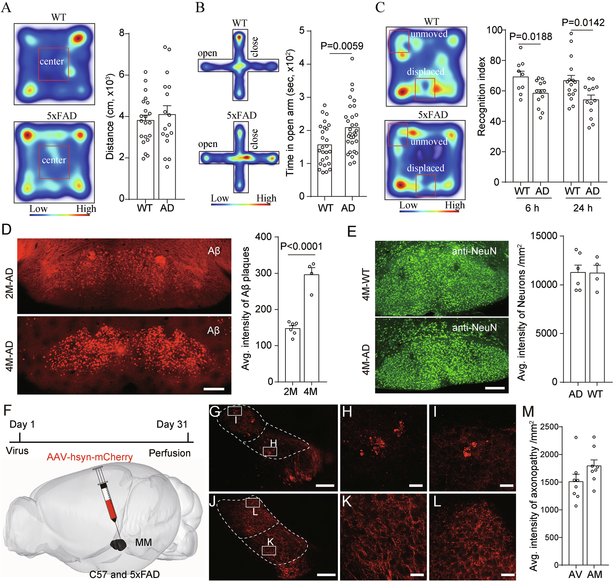
Fig. 3: Behavior performance and pathological changes in 5xFAD mice.

A. Heatmap for the activity of 5xFAD mice and C57BL/6J mice in OFT (left) and the total distance they moved (right), C57, n = 21; 5xFAD, n = 17. Unpaired two-tailed t-test. B. Heatmap for the activity of 5xFAD mice and C57BL/6J mice in the EPM (left), and the time duration in open arms (right), C57BL/6J, n = 26; 5xFAD, n = 31. Unpaired two-tailed t-test. C. Heatmap for the activity of 5xFAD mice and C57BL/6JBL/6J mice in the OLT (left), and the discrimination index in 6 h and 24 h after encoding (right), C57BL/6J-6h, n = 9; 5xFAD-6h, n = 13, C57BL/6J-24h, n = 16; 5xFAD-24h, n = 13. Unpaired two-tailed t-test. D. Staining of amyloid plaques in 2-month-old 5xFAD mice and 4-month-old 5xFAD mice (left) and statistical result (right). Scale bar: 200 μm, 2 M, n = 6; 4 M, n = 4. Unpaired two-tailed t-test. E. Staining neurons of MM in 4-month-old 5xFAD mice and C57BL/6J mice (left) and the statistical result of neuronal density (right). Scale bar: 200 μm, C57BL/6J, n = 4; 5xFAD, n = 6. Unpaired two-tailed t-test. F. Schematic diagram of AAV2/9-hSyn-mCherry labeling of MM neurons in 4-month-old 5xFAD mice and C57BL/6J mice. G and J. The confocal images of axonopathy of MM neurons in AM and AV in 4-month-old 5xFAD mice (G) and C57BL/6J mice (J). Scale bar: 200 μm. H and I. The magnifications of axonopathy in AM (H) and AV (I) in 5xFAD mice from G. K and L. The magnifications of axonal terminals in AM (K) and AV (L) in C57 mice from G. Scale bar: 50 μm. M. Quantitative analysis of axonopathy in AV and AM of 5xFAD mice, respectively. n = 8, Unpaired two-tailed t-test. All data are listed as the Mean ± SEM.