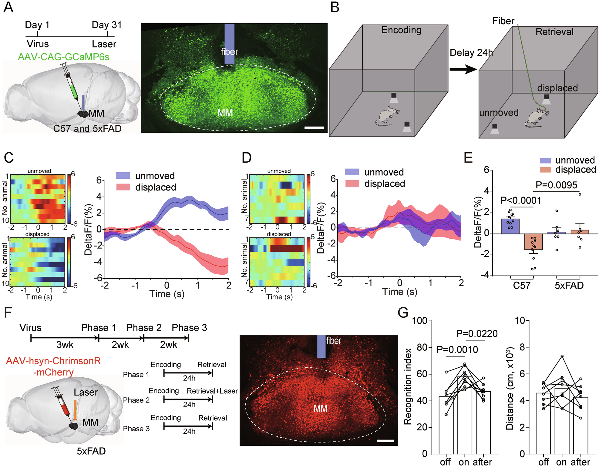
Fig. 4: Fiber photometry and optogenetic modulation of MM neurons.

A. The experimental strategy of optical fiber-based Ca2+ recording in the MM neurons. AAV2/9-CAG-GCaMP6s into the MM of C57BL/6J and 5xFAD mice at 12 weeks old, and the optical fiber was implanted in the MM (left). One example image showed the optical fiber position in the MM (right). Scale bar: 500 μm. B. The experimental procedure of OLT with fiber photometry. C and D. Heatmap of fluorescence signals of MM neurons when mice approached to unmoved-object (up) and displaced-object (bottom) during the retrieval phase of C57BL/6J mice (C) and 5xFAD mice (D). Peri-event plot of average fluorescence changes of MM neurons when mice approached to unmoved-object and displaced-object during the retrieval phase (right) of C57BL/6J mice (C) and 5xFAD mice (D). Thick lines indicate the mean, and shaded areas indicate the SEM. C57BL/6J, n = 10, 5xFAD, n = 7. One-way ANOVA with Tukey’s multiple comparisons test. E.Quantitative analysis of the mean fluorescence signals between unmoved-object and displaced-object during the retrieval phase of C57BL/6J mice and 5xFAD mice. All data are listed as the Mean ± SEM. One-way ANOVA with Tukey’s multiple comparisons test. C57BL/6J, n = 10, 5xFAD, n = 7. F. The experimental strategy of activation of t the MM neurons in 5xFAD mice. AAV2/9-hSyn-ChrimsonR-mCherry was injected into the MM of 5xFAD mice at 12 weeks old, and the optical fiber was implanted in the MM (left). One example image showed the optical fiber position in the MM (right). Scale bar: 500 μm. G. Statistical plots of object-location recognition index (left) and distance (right) measured before, during and after optogenetic activation of MM neurons in the retrieval phase, with two-week intervals between sessions, n = 8. Two-tailed paired t-test. All data are listed as the Mean ± SEM.