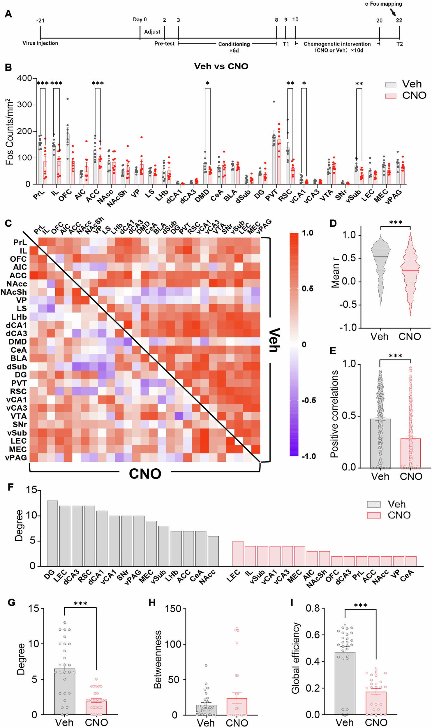
Fig. 5: Chronic inhibition of the RSC disrupted brain network stability of long-term cocaine memory.
From: A coordinated and enhanced brain network supports the persistence of long-term cocaine memory

A Timeline of the experiment. B c-Fos expression was reduced after chronic inhibition of the RSC in the PrL, IL, ACC, DMD, RSC, vCA1, and vSub during long-term cocaine memory recall. n = 8 per group. t-test. Plots show the mean ± SEM. *p < 0.05; **p < 0.01; ***p < 0.001. C The interregional correlation values were changed after chronic inhibition of the RSC. The lower left part is the CNO group, and the upper right part is the Veh group. D Mean r values were decreased after chronic inhibition of the RSC. E Mean positive r values were decreased after chronic inhibition of the RSC. F Degree centrality distribution was changed. G Mean degree centrality was lower in the CNO group than in the Veh group. H Mean betweenness centrality has not changed between the CNO and the Veh groups. I Global efficiency was lower in the CNO group than in the Veh group. Unpaired t-test. ***p < 0.001.