Abstract
The persistence of drug memories accounts for the high risk of drug relapse, which is a major challenge in the treatment of substance use disorders. However, the neurobiological underpinnings, especially the dynamic changes of brain networks underlying long-term drug memories, remain unclear. Here we utilized cocaine conditioned place preference (CPP) in rats combined with c-Fos mapping in multiple brain regions and network analysis to assess dynamic patterns of neural activity and functional memory networks following the recall of short-term and long-term cocaine memory. Furthermore, we employed chemogenetic interventions to disrupt the core nodes within the long-term memory network. Our results showed that the recall of long-term cocaine memory is characterized by more extensive and stronger neuronal activation, greater interregional co-activation, and a more coordinated and stable brain network, compared to short-term cocaine memory. Within this reorganized network, the retrosplenial cortex (RSC) emerged as a key hub. Chronic inhibition of RSC disrupted the network and impaired the recall of the long-term memory. These findings demonstrate that the persistence of cocaine memory is encoded by a large-scale reorganization toward a more integrated and stable brain state, and identify the RSC as a critical cortical node orchestrating this process, offering a potential target for relapse prevention strategies.
Introduction
Memories associated with obtaining positive outcomes promote continued reward-seeking behavior, which is essential for survival. However, when the outcome is an abused drug, the memories become maladaptive and abnormally strong, resulting in compulsive drug use over other behaviors [1,2,3]. Even after long-term abstinence, exposure to drug-associated context or cues can reactivate these drug memories and lead to drug relapse [4,5,6]. Consequently, elucidating the mechanisms underlying the long-term maintenance of drug memories holds considerable promise for the development of novel therapeutic interventions for substance use disorders and relapse behaviour.
The formation of long-term memory relies on system consolidation, during which specific brain networks undergo systematic reorganization, with brain regions holding memory traces transitioning from subcortical areas to the neocortex [7, 8]. Previous studies utilizing functional magnetic resonance imaging (fMRI) have suggested that the consolidation of drug memories does not merely rely on changes in a single or a few discrete brain regions; rather, it triggers global alterations in neural network structure and function [9, 10]. Specifically, changes in structural connectivity have a limited impact on cognitive function during drug abstinence, while functional connectivity plays a more crucial role in the persistence of long-term memories [11, 12]. However, the precise manner in which brain networks are constructed and remodeled, together with their specific contributions during system consolidation of drug memories remain elusive.
With growing interest in neural mesoscale and macroscale networks, network-based analysis has emerged as a critical field in neuroscience [13, 14]. The neural network of the brain delineates the manner in which information is processed, comprising two fundamental components: nodes and edges. Edges are mainly used to describe the transmission of neural signals within the brain network, whereas nodes serve as critical junctures in the construction of brain networks. Network-based approaches have been widely used to describe brain structural and functional connections in the study of fear memory [15,16,17,18], while their application in the context of drug memories remains scarce. Therefore, in this study, we employed a cocaine-conditioned place preference (CPP) rat model together with large-scale immunofluorescence, network analysis, fiber photometry and chemogenetic approaches to delineate the dynamic profile of neural networks during the formation and persistence of long-term drug memory.
Materials and methods
We used male Sprague Dawley rats weighing 220–250 g upon arrival. See Supplemental Material for all other information.
Results
Distinct response patterns of brain regions in short-term and long-term cocaine memory recall
To investigate brain regions activated during cocaine memory recall at different time points, rats were first trained in a 6-day cocaine CPP model to acquire cocaine-context associated memory. Based on previous studies [19, 20], short-term and long-term cocaine memory recall tests were conducted on day 1 and day 14 after training, respectively (Fig. 1A). The expression of cocaine memory was assessed by CPP score. Results suggested that the CPP score was significantly increased on the day 1 test (D1-Test) and day 14 test (D14-Test) compared with the Pre-test in the cocaine group. No difference was observed between the D1-Test group and the D14-Test group, indicating that cocaine memory was successfully established in rats and persisted for at least 14 days (Fig. 1B).
A Timeline of the experiment. Rats underwent 6 consecutive days of 10 mg/kg cocaine or saline intraperitoneal injections for CPP training. CPP tests were conducted on day 1 or day 14, and brains were extracted for c-Fos immunohistochemistry 60–90 minutes after CPP test. B Compared to the Pre-test, CPP scores increased on both day 1 (D1) and day 14 (D14) in rats paired with cocaine, but not saline. Between-subjects assessment was performed on eight groups of rats. n = 11–12 per group. Two-way ANOVA followed by Tukey’s post hoc test. Plots show the mean ± SEM. ***p < 0.001 compared with the saline group; ###p < 0.001 compared with the Pre-test group. C-F c-Fos expression of four groups (D1-No test, D1-Test, D14-No test, and D14-Test) in the prefrontal cortex, hippocampus, amygdala, and striatum. n = 8 per group. Two-way ANOVA followed by Fisher’s LSD post hoc test. Plots show the mean ± SEM. *p < 0.05; **p < 0.01; ***p < 0.001.
We next assessed c-Fos expression (a marker of neuronal activation) after the CPP test in brain regions associated with memory formation and recall, including the medial prefrontal cortex (mPFC), hippocampus, striatum, and amygdala [17, 21] (sFigure 1 and 2). Results showed that in the prelimbic cortex (PrL), infralimbic cortex (IL), anterior cingulate cortex (ACC), dorsal hippocampal CA3, ventral hippocampal CA1, ventral hippocampal CA3, and basolateral amygdala (BLA), c-Fos levels were significantly higher after both the day 1 and day 14 tests. However, in the dorsal hippocampal CA1 and hippocampal dentate gyrus (DG), c-Fos expression was increased only after the day 1 test but not the day 14 test, while in the nucleus accumbens core (NAcc), nucleus accumbens shell (NAcSh), ventral pallidum (VP), and central amygdala (CeA), c-Fos expression was increased only after the day 14 test but not the day 1 test. Furthermore, c-Fos expression was enhanced in the PrL, ACC, NAcc, NAcSh, and CeA, while weakened only in dCA1, after the day 14 test compared with the day 1 test (Fig. 1C–F and Table S3).
We also examined c-Fos expression in 23 additional brain regions (sFigure 3 and Table S3). The number of regions involved in long-term cocaine memory expression was significantly higher than that in short-term memory expression, with 13 regions activated on day 1 and 20 regions activated on day 14 (sFigure 4A). Increased activation was observed in regions such as the lateral habenula (LHb), dorsomedial hypothalamic nucleus dorsal part (DMD), dorsal subiculum (dSub), medial entorhinal cortex (MEC), ventral tegmental area (VTA) and ventral subiculum (vSub) during long-term memory recall compared with short-term memory recall (sFigure 4B).
To confirm that these changes were specific to the rewarding nature of the drug memory, we compared them to a saline-CPP control group. We analyzed c-Fos expression levels in 27 brain regions of rats subjected to 6-day saline CPP training during testing on day 1 and day 14, and compared the results with those of the cocaine groups. Results showed that in the PrL, IL, anterior insular cortex (AIC), NAcSh, VP, dorsal hippocampal CA3, DMD, BLA, paraventricular thalamus (PVT), VTA, lateral entorhinal cortex (LEC) and ventral periaqueductal gray (vPAG), the cocaine groups of c-Fos levels were significantly higher compared with those of the saline groups, after both day 1 and day 14 tests. However, in the OFC, lateral septum (LS) and ventral hippocampal CA3, c-Fos expression was increased only after the day 1 test but not the day 14 test, while in the NAcc, CeA, retrosplenial cortex (RSC), ventral subiculum (vSub), and medial entorhinal cortex (MEC), only c-Fos expression was increased after the day 14 test but not the day 1 test. Additionally, we found that in the saline groups, c-Fos expression only in the PrL and LHb was significantly higher after the day 14 test than the day 1 test (sFigure 5).
Together, these results demonstrate that the persistence of a long-term cocaine memory is supported by a large-scale neural reorganization, featuring in a broader and more distributed brain network compared to both short-term and neutral associative memories.
Enhanced positive coordination of brain activity during abstinence
Previous studies indicated that memory recall requires the coordination of multiple brain regions [8, 22,23,24,25]. Building on our c-Fos mapping, we next sought to characterize the underlying interregional coordination that supports cocaine memory. To address this question, we computed Pearson correlation coefficients (r) of c-Fos expression between all pairs of brain regions, a robust proxy for functional connectivity and network-wide coordination [14]. First, we found that the long-term cocaine memory group (D14-Test) exhibited significantly higher average r-values across the brain compared to home-cage controls that were not exposed to the apparatus (D14-No Test), confirming a recall-induced increase in network coordination (Fig. 2A, B).
A Pearson correlation matrices showing the interregional correlation values for the 27 brain regions included in the network analysis for the D1-No test, D1-Test, D14-No test, and D14-Test groups. B Mean r values were higher in the D14-Test group than in the D14-No test group. C Mean positive r values were higher in the D14-Test group than in the D1-Test and D14-No test groups. Two-way ANOVA followed by Fisher’s LSD post hoc test. **p < 0.01; ***p < 0.001.
Next, we dissected how this coordination evolves over time. Focusing on positive correlations (co-activations) [15, 17], we found that the average positive r values in the D14-Test group were significantly higher than those in both the D1-Test group and the D14-No Test group (Fig. 2C), indicating an enhanced positive co-activation of brain regions in long-term cocaine memory recall. Furthermore, we examined the functional connectivity of brain regions involved in the memory process with other brain regions. Results suggested that the functional connectivity between the mPFC, hippocampus, striatum, and other regions was increased, as indicated by a higher mean r value in the D14-Test group compared to the D14-No Test group. No changes in the functional connectivity between the amygdala and other regions were observed (sFigure 7 and Table S3).
To investigate whether this coordination is specific to the drug memory, we compared the changes in functional connectivity between cocaine memory and neutral memory during memory consolidation (sFigure 6). Results showed that the average r-values of the D14-Coc group were significantly higher than those of the D14-Sal group and the D1-Coc group, and that the average r values of the D14-Sal group and the D1-Coc group were significantly higher than those of D1-Sal group (sFigure 6C).
The results above indicated that while memory recall generally involves network coordination, long-term cocaine memory is characterized by a particularly robust and widespread hyper-connectivity, distinguishing it from both short-term and neutral memories.
Increased stability of the brain network during abstinence
To further investigate changes in brain network connectivity during short-term and long-term memory recall, we used graph theory to construct a functional network based on the co-activated brain regions in short-term and long-term memory [14, 15]. In this approach, each brain region was treated as a node, and edges were retained if the p-value from the correlation analysis was less than 0.05. Degree centrality measures the number of direct connections a node has with other nodes in the network, reflecting the importance of the node in information integration. Betweenness centrality quantifies the extent to which a node lies on the shortest paths between other network nodes, reflecting its role in coordinating information transfer across different brain modules. Nodal efficiency, calculated as the inverse of the average shortest path length from a node to all others, reflects its information-exchange capacity, while global efficiency quantifies global network communication [17].
We found that compared with the other three groups, the number of network connections in the D14-Test group was significantly increased (Fig. 3A, B). We also found similar changes when comparing with neutral memory (sFigure 6B-F). The results indicated that, compared to short-term memory and long-term neutral memory, there is a significant increase in the connectivity of neural networks following recall of long-term cocaine memory.
A The networks consist of nodes representing brain regions and edges representing values that are correlated between each pair of regions. The edges’ colors indicate the r-value. The edge of p < 0.05 is a solid line, and the other is a dashed line. B Representation of the functional networks of the D1-No test, D1-Test, D14-No test, and D14-Test groups. C Brain regions ranked for degree centrality in descending order. D Mean degree centrality was higher in the D14-Test group than in the D1-Test and D14-No test groups. E Mean betweenness centrality was higher in the D14-Test group than in the D14-No test group. F Global efficiency was higher in the D14-Test group than in the D1-Test and D14-No test groups. Plots show the mean ± SEM. Two-way ANOVA followed by Fisher’s LSD post hoc test. *p < 0.05; **p < 0.01; ***p < 0.001.
To assess the stability of the network, we calculated degree centrality, betweenness centrality, and nodal efficiency [17]. According to these metrics, we ranked the nodes to reveal the significance of individual nodes within the network. Degree centrality analysis suggested that the average degree values of the D14-Test groups were higher than those of the D1-Test and D14-No Test groups (Fig. 3D). In contrast, betweenness centrality analysis showed that the average degree values of the D14-Test group were only higher than those of the D14-No Test group, but not the D1-Test groups (Fig. 3E). Analysis of global efficiency showed similar results to those of degree centrality (Fig. 3F). Besides, in the D14-Test network, the RSC, dCA3, DG, and orbitofrontal cortex (OFC) were among the highest-ranked nodes across measurements, indicating a central and well-connected position in the network (Fig. 3C and sFigure 8 & 9). However, in the D1-Test network, the vSub, MEC, vPAG, and ACC showed a central and well-connected position.
The above findings suggested that the persistence of remote cocaine memory is not simply encoded by more connections, but by a reorganization of the network’s topology. This process culminates in a more stable, integrated state orchestrated by a distinct set of cortical and hippocampal hubs.
A critical role of RSC in the recall and persistence of long-term cocaine memory
Our network analyses revealed that the brain-wide network supporting long-term cocaine memory undergoes a profound reorganization during system consolidation, becoming more integrated and stable over time. Given that the RSC was identified as a primary topological hub unique to the cocaine memory network (Fig. 3C), we posited that it plays a critical and causal role in the persistence and expression of long-term cocaine memory.
To determine if RSC activity dynamically tracks memory recall, we used fiber photometry to record Ca²+ signals during CPP testing at pre-training, short-term (D1), and remote (D14) time points (Fig. 4A). Of these, photometry signals were synchronized with the time-stamped transitions between the central chamber and either the saline- or cocaine-paired chambers [26] (Fig. 4D). Given that the rats repeatedly shuttled directly among the three chambers during the test, and the duration spent passing through the central chamber was approximately 3 seconds, the AUC was calculated and analyzed data within 3 seconds before or 3 seconds after the event occurrence. Results revealed that, compared with the Pre-test group, both the D1-test and D14-test groups showed a significant increase in Ca2+ signals in the RSC during the 3 seconds before entry into the cocaine-paired chamber (Fig. 4F). Conversely, compared with the Pre-test group, both the D1-test and D14-test groups exhibited a significant decrease in Ca2+ signals in the RSC during the 3 seconds after entry into the cocaine-paired chamber (Fig. 4G). However, during the 3 seconds before entry into the saline-paired chamber, only the D1-test group showed significantly higher Ca2+ signals in the RSC than the Pre-test and D14-test groups, whereas no significant differences were observed among groups within 3 seconds after entering the saline-paired chamber (sFigure 10). These results suggest that RSC activity is selectively associated with the recall of cocaine memory.
A Experimental timeline of fiber photometry recordings in the RSC during CPP test. B AAV-hSyn-GCaMP7s was injected into the RSC, along with the optical fiber in the same location. C Representative photo of GCaMP7s expression in the RSC. Green: GCaMP7s. Blue: DAPI. Scale bar: 200 μm. D Trial-by-trial heatmap representations of Ca2+ signals in the RSC during the Pre-test, D1-test, and D14-test. E Peri-event plot of average Ca2+ signals aligned to entry into the cocaine-paired chamber. F Ca2+ signals in the RSC were enhanced in the D1-test and D14-test compared with the Pre-test during the 3 seconds before entry into the cocaine-paired chamber. G Ca2+ signals in the RSC were enhanced in the Pre-test and D14-test compared with the D1-test during the 3 seconds after entry into the cocaine-paired chamber. AUC, Area under the curve. One-way ANOVA. H Experimental timeline of chronic CNO or vehicle (1 mg/kg, i.p.) administration from day 10 to day 20. I Viral injection schematic of the RSC. J Representative images of viral placements in the RSC. Green: EGFP. Blue: DAPI. Scale bar: 200 μm. K Chronic inhibition of the RSC reduced CPP score during the D14-test. n = 10 per group. Two-way ANOVA followed by Tukey’s post hoc test. *p < 0.05; **p < 0.01; ***p < 0.001.
Next, to establish the causal necessity of the RSC for long-term cocaine memory, we chronically inhibited its activity specifically during the systems consolidation window (from D2 to D11) using the chemogenetic inhibition method by intraperitoneally injecting CNO (1 mg/kg of body weight) or vehicle twice daily for ten days to chronically suppress the activity of RSC [27] (Fig. 4H–J). After chronically inhibiting the RSC, we found a significant decrease in the CPP score on day 14 (Fig. 4K). This effect was not due to motor deficits, as suggested by tests of total distance traveled, average velocity, or time spent in the central zone (sFigure 11G–I and Table S4 & S5). We also found similar results in the chronic intervention of DG, whereas no difference was observed after inhibiting OFC (sFigure 11A–F).
These results establish the RSC as a critical, causally necessary hub for the maintenance and recall of remote cocaine-associated memories.
A critical role of RSC in the stability of the brain network of long-term cocaine memory
Next, we explored whether chronic inhibition of the RSC would disrupt the long-term memory network. After the long-term cocaine memory recall with chronic intervention in the RSC, we performed c-Fos immunofluorescence labeling on 27 brain regions (Fig. 5A). Results showed that chronic inhibition of the RSC significantly decreased c-Fos expression in the PrL, IL, ACC, DMD, RSC, vCA1, and vSub after recall of long-term cocaine memory (Fig. 5B). To identify how the RSC connects and coordinates the activation of other brain regions, we applied an antegrade trans-synaptic labeling system to assess the downstream targets of the RSC. The results showed that RSC projects to the PrL, IL, ACC, contralateral RSC, dCA1, DG, VTA, and dSub (sFigure 12).
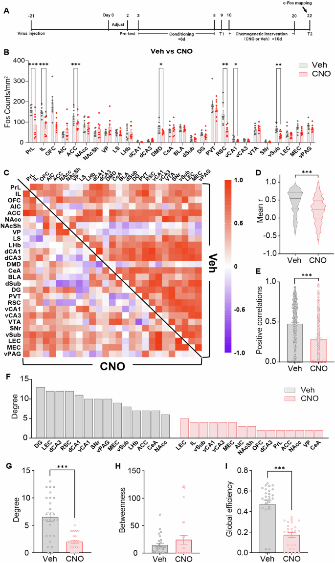
A Timeline of the experiment. B c-Fos expression was reduced after chronic inhibition of the RSC in the PrL, IL, ACC, DMD, RSC, vCA1, and vSub during long-term cocaine memory recall. n = 8 per group. t-test. Plots show the mean ± SEM. *p < 0.05; **p < 0.01; ***p < 0.001. C The interregional correlation values were changed after chronic inhibition of the RSC. The lower left part is the CNO group, and the upper right part is the Veh group. D Mean r values were decreased after chronic inhibition of the RSC. E Mean positive r values were decreased after chronic inhibition of the RSC. F Degree centrality distribution was changed. G Mean degree centrality was lower in the CNO group than in the Veh group. H Mean betweenness centrality has not changed between the CNO and the Veh groups. I Global efficiency was lower in the CNO group than in the Veh group. Unpaired t-test. ***p < 0.001.
We next evaluated co-activation among brain regions to determine whether functional connectivity was influenced following intervention in the RSC (Fig. 5C). The comparison of the average Pearson’s r values among all brain regions showed that the interregional correlation coefficients were significantly lower in the CNO group than in the Vehicle (Veh) group (Fig. 5D and sFigure 13). Furthermore, comparisons of average positive Pearson’s r values among all brain regions revealed a similar result (Fig. 5E). Next, we constructed functional networks for the two groups separately and then applied graph theory to analyze the patterns of functional networks after memory recall (sFigure 14B). In the degree analysis, the CNO network exhibited significantly lower degree values compared with the Veh group (Fig. 5F, G). However, when analyzing betweenness, no significant difference was found between the two groups (Fig. 5H). Furthermore, the global efficiency values of the networks also differed, with the CNO group displaying lower values than those of the Veh group (Fig. 5I). In the network of the Veh group, the RSC and hippocampal subregions were among the highest-ranking nodes in the measurements. However, these regions were not high-ranking nodes in the CNO group (Fig. 5F and sFigure 14C).
Altogether, these findings suggest that intervening with the RSC during system consolidation disrupts activation levels of several brain regions, regional co-activation levels, and network activation patterns following the recall of the long-term cocaine memory.
Discussion
In this study, we investigated the functional changes in brain networks during the recall of short-term and long-term cocaine memories. By employing the CPP model, we observed distinct activation patterns of the brain networks. Specifically, the activation of the brain network in long-term cocaine memory recall was enhanced and coordinated. We further identified the critical roles of the RSC within the cocaine memory network, whose disruption would compromise the stability of the cocaine memory network and subsequently impair the persistence of long-term cocaine memory. These findings demonstrated the causal relationship between the persistence of cocaine memory and brain network coordination, expanding our understanding of neural mechanisms underlying drug memory.
Our results are consistent with a previous study on fear memory, which showed that neural activity of brain regions associated with memory recall increases over time, along with more coordinated activation patterns [15]. This change may result from memory system consolidation, which posits that memories are initially encoded and stored in the hippocampus and, during an offline period, gradually transferred to the cortex [28, 29]. Consistent with this theory, we also found that neural activity and functional connectivity in prefrontal cortical subregions increased in the expression of long-term cocaine memory compared with the short-term one. In contrast, changes in hippocampal subregions were more diverse. For example, the neural activity was attenuated in the hippocampal dCA1 during the recall of long-term cocaine memory compared with the short-term memory, which was not found in other regions. However, the functional connectivity of hippocampal subregions showed significant enhancement during long-term memory recall. This may be attributed to the fact that some hippocampal subregions did not complete functional transfer within 14 days post-memory encoding. Additionally, another possibility may stem from the specificity of cocaine memory itself, that is, cocaine exposure may cause continuous activation of the hippocampus in long-term memory. Some studies have found that cocaine can continuously increase the plasticity of reward-related neurons during abstinence, thereby enhancing their neural activity associated with memory recall [27, 30,31,32]. Notably, the enhanced functional connectivity in long-term memory brain regions may stem not only from increased c-Fos expression but also from concurrent reductions in c-Fos expression across subsets of cells in multiple brain regions. Previous studies have shown that brain regions such as the hippocampus undergo selective synaptic pruning during sleep to optimize memory engrams [33,34,35].
In addition to the hippocampus and cortex, we have identified another critical brain region, the RSC. There is extensive research supporting the function of the RSC in memory formation and expression. Specifically, the functional connection between the RSC and the hippocampal-parahippocampal structure may be a key mechanism for integrating and storing information such as time and space with various sensory experiences [36,37,38,39]. In addition, the RSC is particularly important in the storage and processing of spatial memory information. A recent study has revealed that when two memories occur in close temporal proximity, they are preferentially allocated to the same dendritic branches in the RSC for integration. Activating specific dendritic branches can link the independent memories, underscoring the critical role of the RSC in associative memory [40]. Importantly, cocaine memory represents a robust drug-associated memory [1]. Similarly, our research confirms the critical role of the RSC in the recall of long-term cocaine memory. The results from fiber photometry recording showed that neural activity in the RSC underwent significant changes after cocaine CPP training. Specifically, both on day 1 and day 14 tests, an anticipatory activation occurred before entering the cocaine-paired chamber, which also matched the behavioral performance after cocaine CPP training. We hypothesize that during the initial exposure to the cocaine-paired chamber (without cocaine exposure), the RSC primarily participates in encoding spatial information. In contrast, during CPP testing, the RSC is mainly involved in recognizing or navigating spaces associated with reward information. Although anticipatory activation was also observed when entering the saline-paired chamber on the day 1 test, no significant differences were found in other conditions. We speculate that this phenomenon stems from the instability of cocaine memory on day 1 test, as the effect disappeared after memory system consolidation, or the rats engaged in more exploratory attempts due to unmet expected experiences in the cocaine-paired side. Thus, we propose that the RSC activity is highly correlated with the recall of cocaine memory, and system consolidation enhances the precision of its response.
Given the structural and functional connections between the RSC, hippocampus, and cortex [37, 41], we hypothesize that the RSC may serve as an “intermediary bridge” within the functional network of long-term cocaine memory. This notion is further supported by our inhibition experiments. Following chronic inhibition of the RSC, we observed that the expression of cocaine memory was disrupted, accompanied by significant reductions in neural activity and functional connectivity within the cortex and hippocampus. Meanwhile, our antegrade tracing results showed that while most brain regions affected by chronically inhibiting the RSC received direct projections from RSC, the activity in DMD, vCA1, and vSub was still affected, despite the absence of direct RSC projections. This result may be attributed to the disruption of polysynaptic communication in the RSC [42]. Analogous to a 2016 study, Grayson and colleagues used chemogenetic techniques to inhibit the amygdala of rhesus monkeys, finding that resulting alterations in interregional functional connectivity extended beyond brain areas with direct structural connections to the amygdala [43]. However, there are still few studies on the role of the RSC in addiction [44]. Interestingly, a recent study examining whole-brain c-Fos mapping and functional connectivity analysis during methamphetamine-associated memory retrieval has revealed that the mPFC acts as a critical hub, integrating inputs from the RSC and VTA to support the expression and reconsolidation of methamphetamine-associated memory during its retrieval [45]. In conclusion, the role of the RSC in the drug-associated memory requires further exploration.
Previous studies have demonstrated that functional network characteristics vary across different types of memories [17, 21, 46]. In our research, we observed that cocaine memory exhibits both unique and shared characteristics with other types of memories. Compared to neutral, fear, and social memory networks, the cocaine memory network encompasses more brain regions associated with processing reward information (such as the BLA, NAc, and VTA), and neural activity of these regions shows a time-dependent enhancement [47,48,49]. Based on these observations, we hypothesize that during prolonged abstinence, the cocaine memory network undergoes system consolidation and neural remodeling, progressively strengthening the recruitment of “reward-related brain regions”. When cocaine-related cues are presented, stronger impulses and cravings will be triggered.
From the perspective of the whole brain network, we found that the long-term cocaine memory network is more coordinated and stable. Indeed, this reflects an increase in both the number of activated neurons in the brain regions involved in memory expression and the level of co-activation between these neurons. The enhanced neural activity and functionality of these brain regions may account for the enhanced resistance to interference of long-term cocaine memories compared with the short-term ones [5, 50]. This phenomenon has also been reported in fear memory [51,52,53]. Previous research by Dorst et al. [54] and Frankland et al. [16] suggests that interfering with the networks and nodes involved in the memory encoding process may disrupt the stability of the overall network and impair the expression of specific memories. In our study, we applied a chronic chemogenetic intervention strategy to disrupt specific brain areas and successfully prevented them from becoming core nodes of the long-term memory network. The results indicate that this intervention strategy was effective in disrupting the long-term memory network and significantly impaired addictive behaviors. Currently, research on the relationship between memory networks and memory expression remains indirect. In the future, more research to demonstrate the causal relationship between memory networks and memory expression is needed.
Several limitations exist in our study. First, the accuracy of using c-Fos as a marker for neuronal activity requires further validation. Under certain conditions, glial cells can also induce c-Fos expression [55,56,57]. However, recent research indicates that the activation of certain astrocytes or microglia also plays a critical role in memory performance [58, 59]. Therefore, an investigation into cellular activity from a more comprehensive cellular perspective is still important to understand memory consolidation. Another limitation is the restricted scale of c-Fos mapping, which is limited to areas specifically associated with learning and memory. Some studies on addiction have pointed out that chronic substance use leads to brain network dedifferentiation and narrowing, with certain brain regions showing increased activity over time while others become progressively inactive [60, 61]. More powerful tools should be employed in exploring changes in cocaine memory networks across the whole brain over time. Additionally, the use of only male rats in this study is also a limitation, as growing evidence highlights the relationship between differences in addictive behaviors and the effects of gender and ovarian hormones [62]. Exploring changes in cocaine memory networks during consolidation in females will be of great significance in future research.
In conclusion, our study reveals a systems-level mechanism for the long-term cocaine memory: a progressive network reorganization, orchestrated by the RSC, that transforms a transient memory trace into a stable, highly integrated circuit. This framework explains the enduring nature of drug memories and highlights a key cortical hub as a potential therapeutic target for preventing relapse.
References
Hyman SE. Addiction: a disease of learning and memory. Am J Psychiatry. 2005;162:1414–22.
Milton AL, Everitt BJ. The persistence of maladaptive memory: addiction, drug memories and anti-relapse treatments. Neurosci Biobehav Rev. 2012;36:1119–39.
Luo YX, Xue YX, Shen HW, Lu L. Role of amygdala in drug memory. Neurobiol Learn Mem. 2013;105:159–73.
Xue YX, Luo YX, Wu P, Shi HS, Xue LF, Chen C, et al. A memory retrieval-extinction procedure to prevent drug craving and relapse. Science. 2012;336:241–5.
Luo YX, Xue YX, Liu JF, Shi HS, Jian M, Han Y, et al. A novel UCS memory retrieval-extinction procedure to inhibit relapse to drug seeking. Nat Commun. 2015;6:7675.
Grimm JW, Hope BT, Wise RA, Shaham Y. Neuroadaptation. Incubation of cocaine craving after withdrawal. Nature. 2001;412:141–2.
Dobi A, Seabold GK, Christensen CH, Bock R, Alvarez VA. Cocaine-induced plasticity in the nucleus accumbens is cell specific and develops without prolonged withdrawal. J Neurosci. 2011;31:1895–904.
Frankland PW, Bontempi B. The organization of recent and remote memories. Nat Rev Neurosci. 2005;6:119–30.
Koob GF, Volkow ND. Neurocircuitry of addiction. Neuropsychopharmacology. 2010;35:217–38.
Yang Z, Klugah-Brown B, Ding G, Zhou W, Biswal BB. Brain structural differences in cocaine use disorder: insights from multivariate and neurotransmitter analyses. Prog Neuropsychopharmacol Biol Psychiatry. 2024;136:111159.
Zheng H, Zhai T, Lin X, Dong G, Yang Y, Yuan TF. The resting-state brain activity signatures for addictive disorders. Med. 2024;5:201–23.e6.
Hirsiger S, Hanggi J, Germann J, Vonmoos M, Preller KH, Engeli EJE, et al. Longitudinal changes in cocaine intake and cognition are linked to cortical thickness adaptations in cocaine users. Neuroimage Clin. 2019;21:101652.
Park HJ, Friston K. Structural and functional brain networks: from connections to cognition. Science. 2013;342:1238411.
Terstege DJ, Epp JR. Network neuroscience untethered: brain-wide immediate early gene expression for the analysis of functional connectivity in freely behaving animals. Biology (Basel). 2022;12:34.
Wheeler AL, Teixeira CM, Wang AH, Xiong X, Kovacevic N, Lerch JP, et al. Identification of a functional connectome for long-term fear memory in mice. PLoS Comput Biol. 2013;9:e1002853.
Vetere G, Kenney JW, Tran LM, Xia F, Steadman PE, Parkinson J, et al. Chemogenetic interrogation of a brain-wide fear memory network in mice. Neuron. 2017;94:363–74.e4.
Haubrich J, Nader K. Network-level changes in the brain underlie fear memory strength. Elife. 2023;12:RP88172.
Dos Santos Correa M, Grisanti GDV, Franciscatto IAF, Tarumoto TSA, Tiba PA, Ferreira TL, et al. Remote contextual fear retrieval engages activity from salience network regions in rats. Neurobiol Stress. 2022;18:100459.
DeNardo LA, Liu CD, Allen WE, Adams EL, Friedmann D, Fu L, et al. Temporal evolution of cortical ensembles promoting remote memory retrieval. Nat Neurosci. 2019;22:460–69.
Liu J, Totty MS, Melissari L, Bayer H, Maren S. Convergent coding of recent and remote fear memory in the basolateral amygdala. Biol Psychiatry. 2022;91:832–40.
Tanimizu T, Kenney JW, Okano E, Kadoma K, Frankland PW, Kida S. Functional connectivity of multiple brain regions required for the consolidation of social recognition memory. J Neurosci. 2017;37:4103–16.
Frankland PW, Bontempi B, Talton LE, Kaczmarek L, Silva AJ. The involvement of the anterior cingulate cortex in remote contextual fear memory. Science. 2004;304:881–3.
Lesburgueres E, Gobbo OL, Alaux-Cantin S, Hambucken A, Trifilieff P, Bontempi B. Early tagging of cortical networks is required for the formation of enduring associative memory. Science. 2011;331:924–8.
Hsiang HL, Epp JR, van den Oever MC, Yan C, Rashid AJ, Insel N, et al. Manipulating a “cocaine engram” in mice. J Neurosci. 2014;34:14115–27.
Jasinska AJ, Stein EA, Kaiser J, Naumer MJ, Yalachkov Y. Factors modulating neural reactivity to drug cues in addiction: a survey of human neuroimaging studies. Neurosci Biobehav Rev. 2014;38:1–16.
O’Neal TJ, Bernstein MX, MacDougall DJ, Ferguson SM. A conditioned place preference for heroin is signaled by increased dopamine and direct pathway activity and decreased indirect pathway activity in the nucleus accumbens. J Neurosci. 2022;42:2011–24.
Liu X, Lu T, Chen X, Huang S, Zheng W, Zhang W, et al. Memory consolidation drives the enhancement of remote cocaine memory via prefrontal circuit. Mol Psychiatry. 2024;29:730–41.
Marr D. A theory for cerebral neocortex. Proc R Soc Lond B Biol Sci. 1970;176:161–234.
Marr D. Simple memory: a theory for archicortex. Philos Trans R Soc Lond B Biol Sci. 1971;262:23–81.
Wall NR, Neumann PA, Beier KT, Mokhtari AK, Luo L, Malenka RC. Complementary genetic targeting and monosynaptic input mapping reveal recruitment and refinement of distributed corticostriatal ensembles by cocaine. Neuron. 2019;104:916–30.e5.
Lee BR, Ma YY, Huang YH, Wang X, Otaka M, Ishikawa M, et al. Maturation of silent synapses in amygdala-accumbens projection contributes to incubation of cocaine craving. Nat Neurosci. 2013;16:1644–51.
Ma YY, Wang X, Huang Y, Marie H, Nestler EJ, Schluter OM, et al. Re-silencing of silent synapses unmasks anti-relapse effects of environmental enrichment. Proc Natl Acad Sci USA. 2016;113:5089–94.
Brodt S, Inostroza M, Niethard N, Born J. Sleep-A brain-state serving systems memory consolidation. Neuron. 2023;111:1050–75.
Born J, Wilhelm I. System consolidation of memory during sleep. Psychol Res. 2012;76:192–203.
Klinzing JG, Niethard N, Born J. Mechanisms of systems memory consolidation during sleep. Nat Neurosci. 2019;22:1743–44.
Todd TP, Bucci DJ. Retrosplenial cortex and long-term memory: molecules to behavior. Neural Plast. 2015;2015:414173.
Lee JH, Kim WB, Park EH, Cho JH. Neocortical synaptic engrams for remote contextual memories. Nat Neurosci. 2023;26:259–73.
Maddock RJ. The retrosplenial cortex and emotion: new insights from functional neuroimaging of the human brain. Trends Neurosci. 1999;22:310–6.
Hsieh LT, Ranganath C. Cortical and subcortical contributions to sequence retrieval: schematic coding of temporal context in the neocortical recollection network. Neuroimage. 2015;121:78–90.
Hou RQ, Liu ZY, Jin ZC, Huang DX, Hu Y, Du WJ, et al. Coordinated interactions between the hippocampus and retrosplenial cortex in spatial memory. Research. 2024;7:0521.
Kobayashi Y, Amaral DG. Macaque monkey retrosplenial cortex: III. Cortical efferents. J Comp Neurol. 2007;502:810–33.
Seguin C, Sporns O, Zalesky A. Brain network communication: concepts, models and applications. Nat Rev Neurosci. 2023;24:557–74.
Grayson DS, Bliss-Moreau E, Machado CJ, Bennett J, Shen K, Grant KA, et al. The rhesus monkey connectome predicts disrupted functional networks resulting from pharmacogenetic inactivation of the amygdala. Neuron. 2016;91:453–66.
Hsu LM, Cerri DH, Lee SH, Shnitko TA, Carelli RM, Shih YI. Intrinsic functional connectivity between the anterior insular and retrosplenial cortex as a moderator and consequence of cocaine self-administration in rats. J Neurosci. 2024;44:e1452232023.
Hu YB, Deng X, Liu L, Cao CC, Su YW, Gao ZJ, et al. Distinct roles of excitatory and inhibitory neurons in the medial prefrontal cortex in the expression and reconsolidation of methamphetamine-associated memory in male mice. Neuropsychopharmacology. 2024;49:1827–38.
Roland AV, Coelho CAO, Haun HL, Gianessi CA, Lopez MF, D’Ambrosio S, et al. Alcohol dependence modifies brain networks activated during withdrawal and reaccess: a c-Fos-based analysis in mice. Biol Psychiatry. 2023;94:393–404.
Shin CB, Templeton TJ, Chiu AS, Kim J, Gable ES, Vieira PA, et al. Endogenous glutamate within the prelimbic and infralimbic cortices regulates the incubation of cocaine-seeking in rats. Neuropharmacology. 2018;128:293–300.
Ma YY, Lee BR, Wang X, Guo C, Liu L, Cui R, et al. Bidirectional modulation of incubation of cocaine craving by silent synapse-based remodeling of prefrontal cortex to accumbens projections. Neuron. 2014;83:1453–67.
Parvaz MA, Moeller SJ, Goldstein RZ. Incubation of cue-induced craving in adults addicted to cocaine measured by electroencephalography. JAMA Psychiatry. 2016;73:1127–34.
Yuan K, Cao L, Xue YX, Luo YX, Liu XX, Kong FN, et al. Basolateral amygdala is required for reconsolidation updating of heroin-associated memory after prolonged withdrawal. Addict Biol. 2020;25:e12793.
Frankland PW, Ding HK, Takahashi E, Suzuki A, Kida S, Silva AJ. Stability of recent and remote contextual fear memory. Learn Mem. 2006;13:451–7.
Costanzi M, Cannas S, Saraulli D, Rossi-Arnaud C, Cestari V. Extinction after retrieval: effects on the associative and nonassociative components of remote contextual fear memory. Learn Mem. 2011;18:508–18.
Graff J, Joseph NF, Horn ME, Samiei A, Meng J, Seo J, et al. Epigenetic priming of memory updating during reconsolidation to attenuate remote fear memories. Cell. 2014;156:261–76.
Dorst KE, Senne RA, Diep AH, de Boer AR, Suthard RL, Leblanc H, et al. Hippocampal engrams generate variable behavioral responses and brain-wide network states. J Neurosci. 2024;44:e0340232023.
Fraczek LA, Martin CB, Martin BK. c-Jun and c-Fos regulate the complement factor H promoter in murine astrocytes. Mol Immunol. 2011;49:201–10.
Reissig CJ, Rabin RA, Winter JC, Dlugos CA. d-LSD-induced c-Fos expression occurs in a population of oligodendrocytes in rat prefrontal cortex. Eur J Pharm. 2008;583:40–7.
Rigillo G, Vilella A, Benatti C, Schaeffer L, Brunello N, Blom JMC, et al. LPS-induced histone H3 phospho(Ser10)-acetylation(Lys14) regulates neuronal and microglial neuroinflammatory response. Brain Behav Immun. 2018;74:277–90.
Guskjolen A, Cembrowski MS. Engram neurons: encoding, consolidation, retrieval, and forgetting of memory. Mol Psychiatry. 2023;28:3207–19.
Williamson MR, Kwon W, Woo J, Ko Y, Maleki E, Yu K, et al. Learning-associated astrocyte ensembles regulate memory recall. Nature. 2025;637:478–86.
Perez-Ramirez U, Lopez-Madrona VJ, Perez-Segura A, Pallares V, Moreno A, Ciccocioppo R, et al. Brain network allostasis after chronic alcohol drinking is characterized by functional dedifferentiation and narrowing. J Neurosci. 2022;42:4401–13.
Kimbrough A, Lurie DJ, Collazo A, Kreifeldt M, Sidhu H, Macedo GC, et al. Brain-wide functional architecture remodeling by alcohol dependence and abstinence. Proc Natl Acad Sci USA. 2020;117:2149–59.
Peart DR, Andrade AK, Logan CN, Knackstedt LA, Murray JE. Regulation of cocaine-related behaviours by estrogen and progesterone. Neurosci Biobehav Rev. 2022;135:104584.
Acknowledgements
This work was supported by the National Programs for Brain Science and Brain-like Intelligence Technology of China (STI2030-Major Projects, 2021ZD0200800), the National Natural Science Foundation of China (no.82288101, no.82371499, no.82301681), Young Elite Scientists Sponsorship Program by CAST (2023QNRC001), the CAMS Innovation Fund for Medical Sciences (2019-I2M-5-006), the Henan Academy of Medical Sciences Fundamental Research Fund Project (JBKY250316), the Henan Province science and technology research and development plan joint fund (industry) major project (235101610004) and Postgraduate Education Reform and Quality Improvement Project of Henan Province (YJS2021JD12). All schematic images were created with BioRender.com.
Author information
Authors and Affiliations
Contributions
Lu L and Yuan K proposed the topic and main idea. Chen X, Li ZH, Han Y, Yang LP, Han Q, Cao L, Guan XF, Liu SY, and Meng SQ were responsible for data acquisition, analysis, or interpretation of data. Chen X wrote the initial draft. Yuan K, Liu XX, and Zhang ZH commented on and revised the manuscript. All authors contributed to the final draft of the manuscript.
Corresponding authors
Ethics declarations
Competing interests
The authors declare that they have no conflicts of interest (financial or otherwise) related to the data presented in this manuscript.
Ethics approval
All animal procedures were performed in accordance with the National Institutes of Health Guide for the Care and Use of Laboratory Animals. The protocols were approved by the Institutional Animal Care and Use Committee of the First Affiliated Hospital of Xinxiang Medical University and the Biomedical Ethics Committee for animal use and protection of Peking University (No.EC-022-153).
Additional information
Publisher’s note Springer Nature remains neutral with regard to jurisdictional claims in published maps and institutional affiliations.
Supplementary information
Rights and permissions
Open Access This article is licensed under a Creative Commons Attribution-NonCommercial-NoDerivatives 4.0 International License, which permits any non-commercial use, sharing, distribution and reproduction in any medium or format, as long as you give appropriate credit to the original author(s) and the source, provide a link to the Creative Commons licence, and indicate if you modified the licensed material. You do not have permission under this licence to share adapted material derived from this article or parts of it. The images or other third party material in this article are included in the article’s Creative Commons licence, unless indicated otherwise in a credit line to the material. If material is not included in the article’s Creative Commons licence and your intended use is not permitted by statutory regulation or exceeds the permitted use, you will need to obtain permission directly from the copyright holder. To view a copy of this licence, visit http://creativecommons.org/licenses/by-nc-nd/4.0/.
About this article
Cite this article
Chen, X., Li, Z., Han, Y. et al. A coordinated and enhanced brain network supports the persistence of long-term cocaine memory. Transl Psychiatry 15, 444 (2025). https://doi.org/10.1038/s41398-025-03667-y
Received:
Revised:
Accepted:
Published:
Version of record:
DOI: https://doi.org/10.1038/s41398-025-03667-y




