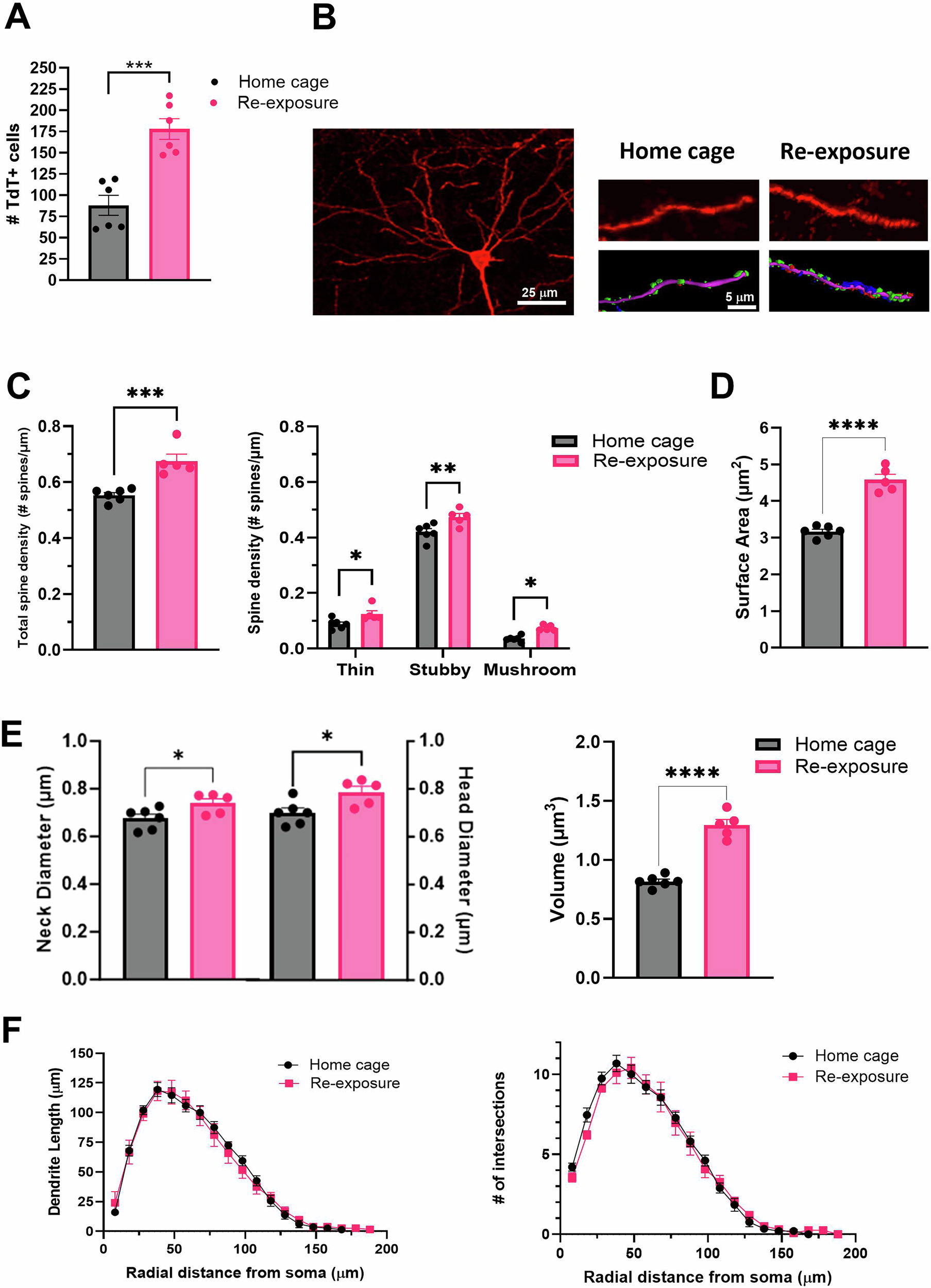
Fig. 6: Neuronal activation and dendritic spine analysis of TdT+ hippocampal pyramidal neurons after cocaine context re-exposure.

A Quantification of TdT+ neurons in the vHPC following 4-OHT (50 mg/kg) administration in the home cage or following re-exposure to the cocaine context indicating neuronal activation. There was a significantly greater number of activated TdT+ cells in the vHPC (***p = 0.0005) following recall of cocaine contextual memory compared to home cage controls. B Representative 60x image of a TdT+ pyramidal neuron in the vHPC of a mouse re-exposed to the cocaine context (left). Representative segments of dendrites from a home cage and a cocaine context re-exposed mouse (top), along with the dendrite reconstruction and spine analysis performed by Neurolucida 360 software (bottom). Mushroom spines are shown as blue, stubby spines as green, and thin spines as red (right). C Quantification of total spine density and spine density by morphology following recall of cocaine contextual memory compared to home cage controls. Recall of cocaine contextual memory resulted in higher total spine density (***p = 0.0003), due to greater density of all spine types (*p < 0.05, **p < 0.005). D Spine surface area was significantly greater after cocaine memory recall as compared with home cage controls (****p < 0.0001). E Overall spine head diameter (*p < 0.05), neck diameter (*p < 0.05), and spine volume (****<0.0001) were significantly greater in mice re-exposed to the cocaine context as compared to the home cage controls. F Sholl analysis of dendritic length and complexity are shown and were not significantly different between groups. 5-8 neurons/mouse were analyzed for morphometric characteristics; mean values per mouse are shown. N = 5 (3 male + 2 female) re-exposed and 6 (2 male + 4 female) home cage mice.