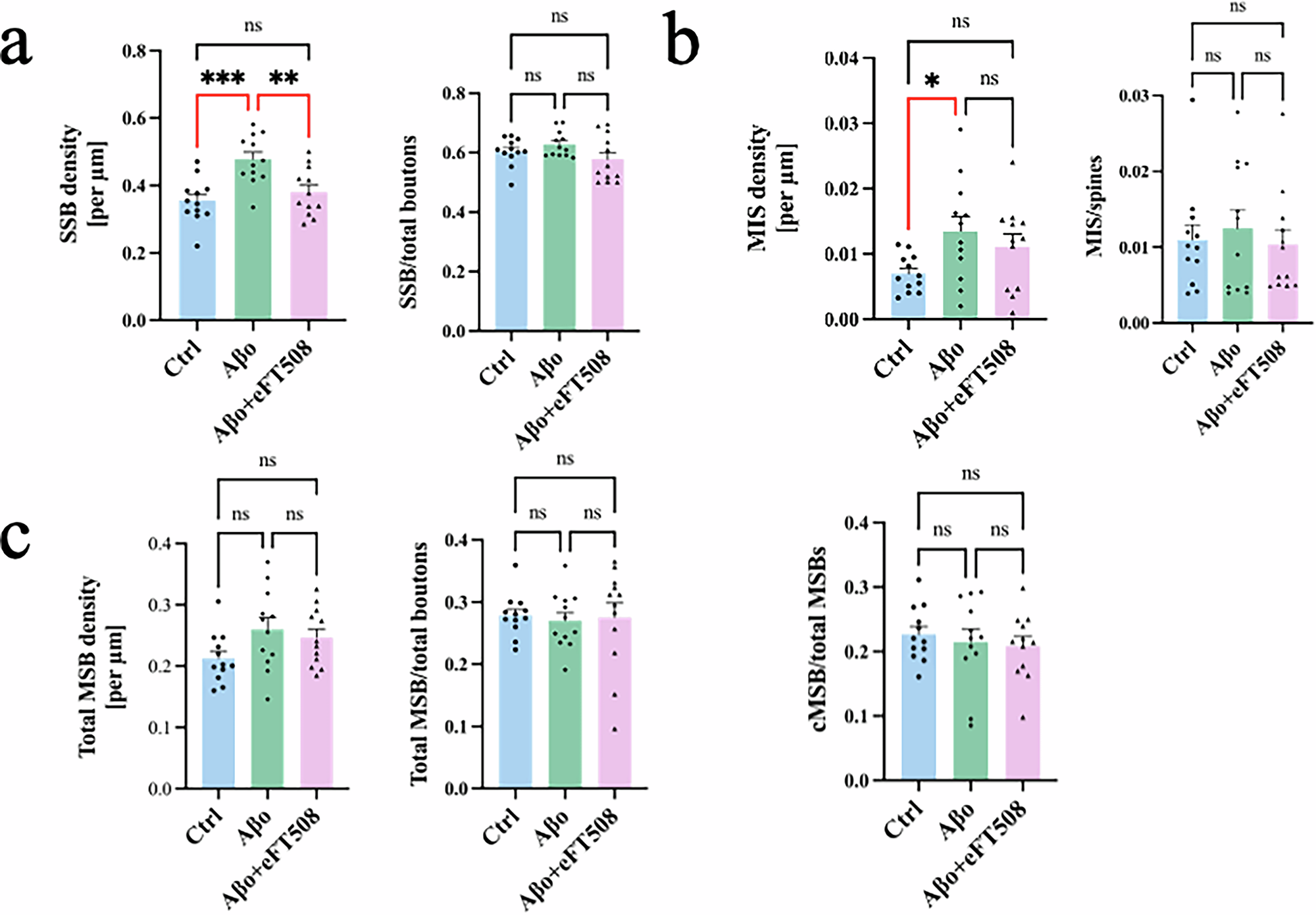
Fig. 2: Low concentrations of Aβo increased SSB densities in secondary dendrites of primary cortical neurons, and reversal by eFT508 treatment.

Quantification of synapse types obtained from the experiments described in Fig. 1. (a) Aβo significantly increased SSB density and eFT508 suppressed this effect (F2, 33 = 10.23, p < 0.0001, Ctrl vs. Aβo: q = 6.076, p < 0.001; Aβo vs. Aβo + eFT508: q = 4.772, p < 0.01). No significant differences were observed in the ratios of SSBs to total synaptic boutons across the experimental groups. (b) Aβo results in an increased on the MIS density (F2, 33 = 3.464, p < 0.05, Ctrl vs. Aβo: q = 3.677, p < 0.05) and did not alter the ratio of MIS to total spines across the experimental groups. (c) No significant differences were observed in MSB density and ratios of MSBs to total synaptic boutons and in the density of cMSBs across the experimental groups. Data represent mean ± SEM, n = 6 biological replicates and analysis of 2 dendritic segments per biological replicate. *p < 0.05, **p < 0.01,***p < 0.001, ns = not significant.