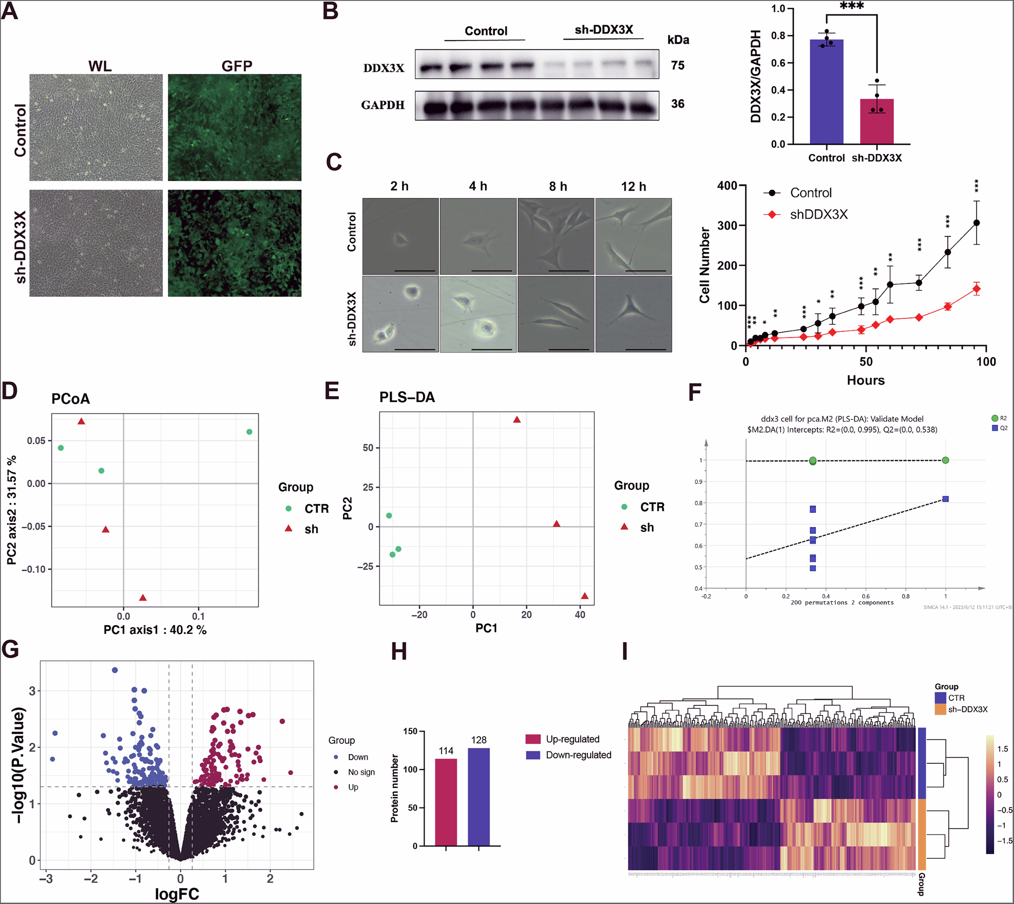
Fig. 2: Lower growth rate in HT22 cells with knockdown of Ddx3x and its iTRAQ proteomics results.
From: Knockdown of Ddx3x in mPFC induces autistic-like phenotype in mice via altered synaptic plasticity

A Images of HT22 cells infected by lentivirus and expressed GFP. B Representative images of HT22 cells growth for different time periods and quantification analysis. scale bar: 100 μm. C Western blot bands showing DDX3X protein levels in HT22 cells compared to control group. D PcoA plot between control and sh-DDX3X group. E PLS-DA score plot between control and sh-DDX3X. F PLS-DA validation plot (permutation = 200). G The volcano plot of DEPs from iTRAQ analysis. H The number of up-regulated and down-regulated DEPs from iTRAQ analysis. I The cluster heatmap of DEPs from iTRAQ analysis. WL: white light. sh: sh-DDX3X, CTR: control.