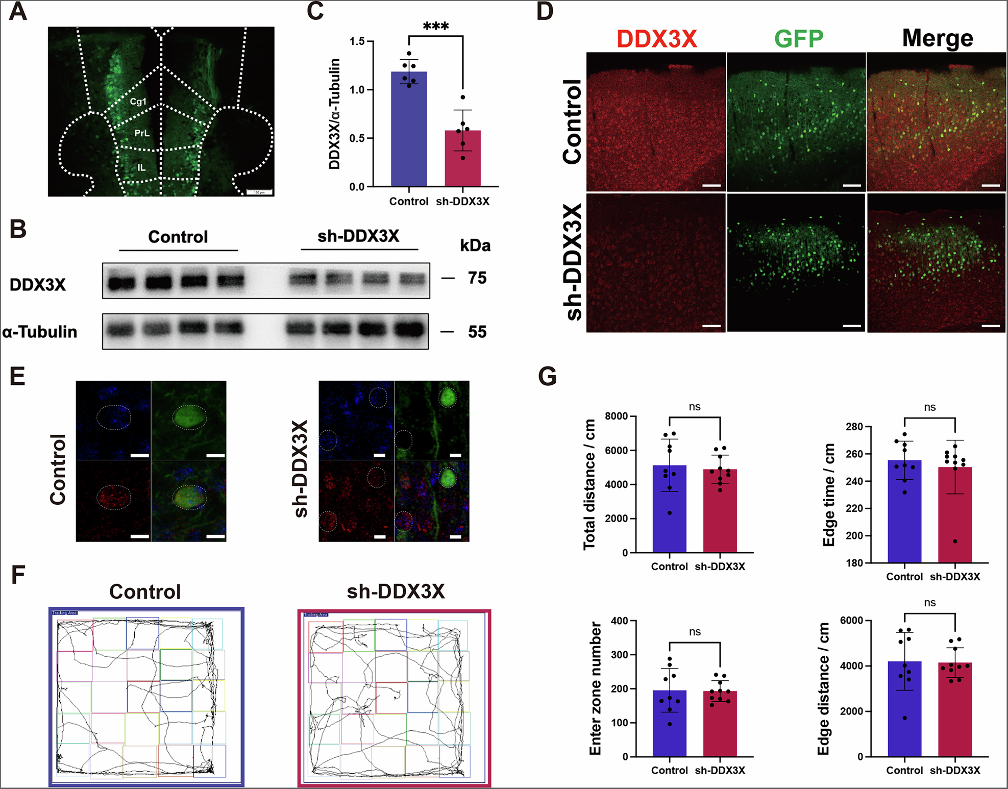
Fig. 3: DDX3X expression is significantly decreased in mPFC of mouse which exhibited social deficiency.
From: Knockdown of Ddx3x in mPFC induces autistic-like phenotype in mice via altered synaptic plasticity

A An image showing the viral-infected mPFC region (expressed GFP) from a mouse with the stereotaxic injection of Ddx3x shRNA AAV. Scale bar: 100 μm. B and C Western blot data showing DDX3X protein levels in mPFC of mice in sh-DDX3X group compared to control group. D The confocal images of immunostaining of DDX3X (red) in mPFC neurons infected with Ddx3x shRNA AAV. E The representative image of DDX3X in cell between sh-DDX3X and control group. Scale bar: 10 μm. F Representative motion map of control and sh-DDX3X group mice in open filed test. G Results of total distance, enter zone number, edge time, and edge distance in open filed. *p < 0.05, ** p < 0.01, *** p < 0.001, two-tailed t test.