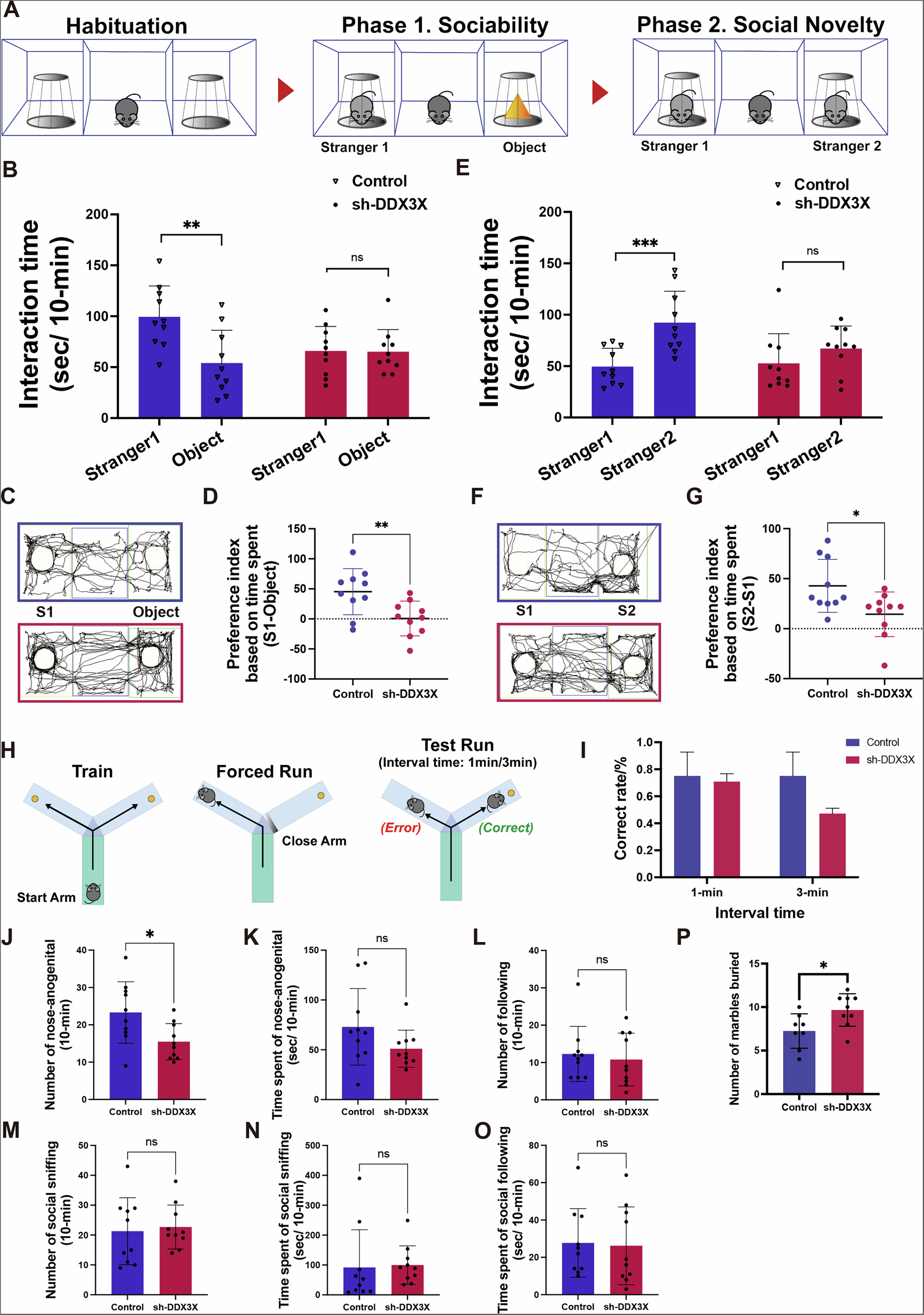
Fig. 4: The results of behavior test involved sociability between control and sh-DDX3X group.
From: Knockdown of Ddx3x in mPFC induces autistic-like phenotype in mice via altered synaptic plasticity

A The flow diagram of three-chamber social test. B The interaction time in testing sociality. C Representative motion map of control and sh-DDX3X groups mice in testing sociality. D The preference index in testing sociality. E The interaction time in testing social novelty. F Representative motion map of control and sh-DDX3X groups mice in testing social novelty. G The preference index in testing social novelty. H The flow diagram of appetitively-motivated Y-maze test. I The correct rate of Y-maze test in differently interval time. J-O Results of number of nose-anogenital, time spent of nose-anogenital, number of social sniffing, time spent of social sniffing, number of followings, and time spent of following in juvenile mouse interaction test. P Results of marble burying test. In the three-chamber social test (B-G), the Y-maze (I), the social interaction with a juvenile mouse (J-O), the number of mice was Control:sh-DDX3X = 10:10, whereas in the marble burying test (P) this number was 8:9. *p < 0.05, ** p < 0.01, ***, p < 0.001, two-tailed t test.