Abstract
Exercise training promotes brain health, yet the underlying mechanisms remain unclear. ∆FOSB, a transcription factor involved in neuroplasticity, stress-, cognition- and reward-related behavior, accumulates in response to repetitive neuronal stimulation due to its unusual protein stability and can thus serve as a proxy for chronic neuronal activation. This study employed voluntary wheel running (VWR), an animal model for exercise training, in male and female Wistar rats to quantify VWR-induction of ∆FOSB in 44 brain regions implicated in stress, cognition and reward. Using network analysis, we examined broader patterns of co-activation and changes in network topology (e.g. centrality, small-world-likeness) of this comprehensive map of brain regions. Four weeks of VWR improved metabolic health, independent of sex, and females ran more than males. Notably, semi-automated quantification of ∆FOSB-immunoreactivity revealed VWR regulation of ∆FOSB in several cortical, striatal, hippocampal, hypothalamic and midbrain regions, which was more pronounced in females. VWR altered several parameters of ∆FOSB co-activation networks, decreasing network density while increasing global efficiency in both sexes, and was associated with greater cortical centrality. These findings demonstrate that VWR-mediated chronic neuronal activation extends beyond previously studied brain regions and that habitual VWR shifts hierarchy to more cortical regions. Because ∆FOSB overexpression is associated with lower neuronal excitability, the current ∆FOSB brain atlas and network co-activation dataset extends our understanding of the impact of VWR on brain neuroplasticity and provides a framework for future mechanistic studies into ∆FOSB-mediated changes in neuronal excitability during habitual VWR and subsequent effects on stress-, cognition- and reward-related behavior.
Similar content being viewed by others
Introduction
Exercise training has numerous health benefits in the brain, including greater neuroplasticity, reduced risk for neurodegenerative and mental health-related disorders, and beneficial effects on cognition and substance abuse. Despite the clinical importance of these beneficial effects, the underlying brain mechanisms remain unclear. Understanding the neurobiological processes that mediate exercise training-induced improvements in stress-, cognition- and reward-related behavior, and whether these differ between sexes, can help optimize future therapeutic strategies based on physical activity to promote brain health in men and women, including beneficial effects on mental health, cognition, reward-related behavior, and healthy aging.
Mechanistic studies in rodents have identified the transcription factor ΔFOSB as a molecular mechanism driving neuroplasticity and long-term adaptation during diverse conditions, such as depression, antidepressant treatment, drug addiction, Parkinson’s disease treatment, Alzheimer’s Disease, adult hippocampal neurogenesis, epilepsy and learning and memory [1,2,3,4,5,6,7,8,9,10,11,12,13,14,15,16,17]. ΔFOSB, part of the FOS family of immediate early genes, regulates gene expression via self-assemblies and heterodimerization with JUN proteins to form activator protein-1 transcription complexes [18,19,20,21]. Due to structural modifications, ΔFOSB has a remarkable long half-life and can persist for days to weeks in neurons where it further accumulates upon repetitive stimulation [22,23,24,25,26,27]. This makes ΔFOSB an attractive proxy to map chronic neuronal activation in a brain-wide manner. Functionally, mice that are resilient to chronic social stress are hallmarked by induction of ΔFOSB in specific subpopulations of nucleus accumbens (NAc) or ventral hippocampus (vHPC) neurons, which was associated with altered gene expression and neuronal plasticity in these neurons [13, 15, 28, 29]. Furthermore, viral-mediated overexpression of ΔFOSB in mouse dorsal HPC (dHPC) or vHPC decreased neuronal excitability [12, 13]. Thus, ΔFOSB mediates long-lasting molecular, structural, and functional adaptations in neuronal circuits involved in stress-, cognition- and reward-related behavior [2, 20, 28, 30].
Long-term voluntary wheel running (VWR), a rodent model for exercise training, can be effectively used to identify molecular mechanisms underlying exercise-induced improvements in stress-, cognition- and reward-related behavior, including ΔFOSB-dependent processes [31,32,33]. For example, long-term (3–6 weeks) VWR increased ΔFOSB in several stress-related brain regions, including rat and mouse NAc [34,35,36,37,38] and mouse dHPC and vHPC [39], which can have functional implications for VWR-induced changes in stress-, cognition- and reward-related behavior. Indeed, we previously showed that long-term VWR increased resilience to chronic social stress, and that functional impairment of ∆FOSB in the NAc negated these protective effects [36]. VWR also repressed ∆FOSB, as reported for the prairie vole basolateral amygdala [40] and rat suprachiasmatic nucleus [41], indicating a region-specific bilateral modulation of ΔFOSB, which suggests that regional differences in its expression may contribute to the VWR-mediated stress resilience.
While VWR is known to modulate ΔFOSB in specific brain regions, more complex behaviors, like mood, emerge from the coordinated activity of neuronal networks. Hence, a broader, brain-wide map of all ΔFOSB changes would not only provide a more complete overview of the patterns of chronic brain activation following long-term VWR, but would also allow to identify novel brain regions potentially involved in VWR-induced changes in stress-, cognition- and reward-related behavior, and explore the connectivity between such brain regions. To do this, we used an atlas-based semi-automated analysis approach [42] and assessed how four weeks of VWR in male and female Wistar rats, a duration sufficient to induce stable ΔFOSB accumulation and neural plasticity in limbic and cortical circuits [36, 38,39,40,41], modulated ΔFOSB expression patterns in 44 brain regions linked to stress-, cognition- and reward-related behavior. We then used this ΔFOSB brain-wide map to investigate how VWR impacts ΔFOSB co-activation networks.
Materials and methods
Animals
We used 24 male (220–260 g) and 24 female (170–210 g) Wistar WU rats [8 weeks old; Crl:WI(WU), strain code 619, Charles River, Germany]. Males were studied in two separate cohorts (n = 12/cohort) and females in one cohort (n = 24/cohort). Rats were housed at the NIN animal facility in a temperature- (21–23 °C), humidity- (40–60%) and light-controlled room [12:12 h light/dark cycle, 280 (±80) Lux, lights on; <5 Lux, lights off] with lights on at Zeitgeber time 0 (ZT0; 07:00). Continuous and soft radio functioned as background noise. To acclimate, rats were group-housed (4/cage) in a polycarbonate type 4 cage [53 × 33 x 20 cm; 1749 cm2; Plexx] for one week upon arrival. During acclimatization and the actual experiments, cages contained corncob bedding, enrichment (aspen wood gnawing stick, Technilab-BMI; PVC shelter, Bio Services) and rats had ad libitum access to a bottle of tap water (except for sucrose preference test, see below) and a high-carbohydrate pelleted diet (Teklad global diet 2918, 18.6% protein, 44.2% carbohydrate, and 6.2% fat, 3.1 kcal/g, Envigo).
Energy homeostasis and VWR
Following acclimatization, rats were individually housed in polycarbonate type 3H cages (37.5 × 21.5 x 18 cm; 806 cm2; Plexx) with standard diet and two bottles of water. All rats were housed in open cages within the same experimental room to allow sensory contact, helping to mitigate effects of individual housing, which was necessary to measure individual running distances and caloric intake. Baseline food and water intake were measured daily for four days. Then, to test if sucrose reward can predict subsequent running reward, a sucrose preference test (SPT) was performed by replacing one water bottle with 1% sucrose water, and food and liquid intake was again measured daily for three days. Bottles were swapped daily to prevent a side bias. Following this seven-day baseline period, rats were randomized by body weight into two experimental groups: half remained housed sedentary (SED; male, n = 12; female n = 12), whereas the other half were housed in custom-made cages (42.2 × 42.22 × 47.5 cm, 1781 cm2) with free access to a vertical running (RUN) wheel (male = 12; female = 12; 34 cm diameter; 10 cm width; 1.068 m/revolution) for 28 days. Sample sizes were determined based on prior experience with VWR experiments and previous experiments of comparable design. Wheel revolutions were continuously recorded using custom-made software (Cage Registration Program, Dep. Biomedical Engineering, UMC Utrecht, The Netherlands) [43]. Body weight, food and water intake were measured weekly. To promote estrous cycle synchronization, two male transgenic ChAT::Cre Long-Evans rats were housed with the females and a vaginal smear was taken to determine estrous stage at the time of death. As the presence of the running wheel revealed group assignment, experimenters were not blinded to the experimental condition. However, all data collection and analyses were performed by investigators blinded to group identity.
Determination of estrous stage
Vaginal epithelial cells were collected using sterile plastic swabs (#861.562.010, Sarstedt BV), transferred onto glass slides (#631-0457, VWR), and air-dried overnight at room temperature. Smears were stained with Giemsa solution (#48900-100ML-F, Merck) for 10 min, rinsed three times with 1X tris-buffered saline (TBS; 50 mM Tris–Cl, 150 mM NaCl; pH 7.6), and subsequently dried overnight at room temperature (RT). Estrous stage was determined under a light microscope (DM2000, Leica) based on standard cytological criteria.
Tissue collection and single-labeling immunohistochemistry
To ensure degradation of full-length FOSB protein and isolate ΔFOSB accumulation during the VWR period, running wheels were blocked twenty-four hours prior to sacrifice [44, 45]. After 28 days of running and the 24 h wheel blockade, rats were fasted for 1–6 h before sacrifice between ZT0 and ZT6 via an overdose of sodium-pentobarbital. The left gonadal white adipose tissue (gWAT) pad and both adrenals were quickly removed and weighed prior to transcardial perfusion with ice-cold 0.9% saline followed by ice-cold 4% paraformaldehyde (PFA) in 0.1 M phosphate-buffered saline (PBS; pH 7.4). Removed brains were stored overnight in 4% PFA at 4 °C, then washed and transferred to 30% sucrose in TBS with 0.05% sodium azide and stored at −80 °C once saturated. Coronal brain sections (35μm) were cut on a cryostat (Leica CM1950) and stored in cryoprotectant medium (30%v/v glycerol, 30%v/v glyceraldehyde and 40%v/v 0.1 M PBS) at −20 °C. Sections containing the cortex, basal ganglia/septum, hippocampus, (extended) amygdala, thalamus, hypothalamus and midbrain were collected from Bregma 5.16 till 0.36 and −1.08 till −6.72 (males) and Bregma 5.64 till 0.60 and −0.48 till −6.72 (females). For visualization of ΔFOSB, free-floating sections were washed in TBS and pre-treated with 10% methanol and 3% H2O2 (Merck) in TBS for 10 min to block endogenous peroxidase activity. Sections were then washed in TBS and incubated with rabbit anti-FOSB (5G4; #2251, Cell Signaling Technology, RRID: AB_2106903), diluted 1:3000 in supermix (0.25% w/v gelatin, 0.5% v/v Triton X-100, in 1x TBS, pH 7.6) for 1 h at RT and overnight at 4 °C. After washing in TBS, sections were incubated with 1:400 biotinylated goat anti-rabbit IgG (H + L) (BA-1000; Vector Laboratories, Burlingham, RRID: AB_2313606) for 1 h at RT. Following washing with TBS, Avidin-Biotin complex (Vectastain Elite ABC HRP Kit, PK-6100, Vector Laboratories) diluted 1:800 in supermix was added for amplification, followed by signal detection using DAB as a chromogen (0.05% w/v 3.3 -diaminobenzine (Sigma), 0.23% w/v nickelammoniumsulphate (Merck) and 0.01% w/v H2O2 (Merck) in 0.05 M TB, pH 7.6). The reaction was stopped in ultrapure H2O and sections were washed in TBS. Hereafter, sections were mounted onto Superfrost Plus slides (Thermo Scientific) and air-dried O/N. Slides were dehydrated using increasing concentrations of ethanol, followed by xylene, and coverslipped with Entellan (#107961, Merck).
Image acquisition and analysis
For unbiased quantification, immuno-stained sections were randomly numbered and scanned using a Zeiss Axio Scan.Z1 slide scanner (Carl Zeiss AG, Oberkochen, Germany) at 10X (0.45 NA) brightfield magnification to ensure that investigators remained blinded to group identity during image acquisition and analysis. ΔFOSB-expressing cells per region of interest (ROI) were quantified using atlas-based analysis [42] in FIJI (ImageJ2). Corresponding Bregma levels were assigned using a rat brain atlas [46], and images were converted to 8-bit grayscale. The Warp Image plugin [42] was used to align sections with matching atlas figures via anatomical landmarks. To ensure accuracy, atlas overlays were visually inspected during overlay construction and following particle analysis. Reproducibility was confirmed by duplicating a subset of the overlays and validating automated ROI delineation against manually drawn ROIs in selected regions by two independent experts. Furthermore, ΔFOSB DAB-nickel immunostaining provided sufficient contrast to reliably identify cortical, striatal, hippocampal, amygdalar, and midbrain regions (e.g. PAG, LHb, Pir). For regions where boundaries were less distinct, segmentation was guided by surrounding anatomical landmarks. To minimize misclassification, small (sub-)subregions that could not be reliably identified without counterstaining (e.g. BNST subnuclei, thalamic/hypothalamic and VTA subregions), were grouped together.
Thresholding, automatic ROI drawing and quantification of ΔFOSB-immunoreactive nuclei was performed with the Batch Counter plugin [42], with embedding of the Robust Automatic Threshold Selection (RATS) plugin (noise = 24, lambda = 3) and the Analyze Particle function (size = 20 - 250, circularity = 0.40 - 1.00). A stringent intensity threshold was applied to ensure that only strongly labeled ΔFOSB-positive nuclei were detected. Missing or damaged ROIs were excluded. Counts were normalized to ROI area and mean of the respective sedentary control group. Figure 1c shows an overview of the included ROIs, whereas Supplementary Tables 1–4 illustrate all details, including full name, Bregma range and number of slices included per experimental group. Brain regions listed in Supplementary Tables 1 and 2 were included in the main network analysis. In contrast, subregions listed in Supplementary Tables 3 and 4 are part of larger brain structures already represented in the main network analysis and were therefore not separately included, as their activity is expected to be highly correlated with the activity of their respective parent region.
(a) Experimental timeline of animal studies. All male and female rats were housed without a running wheel (sedentary; SED) during the 7-day acclimatization period and the 7-day baseline measurement period. During the last three days of the baseline period, animals were subjected to a two-bottle sucrose preference test (SPT). During the subsequent 28-day experimental period, SED controls remained housed without a running wheel, whereas runners (RUN) were housed with a running wheel. Body weight, food and water intake were measured weekly. Wheels were blocked for 24 h before isolation of brains. (b) Experimental workflow of immunohistochemistry, ΔFOSB quantification, and ΔFOSB co-activation network generation and analysis. (c) Brain regions of interest (ROIs) categorized by parent structures: cortex (green), basal ganglia and septum (purple), hippocampus (yellow), extended amygdala (pink), thalamus and hypothalamus (blue), midbrain (orange), and other (gray), see Supplementary Tables 1–4, for a list of abbreviations.
Co-activation network generation and permutation analyses
Pearson correlation coefficients were calculated between brain regions using the cor() function in R (version 4.4.1), resulting in group-specific correlation matrices. All correlations were visualized as heatmaps using the corrplot() function (R version 0.95), as previously done [47]. Thresholded versions (α = 0.05, 0.01, and 0.0001) were calculated to assess likelihood of false positives. From these matrices, co-activation networks were constructed using the igraph package (R version 2.1.4), representing brain regions as nodes and significant correlations (α = 0.005) as undirected edges. Edge thickness (weight) reflects the Pearson correlation coefficient. Networks were laid out using the Fructerman-Reingold algorithm (layout_with_fr()) from the igraph package (version 2.1.4), which places nodes with higher connectivity more centrally. To characterize the co-activation networks, we first analyzed global network properties, following established methods [48]. Specifically we calculated (using the igraph package):
-
Network density, indicating the proportion of actual edges relative to all possible edges [49], using the edge density() function.
-
Weighted characteristic path length, representing the average shortest weighted path between all pairs of nodes, reflecting network’s efficiency in information transfer, calculated using the mean distance() function.
-
Weighted transivity, a variant of the clustering coefficient, in which the coefficient is normalized collectively instead of for each node, to lower the influence of nodes with a low degree [50, 51], calculated with the transivity() function.
-
To evaluate small-world characteristics, we compared our networks to 1000 randomly resampled Erdös-Rényi graphs with matched node count and edge density [52]. A small-worldness coefficient greater than one indicated small-world-like topology, characterized by higher clustering (transivity) and short average path lengths.
We also examined local network properties:
-
Node degree, the number of edges connected to each node [49], using the degree() function.
-
Weighted betweenness centrality, reflecting how often a node is on the shortest path between other nodes, calculated using the centrality_betweenness() function.
Finally, we performed permutation analyses to test for differences in correlations between groups. The correlation_diff_permutation() function [53] was used to calculate individual correlation differences Δr (rRUN – rSED),with 1000 bootstrap resamples and considered significant at α = 0.005. All the differences in correlations between groups were visualized as heatmaps using the pheatmaps() function (Supplementary Fig. 9). Overall differences between the SED and RUN correlation matrices were assessed using the mantel.test() function with 999 permutations.
Statistical analysis
VWR, metabolic and physiological analyses
Comparisons between two groups were performed using two-tailed unpaired Student’s t-tests or Mann-Whitney U tests when parametric assumptions were violated. Experiments involving multiple conditions were analyzed via two-way analysis of variance (ANOVA), with repeated measures where applicable, followed, when appropriate by Šidák post hoc tests to adjust for multiple comparisons. Correlations were assessed using simple linear regression. P < 0.05 was considered statistically significant and P < 0.10 was considered a trend towards an effect. No statistical methods were used to estimate sample size.
Regional ΔFOSB expression analyses
Two-group comparisons and correlation analyses followed the same approach but included False Discovery Rate (FDR) correction for multiple testing. Given the exploratory nature of the study, both uncorrected and FDR-corrected P values are reported. P < 0.05 was considered statistically significant, while P < 0.10 was considered a trend towards an effect.
Co-activation network analyses
Interregional ΔFOSB expression correlations were computed and visualized in unfiltered heatmaps. Co-activation networks were constructed by filtering these matrices at P < 0.005 to reduce spurious correlations. Global and local network metrics were derived from the filtered networks and are presented in bar graphs. Permutation testing of individual correlation differences between experimental groups was performed using bootstrapping (n = 1000), with unweighted and significant results (P < 0.005) visualized in heatmaps and volcano plots (with additional threshold for correlation differences of >1). Overall differences between experimental groups were assessed using a Mantel test with 999 permutations, with P < 0.05 considered statistically significant.
Software
All network analyses and statistical computations were performed in R (version 4.4.1). Behavioral, physiological, and regional ΔFOSB expression data visualizations were generated in GraphPad Prism (version 10.2.3). See figure legends, Supplementary Tables 1–4 for full statistical details.
Results
Long-term VWR behavior
To assess how habitual VWR modulated brain ΔFOSB and ΔFOSB co-activation networks, young-adult male and female Wistar rats were housed without (sedentary) or with free access to a running wheel for 28 d (Fig. 1a). Males and females showed a steady increase in daily running distances during the first two weeks of running, followed by stabilization around 2 km/day for males and 6 km/day for females (Fig. 2a, c). Males and females ran a total of 43.2 ± 18.7 km and 145.2 ± 53.8 km, respectively, on average during the 28-day running period (Fig. 2b, d). Rats are nocturnal and accordingly, running was mainly performed during the dark phase (Supplementary Fig. 1A–J).
(a) Daily and (b) total running distance of males during 28 days of running. (c) Daily and (d) total running distance of females during 28 days of running. Data are presented as the mean ± S.E.M (a, c) or as box plots indicating the median (line) and mean (+), the interquartile range, and the minimum to maximum values of the data distribution, with dots representing individual rats (b, d). (a-d) n = 12/group.
A two-bottle SPT prior to running suggested that affinity for sucrose did not predict subsequent running behavior in either males or females (Supplementary Fig. 2A–H). Together, males and females showed habitual VWR and females engaged in more running than males, consistent with prior reports [33, 54].
Physiological and metabolic impact of long-term VWR
Males and females, whether sedentary or running, gained body weight throughout the experiment, but running generally blunted weight gain compared to sedentary controls (Supplementary Fig. 3A–D). Running significantly lowered body weight compared to sedentary counterparts during week 2 and onwards in males (Supplementary Fig. 3A), whereas running significantly lowered body weight during week 1, but not in the other experimental weeks, in females (Supplementary Fig. 3C).
Running significantly lowered caloric intake during week 1 compared to sedentary controls in both males and females (Supplementary Fig. 3E, G). However, running did not affect consumption of calories during weeks 2–4 compared to sedentary controls in males, whereas running significantly increased caloric intake compared to sedentary controls during week 3 and 4 in females (Supplementary Fig. 3E, G). Overall, running significantly lowered total caloric intake in males, whereas running did not affect total caloric intake in females (Supplementary Fig. 3F, H). Running did not affect water intake in males or females throughout the experiment (Supplementary Fig. 3I–L).
Running decreased terminal gWAT weight compared to sedentary controls in males and females (Supplementary Fig. 4A, C), but final gWAT weight did not correlate with total running distance in either sex (Supplementary Fig. 4B, D). Running increased final adrenal weight, when normalized for body weight, in both males and females (Supplementary Fig. 4E, G). Furthermore, final adrenal weight correlated positively with total running distance in males, but not in females (Supplementary Fig. 4F, H).
Determination of estrous stage at death revealed that most females were in proestrus (SED, n = 7; RUN, n = 6), with smaller numbers in estrus (SED, n = 3; RUN: n = 2), metestrus (SED, n = 1; RUN, n = 1), or diestrus (SED, n = 1; RUN, n = 3). This distribution along the estrous cycle made statistical comparison of fluctuations in ΔFOSB in the 44 brain regions under analysis not possible [41, 55]. Taken together, running improved metabolic health and modulated adrenal physiology in both sexes.
Long-term VWR modulates brain ΔFOSB in males and females
Next, we used an atlas-based analysis approach [42] to determine how 28 days of VWR affected ΔFOSB-positive cell numbers in 44 brain regions linked to stress-, cognition- and reward-related behavior in males and females compared to sedentary controls (Fig. 1b, c; see Supplementary Tables 1–4 for a full overview of all included ROIs, Bregma ranges, number of slices included per group, percentage of change in runners and statistics).
In males, running increased ΔFOSB-positive cell numbers in infralimbic cortex (IL), cingulate cortex 1 (Cg1), nucleus accumbens shell (AcbSh), dorsomedial (DMS) and dorsolateral striatum (DLS), dorsal part of the lateral septum (LSD), dorsal (dGrDG) and ventral (vGrDG) part of the granule cell layer of the dentate gyrus, ventral molecular layer of the dentate gyrus (vMoDG), ventral part of the cornu ammonis 1 (vCA1) and 3 (vCA3), posterior part of the basolateral amygdala (BLAp), and paraventricular hypothalamic nucleus (PVN) compared to sedentary controls (all P < 0.05; Fig. 3a, b; Supplementary Tables 1, 3). In addition, running showed a trend towards increased ΔFOSB-positive cell numbers in the prelimbic cortex (PrL), cingulate cortex 2 (Cg2), ventral polymorph layer of the dentate gyrus (vPoDG), basomedial amygdala (BMA), BLA, lateral hypothalamus (LHA) and piriform cortex (Pir) compared to sedentary controls (P < 0.10; Fig. 3a, b; Supplementary Table 1). Running did not significantly decrease ΔFOSB-positive cell numbers in any of the examined brain regions (Fig. 3a, b; Supplementary Tables 1, 3). A positive and negative correlation between total running distance and ΔFOSB-positive cell numbers was observed in the vCA1 and PVN, respectively (Supplementary Fig. 5A, B). None of the significant increases in ΔFOSB-positive cell numbers in the above-mentioned ROIs, nor any of the significant correlations, survived FDR correction for multiple comparisons (Supplementary Tables 1, 3; Supplementary Fig. 5A, B).
(a) Fold change in the mean number of ΔFOSB-positive cells per region of interest (ROI) in male sedentary (SED) controls and runners (RUN), normalized to the mean of SED rats; *P < 0.05, †P < 0.10 before FDR correction; see Supplementary Table 1 for exact statistical values. (b) Representative images of ΔFOSB immunoreactivity in the infralimbic cortex (IL), cingulate cortex 1 (Cg1), nucleus accumbens shell (AcbSh), dorsal part of the lateral septum (LSD), the dorsal part of the granule cell layer of the dentate gyrus (dGrDG), the ventral dentate gyrus (vDG) including the granule cell layer (vGrDG), the molecular layer (vMoDG) and the polymorph layer (vPoDG), the ventral cornu ammonis 1 (vCA1) and 3 (vCA3) and the paraventricular hypothalamus nucleus (PVN). Scale bar = 100 µm. Data are presented as the mean ± S.E.M (a). (a) n = 12/group.
In females, running increased ΔFOSB-positive cell numbers in MO, VO, IL, PrL, Cg1, Cg2, dCA1, vPoDG, vCA1, vCA2, vCA3, periaqueductal gray (PAG), and ventral tegmental area (VTA), compared to sedentary controls (all P < 0.05; Fig. 4a, b; Supplementary Table 2). In addition, running showed a trend towards increased ΔFOSB-positive cell numbers in M2, AcbSh, LSI, and dCA2, and a trend towards decreased ΔFOSB-positive cell numbers in the arcuate nucleus of the hypothalamus compared to sedentary controls (P < 0.10; Fig. 4a, b; Supplementary Table 2). After application of FDR correction for multiple comparisons, running significantly increased ΔFOSB-positive cell numbers in the VO, PrL, Cg2, dCA1, vPoDG, vCA1, vCA2, vCA3 compared to sedentary controls (all P < 0.05; Supplementary Table 2). Finally, a positive correlation between total running distance and ΔFOSB-positive cell numbers was observed for the vMoDG and vPoDG, whereas negative correlations trended to be significant for the Cg1, M1, M2 and bed nucleus of the stria terminalis (BNST) of female runners (Supplementary Fig. 6A–G). These significant correlations did not survive FDR correction for multiple comparisons. Together, long-term VWR modulated ΔFOSB in several brain regions involved in stress-, cognition- and reward-related behavior in both sexes.
(a) Fold change in the mean number of ΔFOSB-positive cells per region of interest (ROI) in female sedentary (SED) controls and runners (RUN), normalized to the mean of SED rats; *P < 0.05, †P < 0.10 before FDR correction; see Supplemental Table 2 for exact statistical values. (b) Representative images of ΔFOSB immunoreactivity in the medial (MO) and ventral orbital cortex (VO), the infralimbic (IL) and prelimbic cortex (PrL), cingulate cortex 1 (Cg1) and 2 (Cg2), dorsal cornu ammmmonis 1 (dCA1), the ventral polymorph layer of the dentate gyrus (vPoDG), the ventral cornu ammonis (vCA) including the vCA1, vCA2 and vCA3, the periaqueductal gray (PAG) and the ventral tegmental area (VTA). Scale bar = 100 µm. Data are presented as the mean ± S.E.M (a). (a) n = 12/group.
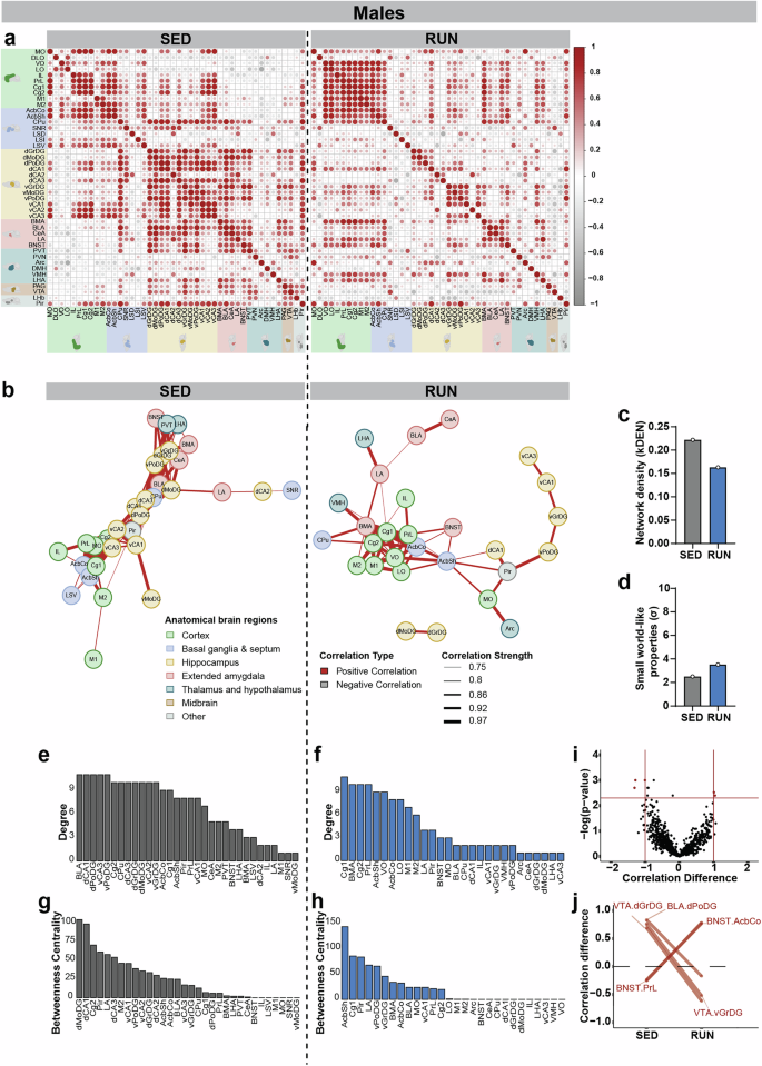
Long-term VWR modulates brain ΔFOSB co-activation networks in males
To start to investigate how VWR modulates ΔFOSB in brain circuits involved in stress-, cognition- and reward-related behavior on a network level, we assessed ΔFOSB co-activation patterns based on cross-correlated regional ΔFOSB expression across selected brain regions in male and female sedentary controls and runners. We characterized these networks using global (i.e. density and small-world properties) and local (i.e. the degree and betweenness centrality per node) network metrics. Additionally, permutation testing was conducted to identify edges that significantly differed between groups.
In sedentary males, the co-activation heatmap and network representations revealed a densely interconnected network, with the hippocampus playing a central role, surrounded by amygdala and cortical regions (Fig. 5a, b). In contrast, male runners displayed a reorganization that was characterized by increased cortical centrality and overall reduced connectivity (Fig. 5b, Supplementary Fig. 9A). These network features remained robust across multiple threshold (α = 0.05, α = 0.01, and α = 0.0001; Supplementary Fig. 7A, B), indicating robust effects of VWR on network organization in males.
(a) Unweighted regional cross-correlation matrices of ΔFOSB-positive cells per mm² between all pairs of neuroanatomical regions of male sedentary controls (SED) and runners (RUN). (b) ΔFOSB co-activation networks constructed after thresholding for the strongest and most significant correlated or anti-correlated connections (r > 0.7, P < 0.005) in SED and RUN rats. (c) Network density expressed as kDEN, of SED and RUN rats. (d) Small world-like properties expressed as σ of SED and RUN rats. (e, f) Node degree per ROI of (e) SED and (f) RUN rats. (g, h) Betweenness centrality per ROI of (g) SED and (h) RUN rats. (i) Volcano plot of Pearson correlation differences (rRUN - rSED) for all individual regional connections against their P-values calculated from a permutation analysis. Points intersecting or within the upper left or right quadrant represent the regional relationships with the greatest change (|correlation difference| > 1) that were most significant. (j) Parallel coordinate plots highlighting individual significantly changed regional correlations between SED and RUN rats. (a-j) n = 12/group. (b-j) P < 0.005 was considered significant.
Global network analysis confirmed these observations, revealing reduced density in male runners compared to sedentary controls (SED: kDEN = 0.222; RUN kDEN = 0.163; Fig. 5c). Additionally, small world-like network properties analyses revealed that the networks of both sedentary males and runners exhibited small-world structure with stronger small-world characteristics in runners (σ = 2.51 and σ = 3.52, respectively; Fig. 5d), suggesting greater efficiency in their co-activation networks while maintaining local clustering.
Analysis of local metrics further showed a characteristic long-tailed distribution of node degree and betweenness centrality in both groups, indicating that a small subset of nodes exerted a disproportionate influence over the network (Fig. 5e–h). In sedentary males, node degree was highest for hippocampal (dCA1, dPoDG, vCA3, vPoDG) and amygdala (BLA) regions (Fig. 5e). In male runners, degree shifted towards cortical areas (Cg1, Cg2, PrL), with additional high-degree nodes in the amygdala (BMA) and striatum (AcbSh; Fig. 5f). Betweenness centrality was similarly hippocampus- and amygdala-centric (dMoDG, dCA1, LA) in sedentary males, but in runners, the nucleus accumbens (AcbSh) emerged as the most central node, followed by cortical (Cg1), piriform, amygdalar (lateral amygdala; LA) and hippocampal (vPoDG) regions (Fig. 5g, h).
Permutation analysis identified several edges with significantly altered correlations between sedentary and running males (Fig. 5i, j; Supplementary Fig. 9A). For example, connections between the VTA and both dGrDG and vGrDG, as well as between BLA and dPoDG, were positively correlated in sedentary males but became negatively correlated in runners. Conversely, BNST-PrL and BNST-AcbCo connections switched from negative to positive correlations after VWR. Consistent with these edge-level changes, a Mantel test revealed a significant overall difference between the co-activation heatmaps of male runners and sedentary controls (Supplementary Fig. 9A).
Together, these results suggest that long-term VWR in males enhanced network efficiency, as indicated by increased small world-like network properties, reorganized network topology, and shifts central connectivity from the hippocampal towards cortical and striatal hubs.
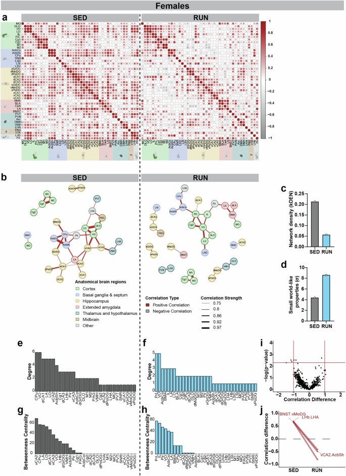
Long-term VWR alters ΔFOSB co-activation network efficiency and topology in females
In sedentary females, co-activation maps showed a densely connected network centered around striatal, hippocampal, and orbitofrontal cortical regions (Fig. 6a, b). VWR led to a marked reduction in overall connectivity, accompanied by enhanced intra-cortical connectivity (Fig. 6a, b; Supplementary Fig. 9B). Main network features were retained at α = 0.05 and α = 0.01, but not at the more conservative α = 0.0001 level (Supplementary Fig. 8A, B), indicating a slightly greater sensitivity to statistical thresholding in females.
(a) Unweighted regional cross-correlation matrices of ΔFOSB-positive cells per mm² between all pairs of neuroanatomical regions of female sedentary controls (SED) and runners (RUN). (b) ΔFOSB co-activation networks constructed after thresholding for the strongest and most significant correlated or anti-correlated connections (r > 0.7, P < 0.005) of SED and RUN rats. (c) Network density expressed as kDEN, of SED and RUN rats. (d) Small world-like properties expressed as σ of SED and RUN rats. (e, f) Node degree per ROI of (e) SED and (f) RUN rats. (g, h) Betweenness centrality per ROI of (g) SED and (h) RUN rats. (i) Volcano plot of Pearson correlation differences (rRUN - rSED) for all individual regional connections against their P-values calculated from a permutation analysis. Points intersecting or within the upper left or right quadrant represent the regional relationships with the greatest change (|correlation difference| > 1) that were most significant. (j) Parallel coordinate plots highlighting individual significantly changed regional correlations between SED and RUN rats. (a-j) n = 12/group. (b-j) P < 0.005 was considered significant.
Global network metrics supported these observations, revealing reduced density in female runners compared to sedentary controls (SED: kDEN = 0.213; RUN: kDEN = 0.057; Fig. 6c). Additionally, small-worldness was high in both groups, with stronger small-world characteristics in female runners (SED: σ = 4.37; RUN: σ = 8.62; Fig. 6d), suggesting greater global efficiency while maintaining local clustering despite sparser connectivity.
Local metrics revealed long-tailed distributions for node degree and betweenness centrality (Fig. 6e–h). In sedentary females, high-degree nodes were found in the striatum (caudate putamen (CPu), AcbSh), hippocampus (dCA1, vCA2), amygdala (LA) and cortex (VO, LO; Fig. 6e). VWR shifted node degree towards cortical regions (PrL, VO, IL, LO; Fig. 6f). Betweenness centrality analyses mirrored these findings: in sedentary females, central nodes included hippocampal (vCA2, dCA1, dCA3), striatal (CPu), cortical (LO, VO) and amygdalar (LA) areas (Fig. 6g). In runners, cortical (PrL, IL, VO) and striatial (AcbCo) regions displayed greater betweenness centrality (Fig. 6h).
Permutation analysis identified edges that significantly changed following VWR (Fig. 6i, j; Supplementary Fig. 9B). Notably, connections between the lateral habenula (LHb) and LHA, BNST and vMoDG, and vCA2 and AcbSh, which were positively correlated in sedentary females, became negatively correlated in runners (Fig. 6i, j). A Mantel test revealed a significant overall difference between the co-activation heatmaps of female runners and sedentary controls (Supplementary Fig. 9B).These findings indicate that VWR in females reorganizes co-activation networks by reducing global connectivity, enhancing efficiency, and shifting centrality from hippocampal and striatal regions towards cortical hubs.
Together, long-term VWR reorganizes brain-wide ΔFOSB co-activation networks in males and females. This reorganization is characterized by reduced network density, increased efficiency, and a shift from hippocampal and amygdala region centrality towards cortical region centrality. As such, this suggests that in contrast to the more diffuse and hippocampal-centric architecture observed in sedentary controls, habitual VWR fosters more efficient and cortically integrated co-activation patterns in the brain.
Discussion
Here, we confirm prior studies that VWR improves metabolic health in rats and that females run greater distances than males. We report the novel findings that long-term VWR caused significant chronic neural activation, but not repression, in a subset of 44 brain regions involved in stress-, cognition- and reward-related behavior in both males and females, many of which have not been studied before in the context of VWR. Subsequent analysis of ΔFOSB co-activation networks revealed that VWR decreases network density, while increasing global efficiency and reorganizing network topology in both sexes.
VWR effects on regional brain ΔFOSB changes
Our exploratory study assessed VWR-induced modulation of brain-wide activation using mapping of ΔFOSB in a large set of brain regions involved in stress-, cognition- and reward-related behavior. Consequently, several significant differences, as well as correlation effects, did not survive the FDR correction for multiple comparisons and as a cautionary note, our differences in individual brain regions thus await confirmation in additional studies. However, consistent with prior studies in male rats [34, 35, 37, 38], we observed VWR induction of ΔFOSB in AcbSh in males and observed smaller effects in females, with a relatively lower induction in AcbCo. Previous studies on VWR induction of NAc ΔFOSB did not specify when brains were collected [38], had collected brains quickly after running in the dark phase [37], or had collected brains during the peak of dark phase running [34, 35]. These designs did not apply a locked wheel at the end of the experiment which implies that the immunoreactivity they reported could reflect both FOSB and ΔFOSB. In contrast, we collected brains after a ~ 24 h wheel blockade, ensuring that immunoreactivity primarily reflects VWR-induction of only ΔFOSB, which potentially explains the smaller effect sizes observed in this study.
We also observed (significant or trending to be significant) induction of ΔFOSB in brain regions that have previously not been reported in males following VWR, including cortical regions (IL, PrL, Cg1, Cg2), lateral septum (LSD), amygdalar (BLAp) and hypothalamic regions (PVN, LHA). Several of these effects were also observed in females (e.g. IL, PrL, Cg1, Cg2). Furthermore, males, but not females, showed (significant or trending to be significant) VWR induction of ΔFOSB in LSD, dGrDG, vGrDG, BMA, BLA, PVN, and LHA, whereas females, but not males, showed (significant or trending to be significant) VWR induction of ΔFOSB in MO, VO, M2, LSI, dCA1, dCA2, vCA2, PAG and VTA. These findings suggest biological meaningful sex differences and future follow-up studies should disentangle the functional relevance of these sex-specific activation signatures.
Our findings extend upon the current literature in males, as well as on VWR effects in females, as to date, the latter had only been studied in prairie voles [40].
VWR activated many brain regions involved in stress-, cognition- and reward-related behavior, but here we highlight several regions. First, we observed VWR induction of ΔFOSB in male PVN, which negatively correlated with total running distance. Because the PVN is important for stress regulation and depression [56, 57], and ΔFOSB overexpression has been linked to reduced neuronal excitability in dHPC and vHPC [12, 13], these data suggest that VWR may blunt excitability in a subset of PVN neurons, consistent with previous reports of a dampened PVN response to stressors following VWR [58]. Second, we observed VWR induction of ΔFOSB in the NAc (mostly in males) and vHPC (in males and females), with positive correlations between ΔFOSB and total running distance observed in several vHPC subregions. In agreement, studies in male mice had demonstrated that stress- or VWR-induction of ΔFOSB in the NAc [15, 29, 36], or stress induction of ΔFOSB in NAc-projecting vHPC, but not dHPC neurons, is necessary for resilience to stress [13]. Third, we observed VWR induction of ΔFOSB in several cortical regions, including IL and PrL. Stress induction of ΔFOSB in the PrL, but not IL, decreased resilience for stress in mice [59]. Finally, viral-mediated blockade or overexpression of ΔFOSB in mouse dHPC impaired learning and/or memory via alterations in neuronal excitability [12, 17], whereas viral-mediated blockade or overexpression of ΔFOSB in mouse vHPC altered neuronal excitability and stress susceptibility [13]. Additional studies which e.g. specifically manipulate ΔFOSB in the above-mentioned or newly-identified brain regions and/or study the functional properties of their neurons, will be required to clarify their interdependence and/or unique roles in the VWR-mediated changes in learning, cognition, and stress resilience.
Taken together, our findings confirm observations from prior studies in male rats and reveal several novel brain regions where ΔFOSB is altered by VWR in male and female rats, highlighting a broader network of chronic neural activation than previously recognized.
VWR effects on global brain ΔFOSB co-activation changes
Next, to better understand how the regional ΔFOSB changes relate to more global changes, we studied ΔFOSB co-activation networks. Long-term VWR decreased network density and increased network efficiency, in both sexes, suggesting more selective and efficient connectivity. Elevated ΔFOSB levels, either viral-mediated or stimulus-driven, were further shown before to be linked to reduced hippocampal neuronal excitability [12, 13], repression of cFOS in the DG, but not CA1, and striatum [11, 60] and decreased glutamatergic signaling [16]. Thus, VWR-mediated accumulation of ΔFOSB may reduce excitability in particular brain regions, or network nodes, which can lead to more efficient network connectivity. Our findings that VWR increases global efficiency may similarly reflect a shift towards more robust and efficient network interactions. This interpretation aligns with human studies, where exercise training also strengthened functional network connections [61, 62]. Thus, ΔFOSB accumulation might dampen neuronal reactivation in regions involved in stress and mood regulation, reducing overall network density, while potentially promoting stronger, functionally relevant connections.
VWR further shifted centrality of the hippocampus and amygdala nodes to cortical regions, suggesting an altered top-down control. In human studies, exercise training modulated resting-state functional connectivity in cognitive networks [63] and enhanced coherence within the default mode network [64,65,66] and executive control network [67]. In contrast, overall cortical hypoactivity is associated with poorer top-down regulation of emotions in depression [68,69,70] and post-traumatic stress disorder [71]. These observations suggest that VWR-induced changes in network topology, particularly towards cortical hubs, may promote a protective ‘rebalancing’ of downstream emotional and cognitive processing systems to protect against stress-related disorders. Animal studies that manipulate ΔFOSB in specific brain regions before assessment of network topology will be required to test these hypotheses.
To the best of our knowledge, by studying the construction of co-activation networks, we introduce a novel network perspective on how VWR impacts brain function. Due to the high stability of ΔFOSB [16], we capture enduring network changes, making it well-suited to examine how brain circuits are activated by repetitive events or behaviors, like VWR. This approach is, however, also limited in that it does not capture acute and recent, or more transient responses. Different experimental designs, or the integration of ΔFOSB and cFOS co-activation networks, e.g. after an acute stressor, could address other temporal levels of brain activation.
Our networks are further based on interregional correlations in ΔFOSB expression, reflecting co-activational rather than structural interactions. Despite these limitations, VWR reorganized network topology, reducing density, while enhancing efficiency and shifting centrality towards cortical regions. Thus, ΔFOSB co-activation networks provide a valuable perspective on how VWR reshapes global chronic neuronal activation.
Potential upstream mechanisms underlying VWR-induction of ΔFOSB
It is so far unclear which specific signaling cascades mediate VWR induction of ΔFOSB. The self-reinforcing and rewarding nature of VWR [31] suggests involvement of dopamine. Indeed, ΔFOSB is well-known for its role in NAc medium spiny neurons, particularly in response to dopamine signaling [16]. Furthermore, dopamine can synergize with TGFβ receptor ALK4 to enhance ΔFOSB production via the RNA-binding proteins PCBP1 and SMAD3 in NAc MSNs [72]. Another modulator might be estrogen, as we have recently demonstrated that estrogen modulated ΔFOSB in rat suprachiasmatic nucleus [41]. Similarly, fluctuating estrogen levels across the estrous cycle regulate NAc ΔFOSB-related chromatin changes that influence cocaine responses [55]. While our attempt to synchronize the estrous cycle at the start of the experiment has likely reduced estrogen-driven variation, differences in estrous phase at the end of the experiment may potentially have influenced ΔFOSB expression. As the number of animals per phase did not differ much between the groups, it is unlikely the estrous cycle has contributed significantly to our current ΔFOSB results, but we cannot fully exclude this and this remains a limitation of our study.
Beyond potential effects on ΔFOSB, estrogen may also influence sucrose affinity. We observed that sucrose preference prior to running did not predict subsequent VWR behavior, short- or long-term, in either males or females. In females, however, the three-day sucrose test may not have fully captured estrous cycle-related variation (which usually spans four days) influences on hedonic behaviors, such as sucrose water consumption. Therefore, the absence of a correlation between sucrose affinity prior to running and subsequent running behavior cannot be fully excluded by the current study. Studies which manipulate dopamine, TGFβ and/or estrogen signaling in specific neuronal populations and brain regions during VWR will be required to clarify the role of these signaling molecules in VWR-mediated changes in ΔFOSB.
Because ΔFOSB regulates expression of many genes [73], our findings suggest widespread neuronal adaptations following VWR. Previous VWR research in mice has largely focused on NAc and HPC, but our findings highlight that many additional brain regions might play a role in behavioral processes affected by VWR, including VWR-induction of stress resilience. Because ΔFOSB manipulation in the NAc reshapes whole brain functional connectivity [74], such manipulations should focus on these ‘hub’ regions and also study subsequent general changes in network topology.
Conclusion
Habitual VWR induced brain-wide ΔFOSB accumulation in several brain regions involved in stress-, cognition- and reward-related behavior in male and female rats and reshaped ΔFOSB co-activation networks. Our VWR ΔFOSB brain atlas provides a starting point for functional studies in male and female rats to provide more mechanistic understanding as to how VWR-mediated ΔFOSB accumulation promotes neuroplasticity and alters stress-, cognition- and reward-related behavior.
Data availability
Access to the data and computational tools used in this study can be obtained from the corresponding author upon reasonable request.
References
Manning CE, Williams ES, Robison AJ. Reward network immediate early gene expression in mood disorders. Front Behav Neurosci. 2017;11:77.
Nestler EJ. ∆FosB: a transcriptional regulator of stress and antidepressant responses. Eur J Pharmacol. 2015;753:66–72.
Robison AJ, Nestler EJ. Transcriptional and epigenetic mechanisms of addiction. Nat Rev Neurosci. 2011;12:623–37.
Berton O, Guigoni C, Li Q, Bioulac BH, Aubert I, Gross CE, et al. Striatal overexpression of ΔJunD Resets L-DOPA-Induced dyskinesia in a primate model of Parkinson disease. Biol Psychiatry. 2009;66:554–61.
Beck G, Singh A, Zhang J, Potts LF, Woo JM, Park ES, et al. Role of striatal ΔFosB in l -Dopa–induced dyskinesias of parkinsonian nonhuman primates. Proc Natl Acad Sci. 2019;116:18664–72.
Corbett BF, You JC, Zhang X, Pyfer MS, Tosi U, Iascone DM, et al. ΔFosB Regulates gene expression and cognitive dysfunction in a mouse model of Alzheimer’s disease. Cell Rep. 2017;20:344–55.
Mandelzys A, Gruda MA, Bravo R, Morgan JI. Absence of a persistently elevated 37 kDa Fos-Related antigen and AP-1-Like DNA-Binding activity in the brains of kainic acid-treated fos B null mice. J Neurosci. 1997;17:5407–15.
Yutsudo N, Kamada T, Kajitani K, Nomaru H, Katogi A, Ohnishi YH, et al. fosB-Null mice display impaired adult hippocampal neurogenesis and spontaneous epilepsy with depressive behavior. Neuropsychopharmacology. 2013;38:895–906.
You JC, Muralidharan K, Park JW, Petrof I, Pyfer MS, Corbett BF, et al. Epigenetic suppression of hippocampal calbindin-D28k by ΔFosB drives seizure-related cognitive deficits. Nat Med. 2017;23:1377–83.
Manning CE, Eagle AL, Kwiatkowski CC, Achargui R, Woodworth H, Potter E, et al. Hippocampal Subgranular zone FosB expression is critical for neurogenesis and learning. Neuroscience. 2019;406:225–33.
Lamothe-Molina PJ, Franzelin A, Beck L, Li D, Auksutat L, Fieblinger T, et al. ΔFosB accumulation in hippocampal granule cells drives cFos pattern separation during spatial learning. Nat Commun. 2022;13:6376.
Eagle AL, Williams ES, Beatty JA, Cox CL, Robison AJ. ΔFosB Decreases Excitability of Dorsal Hippocampal CA1 Neurons. eneuro. 2018;5:ENEURO.0104-18.2018.
Eagle AL, Manning CE, Williams ES, Bastle RM, Gajewski PA, Garrison A, et al. Circuit-specific hippocampal ΔFosB underlies resilience to stress-induced social avoidance. Nat Commun. 2020;11:4484.
Eagle AL, Gajewski PA, Robison AJ. Role of hippocampal activity-induced transcription in memory consolidation. Rev Neurosci. 2016;27:559–73.
Vialou V, Robison AJ, LaPlant QC, Covington HE, Dietz DM, Ohnishi YN, et al. ΔFosB in brain reward circuits mediates resilience to stress and antidepressant responses. Nat Neurosci. 2010;13:745–52.
Robison AJ, Nestler EJ. ΔFOSB: A potentially druggable master orchestrator of activity-dependent gene expression. ACS Chem Neurosci. 2022;13:296–307.
Eagle AL, Gajewski PA, Yang M, Kechner ME, Al Masraf BS, Kennedy PJ, et al. Experience-Dependent Induction of Hippocampal ΔFosB Controls Learning. J Neurosci. 2015;35:13773–83.
Chen J, Kelz MB, Hope BT, Nakabeppu Y, Nestler EJ. Chronic fos-related antigens: Stable variants of deltafosb induced in brain by chronic treatments. J Neurosci. 1997;17:4933–41.
Hiroi N, Marek GJ, Brown JR, Ye H, Saudou F, Vaidya VA, et al. Essential Role of the fos B gene in molecular, cellular, and behavioral actions of chronic electroconvulsive seizures. J Neurosci. 1998;18:6952–62.
Nestler EJ. Cellular basis of memory for addiction. Dialogues Clin Neurosci. 2013;15:431–43.
Yin Z, Venkannagari H, Lynch H, Aglyamova G, Bhandari M, Machius M, et al. Self-assembly of the bZIP transcription factor ΔFosB. Curr Res Struct Biol. 2020;2:1–13.
Andersson M, Westin JE, Cenci MA. Time course of striatal ΔFosB-like immunoreactivity and prodynorphin mRNA levels after discontinuation of chronic dopaminomimetic treatment. Eur J Neurosci. 2003;17:661–6.
Carle TL, Ohnishi YN, Ohnishi YH, Alibhai IN, Wilkinson MB, Kumar A, et al. Proteasome-dependent and -independent mechanisms for FosB destabilization: identification of FosB degron domains and implications for ΔFosB stability. Eur J Neurosci. 2007;25:3009–19.
Cates HM, Thibault M, Pfau M, Heller E, Eagle A, Gajewski P, et al. Threonine 149 Phosphorylation Enhances ΔFosB Transcriptional Activity to Control Psychomotor Responses to Cocaine. J Neurosci. 2014;34:11461–9.
Hope BT, Nye HE, Kelz MB, Self DW, Iadarola MJ, Nakabeppu Y, et al. Induction of a long-lasting AP-1 complex composed of altered Fos-like proteins in brain by chronic cocaine and other chronic treatments. Neuron. 1994;13:1235–44.
Kreuter JD, Mattson BJ, Wang B, You ZB, Hope BT. Cocaine-induced Fos expression in rat striatum is blocked by chloral hydrate or urethane. Neuroscience. 2004;127:233–42.
Ulery-Reynolds PG, Castillo MA, Vialou V, Russo SJ, Nestler EJ. Phosphorylation of ΔFosB mediates its stability in vivo. Neuroscience. 2009;158:369–72.
Nestler EJ, Russo SJ. Neurobiological basis of stress resilience. Neuron. 2024;112:1911–29.
Vialou V, Maze I, Renthal W, LaPlant QC, Watts EL, Mouzon E, et al. Serum Response Factor Promotes Resilience to Chronic Social Stress through the Induction of FosB. J Neurosci. 2010;30:14585–92.
Nestler EJ. Transcriptional mechanisms of addiction: role of ΔFosB. Philos Trans R Soc B Biol Sci. 2008;363:3245–55.
Greenwood BN, Fleshner M. Voluntary wheel running: a useful rodent model for investigating mechanisms of stress robustness and exercise motivation. Curr Opin Behav Sci. 2019;28:78–84.
Mul JD. Voluntary exercise and depression-like behavior in rodents: are we running in the right direction?. J Mol Endocrinol. 2018;60:R77–95.
Tanner MK, Mellert SM, Fallon IP, Baratta MV, Greenwood BN Multiple Sex- and Circuit-Specific Mechanisms Underlie Exercise-Induced Stress Resistance. In: Cisler JM, Crombie KM, Adams TG, editors. Exercise and Mental Health [Internet]. Cham: Springer International Publishing; 2024. p. 37–60. Available from: https://doi.org/10.1007/7854_2024_490.
Greenwood BN, Foley TE, Le TV, Strong PV, Loughridge AB, Day HEW, et al. Long-term voluntary wheel running is rewarding and produces plasticity in the mesolimbic reward pathway. Behav Brain Res. 2011;217:354–62.
Herrera JJ, Fedynska S, Ghasem PR, Wieman T, Clark PJ, Gray N, et al. Neurochemical and behavioural indices of exercise reward are independent of exercise controllability. Eur J Neurosci. 2016;43:1190–202.
Mul JD, Soto M, Cahill ME, Ryan RE, Takahashi H, So K, et al. Voluntary wheel running promotes resilience to chronic social defeat stress in mice: a role for nucleus accumbens ΔFosB. Neuropsychopharmacology. 2018;43:1934–42.
Obici S, Magrisso IJ, Ghazarian AS, Shirazian A, Miller JR, Loyd CM, et al. Moderate voluntary exercise attenuates the metabolic syndrome in melanocortin-4 receptor-deficient rats showing central dopaminergic dysregulation. Mol Metab. 2015;4:692–705.
Werme M, Messer C, Olson L, Gilden L, Brene S. Delta FosB regulates wheel running. J Neurosci. 2002;22:8133–8.
Nishijima T, Kawakami M, Kita I. Long-Term exercise is a potent trigger for ΔFosB Induction in the hippocampus along the dorso–ventral axis. PLoS ONE. 2013;8:e81245.
Watanasriyakul WT, Normann MC, Akinbo OI, Colburn W, Dagner A, Grippo AJ. Protective neuroendocrine effects of environmental enrichment and voluntary exercise against social isolation: evidence for mediation by limbic structures. Stress. 2019;22:603–18.
Shiba A, Hardonk MH, Foppen E, Kool T, La Fleur SE, Lucassen PJ, et al. Voluntary running and estrous cycle modulate ΔFOSB in the suprachiasmatic nucleus of the Wistar Rat. J Circadian Rhythms. 2025;23:7.
Bourgeois JR, Kalyanasundaram G, Figueroa C, Srinivasan A, Kopec AM. A semi-automated brain atlas-based analysis pipeline for c-Fos immunohistochemical data. J Neurosci Methods. 2021;348:108982.
Hillebrand JJG, Kas MJH, Scheurink AJW, Van Dijk G, Adan RAH. AgRP(83–132) and SHU9119 differently affect activity-based anorexia. Eur Neuropsychopharmacol. 2006;16:403–12.
Perrotti LI, Hadeishi Y, Ulery PG, Barrot M, Monteggia L, Duman RS, et al. Induction of ΔFosB in reward-related brain structures after chronic stress. J Neurosci. 2004;24:10594–602.
Nestler EJ, Barrot M, Self DW. ΔFosB: A sustained molecular switch for addiction. Proc Natl Acad Sci. 2001;98:11042–6.
Watson C, Paxinos G The Rat Brain in Stereotaxic Coordinates. 6th ed. Elsevier Inc; 2007. p. 456.
Terstege D, Epp J. Network neuroscience untethered: brain-wide immediate early gene expression for the analysis of functional connectivity in freely behaving animals. Biology. 2022;12:34.
Bullmore ET, Bassett DS. Brain graphs: Graphical models of the human brain connectome. Annu Rev Clin Psychol. 2011;7:113–40.
Rubinov M, Sporns O. Complex network measures of brain connectivity: Uses and interpretations. NeuroImage. 2010;52:1059–69.
Newman MEJ. The structure and function of complex networks. Soc Ind Appl Math. 2003;45:167–256.
Onnela JP, Saramäki J, Kertész J, Kaski K. Intensity and coherence of motifs in weighted complex networks. Phys Rev, E Stat Nonlinear Soft Matter Phys. 2005;71:065103.
Watts DJ, Strogatz SH. Collective dynamics of ‘small-world’ networks. Nature. 1998;393:440–2.
Jin M, Ogundare SO, Lanio M, Sorid S, Whye AR, Leal Santos S, et al. A SMARTTR workflow for multi-ensemble atlas mapping and brain-wide network analysis [Internet]. BioRxiv; [Preprint] 2025 [cited 2026 March 23]. Available from: https://doi.org/10.1101/2024.07.12.603299.
Mathis V, Wegman-Points L, Pope B, Lee CMJ, Mohamed M, Rhodes JS, et al. Estrogen-mediated individual differences in female rat voluntary running behavior. J Appl Physiol. 2024;136:592–605.
Rocks D, Jaric I, Bellia F, Cham H, Greally JM, Suzuki M, et al. Early-life stress and ovarian hormones alter transcriptional regulation in the nucleus accumbens resulting in sex-specific responses to cocaine. Cell Rep. 2023;42:113187.
Herman JP, Tasker JG. Paraventricular hypothalamic mechanisms of chronic stress adaptation. Front Endocrinol. 2016;7:137.
Swaab DF, Bao AM, Lucassen PJ. The stress system in the human brain in depression and neurodegeneration. Ageing Res Rev. 2005;4:141–94.
Campeau S, Nyhuis TJ, Sasse SK, Kryskow EM, Herlihy L, Masini CV, et al. Hypothalamic pituitary adrenal axis responses to low-intensity stressors are reduced after voluntary wheel running in rats. J Neuroendocrinol. 2010;22:872–88.
Vialou V, Bagot RC, Cahill ME, Ferguson D, Robison AJ, Dietz DM, et al. Prefrontal cortical circuit for depression- and anxiety-related behaviors mediated by cholecystokinin: Role of ΔFosB. J Neurosci. 2014;34:3878–87.
Renthal W, Carle TL, Maze I, Covington HE, Truong HT, Alibhai I, et al. ΔFosB mediates epigenetic desensitization of the c- fos gene after chronic amphetamine exposure. J Neurosci. 2008;28:7344–9.
Moore D, Jung M, Hillman CH, Kang M, Loprinzi PD. Interrelationships between exercise, functional connectivity, and cognition among healthy adults: A systematic review. Psychophysiology. 2022;59:e14014.
Won J, Callow DD, Pena GS, Gogniat MA, Kommula Y, Arnold-Nedimala NA, et al. Evidence for exercise-related plasticity in functional and structural neural network connectivity. Neurosci Biobehav Rev. 2021;131:923–40.
Bodensohn L, Maurer A, Daamen M, Upadhyay N, Werkhausen J, Lohaus M, et al. Inverted U-shape-like functional connectivity alterations in cognitive resting-state networks depending on exercise intensity: An fMRI study. Brain Cogn. 2024;177:106156.
Chirles TJ, Reiter K, Weiss LR, Alfini AJ, Nielson KA, Smith JC. Exercise training and functional connectivity changes in mild cognitive impairment and healthy elders. J Alzheimer’s Dis. 2017;57:845–56.
McGregor KM, Crosson B, Krishnamurthy LC, Krishnamurthy V, Hortman K, Gopinath K, et al. Effects of a 12-week aerobic spin intervention on resting state networks in previously sedentary older adults. Front Psychol. 2018;9:2376.
Voss. Plasticity of brain networks in a randomized intervention trial of exercise training in older adults. Front Aging Neurosci. 2010;2:32.
Prehn K, Lesemann A, Krey G, Witte AV, Köbe T, Grittner U, et al. Using resting-state fMRI to assess the effect of aerobic exercise on functional connectivity of the DLPFC in older overweight adults. Brain Cogn. 2019;131:34–44.
Kaiser RH, Andrews-Hanna JR, Wager TD, Pizzagalli DA. Large-Scale network dysfunction in major depressive disorder: a meta-analysis of resting-state functional connectivity. JAMA Psychiatry. 2015;72:603.
Li B, Friston K, Mody M, Wang H, Lu H, Hu D. A brain network model for depression: From symptom understanding to disease intervention. CNS Neurosci Ther. 2018;24:1004–19.
Lynch CJ, Elbau IG, Ng T, Ayaz A, Zhu S, Wolk D, et al. Frontostriatal salience network expansion in individuals in depression. Nature. 2024;633:624–33.
Etkin A, Wager TD. Functional neuroimaging of anxiety: a meta-analysis of emotional processing in PTSD, social anxiety disorder, and specific phobia. Am J Psychiatry. 2007;164:1476–88.
Krapacher FA, Fernández-Suárez D, Andersson A, Carrier-Ruiz A, Ibáñez CF. Convergent dopamine and ALK4 signaling to PCBP1 controls FosB alternative splicing and cocaine behavioral sensitization. EMBO J. 2022;41:e110721.
McClung CA, Nestler EJ. Regulation of gene expression and cocaine reward by CREB and ΔFosB. Nat Neurosci. 2003;6:1208–15.
Sourty M, Nasseef MT, Champagnol-Di Liberti C, Mondino M, Noblet V, Parise EM, et al. Manipulating ΔFOSB in D1-Type medium spiny neurons of the nucleus accumbens reshapes whole-brain functional connectivity. Biol Psychiatry. 2024;95:266–74.
Acknowledgements
We thank all members of the Fit Brain Lab (University of Amsterdam) and Brain Plasticity group (University of Amsterdam) for their useful discussions. This work was supported by Amsterdam Neuroscience (JDM), Centre for Urban Mental Health (AHV, PJL, AS, SElF and JDM), ZonMw MODEM (PJL), NWO-iCNS (PJL), Alzheimer Nederland (PJL), the BioClock Consortium, part of the NWA-ORC program of the Dutch Research Council (NOW; project number 1292.19.077) (AK) and the Dutch Research Council (NWO) Vici talent program (SElF). We thank internship students Julia van den Broek, Nikita Cijsouw, Sophie Didden, Meike Doorenbos, Dorte Heideman, Aleesha Hol, Maaike Kesting, Amber Koert, Niels Reijner and Rick Wenning for their contributions during various stages of the project. We thank prof. dr. Roger Adan (UMC Utrecht) for use of the rat running wheel system and we thank the NIN microscopy support team Joop van Heerikhuize, Joris Coppens and Roeland Lokhorst for their help while operating the slide scanner.
Author information
Authors and Affiliations
Contributions
Conceptualization: MHH, AHV, AK, PJL, AS, SElF, JDM; Methodology: MHH, AHV, TPH, GM, JDM; Software: AHV; Validation: MHH, TPH, JDM; Formal analysis: MHH; Investigation: MHH, TPH, LE, WIGRR, KL, UAU, GM, JDM; Resources: AK, PJL, SElF, JDM; Data curation: MHH, AHV; Writing – original draft: MHH; Writing – review & editing: MHH, AHV, AK, PJL, AS, SElF, JDM; Visualization: MHH; Supervision: PJL, AS, SElF, JDM; Project administration: MHH, JDM; Funding acquisition: SElF, JDM, PJL, AK, AS.
Corresponding author
Ethics declarations
Competing interests
The authors declare no competing interests.
Ethics approval
All experimental procedures were performed in accordance with the European guidelines for laboratory animals (EU directive 2010\63\EU) and approved by the Dutch Central Committee for Animal Experiments (CCD; AVD8010020172424) and the Agency for Animal Welfare (IvD) of the Netherlands Institute of Neuroscience (NIN; Royal Dutch Academy of Sciences), Amsterdam.
Additional information
Publisher’s note Springer Nature remains neutral with regard to jurisdictional claims in published maps and institutional affiliations.
Supplementary information
Rights and permissions
Open Access This article is licensed under a Creative Commons Attribution-NonCommercial-NoDerivatives 4.0 International License, which permits any non-commercial use, sharing, distribution and reproduction in any medium or format, as long as you give appropriate credit to the original author(s) and the source, provide a link to the Creative Commons licence, and indicate if you modified the licensed material. You do not have permission under this licence to share adapted material derived from this article or parts of it. The images or other third party material in this article are included in the article’s Creative Commons licence, unless indicated otherwise in a credit line to the material. If material is not included in the article’s Creative Commons licence and your intended use is not permitted by statutory regulation or exceeds the permitted use, you will need to obtain permission directly from the copyright holder. To view a copy of this licence, visit http://creativecommons.org/licenses/by-nc-nd/4.0/.
About this article
Cite this article
Hardonk, M.H., Vuuregge, A.H., Hellings, T.P. et al. Brain-wide induction of ΔFOSB and altered co-activation networks in a rat model for exercise training. Transl Psychiatry 16, 209 (2026). https://doi.org/10.1038/s41398-026-03953-3
Received:
Revised:
Accepted:
Published:
Version of record:
DOI: https://doi.org/10.1038/s41398-026-03953-3








