Correction to: Acta Pharmacologica Sinica https://doi.org/10.1038/s41401-022-00917-3, published online 17 May 2022
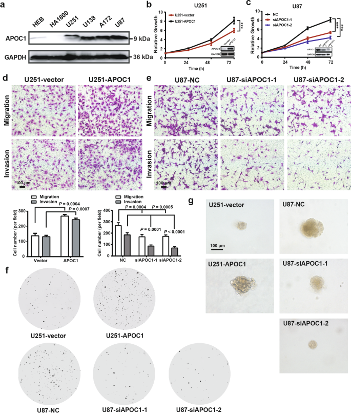
During our recent check of our published article entitled “Apolipoprotein C1 promotes glioblastoma tumorigenesis by reducing KEAP1/NRF2 and CBS-regulated ferroptosis” in Acta Pharmacologica Sinica, we found that there was a mistake in Fig. 2. We apologized that the representative image of Transwell (Fig. 2e) appeared incorrectly.
The image of U87-siAPOC1-1 in Migration present incorrect accidentally. The correct image is presented and the statistics of U87-siAPOC1-1 group have also been corrected. The authors apologize for any inconvenience caused to the journal and readers.
Author information
Authors and Affiliations
Corresponding authors
Rights and permissions
About this article
Cite this article
Zheng, Xj., Chen, Wl., Yi, J. et al. Author Correction: Apolipoprotein C1 promotes glioblastoma tumorigenesis by reducing KEAP1/NRF2 and CBS-regulated ferroptosis. Acta Pharmacol Sin 43, 3011–3012 (2022). https://doi.org/10.1038/s41401-022-00969-5
Published:
Version of record:
Issue date:
DOI: https://doi.org/10.1038/s41401-022-00969-5
This article is cited by
-
Pyroptosis, ferroptosis, and autophagy cross-talk in glioblastoma opens up new avenues for glioblastoma treatment
Cell Communication and Signaling (2023)
