Correction to: Acta Pharmacologica Sinica https://doi.org/10.1038/aps.2009.194, published online 5 February 2010
The authors regret for the inadvertent mistake in Figure 2A when composing the layouts of figures: the images of D-GaIN, bicyclol+D-GaI+quercetin and quercetin were provided incorrectly. We have checked and replaced the wrong images with correct images. The correction of Figure 2A had not changed the results, interpretation, or conclusions of the article. The corrected figures are presented as follows.
The authors would like to apologize for any inconvenience caused.
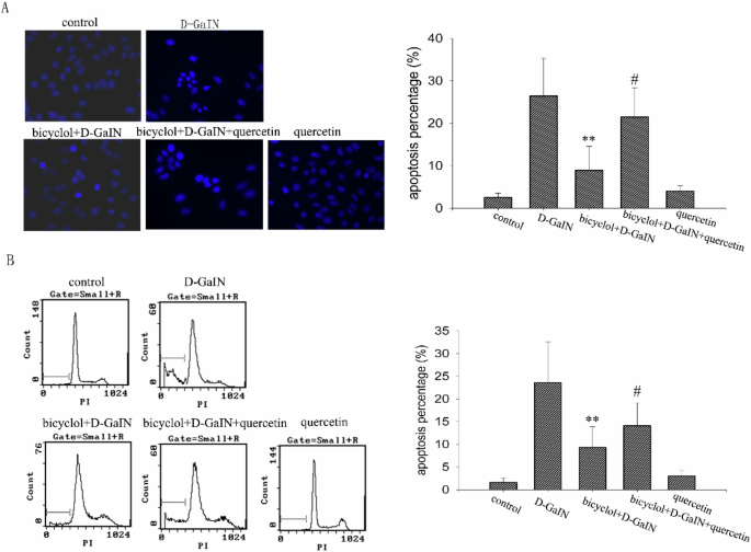
The cells were pre-treated with bicyclol 100 μmol/L alone or co-treated with quercetin 20 μmol/L for 2 h simultaneously. The cells were then stimulated with D-GaIN 50 mmol/L, and harvested 8 h later. A Hoechst 33258 staining of DNA in HepG2 cells. B Flow cytometry analysis of DNA in HepG2 cells. **P < 0.01 vs D-GaIN treated cells; #P < 0.05 vs bicyclol+D-GaIN treated cells. Each bar is the mean ± SD of five separate experiments.
Author information
Authors and Affiliations
Corresponding author
Rights and permissions
About this article
Cite this article
Bao, Xq., Liu, Gt. Author Correction: Bicyclol protects HepG2 cells against D-galactosamine-induced apoptosis through inducing heat shock protein 27 and mitochondria associated pathway. Acta Pharmacol Sin 46, 1797–1798 (2025). https://doi.org/10.1038/s41401-025-01482-1
Published:
Version of record:
Issue date:
DOI: https://doi.org/10.1038/s41401-025-01482-1
