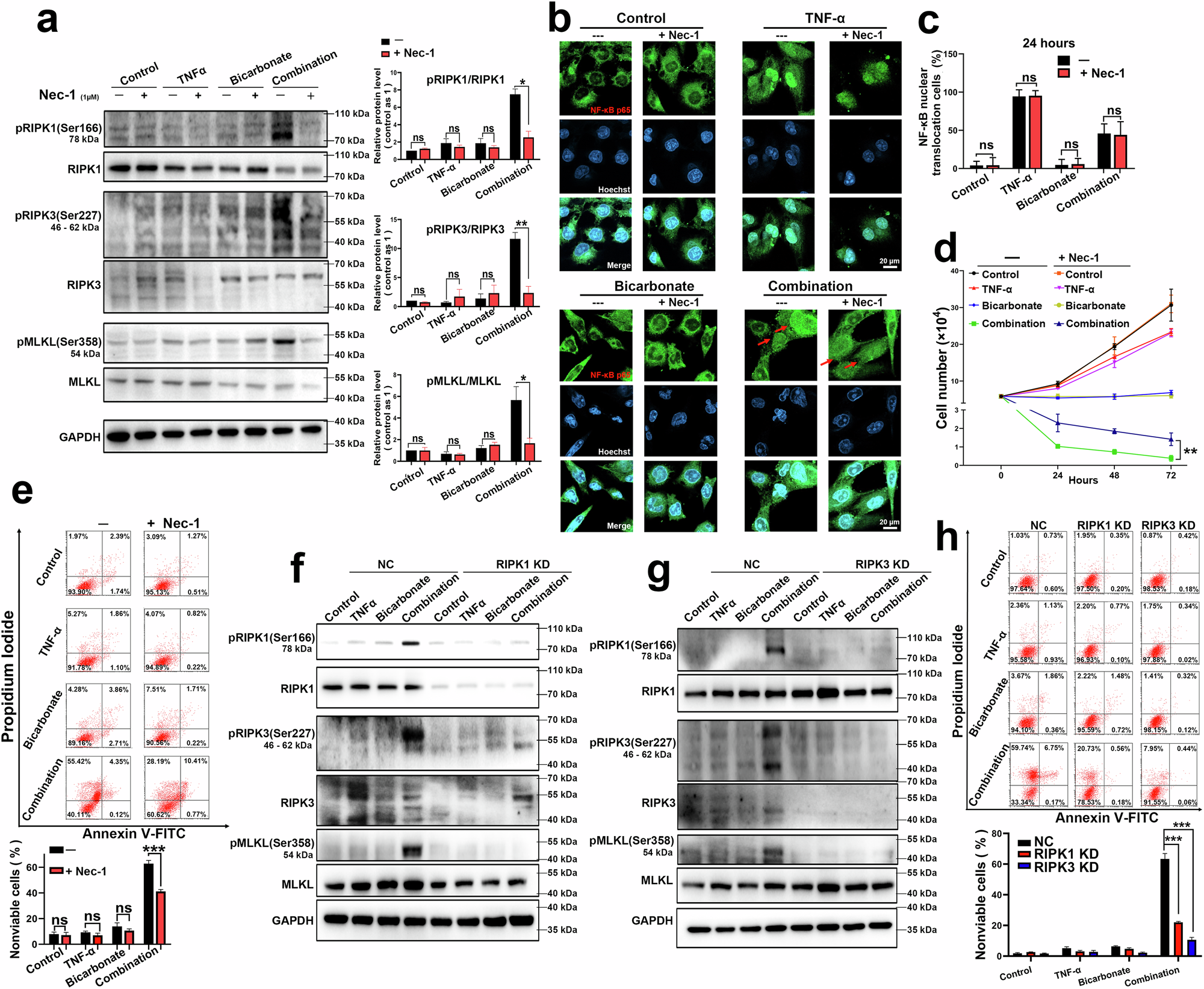
Fig. 3: Nec-1 suppresses RIP kinase-dependent necroptosis induced by TNF-α and bicarbonate.

SK-HEP-1 cells were treated with the control (20 mM bicarbonate), TNF-α (25 ng/mL), bicarbonate (60 mM), or the combination (TNF-α + bicarbonate) with or without Nec-1 (1 μM) for 24 h. a Western blot analysis of pRIPK1, RIPK1, pRIPK3, RIPK3, pMLKL, and MLKL levels and quantification of the ratios of the phosphorylated proteins to the total proteins. The data are presented as the means ± SDs (n = 3 biological replicates). Unpaired t test. b, c NF-κB (p65) nuclear translocation. Quantification of nucleus-localized NF-κB. Scale bar: 20 µm. The data are presented as the means ± SDs (n=3 biological replicates). Unpaired t test. d Cell–growth curves. The data are presented as the means ± SDs (n = 3 biological replicates). Two-way ANOVA. e Analysis of cell viability. The data are presented as the means ± SDs (n = 3 biological replicates). Unpaired t test. Effects of RIPK1 knockdown (f) or RIPK3 knockdown (g) on pRIPK1, pRIPK3, pMLKL, and total protein levels. h Analysis of cell viability after RIPK1 or RIPK3 depletion. The data are presented as the means ± SDs (n = 3 biological replicates). Unpaired t test. ns, P > 0.05; *P < 0.05; **P < 0.01; and ***P < 0.001.