TO THE EDITOR:
The prognosis of advanced mantle cell lymphoma (MCL) is poor [1]. Analyses of genomic and epi-genomic landscapes indicate a critical role for the DNA methylome and its interplay with other genomic complexities including copy number alterations (CNAs) and breakage–fusion-bridge cycles [2, 3]. Unlike genomic mutations, the epigenome of cancer cells can be modified by therapeutic intervention [4].
Mutations in epigenetic regulators including KMT2D, CREBBP, and EZH2 are common in B-cell lymphomas. Specifically, the mutation frequency of KMT2D, a histone methyltransferase in MCL is about 20% and is associated with a poor prognosis [5, 6]. These loss-of-function mutations decrease H3K4me1/me2 deposition and alter gene expressions. Effects of these mutations have only been modelled in germinal centre (GC) lymphomas and are difficult to target therapeutically [7,8,9]. Normal levels of H3K4 methylation are maintained by the KDM5 de-methylase family. KDM5, a component of the epigenetic repressor complex, removes the active transcriptional mark H3K4me3. Targeting KDM5 and restoring epigenomic balance might improve the prognosis of lymphomas dependent on epigenetic dys-regulation as we described in GC-lymphomas [10, 11].
KDM5A-D is rarely mutated in cancers but could be a potential therapy target based on upregulation in several cancers and function as a driver of drug-resistance [12]. KDM5 proteins are not detectable in B-cells from healthy individuals by immune blotting [13]. Whilst KDM5A and KDM5B are constitutively expressed isoforms, KDM5C and KDM5D are known X- and Y- chromosome-linked paralogs [7]. We determined the expression of these isoforms in MCL using cell lines and subject-derived samples. All KDM5 isoforms are expressed in MCL cell lines (n = 7; Fig. 1a, b) including KMT2D mutated JEKO (R5225C) and Granta-519 (A1598V) cells, and in most resistant and sensitive diffuse large B- cell lymphoma (DLBCL) cell lines, to KDM5 inhibitors, HT and SUDHL6 [10]. Analyses of a human mature B-cell lymphoid dataset (GSE132929) indicate KDM5A and KDM5B are over-expressed in MCL subject samples compared with DLBCLs and follicular lymphomas (FLs) (Fig. 1c) [14]. Heterozygous KMT2D mutations were detected in 2 of 7 MCL cell lines. However, both mutated and unmutated MCL cell lines were sensitive to GS716054, a KDM5-inhibitor [10, 15], with an EC50 as low as 5.17 nM in MINO cells (Fig. 1d, e). Five of seven MCL cell lines showed greater sensitivity to GS716054 than SUDHL6, the most sensitive DLBCL cell line [10]. The MINO and REC cell lines with TP53 mutations were also the most sensitive (Fig. 1d). Incubation of MCL cells with GS716054 increases global H3K4me3 levels at 1 and 5 μM, an effect stronger compared with incubation with JQKD82, another KDM5 inhibitor (Figs. 1f, g; S1a, b) [13]. Both effects were detectable at 24 h persisting over 6 days (Fig. S1c).
a KDM5A-D gene expression was measured by qRT-PCR in 7 MCL and 2 DLBCL cell lines, normalized to the expression of GAPDH (n = 3). b KDM5A-C protein expressions detected by Western blot. c KDM5A-D gene expression in MCL (n = 43), FL (n = 65), and DLBCL (n = 95) patient cohorts (GSE132929) were analysed (**P < 0.01; ****P < 0.0001). d Cell viability following 6 days exposure to DMSO or 6 dose concentrations of GS716054 ranging from 0.00031 to 10 µM (Gilead), determined by Cell Titer-Glo assays. e Bar chart showing the EC50 values of GS716054 on MCL and DLBCL cell lines. f Z138 and JEKO cells were exposed to DMSO, 1 or 5 µM GS716054 for 72 h, the histone marks were determined by Western blot accordingly. H3K4me3/me2/me1 (KDM5), H3K9me3/K36me3(KDM4), H3K27me3(KDM6). HT and SUDHL6 were included as controls. g Cell viability of JEKO, Z138, and SUDHL6 cells were determined following treatment with DMSO, 1 µM GS716054 (solid line) or JQKD82 (dot line) for 24, 48, 72 and 144 h. h Cell viability was assessed and compared in MINO cell lines stably expressing either WT BTK or BTK C481S mutant, following treatment as described at (d) (Triplicated, P > 0.05). i Viable JEKO and Z138 cells were analysed following treatment with increasing dosing of GS716054 for 6 days, alongside increasing concentrations of Ibrutinib for 3 days. ZIP synergy scores were calculated using Synergy Finder through 3 independent experiments. Representative 3D synergistic plot is shown here with a Synergy Score. Score > 10 indicates significant synergy.
Granta-519 and Z138, ibrutinib-resistant cell lines, are sensitive to GS716054 (Figs. 1h; S2a, b) [16, 17]. The ibrutinib-resistant MINO cell line with Bruton Tyrosine Kinase (BTK) C481S mutation is as sensitive to GS716054 as the wild-type ibrutinib-sensitive parental cell line (Figs. 1i; S2c) [16]. These data suggest GS716054 acts independently of BTK signalling. Although JEKO cells have intermediate sensitivity to GS716054 and ibrutinib, a synergistic effect is evident with an average ZIP synergy score of 23.53 (Figs. 1e, j; S2b; S2d). In most MCL cell lines, there is a synergy found between GS716054 and ibrutinib (Fig. S2e).
The impact of KMT2D mutations in haematological and solid cancers varies and the precise mechanism(s) and downstream mediator(s) are debatable [7]. BCL2 over-expression is seen in most patients with FLs, reflecting the occurrence of the t(14;18) translocation. We reported BCL2 down-regulation in GC lymphoma models following treatment with a KDM5-inhibitor [10]. This effect was not observed in MCL cell lines (Fig. S1d).
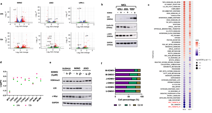
To interrogate mechanism(s) underlying the efficacy of GS716054 by targeting KDM5 in MCL, we performed RNA-Seq on 3 MCL lines, UPN-1 (insensitive to GS716054), JEKO (intermediate sensitivity) and MINO (sensitive) cell lines following 24 or 72 h incubation with 1μM GS716054 or DMSO control (Figs. 2a; S3a, b). Significantly greater number of differentially expressed (DE) genes were detected in MINO compared with UPN-1 and JEKO cells paralleling their sensitivity profiles (Fig. S4a; GSE243395). Most DE genes were up-regulated (Fig. S4b). Expression changes were most striking at 24 vs. 72 h in MINO cells (2486 vs. 623 DE genes).
a Volcano plots indicate differentially expressed (DE) genes in MINO, JEKO, and UPN-1 cells treated with 1 µM GS716054 for 24 and 72 h, with significant genes highlighted in red. b Western blotting to validate the protein expressions of LCK, c-MYC, and CyclinD1 following 1 µM GS716054. c RNA seq of MINO cells treated with 1 µM GS716054 or DMSO control for 24 or 72 h. GSEA for transcriptional hallmarks was shown by a bubble plot where the size of the bubbles indicates significance and normalized enrichment score (NES) indicates the strength of the enrichment. Each time points from triplicated RNA samples. d Dot plot showing the dynamic changes of a range of representative MYC target genes following 1 µM GS716054 or DMSO control for 24 or 72 h in MINO cells. Log2FC represents expression fold changes against DMSO control. e SUDHL6, MINO, and JEKO cells were exposed to DMSO, 1 µM GS716054, or JQKD82 for 72 h. Western blot showing the expression levels of indicated histone marks and proteins. f MINO, JEKO, and UPN-1 cells were treated with DMSO or 1 µM GS716054 for 72 h. Cell cycle profiles were analysed by flow cytometry.
Lymphocyte-specific tyrosine kinase (LCK), a Src family member, is involved in the activation and cytokine production of T-cell receptor signaling. Endogenous levels of LCK varied between cell lines. Interestingly, we found LCK activation in MCL cell lines, more in the MINO and SU-DHL6 (DLBCL) cell lines, the most sensitive to GS716054 (Figs. 2a, b; S5).
Expression of MYC and its target genes decreased after GS716054 treatment of MCL cells. This was most striking in the MINO cell line (Figs. 2b–d; S5a). MYC gene sets were the most strongly down-regulated class across the hallmark gene sets from the Molecular Signatures Database (MSigDB)) correlating with the transcript levels of representative MYC target genes (Figs. 2c, d and S6). Hence, downstream mediators of KDM5 inhibition in MCL may be distinct from those in GC lymphomas. MYC over-expression is associated with a poor prognosis in mature B-cell neoplasms but has proven difficult to target. Consequently, most strategies focus on reducing transcription or translation. A study in plasma cell myeloma showed MYC expression was suppressed by KDM5A-inhibition via an RNA polymerase II-dependent mechanism [13]. Transcriptomic profiling of cells from patients with MCL, those with TP53 mutation, and MYC over-expression have the worst prognosis [3]. Our data suggest the potential role of a KDM5-inhibitor in these challenging cases.
Transcriptomic analyses comparing ibrutinib-sensitive and -resistant MCL cell lines indicate suppression of a MYC gene signature only in ibrutinib-sensitive MCL cell lines. MYC knock-down with RNA interference (RNAi) inhibited cell growth in ibrutinib-sensitive and -resistant MCL cell lines implicating MYC expression in ibrutinib resistance [18]. LCK induction and MYC suppression were stable regardless of expressing BTKWT or BTKC481S suggesting KDM5-inhibition associated suppression of the MYC pathway is independent of BCR-signalling (Fig. S5b), highlighting the potential of KDM5 inhibitor as an alternative therapy approach in people with MCL resistant to ibrutinib.
Our ChIP-Seq data indicated LCK transcriptional loci overlays GS716054-induced H3K4me3 activation in GC lymphomas [10]. JQKD82 treatment which induces H3K4 tri-methylation comparably to GS716054 but is less cytotoxic to MCL cells, paralleling induced LCK expression but has only a modest effect on MYC expression, indicating increased LCK expression results from increased H3K4 tri-methylation whereas MYC regulates death of MCL cells after KDM5-inhibition (Fig. 2e). These data suggest a non-catalytic function of KDM5 family may also contribute to the cytotoxic effects of GS716054 on MCL cells.
GS716054 induces G1 cell cycle arrest but not apoptosis in JEKO cells suggesting growth inhibition mediated by KDM5-inhibition results predominately from cell cycle arrest (Figs. 2f, S7a). This effect was not found with JQKD82 treatment (Fig. S7b). Gene-set enrichment analysis (GSEA) showed expressions of cell-cycle genes were reduced following the treatment by GS716054 (Fig. S7c). This correlates with sensitivity to KDM5-inhibition and paralleling our finding of marked G1 arrest in MINO cells compared to minimal changes in GS716054 resistant cell line UPN-1 (Figs. 2f; S7c).
TP53 and MYC mutations are strongly associated with therapy resistance and adverse prognosis in MCL [1, 3]. We found MINO and REC cells with TP53 mutations were highly sensitive to KDM5-inhibitors which can overcome ibrutinib resistance. These data suggest a possible role for KDM5-inhibitors in advanced MCL. It would be imperative to test and evaluate the in vivo efficacy of GS716054 in an MCL patient-derived xenograft (PDX) model, particularly in the context of KMT2D, TP53 and MYC aberrations as well as BTK inhibitor resistance. Confirmation of our in vitro observations would further define the molecular groups of MCL patients most likely to benefit and support evaluation in early-phase clinical trials.
References
Eyre TA, Cheah CY, Wang ML. Therapeutic options for relapsed/refractory mantle cell lymphoma. Blood. 2022;139:666–77.
Nadeu F, Martin-Garcia D, Clot G, Diaz-Navarro A, Duran-Ferrer M, Navarro A, et al. Genomic and epigenomic insights into the origin, pathogenesis, and clinical behavior of mantle cell lymphoma subtypes. Blood. 2020;136:1419–32.
Yi S, Yan Y, Jin M, Bhattacharya S, Wang Y, Wu Y, et al. Genomic and transcriptomic profiling reveals distinct molecular subsets associated with outcomes in mantle cell lymphoma. J Clin Investig. 2022;132:e153283.
Bates SE. Epigenetic therapies for cancer. N Engl J Med. 2020;383:650–63.
Zhao S, Kanagal-Shamanna R, Navsaria L, Ok CY, Zhang S, Nomie K, et al. Efficacy of venetoclax in high risk relapsed mantle cell lymphoma (MCL)—outcomes and mutation profile from venetoclax resistant MCL patients. Am J Haematol. 2020;95:623–9.
Ferrero S, Rossi D, Rinaldi A, Bruscaggin A, Spina V, Eskelund CW, et al. KMT2D mutations and TP53 disruptions are poor prognostic biomarkers in mantle cell lymphoma receiving high-dose therapy: a FIL study. Haematologica. 2020;105:1604–12.
Dhar SS, Lee MG. Cancer-epigenetic function of the histone methyltransferase KMT2D and therapeutic opportunities for the treatment of KMT2D-deficient tumors. Oncotarget. 2021;12:1296–308.
Zhang J, Dominguez-Sola D, Hussein S, Lee JE, Holmes AB, Bansal M, et al. Disruption of KMT2D perturbs germinal center B cell development and promotes lymphomagenesis. Nat Med. 2015;21:1190–8.
Ortega-Molina A, Boss IW, Canela A, Pan H, Jiang Y, Zhao C, et al. The histone lysine methyltransferase KMT2D sustains a gene expression program that represses B cell lymphoma development. Nat Med. 2015;21:1199–208.
Heward JA, Konali L, D’Avola A, Close K, Yeomans A, Philpott M, et al. KDM5 inhibition offers a novel therapeutic strategy for the treatment of KMT2D mutant lymphomas. Blood. 2021;138:370–81.
Oricchio E. Epigenetic balance in DLBCL. Blood. 2021;138:355–6.
Sharma SV, Lee DY, Li B, Quinlan MP, Takahashi F, Maheswaran S, et al. A chromatin-mediated reversible drug-tolerant state in cancer cell subpopulations. Cell. 2010;141:69–80.
Ohguchi H, Park PMC, Wang T, Gryder BE, Ogiya D, Kurata K, et al. Lysine Demethylase 5A is required for MYC driven transcription in multiple myeloma. Blood Cancer Discov. 2021;2:370–87.
Ma M, Tadros S, Bouska A, Heavican T, Yang H, Deng Q, et al. Subtype-specific and co-occurring genetic alterations in B-cell non-Hodgkin lymphoma. Haematologica. 2022;107:690–701.
Paroni G, Bolis M, Zanetti A, Ubezio P, Helin K, Staller P, et al. HER2-positive breast-cancer cell lines are sensitive to KDM5 inhibition: definition of a gene-expression model for the selection of sensitive cases. Oncogene. 2018;12:1–2689.
Jacobson C, Kopp N, Layer JV, Redd RA, Tschuri S, Haebe S, et al. HSP90 inhibition overcomes ibrutinib resistance in mantle cell lymphoma. Blood. 2016;128:2517–26.
D’Agaro T, Zucchetto A, Vit F, Bittolo T, Tissino E, Rossi FM, et al. A B-cell receptor-related gene signature predicts response to ibrutinib treatment in mantle cell lymphoma cell lines. Haematologica. 2019;104:e410–14.
Lee J, Zhang LL, Wu W, Guo H, Li Y, Sukhanova M, et al. Activation of MYC, a bona fide client of HSP90, contributes to intrinsic ibrutinib resistance in mantle cell lymphoma. Blood Adv. 2018;2:2039–51.
Acknowledgements
DX received funding from Health Education England, the National Institute for Health and Care Research (NIHR) and Imperial College London. RPG and JA acknowledge support from the UK NIHR Biomedical Research Centre. JO is a recipient of a Cancer Research UK Clinician Scientist Fellowship (C57432/A26819) and acknowledges funding support from the NIHR Barts Biomedical Research Centre. We are grateful for the research funding from Lymph&Co (awarded to JF, DMW, HGW) and Blood Cancer UK (21005 awarded to JF and JO).
Author information
Authors and Affiliations
Contributions
Conceptualization: DX, JO, JF; Experimental design and resources: DX, JA, JF, DMW, HGW; Investigation and analyses: DX, FBC, KC; Writing and data interpretation: DX, RPG, JO, JF; Supervision: JO, JA, JF; Funding acquisition: DX, JO, DMW, HGW, JF.
Corresponding author
Ethics declarations
Competing interests
GS716054 is a pro-drug developed by Gilead Science Inc. MTA was signed between Gilead and Queen Mary University of London (QMUL) where JF was the principal investigator. JF is now an employee of AstraZeneca Inc. DMW, now an employee of Merck and Co., owns equity in Merck and Co., Bantam, Ajax, and Travera, received consulting fees from Astra Zeneca, Secura, Novartis, and Roche/Genentech, and received research support from Daiichi Sankyo, Astra Zeneca, Verastem, Abbvie, Novartis, Abcura, and Surface Oncology. RPG is a consultant to Antengene Biotech LLC, Ascentage Pharma Group and NexImmune Inc.; Medical Director, FFF Enterprises Inc.; Board of Directors: Russian Foundation for Cancer Research Support; and Scientific Advisory Boards, Nanexa AB and StemRad Ltd.
Additional information
Publisher’s note Springer Nature remains neutral with regard to jurisdictional claims in published maps and institutional affiliations.
Supplementary information
Rights and permissions
Open Access This article is licensed under a Creative Commons Attribution 4.0 International License, which permits use, sharing, adaptation, distribution and reproduction in any medium or format, as long as you give appropriate credit to the original author(s) and the source, provide a link to the Creative Commons licence, and indicate if changes were made. The images or other third party material in this article are included in the article’s Creative Commons licence, unless indicated otherwise in a credit line to the material. If material is not included in the article’s Creative Commons licence and your intended use is not permitted by statutory regulation or exceeds the permitted use, you will need to obtain permission directly from the copyright holder. To view a copy of this licence, visit http://creativecommons.org/licenses/by/4.0/.
About this article
Cite this article
Xu, D., Bewicke-Copley, F., Close, K. et al. Targeting lysine demethylase 5 (KDM5) in mantle cell lymphoma. Blood Cancer J. 14, 29 (2024). https://doi.org/10.1038/s41408-024-00999-8
Received:
Revised:
Accepted:
Published:
Version of record:
DOI: https://doi.org/10.1038/s41408-024-00999-8

