Dear editor,
Myelodysplastic syndromes (MDS) and acute myeloid leukemia (AML) represent a clonal disorder of myeloid hematopoiesis, mostly characterized by unfavorable mutations or karyotypes, advanced age, and poor prognosis [1]. Patients with TP53 mutations in high-risk MDS and AML typically face a worse prognosis [2, 3]. Current therapeutic strategies for these patients include hypomethylating agents (HMAs), combinations of HMAs with small-molecule inhibitors such as venetoclax, and low-dose chemotherapy for those who are ineligible for intensive chemotherapy. However, AML and high-risk MDS with TP53 mutations exhibit low response rates to all these therapies, accompanied with extremely poor survival [4]. HMAs have a overall remission rate (ORR) of 10% to 25% in TP53-mutated MDS [5], HMAs with low-dose cytarabine-based regimens have demonstrated an ORR of 14–62% with a median OS of 2.1–8.1 months in TP53 mutant AML. Specifically, decitabine with venetoclax showed a CR/CRi rate of 57% but a median overall survival (OS) of only 5.2 months in TP53 mutation AML [6]. Although new treatments, such as eprenetapopt plus azacytidine [7] and magrolimab plus azacytidine [8], have been tried in TP53-mutated myeloid tumors, finding an effective treatment for elderly AML/MDS with TP53 mutations, remains a major unmet medical need.
The treatment of elderly AML/MDS has progressively transitioned from traditional cytotoxic therapies to a new era of precision medicine, including targeted inhibitors. However, it relies on specific mutations, limiting its broader applicability [9]. Blocked cellular differentiation is a key pathological feature of myeloid malignancies. Differentiation therapy has demonstrated remarkable success in patients with acute promyeloid leukemia (APL), making it the leukemia with the best prognosis [10]. Presumably, differentiation therapies have the advantages of fewer systemic side effects and a lower propensity of clonal selection with subsequent resistance development. However, efforts to identify new therapeutic targets to overcome the blocked myeloid differentiation in other leukemia subtypes have been largely unsuccessful.
We developed a new regimen combining decitabine and low-dose etoposide (D + E) for the treatment of elderly high-risk MDS and AML. In this study, by comparing the D + E regimen with decitabine monotherapy in high-risk MDS and AML, we observed a strong correlation between clinical responses and TP53 mutations under the D + E treatment. The D + E combination demonstrated superior therapeutic effectiveness in TP53-mutated tumors. Further investigation revealed that the selective efficacy of the D + E combination therapy is driven by its ability to induce differentiation in TP53-mutated myeloid tumors while sparing wild-type clones.
Here, 108 newly diagnosed high-risk MDS and AML were included from June 2018 to December 2023 across three medical centers. In accordance with the Declaration of Helsinki, the study was approved by the Ethics Committee of Huadong Hospital(2016K038-X181) for human study and Fudan University for mice study(2023-HDYY-19JZS). The Clinical Trial Registration Number of this study was ChiCTR-INR-16009337. Informed consent was obtained from all participants. 53 patients received the D + E treatment regimen, with decitabine intravenously infused at a dose of 15 mg/m2 on days 1–3, and etoposide administered intravenously at a dose of 30 mg/m2 on day1, 3, 5, 7, and 9. 5 µg/kg/d G-CSF was administrated when the neutrophil count was below 1.5 × 109/L. For AML patients, if blast reduction of at least 50% was not achieved by day 4 as detected by flow cytometry, the dose of etoposide could be increased to 60 mg/m2 with the addition of cytarabine at 10 mg/m2 q12h. Chemotherapy should be stopped if the white cell count falls below 1.0 × 109/L. 55 patients were treated with decitabine alone (20 mg/m2; days 1–5). Prior to treatment, the clinical characteristics of the two groups were similar (refer to Table S1).
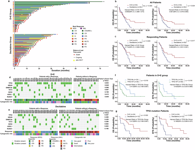
Individual response rates and durations for both treatment cohorts are shown in Fig. 1a. In the D + E group, the overall response rate (ORR) was 69.8% after two treatment cycles. In the Decitabine group, which enrolled 55 patients, the ORR was 52.7% (Fig. 1a). Event-free survival (EFS) was notably better in the D + E group (D + E vs. Decitabine: 13 months vs. 9 months, P = 0.024, Fig. 1b). Further analysis of patients who achieved CR, CRi, or HI after two cycles of therapy (defined as responders) showed that the D + E regimen outperformed decitabine alone in terms of extending both OS (D + E vs. Decitabine: 30 months vs. 20 months, P = 0.045) and EFS (D + E vs. Decitabine: 24 months vs. 12 months, P = 0.017) (Fig. 1c). We also evaluated the tolerance of the D + E regimen in elderly AML/MDS patients, with no significant differences observed between the two groups (P > 0.05, Table S2).
a Swimmer plot illustrating overall responses: This plot delineates the onset and duration of responses in patients treated with each regimen. An arrow indicates patients who are still alive. b Overall survival (left) and event-free survival (right) were analyzed in all patients treated with either the decitabine regimen (labeled “Decitabine”) or the combination of decitabine and etoposide (labeled “D + E”). c Focused survival analysis in responding patients: Overall survival (left) and event-free survival (right) were evaluated specifically in patients who showed a response (CR, CRi, or HI) to either the “Decitabine” or “D + E” regimen. d, e Enhanced exome sequencing and response results in D + E group (d) and decitabine group (e). This panel presents the sequencing outcomes for patients who experienced varying degrees of response, and the frequencies of responses and non-responses are correlated with specific mutations identified through sequencing. f Survival analysis in D + E Group (TP53 mutant vs. wild-type): This analysis compares overall survival and event-free survival between patients with TP53 mutations and those with wild-type TP53 within the D + E treatment. g Comparative survival in TP53 mutant patients (decitabine vs. D + E): This analysis contrasts the outcomes in TP53 mutant patients treated with decitabine alone and the D + E regimen.
Further, treatment responses and genetic mutations of each and every patient were illustrated in Fig. 1d, e. Genetic mutations in responders and non-responders from both groups were analyzed, and TP53 mutations were found to be significantly correlated with the therapeutic efficacy of the D + E regimen. Patients with TP53 mutations exhibited a higher response rate after two cycles of the D + E therapy (P = 0.003, Fig. 1d and Table S3), as well as better OS (mutation vs. WT: 31 months vs. 9 months, P = 0.019, HR: 0.41 [0.19–0.90]) and EFS (mutation vs. WT: 24 months vs. 5 months, P = 0.016, HR: 0.43 [0.20–0.90]) compared to TP53 wild-type patients (Figs. 1f and S1). Furthermore, TP53-mutated patients receiving the D + E treatment also had better OS (D + E vs. Decitabine: 31 months vs. 12 months, P = 0.022, HR: 0.41 [0.19–0.90]) and EFS (D + E vs Decitaine: 24 months vs. 8 months, P = 0.020, HR: 0.17 [0.07–0.43]) than counterparts receiving decitabine monotherapy (Fig. 1g).
To consolidate the link between D + E treatment efficacy and TP53 mutations, we evaluated the response of TP53-mutated (TP53 knockout MOLM13 cells) and TP53 wild-type isogenic AML clones to the D + E treatment in xenograft mouse models. After leukemia establishment, mice were treated with either saline or the D + E regimen (Fig. 2a). The results showed that the D + E treatment significantly reduced the tumor burden and extended survival in TP53 null leukemia compared with TP53 wild-type leukemia (Fig. 2b, c).
a Xenograft establishment and drug administration: Xenografts (n = 6 per group) were established, and the indicated drugs were administered according to the flow diagram. b Comparative survival in TP53 KO MOLM13 and wide-type MOLM13 xenografts treated with D + E or saline, respectively. The data are presented as mean ± standard deviation. Significance levels are indicated as ***P < 0.001. c Quantification of bioluminescence: Using an in vivo imaging system and live-imaging software, the bioluminescence intensity was quantified and compared between D + E Group and PBS Control in MOLM13 xenografts and TP53 KO MOLM13 xenografts. d Morphological Analysis: SKM-1, THP-1, MOLM13, and TP53 KO MOLM13 cells were treated with indicated drugs for 5 days, followed by staining with Hank’s solution (×100 magnification). e Detection of CD11b expression and phagocytosis in TP53 Mutant (THP-1and SKM-1) and TP53 wide-type (MOLM13 and OCI-AML3) cell lines treated with indicated drugs for 3 or 5 days. f Detection of CD11b expression in CRISPR-Modified TP53 KO and Re-introduction in MOLM13 Cells (left part) as well as in THP-1 wide-type and TP53 overexpression clones treated with indicated drugs for 5 days. g Gene mutation detection and outcomes in patient-derived AML cells (left part) and detection of CD11b expression in these cells treated with indicated drugs for 5 days (right part). Data are expressed as mean ± standard deviation. Significance levels are indicated as *P < 0.05; **P < 0.01; ***P < 0.001. h Gene expression heatmap: This panel illustrates the expression levels of genes involved in cell differentiation and those maintaining cell stemness in gene-edited MOLM13 cells (Scramble, TP53 KO, TP53 KO + WT) treated with decitabine and/or etoposide.
To investigate the selective efficacy of the D + E regimen in TP53 mutant patients and xenografts, we examined the response of a panel of leukemia cell lines with different TP53 mutation status to drug treatment. We found that incubation with decitabine, etoposide, or their combination for 5 days induced a typical neutrophil morphology, featured by a segmented nucleus and increased granules in TP53-deficient AML cells (Fig. 2d). In line with the morphological changes, TP53 mutant cells exhibited features of neutrophil terminal differentiation, as evidenced by CD11b upregulation, enhanced phagocytosis, and terminal differentiation-associated apoptosis and cell cycle arrest in TP53 mutant THP-1 and SKM-1 cells (**P < 0.01, ***P < 0.001, Figs. 2e and S2), TP53 KO MOLM13 cells (***P < 0.001, Fig. 2f) as well as primary AML cells with TP53 mutations (Fig. 2g). In contrast, TP53 wild-type cells showed minimal responses to the treatments (***P < 0.001, Fig. 2e). RNA-seq was employed to profile differential gene expression in TP53 wild-type, TP53 KO, and TP53 KO + p53WT MOLM13 cells. Our analysis revealed that decitabine cooperated with etoposide to upregulate myeloid differentiation markers, including Lysozyme (Lyz), ITGA1, IL1B, and ITGAM, in the TP53 KO cells, while downregulating precursor cell markers, including MYC, MYB, and CEBPA (Fig. 2h). This suggests that the D + E regimen effectively induces cell differentiation in TP53-mutated myeloid tumor cells. We also found Notch1 signaling pathway activation by the D + E treatment in the absence of p53 (Fig. S3) and D + E-induced differentiation dependent on Notch activation (Fig. S4).
In this study, we found that a regimen of combining decitabine and etoposide showed superior efficacy compared with decitabine monotherapy in TP53-mutated elderly myeloid tumors (Tables S3 and S4, no conclusions in CMML due to limited number of patients). This is evidenced by higher treatment response rates and prolonged survival, which is consistent with the published data demonstrating decitabine’s effectiveness in improving survival for TP53 mutation AML/MDS patients [11]. Despite the majority of patients in the D + E group being elderly, the regimen was generally well-tolerated, with manageable complications.
With the objective of exploring the relationship between D + E regimen and TP53 mutations, both hot-spot mutation detection and next-generation sequencing (NGS) are available. Hot-spot mutation detection is rapid and cost-effective but may miss certain mutations in newly diagnosed patients. In contrast, NGS, while costly and time-consuming, is capable of detecting a broad spectrum of mutations [12]. When feasible, newly diagnosed patients should undergo NGS detection.
Differentiation induction, a strategy notably successful in treating acute promyeloid leukemia [13], has not translated into broad clinical benefits for other acute myeloid leukemia subtypes, where cytotoxic chemotherapy remains the standard treatment. Enhancing myeloid differentiation, which is known to reduce tumor stemness [14], could improve survival, as demonstrated in our study. Given the intolerance of most elderly patients to intensive chemotherapy, a differentiation-based treatment offers a relatively safe and tolerable alternative. Our findings that the regimen combining decitabine and etoposide can induce differentiation and remission with low toxicity in TP53 mutant myeloid tumors are clinically important. Most AML and MDS patients with TP53 mutations show low response rates to standard cytotoxic therapy but demonstrate sensitivity to differentiation induction with the D + E regimen. This provides a promising alternative treatment strategy for this high-risk patient group, warranting further validation in larger, prospective trials.
TP53-mutated AML/MDS represents a small subset of all elderly AML/MDS cases [15]. For a considerable proportion of patients with wild-type TP53, our D + E regimen was ineffective. A promising direction is to explore strategies to target wild-type TP53 and sensitize these cells to the D + E regimen, thereby overcoming the differentiation block. This treatment approach may offer a more precise and personalized chemotherapy, based on the TP53 mutation status in myeloid tumors.
Data availability
Anonymized RNA-seq data have been deposited. Sequence Read Archive (SRA) database https://www.ncbi.nlm.nih.gov/sra/PRJNA1133701. For other data, please contact majiexian@fudan.edu.cn.
References
Rollison DE, Howlader N, Smith MT, Strom SS, Merritt WD, Ries LA, et al. Epidemiology of myelodysplastic syndromes and chronic myeloproliferative disorders in the United States, 2001-2004, using data from the NAACCR and SEER programs. Blood. 2008;112:45–52. https://doi.org/10.1182/blood-2008-01-134858
Hof J, Krentz S, van Schewick C, Körner G, Shalapour S, Rhein P, et al. Mutations and deletions of the TP53 gene predict nonresponse to treatment and poor outcome in first relapse of childhood acute lymphoblastic leukemia. J Clin Oncol. 2011;29:3185–93. https://doi.org/10.1200/jco.2011.34.8144
Sallman DA, Komrokji R, Vaupel C, Cluzeau T, Geyer SM, McGraw KL, et al. Impact of TP53 mutation variant allele frequency on phenotype and outcomes in myelodysplastic syndromes. Leukemia. 2016;30:666–73. https://doi.org/10.1038/leu.2015.304
Daver NG, Maiti A, Kadia TM, Vyas P, Majeti R, Wei AH, et al. TP53-mutated myelodysplastic syndrome and acute myeloid leukemia: biology, current therapy, and future directions. Cancer Discov. 2022;12:2516–29. https://doi.org/10.1158/2159-8290.Cd-22-0332
Welch JS, Petti AA, Ley TJ. Decitabine in TP53-Mutated AML. New Engl J Med. 2017;376:797–8. https://doi.org/10.1056/NEJMc1616062
Kim K, Maiti A, Loghavi S, Pourebrahim R, Kadia TM, Rausch CR, et al. Outcomes of TP53-mutant acute myeloid leukemia with decitabine and venetoclax. Cancer. 2021;127:3772–81. https://doi.org/10.1002/cncr.33689
Sallman DA, DeZern AE, Garcia-Manero G, Steensma DP, Roboz GJ, Sekeres MA, et al. Eprenetapopt (APR-246) and azacitidine in TP53-mutant myelodysplastic syndromes. J Clin Oncol. 2021;39:1584–94. https://doi.org/10.1200/jco.20.02341
Sallman DA, Al Malki MM, Asch AS, Wang ES, Jurcic JG, Bradley TJ, et al. Magrolimab in combination with azacitidine in patients with higher-risk myelodysplastic syndromes: final results of a phase Ib study. J Clin Oncol. 2023;41:2815–26. https://doi.org/10.1200/jco.22.01794
Stein EM, DiNardo CD, Pollyea DA, Fathi AT, Roboz GJ, Altman JK, et al. Enasidenib in mutant IDH2 relapsed or refractory acute myeloid leukemia. Blood. 2017;130:722–31. https://doi.org/10.1182/blood-2017-04-779405
Lo-Coco F, Avvisati G, Vignetti M, Thiede C, Orlando SM, Iacobelli S, et al. Retinoic acid and arsenic trioxide for acute promyelocytic leukemia. New Engl J Med. 2013;369:111–21. https://doi.org/10.1056/NEJMoa1300874
Welch JS, Petti AA, Miller CA, Fronick CC, O’Laughlin M, Fulton RS, et al. TP53 and decitabine in acute myeloid leukemia and myelodysplastic syndromes. New Engl J Med. 2016;375:2023–36. https://doi.org/10.1056/NEJMoa1605949
Hirsch P, Lambert J, Bucci M, Deswarte C, Boudry A, Lambert J, et al. Multi-target measurable residual disease assessed by error-corrected sequencing in patients with acute myeloid leukemia: an ALFA study. Blood Cancer J. 2024;14:97 https://doi.org/10.1038/s41408-024-01078-8
Zhu T, Li X, Luo L, Wang X, Li Z, Xie P, et al. Reversion of malignant phenotypes of human glioblastoma cells by β-elemene through β-catenin-mediated regulation of stemness-, differentiation- and epithelial-to-mesenchymal transition-related molecules. J Transl Med. 2015;13:356 https://doi.org/10.1186/s12967-015-0727-2
Sykes DB, Kfoury YS, Mercier FE, Wawer MJ, Law JM, Haynes MK, et al. Inhibition of dihydroorotate dehydrogenase overcomes differentiation blockade in acute myeloid leukemia. Cell. 2016;167:171–86.e115. https://doi.org/10.1016/j.cell.2016.08.057
Malta TM, Sokolov A, Gentles AJ, Burzykowski T, Poisson L, Weinstein JN, et al. Machine learning identifies stemness features associated with oncogenic dedifferentiation. Cell. 2018;173:338–54.e315. https://doi.org/10.1016/j.cell.2018.03.034
Acknowledgements
This study was supported by several grants: the Science and Technology Commission of Shanghai Municipality (grant number 21Y11909000); Shanghai Health Commission (grant number 202140518); National Natural Science Foundation of China (grant number 81600143); the Shanghai ShenKang Hospital Development Center Project (grant number 16CR2023A), and the Elite Project of Huadong Hospital (HD0103).
Author information
Authors and Affiliations
Contributions
Jiexian Ma played a pivotal role in analyzing the clinical data, designing and conducting experiments, and writing the manuscript. Shunrong Sun and Songlin Zhou were instrumental in executing experiments. Xinyu Zuo did some mouse model experiments. Yanhui Xie, Xiaoqin Wang, Min Wu, Mixue Xie, clinicians from six medical centers, contributed significantly to the treatment of the patients in this study. All authors have obtained written informed consent for publication of the article and images.
Corresponding author
Ethics declarations
Competing interests
The authors declare no competing interests.
Additional information
Publisher’s note Springer Nature remains neutral with regard to jurisdictional claims in published maps and institutional affiliations.
Supplementary information
Rights and permissions
Open Access This article is licensed under a Creative Commons Attribution-NonCommercial-NoDerivatives 4.0 International License, which permits any non-commercial use, sharing, distribution and reproduction in any medium or format, as long as you give appropriate credit to the original author(s) and the source, provide a link to the Creative Commons licence, and indicate if you modified the licensed material. You do not have permission under this licence to share adapted material derived from this article or parts of it. The images or other third party material in this article are included in the article’s Creative Commons licence, unless indicated otherwise in a credit line to the material. If material is not included in the article’s Creative Commons licence and your intended use is not permitted by statutory regulation or exceeds the permitted use, you will need to obtain permission directly from the copyright holder. To view a copy of this licence, visit http://creativecommons.org/licenses/by-nc-nd/4.0/.
About this article
Cite this article
Ma, J., Sun, S., Xie, Y. et al. Decitabine with etoposide is effective in TP53 mutated myeloid tumors via overcoming differentiation block. Blood Cancer J. 15, 19 (2025). https://doi.org/10.1038/s41408-025-01228-6
Received:
Revised:
Accepted:
Published:
Version of record:
DOI: https://doi.org/10.1038/s41408-025-01228-6

