Dear Editor,
In multiple myeloma (MM), monoclonal antibodies targeting CD38, such as Daratumumab (Dara) and Isatuximab (Isa), are standard-of-care drugs that produce good responses. However, it is likely that some patients will become resistant even to these innovative therapies. Recently, Robinette et al. [1] reported that CD56 levels on bone marrow plasma cells (BMPCs) predict the efficacy of Dara-based regimens, especially when combined with immunomodulatory drugs [2]. CD56, also known as NCAM1 (Neural Cell Adhesion Molecule 1), facilitates cell-cell adhesion and is deregulated in many tumors, including MM [3].
We found that low CD56 expression was significantly correlated with extramedullary disease (p = 0.016), while higher CD56 levels were associated with improved clinical outcomes (p = 0.003), as assessed by flow cytometry in 287 Newly Diagnosed MM (NDMM) patients diagnosed at our clinic after 2019 (Fig. S1A, B). Consistent with Robinette et al. [1], there was a positive correlation between CD56 and CD38 expression levels in our cohort and in the CoMMpass dataset (Fig. S1C, D). Importantly, we confirmed that CD56 expression predicts the efficacy of Dara-based therapies: higher CD56 levels on bone marrow plasma cells were associated with better overall response rates and deeper responses (≥PR) following Dara monotherapy in relapsed/refractory multiple myeloma (RRMM) patients (Fig. S1E).
Dara kills MM cells through multiple mechanisms, including antibody-dependent cellular cytotoxicity (ADCC), which relies on immune cells to kill the antibody-coated tumor cells. Given the correlation between the expression of CD56 and CD38, we hypothesized that increased CD56 expression would lead to more efficient killing by anti-CD38 monoclonal antibodies. We first screened a panel of human myeloma cell lines (HMCLs) and categorized them as CD56-low or -high (Fig. S2A). Then we performed standard 3-hour ADCC assays using these cell lines as targets and natural killer (NK) cells from healthy donors as effector cells. Myeloma cells were stained with calcein-AM and co-cultured with NK cells at the indicated effector: target (E:T) ratios in the presence or absence of 1 μg/mL Dara. We found that MM cell lines with higher surface expression of CD56 were, in general, more sensitive to Dara-mediated NK cell killing compared to MM cell lines with significantly lower surface expression of CD56 (Fig. S2B). Overall, our data confirm recent evidence on CD56 level as an important biomarker for sensitivity to Dara-based therapies [1, 4].
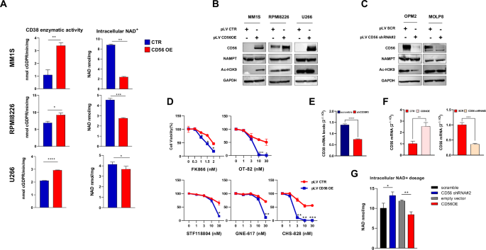
CD38 consumes NAD+ as a substrate to produce ADP-ribose and cyclic ADP-ribose, which are important for calcium signaling within cells [5]. Given that CD56 upregulates CD38 expression [1], we evaluated the impact of CD56 levels on NAD+ metabolism. We ectopically overexpressed CD56 (CD56 OE) in different MM cell lines and evaluated intracellular NAD+ content and cGDP-ribose production from the NAD+ analog NGD+. CD56 OE MM cells produced higher levels of cGDPR and lower levels of NAD+ than control cells (Figs. 1A and S3). Concordantly, this impaired NAD+-dependent enzymes, including SIRTuins, as suggested by increased H3K9 acetylation (Figs. 1B, S3 and S4); opposite effects were observed in CD56 knockdown (KD) cells (Fig. 1C and S4).
A MM1S, RPMI 8226, and U266 cells infected with CD56 expression lentiviral plasmid (CD56 OE), or empty vector, were assayed for their CD38 enzymatic activity (GDP-ribosyl cyclase) and intracellular NAD+ content. Data are presented as mean ± S.D. (n = 3) (*p < 0.05, **p < 0.01; ***p = 0.0003; ****p < 0.0001; unpaired t test). B, C Cell lysates from control and CD56 OE (B) and KD (C) MM cells were subjected to WB analysis using the indicated Abs and GAPDH as loading control. One representative blot of at least two independent experiments performed is shown. D MM1S cells ectopically overexpressing CD56 (pLV CD56 OE) or empty vector (pLV CTR) were treated with increasing doses of FK866 (0–2 nM), OT-82(0–30 nM), STF118804 (0–30 nM), GNE-617 (0–30 nM) and CHS-828 (0–30 nM) for 96 h. Cell viability was measured with MTS assay and presented as a percentage of cell viability from untreated cells. Data are presented as mean ± S.D (n = 3) (*0.05 < p ≤ 0.005, **0.005 < p ≤ 0.001, ***0.0009 ≤ p ≤ 0.0007; unpaired t test). E MM1S cells infected with a lentiviral plasmid carrying short hairpin RNA targeting CD38 (shRNA#3) or a scramble control were assayed for CD38 mRNA expression. F CD38-silenced cells were subsequently infected with lentiviral plasmids either overexpressing (OE) or downregulating (KD) CD56 levels. G Finally, intracellular NAD+ levels in these cells were measured and expressed as nmol/mg. Data in (E–G) are presented as mean ± SD; *p = 0.02; **0.019 ≤ p ≤ 0.003; ***p = 0.0002; ****p < 0.0001 (unpaired t test).
NAD+ supports processes like DNA repair and the oxidative stress response, which are essential for cell survival. NAD+ can be produced by the enzyme nicotinamide phosphoribosyltransferase (NAMPT), and inhibitors for this enzyme, such as FK866, have shown therapeutic promise. We recently found that CD38 surface levels affected MM cells’ sensitivity to a wide range of NAMPT inhibitors; [6] accordingly, CD56-overexpressing MM cells were more vulnerable to these small molecules than control cells (Fig. 1D), whereas CD56 silencing did not modulate the response to these agents in two different cell lines (Fig. S5). To confirm that CD56 influences NAD+ consumption in a CD38-dependent manner, we modified CD56 expression in CD38-KD cells. As shown in Fig. 1E–G, CD56 overexpression led to mild NAD+ depletion, while silencing CD56 increased intracellular NAD+ levels, consistent with reduced CD38 enzymatic activity.
Focusing on translational applicability, we analyzed FK866-induced transcriptome changes described in GSE96636 [7] to assess MM patients included in the CoMMpass dataset. Enrichment analysis identified a group of patients exhibiting an FK866-specific signature (denoted as FK866-upregulated and FK866-downregulated, respectively), mirroring the transcriptional profiles of FK866-treated cells. These patients were designated as sensitive, while those with different gene expression patterns were classified separately (Fig. 2A), as previously reported [6, 8]. Clinical analyses revealed that FK866-sensitive patients tended to overexpress CD56 (N = 175 vs. 118; p = 0.001), and among these patients, those who overexpressed CD56 demonstrated improved median progression-free survival (mPFS, 1176 vs. 776 days, p = 0.024). (Fig. 2B, C) Collectively, these data support the clinical benefits of lower NAD+ in MM patients with higher levels of CD56. Specific genetic abnormalities confer poor prognosis and shorter response to currently available anti-MM therapies [9]. Notably, in the CoMMpass dataset, a greater number of CD56-overexpressing patients was observed in every screened chromosomal abnormality; t(4;14) emerged as the most enriched abnormality among CD56-overexpressing MM patients (87% high vs 13% low), while other categories were almost unaffected by CD56 level status (Fig. 2D). Consistent with these findings, we analyzed HMCLs included in the Genomics of Drug Sensitivity in Cancer (GDSC1) database, comparing FK866 IC50 values in t (4;14)-positive versus t(4;14)-negative cells. While there was a trend toward enhanced drug sensitivity in t (4;14)-positive cells, the differences were not statistically significant, likely due to the limited number of tested cell lines (4 vs. 9, respectively); similar results were observed in our panel of MM cell lines (Fig. S6). Importantly, Isa-based approaches described in the IKEMA and ICARIA clinical trials have shown improved outcomes in high-risk MM, particularly in t(4;14) patients, whereas Dara-based strategies lack sufficient data on this subgroup [10,11,12]. Overall, our data, while requiring further investigation in larger cohorts, support NAD+-related metabolism as a potential actionable vulnerability in these patients and align with evidence suggesting increased metabolic dependencies in more aggressive disease [2, 10].
A Heatmap showing FK866 activity signature expression in MM patients derived from the MMRF_CoMMpass_IA18_salmon_geneUnstranded_tpm.tsv dataset grouped by GSVA method as “FK866 sensitive” (patients with gene expression in accordance with FK866 treatment) and “FK866 resistant” (patients with non-overlapping profiles). B Number of MM patients from CoMMpass study exhibiting an FK866-sensitive signature, separated according to CD56 expression levels: high vs. low (N = 118 vs. 175; p value = 0.001; exact binomial test). C Kaplan–Meyer curves of the progression-free survival probability for FK866-sensitive patients based on their CD56 expression level (p = 0.024; Peto-Peto test). D Bar graph showing the percentage of indicated chromosomal abnormalities in MM patients included in MMRF CoMMpass, according to their CD56 expression levels (high vs. low). SRCA indicates standard risk, and HRCA indicates patients with ≥2 CA. E CD38 enzymatic activity (GDP-ribosyl cyclase) and intracellular NAD+ content in MM1S CD56-overexpressing cells compared to control cells at baseline and after treatment with indicated 1 µg/mL of anti-CD38 MoAbs for 12 h. Data are presented as mean ± S.D. (n = 3). (ns not significant, *p < 0.05; ***p < 0.001; ****p < 0.0001; unpaired t tes).
Among the anti-CD38 therapies, only Isa inhibits CD38 enzymatic activity [13,14,15]. Whether blocking the NADase activity is beneficial or harmful for immunotherapy efficacy remains uncertain. To explore this further, we assessed the ability of MM cells to generate cGDPR from the NAD+ analog NGD+, alongside measuring intracellular NAD+ levels, following exposure to Dara or Isa. We found that Isa significantly outperforms other anti-huCD38 monoclonal antibodies, including Dara, in inhibiting CD38 cyclase activity. This, in turn, leads to enhanced intracellular NAD+ levels, confirming the superior enzymatic inhibitory activity of Isa compared to Dara. (Fig. 2E).
Although CD56 expression positively correlates with CD38 levels, enhancing target availability on the cell surface, the increased CD38 ecto-enzymatic activity observed in CD56-overexpressing cells suggests that Isa-based regimens may provide comparable or even greater benefits than Dara-based approaches. We then assessed Dara- and Isa-mediated killing of CD38-overexpressing MM cells engineered with a lentivirus carrying a short hairpin RNA (shRNA) targeting CD56 or a scramble control.
We first overexpressed CD56 in H929 cells, which naturally express high levels of CD38, and analyzed their metabolic profile. As shown in Fig. 3A, this genetic modification led to increased cGDPR levels and reduced NAD+ content compared to control cells. Next, we confirmed that CD56 surface expression was significantly downregulated in CD38-overexpressing cells transduced with CD56 shRNA compared to the scramble control (Fig. 3B). Finally, we observed that Dara-mediated ADCC against MM cells was consistently higher than that of Isa across all effector-to-target (E:T) ratios tested in CD56-silenced cells (Fig. 3C). These findings indicate that CD38 is the primary mechanism through which CD56 influences these drugs response. Consistent with these findings, we observed in our cohort of relapsed/refractory MM (RRMM) patients (N = 20) that combinations involving Isa resulted in extended progression-free survival (PFS) among patients with high CD56 levels compared to those with low CD56 expression (median PFS 369 vs. 129 days; Fig. 3D). Although limited by the small samples size, this analysis suggests a trend that contrasts with a previous report [1].
A H929 cells infected with CD56 expression lentiviral plasmid (CD56 OE) or empty vector. On the left, western blot analysis (WB) shows CD56 expression in H929 control cells (pLV CTR) and CD56 OE cells (pLV CD56 OE); GAPDH was used as loading control. On the right, cells were assayed for their CD38 enzymatic activity (GDP-ribosyl cyclase) and intracellular NAD+ content. Data are presented as mean ± S.D (n = 3) (*p < 0.05; unpaired t test). B On the left, western blot analysis (WB) shows CD38 expression in H929 control cells (pLV CTR) and CD38 high-expression cells (pLV hCD38); GAPDH was used as loading control. On the right, surface expression level of CD56 in H929 cells overexpressing CD38 (pLV hCD38) transduced with CD56 knockdown (CD56 pLV shRNA#2) or scramble control (pLV SCR). C ADCC assays were conducted using H929 CD38OE cells transduced with scramble control (pLV SCR) or shRNA targeting CD56 (pLV CD56 shRNA#2). Effector-to-Target (E:T) ratios were evaluated using NK cells from healthy donors, with treatment conditions including Daratumumab (DARA, 10 µg/mL) and Isatuximab (ISA, 10 µg/mL). D Progression-free survival (PFS) from the first day of Isa-based therapies (11 Isa-PD and 9 Isa-KD) in our cohort of RRMM patients exhibiting high (red) or low (blue) levels of CD56 on their bone marrow plasma cells. Log rank test; p = 0.046.
Overall, this study underscores the importance of routine immunophenotypic analysis of bone marrow plasma cells, thus paving the way for a precision medicine-driven approach. Therefore, an accurate phenotypic analysis of plasma cells would provide clear indications for the most suitable treatment strategy for each patient affected by MM. While these findings require validation in larger clinical trials, they lay the groundwork for adopting metabolism-targeted strategies, including NAD+-depleting agents and monoclonal antibodies targeting CD38 enzymatic activity, particularly in MM patients with elevated levels of CD56 on the surface of bone marrow plasma cells.
References
Robinette AJ, Huric L, Dona K, Benson D, Cottini F. CD56 expression predicts response to daratumumab-based regimens. Blood Cancer J. 2024;14:62.
Cottini F, Rodriguez J, Hughes T, Sharma N, Guo L, Lozanski G, et al. Redefining CD56 as a biomarker and therapeutic target in multiple myeloma. Mol Cancer Res. 2022;20:1083–95.
Flores-Montero J, de Tute R, Paiva B, Perez JJ, Böttcher S, Wind H, et al. Immunophenotype of normal vs. myeloma plasma cells: Toward antibody panel specifications for MRD detection in multiple myeloma. Cytom B Clin Cytom. 2016;90:61–72.
Giorgetti G, Becherini P, Maroto-Martin E, Fenoglio D, Soncini D, Martinuzzi C, et al. Higher CD56 expression on multiple myeloma cells increases CD38 expression, reduces intracellular NAD+ levels, and enhances the efficacy of daratumumab-based treatment strategies. Blood. 2023;142:1951
Malavasi F, Deaglio S, Funaro A, Ferrero E, Horenstein AL, Ortolan E, et al. Evolution and function of the ADP ribosyl cyclase/CD38 gene family in physiology and pathology. Physiol Rev. 2008;88:841–86.
Becherini P, Soncini D, Ravera S, Gelli E, Martinuzzi C, Giorgetti G, et al. CD38-induced metabolic dysfunction primes multiple myeloma cells for NAD+-lowering agents. antioxidants (Basel) 2023;12:494.
Thongon N, Zucal C, D’Agostino VG, Tebaldi T, Ravera S, Zamporlini F, et al. Cancer cell metabolic plasticity allows resistance to NAMPT inhibition but invariably induces dependence on LDHA. Cancer Metab. 2018;6:1.
Soncini D, Becherini P, Ladisa F, Ravera S, Chedere A, Gelli E, et al. NAD+ metabolism restriction boosts high-dose melphalan efficacy in patients with multiple myeloma. Blood Adv. 2025;9:1024–39.
Kumar S, Baizer L, Callander NS, Giralt SA, Hillengass J, Freidlin B, et al. Gaps and opportunities in the treatment of relapsed-refractory multiple myeloma: consensus recommendations of the NCI Multiple Myeloma Steering Committee. Blood Cancer J. 2022;12:98.
Sobh A, Encinas E, Patel AM, Surapaneni G, Bonilla E, Kaestner CL, et al. NSD2 drives t(4;14) myeloma cell dependence on adenylate kinase 2 by diverting one-carbon metabolism to the epigenome. Blood 2024;144:283–95.
Attal M, Richardson PG, Rajkumar SV, San-Miguel J, Beksac M, Spicka I, et al. Isatuximab plus pomalidomide and low-dose dexamethasone versus pomalidomide and low-dose dexamethasone in patients with relapsed and refractory multiple myeloma (ICARIA-MM): a randomised, multicentre, open-label, phase 3 study. Lancet. 2019;394:2096–107.
Spicka I, Moreau P, Martin TG, Facon T, Martinez G, Oriol A, et al. Isatuximab plus carfilzomib and dexamethasone in relapsed multiple myeloma patients with high-risk cytogenetics: IKEMA subgroup analysis. Eur J Haematol. 2022;109:504–12.
Bisht K, Fukao T, Chiron M, Richardson P, Atanackovic D, Chini E, et al. Immunomodulatory properties of CD38 antibodies and their effect on anticancer efficacy in multiple myeloma. Cancer Med. 2023;12:20332–52.
Kennedy BE, Sadek M, Elnenaei MO, Reiman A, Gujar SA. Targeting NAD+ synthesis to potentiate CD38-based immunotherapy of multiple myeloma. Trends Cancer. 2020;6:9–12.
Moreno L, Perez C, Zabaleta A, Manrique I, Alignani D, Ajona D, et al. The mechanism of action of the anti-CD38 monoclonal antibody isatuximab in multiple myeloma. Clin Cancer Res. 2019;25:3176–87.
Acknowledgements
This work was supported in part by the Associazione Italiana per la Ricerca sul Cancro (AIRC, IG #23438, to MC), International Myeloma Society (IMS) and Paula and Rodger Riney Foundation Translational Research Award 2023, Sanofi grant number ISS-SGZ-04/22, Associazione Italiana Leucemie Linfomi e Mieloma (AIL sezione di Genova), and University of Genoa, Italy. The authors thank Christina Usher for comments on the manuscript and the Multiple Myeloma Research Foundation (MMRF) for sharing the CoMMpass Study dataset.
Author information
Authors and Affiliations
Contributions
GG, FM, and CM designed the research and wrote the manuscript; MME and FD performed flow cytometry analysis; SD, BP, TI, LF, UCRM, SA, FNJ, performed the experiments; TD and LF performed the statistical and bioinformatic analyses; BA, RS, and BS performed biochemistry analysis; NA provided NAMPT inhibitors; RG, CA, GF, and NA provided patient samples; MNC, LRM, FM, and CM revised the final version of the manuscript.
Corresponding author
Ethics declarations
Competing interests
The authors declare no competing interests.
Additional information
Publisher’s note Springer Nature remains neutral with regard to jurisdictional claims in published maps and institutional affiliations.
Supplementary information
Rights and permissions
Open Access This article is licensed under a Creative Commons Attribution-NonCommercial-NoDerivatives 4.0 International License, which permits any non-commercial use, sharing, distribution and reproduction in any medium or format, as long as you give appropriate credit to the original author(s) and the source, provide a link to the Creative Commons licence, and indicate if you modified the licensed material. You do not have permission under this licence to share adapted material derived from this article or parts of it. The images or other third party material in this article are included in the article’s Creative Commons licence, unless indicated otherwise in a credit line to the material. If material is not included in the article’s Creative Commons licence and your intended use is not permitted by statutory regulation or exceeds the permitted use, you will need to obtain permission directly from the copyright holder. To view a copy of this licence, visit http://creativecommons.org/licenses/by-nc-nd/4.0/.
About this article
Cite this article
Giorgetti, G., Maroto-Martin, E., Soncini, D. et al. CD56 expression modulates NAD+ metabolic landscape and predicts sensitivity to anti-CD38 therapies in multiple myeloma. Blood Cancer J. 15, 83 (2025). https://doi.org/10.1038/s41408-025-01284-y
Received:
Revised:
Accepted:
Published:
Version of record:
DOI: https://doi.org/10.1038/s41408-025-01284-y
This article is cited by
-
CD56 negativity is associated with worse survival outcomes in patients with multiple myeloma: a meta-analysis
World Journal of Surgical Oncology (2026)


