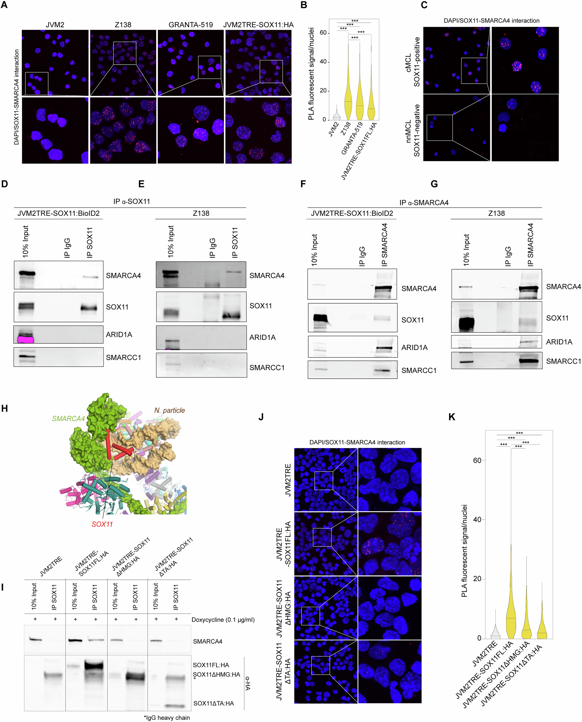
Fig. 2: SOX11 physically interacts with SMARCA4 in MCL.
From: The SOX11:SMARCA4 complex is a driver of oncogenic transcriptional programs in mantle cell lymphoma

A In situ-fPLA showing SOX11 and SMARCA4 interaction (red spots) in SOX11-positive (Z138, Granta-519, and JVM2TRE-SOX11FL:HA), but not in the SOX11-negative (JVM2) MCL cell lines. SOX11-positive red fluorescent spots represent the interaction between SOX11 and SMARCA4. Cell nuclei were stained with DAPI (blue). B Quantification using the ImageJ software of in situ-fPLA red fluorescent spots shown in A. The signal was quantified as red fluorescent spots/cell nuclei (n = 300 nuclei). C In situ-fPLA showing the interaction of SOX11 and SMARCA4 (red spots) in SOX11-positive cMCL primary cells and not in SOX11-negative nnMCL case. Nuclear staining with DAPI (blue). D–G WB showing input and IP of SOX11, SMARCA4, ARID1A or SMARCC1 proteins co-immunoprecipitated upon specific D, E SOX11 pull-downs (IP SOX11) in JVM2TRE-SOX11:BioID2 (D) and Z138 (E) and (F, G) upon specific SMARCA4 pull-downs (IP SMARCA4) in (F) JVM2TRE-SOX11:BioID2 and (G) Z138. IgG antibody was used as a negative IP control (IP IgG). H Overlap of the histone core structures of the SOX11 and SWI/SNF complexes. In the model, SOX11 (red) is in a surface cavity next to the ATPase domain of SMARCA4 (green). Magnified view of the SOX11 binding to the SMARCA4/DNA surface cavity. SMARCA4 (green) and nucleosomal DNA (Brown) are shown as a surface representation. Figure prepared with the PyMOL Molecular Graphics System, Version 1.2r3pre (Schrödinger, LLC). I WB showing pulldown input and SMARCA4 pulldown upon immunoprecipitation (IP) with anti-HA antibody (α-HA) of HA-tagged SOX11 full-length (SOX11FL:HA) or SOX11 proteins with HMG or TA domains deleted (SOX11ΔHMG:HA or SOX11ΔTA:HA) expressed in JVM2 MCL cell line. All cell lines were induced with doxycycline (+). For each cell line, the first lane corresponds to its protein extract input (10% of total volume), and the second one the anti-HA IP (IP SOX11). JVM2TRE empty vector was used as a negative control. J In situ-fPLA of SMARCA4 and HA-tagged SOX11 full-length (SOX11FL:HA) or SOX11 proteins with HMG or TA domains deleted (SOX11ΔHMG:HA or SOX11ΔTA:HA) expressed in JVM2 MCL cell line, using an anti-SMARCA4 and an anti-HA antibodies. K Quantification using the ImageJ software of in situ-fPLA red fluorescent spots shown in (J). The signal was quantified as red fluorescent spots/cell nuclei (n = 500 nucleus). ∗p-value < .05; ∗∗p-value < .005, ∗∗∗p-value < .0005.