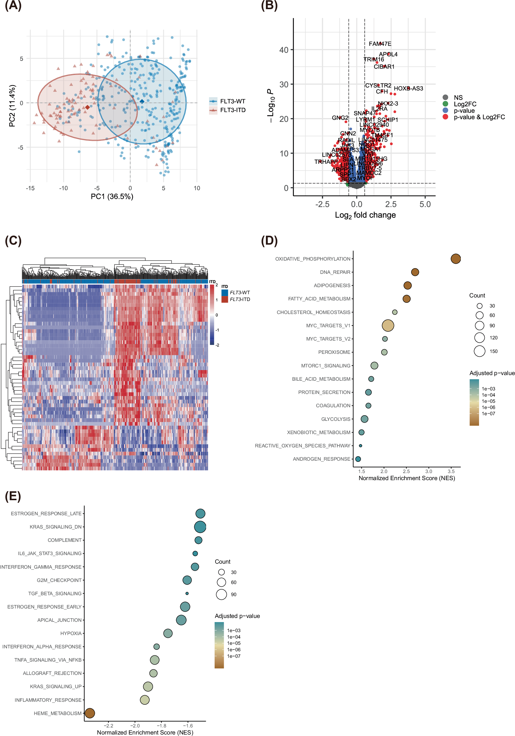
Fig. 2: Transcriptomic profiling of FLT3ITD versus FLT3WT acute myeloid leukemia (AML).

A Principal component analysis (PCA) demonstrating distinct clustering of transcriptomic profiles according to FLT3ITD mutation status. B Volcano plot depicting differentially expressed genes (DEGs) between FLT3ITD and FLT3WT AML samples. C Heatmap of normalized gene rexpression values of the top upregulated and downregulated DEGs. D Dot plot showing hallmark pathways significantly enriched in upregulated genes in FLT3ITD AML. E Dot plot showing hallmark pathways significantly enriched in downregulated genes in FLT3ITD AML.