
Dear Editor,
FMS-like tyrosine kinase 3 (FLT3), a class III receptor tyrosine kinase that activates RAS/MAPK, STAT5, and PI3K/Akt pathways [1, 2], is among the most frequently mutated genes in acute myeloid leukemia (AML), with internal tandem duplication (FLT3ITD) in 20–25% of cases, and tyrosine kinase domain point mutations (FLT3TKD) in 5–10% [3,4,5]. As FLT3 mutations (FLT3MUT) are often subclonal rather than founding events [6, 7], their prognostic impact is best evaluated across genetically defined AML subtypes rather than solely within co-mutation contexts. While FLT3MUT activate oncogenic signaling cascades [8], their impact on global gene expression and transcriptional networks in AML remains unclear. Elucidating how these clones disrupt transcriptional homeostasis may uncover key pathways driving leukemogenesis and therapeutic resistance.
In this study, we aim to comprehensively define the clinical, genomic, and transcriptomic features associated with co-occurring FLT3MUT across molecularly distinct AML subtypes. Analyses were conducted using standardized approaches [9, 10], with full methodological details provided in the Supplementary Appendix. Among 1,151 patients with de novo AML who received standard induction chemotherapy, 226 (19.6%) harbored FLT3ITD, 64 (5.6%) carried FLT3TKD, 15 (1.3%) had co-occurring FLT3ITD and FLT3TKD (FLT3ITD+TKD) and 13 (1.1%) had FLT3noncanonical (Table S1) Among patients with FLT3MUT, the most frequent co-mutation was NPM1 (40.5%), followed by DNMT3A (30.2%) and myelodysplasia-related genes (MRG) mutations, including ASXL1, BCOR, EZH2, RUNX1, SF3B1, SRSF2, STAG2, U2AF1, and ZRSR2 (24.8%) (Fig. S1A). Compared with FLT3WT AML, FLT3ITD cases had higher frequencies of NPM1, DNMT3A, WT1, KMT2A-PTD, but lower frequencies of RUNX1::RUNX1T1, CBFB::MYH11, and TP53 mutations. FLT3TKD patients also showed increased frequencies of NPM1 and DNMT3A mutations compared to FLT3WT (Fig. S1B).
Survival outcomes, including overall survival (OS), event-free survival (EFS) and relapse-free survival (RFS) differed significantly by FLT3MUT status (Fig. S2A–C). Among patients with FLT3ITD receiving HSCT, those who transplanted at first complete remission (CR1) had superior OS compared to those transplanted in second CR (CR2, median: NR vs. 60 months) or other disease statuses (17 months; p < 0.001; Fig. S2D). Patients receiving FLT3 inhibitors (n = 55, Table S2) had higher CR rates (94.7% vs. 71.5%; p < 0.001), lower relapse rates (37.7% vs. 58.5%; p = 0.008), more frequent HSCT (65.5% vs. 44.9%; p = 0.007; Table S2) and improved OS and EFS (median: 59 vs. 17 months, Fig. S3A; p = 0.001 and median: 41 vs. 17 months; p < 0.001; Fig. S3B) compared to those without. Among transplant recipients (n = 121), post-transplant FLT3 inhibitor maintenance- using gilteritinib (60.7%), midostaurin (10.7%), quizartinib (10.7%), or sorafenib (17.9%)- was associated with significantly longer OS compared to no maintenance (median: NR vs. 26 months; p = 0.005; Fig. S4). In a multivariable Cox regression model adjusting for age, 2022 ELN risk classification, and incorporating HSCT in CR1 as a time-dependent covariate, treatment with a FLT3 inhibitor was independently associated with significantly improved OS (hazard ratio [HR], 0.39; 95% confidence interval [CI], 0.24–0.66; p < 0.001; Table S3).
Prognostic impact of co-occurring FLT3 ITD or FLT3 TKD across molecular subgroups
In multivariable Cox regression analyses adjusting for age, sex, FLT3 inhibitor and HSCT, FLT3ITD was significantly associated with inferior OS in patients with NPM1 (HR, 2.13; 95% CI, 1.35–3.38; p = 0.022), DNMT3A (HR, 1.92; 95% CI, 1.23–3.01; p = 0.030), RUNX1 (HR, 3.31; 95% CI, 1.78–6.13; p = 0.005), cohesin (HR, 3.93; 95% CI, 1.49–10.32; p = 0.030), MRG (HR, 1.75; 95% CI, 1.17–2.62; p = 0.030), and NRAS (HR, 2.21; 95% CI, 1.24–3.95; p = 0.030) mutations and KMT2A-PTD (HR, 4.71; 95% CI, 1.59–13.94; p = 0.030), KMT2A-r (HR, 8.50; 95% CI, 1.90–38.08; p = 0.030; Fig. 1A; Table S4). We further evaluated the impact of FLT3 inhibitor use on OS within molecularly defined subgroups of AML. Among patients with NPM1 mutations, those harboring FLT3ITD who received FLT3 inhibitors exhibited significantly improved OS compared to those who did not (median OS: 46 vs. 15 months; p = 0.034), with outcomes comparable to FLT3WT patients (median OS: 46 vs. NR; p = 0.99; Fig. S5A). A similar pattern was also observed in patients with DNMT3A or MRG mutations, in whom FLT3 inhibitor treatment appeared to overcome the adverse prognostic effect of FLT3ITD (Fig. S5B, C). In other molecular subgroups where co-occurring FLT3ITD conferred inferior outcomes, such as KMT2A-PTD, KMT2A-r, and cohesin complex mutations, the use of FLT3 inhibitor did not result in a statistically significant survival benefit. These findings should be interpreted cautiously due to the small sample sizes and limited FLT3 inhibitor-treated patients in some subgroup.
A Multivariable Cox regression forest plot evaluating the effect of FLT3ITD on overall survival (OS) across molecularly defined AML subgroups. Models were adjusted for age, sex, FLT3 inhibitor use, and HSCT. B Kaplan–Meier curves of OS in NPM1MUT/ FLT3ITD AML according to DTA co-mutation status, compared with ELN 2022 adverse-risk AML. C Event-free survival in NPM1MUT/ FLT3ITD AML stratified by DTA co-mutation status, with comparison to the ELN 2022 adverse-risk group. D Relapse-free survival in NPM1MUT/ FLT3ITD AML according to DTA co-mutation status and ELN 2022 adverse-risk classification. TF transcription factor, HSCT hematopoietic stem cell transplantation.
On the other hand, FLT3TKD was significantly associated with shorter OS and EFS in patients with cohesion complex mutations (OS HR, 5.00; 95% CI, 2.06–12.15; p = 0.012; EFS HR, 3.76; 95% CI, 1.62–8.72; p = 0.066; Figs. S6, 7; Tables S5, S6). FLT3TKD was also associated with inferior RFS in patients with NRAS (HR, 5.55; 95% CI, 2.19–14.03; p = 0.005) and cohesin complex (HR, 11.74; 95% CI, 3.64–37.83; p = 0.001; Fig. S8; Table S7) mutations.
Prognostic impact of additional mutations in NPM1 MUT/FLT3 ITD AML
In univariable Cox regression, RAD21 (HR, 19.18; 95% CI, 4.01–91.73; p < 0.001), STAG1 (HR, 18.29; 95% CI, 2.14–156.60; p = 0.01), ZRSR2 (HR, 15.16; 95% CI, 1.83–125.93; p = 0.010), cohesin complex (HR, 3.27; 95% CI, 1.17–9.14; p = 0.020) and DTA mutations (DNMT3A, TET2, ASXL1) (HR, 1.78; 95% CI, 1.01–3.14; p = 0.046) were associated with inferior OS (Fig. S9; Table S8). Multivariable analysis confirmed only DTA mutations retained significance for poorer OS (HR, 2.02; 95% CI, 1.11–3.67; p = 0.022; Table S9). Furthermore, DTA mutations predicted inferior EFS in both univariable (HR, 1.70; 95% CI, 1.02–2.83; p = 0.04; Fig. S10; Table S10) and multivariable analyses (HR, 1.96; 95% CI, 1.12–3.44; p = 0.019; Table S11), as well as RFS in both univariable (HR, 1.98; 95% CI, 1.05–3.75; p = 0.04; Fig. S11; Table S12) and multivariable analyses (HR, 2.79; 95% CI, 1.38–5.64; p = 0.004; Table S13). In the individual analysis of DTA genes, the limited sample size may explain why prognostic differences observed in the study (data not shown) were not statistically significant; larger cohorts are needed to confirm these findings. Importantly, patients with co-occurring mutations in NPM1, FLT3ITD, and DTA genes had a similar survival outcome as the 2022 ELN adverse risk classification subgroups (median OS: 17.1 vs. 14.0 months, p = 0.32 after BH correction; median EFS: 7.2 vs. 9.7 months, p = 0.77 after BH correction; median RFS: 18.1 vs. 13.1 months, p = 0.58 after BH correction; Fig. 1B–D). These findings suggest that the NPM1MUT/FLT3ITD/DTA co-mutations may warrant inclusion in the 2022 ELN adverse-risk category.
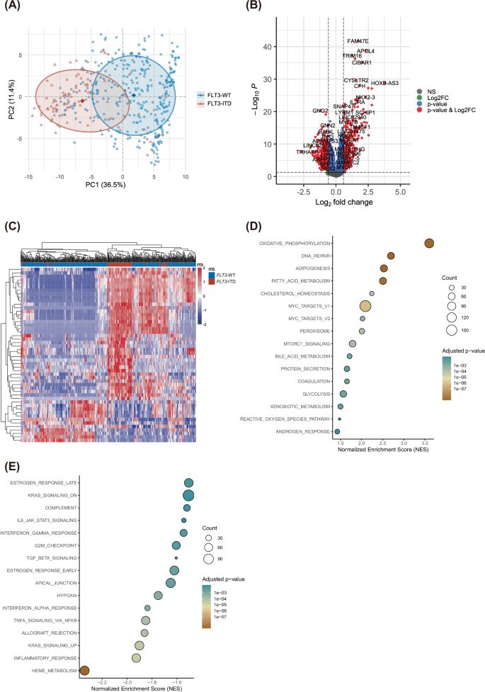
Comparison of transcriptional signatures between patients with FLT3 ITD and FLT3 WT AML
Transcriptomic profiles from 92 patients with FLT3ITD were compared to those of 335 patients with FLT3WT AML. Principal component analysis (PCA) demonstrated clear separation of clustering for transcriptomes between the two groups (Fig. 2A). DEG analysis identified 311 significantly upregulated and 536 downregulated genes, based on thresholds of |logFC | >0.585 and p < 0.05. Notably, the most upregulated genes included members of the HOX gene family, including HOXB-AS3 (logFC = 3.78), HOXB6 (logFC = 2.78), HOXB3 (logFC = 2.77), HOXA9 (logFC = 2.52), whereas TRH (logFC = −2.65) and LTF (logFC = −1.99) were among the most downregulated genes (Fig. 2B, C). GSEA revealed that FLT3ITD AML was significantly enriched for metabolic and genomic maintenance pathways, including oxidative phosphorylation (NES = 3.60, FDR < 0.001), DNA repair (NES = 2.69, FDR < 0.001), and fatty acid metabolism (NES = 2.50, FDR < 0.001; Fig. 2D), alongside with suppression of heme metabolism (NES = −2.34, FDR < 0.001; Fig. 2E). These findings highlight a metabolic reprogramming phenotype characterized by reduced heme biosynthesis and enhanced mitochondrial and DNA repair activity. To account for the known effect of NPM1MUT on HOX gene expression [11], we repeated the analysis excluding NPM1MUT cases, which yielded consistent findings (Fig. S12A–G).
A Principal component analysis (PCA) demonstrating distinct clustering of transcriptomic profiles according to FLT3ITD mutation status. B Volcano plot depicting differentially expressed genes (DEGs) between FLT3ITD and FLT3WT AML samples. C Heatmap of normalized gene rexpression values of the top upregulated and downregulated DEGs. D Dot plot showing hallmark pathways significantly enriched in upregulated genes in FLT3ITD AML. E Dot plot showing hallmark pathways significantly enriched in downregulated genes in FLT3ITD AML.
To validate these transcriptional signatures, rank-rank hypergeometric overlap (RRHO) analysis [12] in an independent Beat AML cohort revealed a strong concordance, with significant overlap in both up- and downregulated genes (Fig. S13A–C). Pathway enrichment of confirmed concordant activation of mitochondrial and metabolic programs, such as oxidative phosphorylation (NES = 1.34, FDR = 0.04), DNA repair (NES = 1.86, FDR < 0.001), and fatty acid metabolism (NES = 1.62, FDR = 0.002; Fig. S13D). Conversely, concordantly downregulated genes were enriched for immune-related programs, including interferon alpha response (NES = −3.17, FDR < 0.001), interferon gamma response (NES = −3.34, FDR < 0.001), and inflammatory response (NES = −3.14, FDR < 0.001; Fig. S13E). Together, these results provide cross-cohort validation of a reproducible FLT3ITD associated transcriptional program characterized by metabolic activation and immunologic suppression, underscoring a conserved FLT3ITD–driven phenotype.
The strengths of this study include a large, well-annotated cohort, integrated genomic-transcriptomic profiling, and validation in an external dataset. Limitations include its retrospective design, though rigorous statistical adjustments and external validation were applied. Targeted NGS limited coverage of certain FLT3 regions, potentially underestimating rare noncanonical variants. Additionally, limited FLT3 inhibitor exposure—due to recent reimbursement of midostaurin (2020) and gilteritinib (2023) in Taiwan—was addressed using multivariable models adjusting for treatment use.
In conclusion, this comprehensive genomic and transcriptomic analysis of de novo AML, we demonstrate that the prognostic impact of FLT3MUT is context-specific. FLT3ITD was associated with inferior outcomes in several molecular subgroups, while FLT3TKD showed adverse effects mainly with cohesin mutations. An FLT3ITD-driven transcriptomic signature, marked by metabolic activation and immune suppression, was externally validated. These findings refine AML risk stratification and highlight the importance of integrated genomic-transcriptomic profiling for precision therapy.
Data availability
The datasets analyzed during this study are available from the corresponding author upon reasonable request.
References
Matthews W, Jordan CT, Wiegand GW, Pardoll D, Lemischka IR. A receptor tyrosine kinase specific to hematopoietic stem and progenitor cell-enriched populations. Cell. 1991;65:1143–52.
Levis M, Small D. FLT3: ITDoes matter in leukemia. Leukemia. 2003;17:1738–52.
Stone RM, Mandrekar SJ, Sanford BL, Laumann K, Geyer S, Bloomfield CD, et al. Midostaurin plus Chemotherapy for Acute Myeloid Leukemia with a FLT3 Mutation. N Engl J Med. 2017;377:454–64.
Daver N, Schlenk RF, Russell NH, Levis MJ. Targeting FLT3 mutations in AML: review of current knowledge and evidence. Leukemia. 2019;33:299–312.
Tien F-M, Tsai C-H, Huang S-C, Liu J-H, Chen C-Y, Kuo Y-Y, et al. Distinct clinico-biological features in AML patients with low allelic ratio FLT3-ITD: role of allogeneic stem cell transplantation in first remission. Bone Marrow Transpl. 2022;57:95–105.
Miles LA, Bowman RL, Merlinsky TR, Csete IS, Ooi AT, Durruthy-Durruthy R, et al. Single-cell mutation analysis of clonal evolution in myeloid malignancies. Nature. 2020;587:477–82.
Liu J, Jiang P, Lu Z, Yu Z, Qian P. Decoding leukemia at the single-cell level: clonal architecture, classification, microenvironment, and drug resistance. Exp Hematol Oncol. 2024;13:12.
Mosquera Orgueira A, Peleteiro Raíndo A, Cid López M, Antelo Rodríguez B, Díaz Arias JÁ, Ferreiro Ferro R, et al. Gene expression profiling identifies FLT3 mutation-like cases in wild-type FLT3 acute myeloid leukemia. PLOS ONE. 2021;16:e0247093.
Lo M-Y, Tsai XC-H, Lin C-C, Tien F-M, Kuo Y-Y, Lee W-H, et al. Validation of the prognostic significance of the 2022 European LeukemiaNet risk stratification system in intensive chemotherapy treated aged 18 to 65 years patients with de novo acute myeloid leukemia. Am J Hematol. 2023;98:760–9.
Tien F-M, Yao C-Y, Tsai XC-H, Lo M-Y, Chen C-Y, Lee W-H, et al. Dysregulated immune and metabolic pathways are associated with poor survival in adult acute myeloid leukemia with CEBPA bZIP in-frame mutations. Blood Cancer J. 2024;14:15.
Brunetti L, Gundry MC, Sorcini D, Guzman AG, Huang Y-H, Ramabadran R, et al. Mutant NPM1 Maintains the Leukemic State through HOX Expression. Cancer Cell. 2018;34:499–512.e499.
Cahill KM, Huo Z, Tseng GC, Logan RW, Seney ML. Improved identification of concordant and discordant gene expression signatures using an updated rank-rank hypergeometric overlap approach. Sci Rep. 2018;8:9588.
Acknowledgements
We thank the Departments of Laboratory Medicine and Medical Research at National Taiwan University Hospital, as well as the Tai-Chen Cell Therapy Center, for their support and collaboration. We also acknowledge the DNA Sequencing Core Facility of the First Core Laboratory, College of Medicine, National Taiwan University, for their technical assistance and contribution to this study. We are grateful to the Beat AML cohort study group for providing data used for external validation. This study was funded by the Ministry of Science and Technology, Taiwan (MOST 111-2314-B-002-279 and 114-2314-B-002-256-MY3); the Ministry of Health and Welfare, Taiwan (MOHW 107-TDU-B-211-114009 and 111-TDU-B-221-014001); and the National Key Area International Cooperation Alliance through the University Academic Alliance in Taiwan (UAAT)–Kyushu-Okinawa Open University (KOOU) Medicine and Life Sciences Integrative Program. The funding agencies had no role in the study design, data acquisition, data analysis, manuscript preparation, or the decision to submit the manuscript for publication.
Author information
Authors and Affiliations
Contributions
Y-S Chang conceptualized and designed the study, performed formal analyses, curated data, prepared visualizations, and drafted the original manuscript; F-MT contributed to study methodology, software implementation (RNA-seq analysis), and data curation; Y-WW and C-YY assisted with software development (statistical analysis) and data curation; XC-HT participated in NGS interpretation and data curation; SC Ni, MY Lo and WH Lee contributed to data collection and curation; C-CL participated in cytogenetic interpretation and data curation; Y-YK contributed to NGS interpretation; Y-LP and M-HT assisted with data curation and interpretation; BS Ko and M Yao provided resources and supervision; H-FT supervised the study and provided resources; H-AH conceptualized and designed the study, obtained funding, supervised the research, provided resources, contributed to methodology, and critically revised and edited the manuscript; W-CC provided supervision, resources and project administration, and resources. All authors reviewed and approved the final version of the manuscript.
Corresponding author
Ethics declarations
Competing interests
The authors declare no competing interests.
Ethics
This study was approved by the NTUH Research Ethics Committee (approval numbers: 202109078RINB and 202207050RINB), and all participants provided written informed consent in accordance with the Declaration of Helsinki.
Additional information
Publisher’s note Springer Nature remains neutral with regard to jurisdictional claims in published maps and institutional affiliations.
Supplementary information
Rights and permissions
Open Access This article is licensed under a Creative Commons Attribution-NonCommercial-NoDerivatives 4.0 International License, which permits any non-commercial use, sharing, distribution and reproduction in any medium or format, as long as you give appropriate credit to the original author(s) and the source, provide a link to the Creative Commons licence, and indicate if you modified the licensed material. You do not have permission under this licence to share adapted material derived from this article or parts of it. The images or other third party material in this article are included in the article’s Creative Commons licence, unless indicated otherwise in a credit line to the material. If material is not included in the article’s Creative Commons licence and your intended use is not permitted by statutory regulation or exceeds the permitted use, you will need to obtain permission directly from the copyright holder. To view a copy of this licence, visit http://creativecommons.org/licenses/by-nc-nd/4.0/.
About this article
Cite this article
Chang, YS., Tien, FM., Wang, YW. et al. Prognostic impact of co-occurring FLT3 mutations across molecular subgroups in intensively treated acute myeloid leukemia: insights from real-world genomic data. Blood Cancer J. 16, 3 (2026). https://doi.org/10.1038/s41408-025-01438-y
Received:
Revised:
Accepted:
Published:
Version of record:
DOI: https://doi.org/10.1038/s41408-025-01438-y

