Abstract
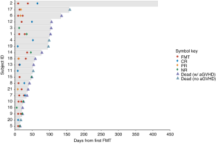
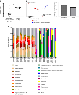
Acute graft-versus-host disease (aGvHD) is a serious complication of allogeneic hematopoietic stem-cell transplantation with limited treatment options. The gut microbiome plays a critical role in aGvHD pathogenesis. Fecal microbiota transplantation (FMT) has emerged as a potential therapeutic approach to restore gut microbial diversity. In this prospective pilot study, 21 patients with steroid-resistant or steroid-dependent lower gastrointestinal aGvHD received FMT in capsule form. At 28 days after the first FMT, the overall response rate was 52.4%, with 23.8% complete and 28.6% partial responses. However, sustained responses were infrequent, with only one patient remaining aGvHD-free long-term. FMT was generally well-tolerated. Microbiome analysis revealed dysbiosis in pre-FMT patient stool samples, with distinct microbial characteristics compared to donors. Following FMT, there was an increase in beneficial Clostridiales and a decrease in pathogenic Enterobacteriales. These findings highlight the potential of FMT as a treatment option for steroid-resistant aGvHD. Trial registration number NCT #03214289.
This is a preview of subscription content, access via your institution
Access options
Subscribe to this journal
Receive 12 print issues and online access
$259.00 per year
only $21.58 per issue
Buy this article
- Purchase on SpringerLink
- Instant access to the full article PDF.
USD 39.95
Prices may be subject to local taxes which are calculated during checkout




Similar content being viewed by others
Data availability
Data are available upon request from the corresponding author and approval of data transfer from the IRB.
References
Ferrara JL, Levine JE, Reddy P, Holler E. Graft-versus-host disease. Lancet. 2009;373:1550–61.
Zeiser R, von Bubnoff N, Butler J, Mohty M, Niederwieser D, Or R, et al. Ruxolitinib for glucocorticoid-refractory acute graft-versus-host disease. N Engl J Med. 2020;382:1800–10.
MacMillan ML, DeFor TE, Weisdorf DJ. The best endpoint for acute GVHD treatment trials. Blood J Am Soc Hematol. 2010;115:5412–7.
Jenq RR, Taur Y, Devlin SM, Ponce DM, Goldberg JD, Ahr KF, et al. Intestinal Blautia is associated with reduced death from graft-versus-host disease. Biol Blood Marrow Transplant. 2015;21:1373–83.
Shono Y, Docampo MD, Peled JU, Perobelli SM, Velardi E, Tsai JJ, et al. Increased GVHD-related mortality with broad-spectrum antibiotic use after allogeneic hematopoietic stem cell transplantation in human patients and mice. Sci Transl Med. 2016;8:339ra371–339ra371.
Stein-Thoeringer C, Nichols K, Lazrak A, Docampo M, Slingerland A, Slingerland J, et al. Lactose drives Enterococcus expansion to promote graft-versus-host disease. Science. 2019;366:1143–9.
Hayase E, Hayase T, Jamal MA, Miyama T, Chang C-C, Ortega MR, et al. Mucus-degrading Bacteroides link carbapenems to aggravated graft-versus-host disease. Cell. 2022;185:3705–3719.e3714.
Burgos da Silva M, Ponce DM, Dai A, M Devlin S, Gomes ALC, Moore G, et al. Preservation of the fecal microbiome is associated with reduced severity of graft-versus-host disease. Blood. 2022;140:2385–97.
Nguyen CL, Markey KA, Miltiadous O, Dai A, Waters N, Sadeghi K, et al. High-resolution analyses of associations between medications, microbiome, and mortality in cancer patients. Cell. 2023;186:2705–2718.e2717.
Shouval R, Waters NR, Gomes ALC, Zuanelli Brambilla C, Fei T, Devlin SM, et al. Conditioning Regimens are Associated with Distinct Patterns of Microbiota Injury in Allogeneic Hematopoietic Cell Transplantation. Clin Cancer Res. 2023;29:165–73.
Qiao X, Biliński J, Wang L, Yang T, Luo R, Fu Y, et al. Safety and efficacy of fecal microbiota transplantation in the treatment of graft-versus-host disease. Bone Marrow Transplant. 2023;58:10–19.
Dignan FL, Clark A, Amrolia P, Cornish J, Jackson G, Mahendra P, et al. Diagnosis and management of acute graft-versus-host disease. Br J Haematol. 2012;158:30–45.
Firoz BF, Lee SJ, Nghiem P, Qureshi AA. Role of skin biopsy to confirm suspected acute graft-vs-host disease: results of decision analysis. Arch Dermatol. 2006;142:175–82.
Weisdorf DJ, Hurd D, Carter S, Howe C, Jensen LA, Wagner J, et al. Prospective grading of graft-versus-host disease after unrelated donor marrow transplantation: a grading algorithm versus blinded expert panel review. Biol Blood Marrow Transpl. 2003;9:512–8.
Ruutu T, Gratwohl A, de Witte T, Afanasyev B, Apperley J, Bacigalupo A, et al. Prophylaxis and treatment of GVHD: EBMT-ELN working group recommendations for a standardized practice. Bone Marrow Transpl. 2014;49:168–73.
Yang J, Cheuk DK, Ha SY, Chiang AK, Lee TL, Ho MH, et al. Infliximab for steroid refractory or dependent gastrointestinal acute graft-versus-host disease in children after allogeneic hematopoietic stem cell transplantation. Pediatr Transpl. 2012;16:771–8.
Kakihana K, Fujioka Y, Suda W, Najima Y, Kuwata G, Sasajima S, et al. Fecal microbiota transplantation for patients with steroid-resistant/dependent acute graft-versus-host disease of the gut. Blood. 2016;128:2083–8.
Sayer HG, Kroger M, Beyer J, Kiehl M, Klein SA, Schaefer-Eckart K, et al. Reduced intensity conditioning for allogeneic hematopoietic stem cell transplantation in patients with acute myeloid leukemia: disease status by marrow blasts is the strongest prognostic factor. Bone marrow Transplant. 2003;31:1089–95.
Youngster I, Russell GH, Pindar C, Ziv-Baran T, Sauk J, Hohmann EL. Oral, capsulized, frozen fecal microbiota transplantation for relapsing Clostridium difficile infection. JAMA. 2014;312:1772–8.
Bolyen E, Rideout JR, Dillon MR, Bokulich NA, Abnet CC, Al-Ghalith GA, et al. Reproducible, interactive, scalable and extensible microbiome data science using QIIME 2. Nat Biotechnol. 2019;37:852–7.
Callahan BJ, McMurdie PJ, Rosen MJ, Han AW, Johnson AJA, Holmes SP. DADA2: high-resolution sample inference from Illumina amplicon data. Nat methods. 2016;13:581–3.
DeSantis TZ, Hugenholtz P, Larsen N, Rojas M, Brodie EL, Keller K, et al. Greengenes, a chimera-checked 16S rRNA gene database and workbench compatible with ARB. Appl Environ Microbiol. 2006;72:5069–72.
Eshel A, Sharon I, Nagler A, Bomze D, Danylesko I, Fein JA, et al. Origins of bloodstream infections following fecal microbiota transplantation: a strain-level analysis. Blood Adv. 2022;6:568–73.
Shouval R, Geva M, Nagler A, Youngster I. Fecal Microbiota Transplantation for Treatment of Acute Graft-versus-Host Disease. Clin Hematol Int. 2019;1:28–35.
Kakihana K, Fujioka Y, Suda W, Najima Y, Kuwata G, Sasajima S, et al. Fecal microbiota transplantation for patients with steroid-resistant acute graft-versus-host disease of the gut. Blood J Am Soc Hematol. 2016;128:2083–8.
van Lier YF, Davids M, Haverkate NJE, de Groot PF, Donker ML, Meijer E, et al. Donor fecal microbiota transplantation ameliorates intestinal graft-versus-host disease in allogeneic hematopoietic cell transplant recipients. Sci Transl Med. 2020;12:eaaz8926.
Spindelboeck W, Schulz E, Uhl B, Kashofer K, Aigelsreiter A, Zinke-Cerwenka W, et al. Repeated fecal microbiota transplantations attenuate diarrhea and lead to sustained changes in the fecal microbiota in acute, refractory gastrointestinal graft-versus-host-disease. Haematologica. 2017;102:e210.
Qi X, Li X, Zhao Y, Wu X, Chen F, Ma X, et al. Treating steroid refractory intestinal acute graft-vs.-host disease with fecal microbiota transplantation: a pilot study. Front Immunol. 2018;9:2195.
Kelly CR, Ihunnah C, Fischer M, Khoruts A, Surawicz C, Afzali A, et al. Fecal microbiota transplant for treatment of Clostridium difficile infection in immunocompromised patients. Am J Gastroenterol. 2014;109:1065.
Suchman K, Luo Y, Grinspan A. Fecal Microbiota Transplant for Clostridioides Difficile Infection Is Safe and Efficacious in an Immunocompromised Cohort. Dig Dis Sci. 2022;67:4866–73. e-pub ahead of print 20220109.
DeFilipp Z, Bloom PP, Torres Soto M, Mansour MK, Sater MRA, Huntley MH, et al. Drug-Resistant E. coli Bacteremia Transmitted by Fecal Microbiota Transplant. N. Engl J Med. 2019;381:2043–50.
DeFilipp Z, Peled JU, Li S, Mahabamunuge J, Dagher Z, Slingerland AE, et al. Third-party fecal microbiota transplantation following allo-HCT reconstitutes microbiome diversity. Blood Adv. 2018;2:745–53.
Gray AN, DeFilipp Z. Fecal Microbiota Transplantation for Acute Graft-versus-Host Disease after Allogeneic Hematopoietic Cell Transplantation: Expanding the Horizon into Pediatrics. Transplant Cell Ther. 2023;29:484–91.
Malard F, Loschi M, Huynh A, Cluzeau T, Guenounou S, Legrand F, et al. Pooled allogeneic faecal microbiota MaaT013 for steroid-resistant gastrointestinal acute graft-versus-host disease: a single-arm, multicentre phase 2 trial. eClinicalMedicine. 2023;62:102111.
Ponce DM, Kosuri S, Khera N, DeFilipp ZM, Lombardo M-J, Ford CB et al. A phase 1b study to evaluate the efficacy, safety, and pharmacokinetics of an investigational microbiome therapeutic, SER-155, in adults undergoing hematopoietic stem cell transplantation. J Clin Oncol. 2023;41:TPS7080
Funding
RS was supported by Memorial Sloan Kettering Cancer Center Core grant (P30 CA008748) from the National Institutes of Health/National Cancer Institute and by an NIH-NCI K-award (K08CA282987). The study was supported by the Dahlia Greidinger Anti Cancer Fund, the Gassner Fund for Medical Research, and an institutional grant from the Chaim Sheba Medical Center.
Author information
Authors and Affiliations
Contributions
IY, RS, AN planned the study. AE, RS, DB, and RS analyzed the data. RS, ID, and TZ enrolled patients. IY manufactured the fecal microbiota transplant capsules. MG coded data into the database. RS wrote the manuscript. IY, OK, RS, and AN supervised the analysis and study. All authors edited and reviewed the manuscript.
Corresponding author
Ethics declarations
Competing interests
The authors declare no competing interests.
Additional information
Publisher’s note Springer Nature remains neutral with regard to jurisdictional claims in published maps and institutional affiliations.
Supplementary information
Rights and permissions
Springer Nature or its licensor (e.g. a society or other partner) holds exclusive rights to this article under a publishing agreement with the author(s) or other rightsholder(s); author self-archiving of the accepted manuscript version of this article is solely governed by the terms of such publishing agreement and applicable law.
About this article
Cite this article
Youngster, I., Eshel, A., Geva, M. et al. Fecal microbiota transplantation in capsules for the treatment of steroid refractory and steroid dependent acute graft vs. host disease: a pilot study. Bone Marrow Transplant 59, 409–416 (2024). https://doi.org/10.1038/s41409-024-02198-2
Received:
Revised:
Accepted:
Published:
Version of record:
Issue date:
DOI: https://doi.org/10.1038/s41409-024-02198-2
This article is cited by
-
Microbiome-based prediction of allogeneic hematopoietic stem cell transplantation outcome
Genome Medicine (2025)
-
Fecal microbiota transplantation for refractory chronic graft-versus-host disease after allogeneic hematopoietic cell transplantation: a pilot open-label, non-placebo-controlled study
BMC Medicine (2025)
-
Recent advances in acute gastrointestinal graft versus host disease (aGvHD): aspects of steroid-resistant disease
Annals of Hematology (2025)


