Correction to: Bone Res https://doi.org/10.1038/s41413-022-00211-2, published online 22 June 2022
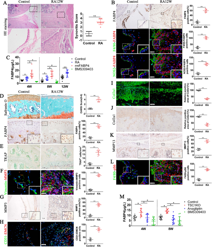
During a re-read of our previously published article1 in Bone Research, we regrettably found that the use of statistical chart for NOS2-FABP4 positive cells on the right side in figure 1(d), the quantification of NOS2-FABP4 positive cells in figure 3(a), CD31-EMCN positive cells in supplementary figure 2(h) and branch point in supplementary figure 3(d) were inaccurate. Although those statistical charts do not affect the results and conclusion in the article, all the authors agree to correct this negligence by providing correctly drawn figure 1(d), figure 3(a), supplementary figure 2(h) and supplementary figure 3(d), which are presented below, to guarantee the accuracy of the statistics. We sincerely regret and apologize for any inconvenience caused.
The corrected figure 1 should read:

The corrected figure 3 should read:

The corrected supplementary figure 2 should read:

The corrected supplementary figure 3 should read:

The original article1 was updated.
Reference
Guo, D., Lin, C. & Lu, Y. et al. FABP4 secreted by M1-polarized macrophages promotes synovitis and angiogenesis to exacerbate rheumatoid arthritis. Bone Res 10, 45, https://doi.org/10.1038/s41413-022-00211-2 (2022).
Author information
Authors and Affiliations
Corresponding authors
Rights and permissions
Open Access This article is licensed under a Creative Commons Attribution 4.0 International License, which permits use, sharing, adaptation, distribution and reproduction in any medium or format, as long as you give appropriate credit to the original author(s) and the source, provide a link to the Creative Commons license, and indicate if changes were made. The images or other third party material in this article are included in the article’s Creative Commons license, unless indicated otherwise in a credit line to the material. If material is not included in the article’s Creative Commons license and your intended use is not permitted by statutory regulation or exceeds the permitted use, you will need to obtain permission directly from the copyright holder. To view a copy of this license, visit http://creativecommons.org/licenses/by/4.0/.
About this article
Cite this article
Guo, D., Lin, C., Lu, Y. et al. Correction: FABP4 secreted by M1-polarized macrophages promotes synovitis and angiogenesis to exacerbate rheumatoid arthritis. Bone Res 11, 41 (2023). https://doi.org/10.1038/s41413-023-00271-y
Published:
Version of record:
DOI: https://doi.org/10.1038/s41413-023-00271-y