Fig. 7
From: Deep imaging of LepR+ stromal cells in optically cleared murine bone hemisections

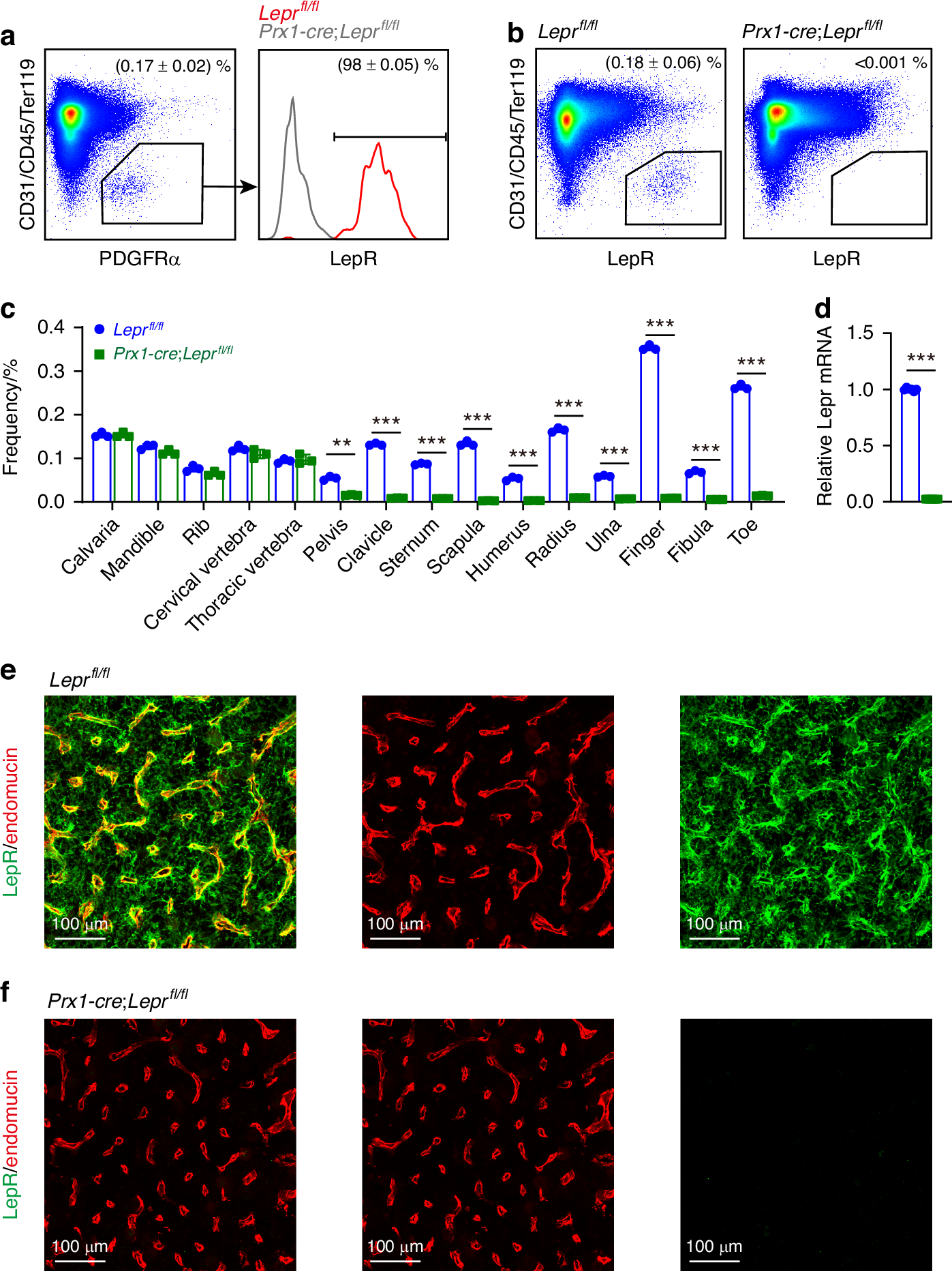
Validation of the specificity of the anti-LepR monoclonal antibody in murine bone marrow and hypothalamus. a–c Flow cytometric analysis of bone marrow cells from 2-month-old mice demonstrates the specificity of the anti-LepR antibody in various skeletal sites. Data and images are representative of 3 experiments with one mouse per experiment per genotype. a Most PDGFRα+ stromal cells in femur bone marrow were LepR+ from Leprfl/fl control mice but not from Prx1-cre; Leprfl/fl mice. b The anti-LepR monoclonal antibody labeled cells from Leprfl/fl control mice but not from Prx1-cre; Leprfl/fl mice. c The frequency of cells stained with the anti-LepR antibody in bone marrow from various skeletal sites was assessed, including the calvaria, mandible, rib, cervical and thoracic vertebrae, pelvis, clavicle, sternum, scapula, humerus, radius, ulna, fingers, fibula, and toe. d Lepr mRNA levels were determined by qRT-PCR in PDGFRα+ CD31−CD45−Ter119− femur bone marrow cells from Prx1-cre; Leprfl/fl and Leprfl/fl littermate control mice. Data are representative of 6 experiments with one mouse per experiment per genotype. e–h Representative staining of anti-LepR antibody in Leprfl/fl control mice (g) and Prx1-cre; Leprfl/fl mice (h) hypothalamus. Images are representative of 3 experiments with one mouse per experiment per genotype