Abstract
Background
Metastatic triple-negative breast cancer (mTNBC) is treated mainly with chemotherapy. However, resistance frequently occurs as tumours enter dormancy. Statins have been suggested as effective against cancer but as they prolong and promote dormancy, it is an open question of whether the concomitant use would interfere with chemotherapy in primary and mTNBC. We examined this question in animal models and clinical correlations.
Methods
We used a xenograft model of spontaneous metastasis to the liver from an ectopic tumour employing a mTNBC cell line. Atorvastatin was provided to sensitise metastatic cells, followed by chemotherapy. The effects of statin usage on outcomes in women with metastatic breast cancer was assessed respectively by querying a database of those diagnosed from 1999 to 2019.
Results
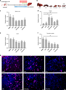
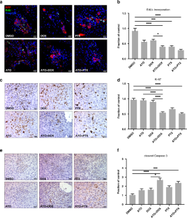
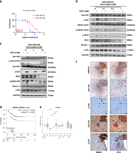
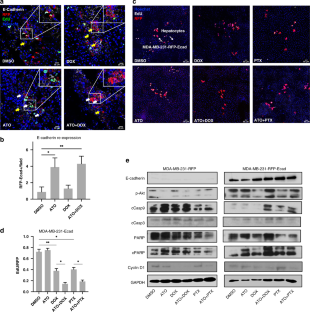
Atorvastatin had limited influence on tumour growth or chemotherapy effects in ectopic primary tumours. Interestingly, atorvastatin was additive with doxorubicin (but not paclitaxel) when targeting liver metastases. E-cadherin-expressing, dormant, breast cancer cells were resistant to the use of either statins or chemotherapy as compared to wild-type cells; however, the combination of both did lead to increased cell death. Although prospective randomised studies are needed for validation, our retrospective clinical analysis suggested that patients on statin treatment could experience prolonged dormancy and overall survival; still once the tumour recurred progression was not affected by statin use.
Conclusion
Atorvastatin could be used during adjuvant chemotherapy and also in conjunction with metastatic chemotherapy to reduce mTNBC cancer progression. These preclinical data establish a rationale for the development of randomised studies.
This is a preview of subscription content, access via your institution
Access options
Subscribe to this journal
Receive 24 print issues and online access
$259.00 per year
only $10.79 per issue
Buy this article
- Purchase on SpringerLink
- Instant access to the full article PDF.
USD 39.95
Prices may be subject to local taxes which are calculated during checkout






Similar content being viewed by others
Data availability
Data supporting the conclusions of this manuscript are included within the article and the Supplementary Figures.
References
Dent R, Hanna WM, Trudeau M, Rawlinson E, Sun P, Narod SA. Pattern of metastatic spread in triple-negative breast cancer. Breast Cancer Res Treat. 2009;115:423–8.
Telli ML, Gradishar WJ, Ward JH. NCCN guidelines updates: breast cancer. J Natl Compr Canc Netw. 2019;17:552–5.
Naumov GN, Townson JL, MacDonald IC, Wilson SM, Bramwell VH, Groom AC, et al. Ineffectiveness of doxorubicin treatment on solitary dormant mammary carcinoma cells or late-developing metastases. Breast Cancer Res Treat. 2003;82:199–206.
Desai P, Chlebowski R, Cauley JA, Manson JE, Wu C, Martin LW, et al. Prospective analysis of association between statin use and breast cancer risk in the women’s health initiative. Cancer Epidemiol Biomark Prev. 2013;22:1868–76.
Desai P, Lehman A, Chlebowski RT, Kwan ML, Arun M, Manson JE, et al. Statins and breast cancer stage and mortality in the Women’s Health Initiative. Cancer Causes Control. 2015;26:529–39.
Goldvaser H, Rizel S, Hendler D, Neiman V, Shepshelovich D, Shochat T, et al. The association between treatment for metabolic disorders and breast cancer characteristics. Int J Endocrinol. 2016;2016:4658469.
Koohestanimobarhan S, Salami S, Imeni V, Mohammadi Z, Bayat O. Lipophilic statins antagonistically alter the major epithelial-to-mesenchymal transition signaling pathways in breast cancer stem-like cells via inhibition of the mevalonate pathway. J Cell Biochem. 2018;120:2515–31.
Langballe R, Cronin-Fenton D, Dehlendorff C, Jensen MB, Ejlertsen B, Andersson M, et al. Statin use and risk of contralateral breast cancer: a nationwide cohort study. Br J Cancer. 2018;119:1297–305.
Van Wyhe RD, Rahal OM, Woodward WA. Effect of statins on breast cancer recurrence and mortality: a review. Breast Cancer (Dove Med Press). 2017;9:559–65.
Schachter M. Chemical, pharmacokinetic and pharmacodynamic properties of statins: an update. Fundam Clin Pharmacol. 2005;19:117–25.
Stancu C, Sima A. Statins: mechanism of action and effects. J Cell Mol Med. 2001;5:378–87.
Warita K, Warita T, Beckwitt CH, Schurdak ME, Vazquez A, Wells A, et al. Statin-induced mevalonate pathway inhibition attenuates the growth of mesenchymal-like cancer cells that lack functional E-cadherin mediated cell cohesion. Sci Rep. 2014;4:7593.
Beckwitt CH, Brufsky A, Oltvai ZN, Wells A. Statin drugs to reduce breast cancer recurrence and mortality. Breast Cancer Res. 2018;20:144.
Yu R, Longo J, van Leeuwen JE, Mullen PJ, Ba-Alawi W, Haibe-Kains B, et al. Statin-induced cancer cell death can be mechanistically uncoupled from prenylation of RAS family proteins. Cancer Res. 2018;78:1347–57.
Beckwitt CH, Shiraha K, Wells A. Lipophilic statins limit cancer cell growth and survival, via involvement of Akt signaling. PLoS ONE 2018;13:e0197422.
Chao YL, Shepard CR, Wells A. Breast carcinoma cells re-express E-cadherin during mesenchymal to epithelial reverting transition. Mol Cancer. 2010;9:179.
Beckwitt CH, Clark AM, Ma B, Whaley D, Oltvai ZN, Wells A. Statins attenuate outgrowth of breast cancer metastases. Br J Cancer. 2018;119:1094–105.
Amadori D, Volpi A, Maltoni R, Nanni O, Amaducci L, Amadori A, et al. Cell proliferation as a predictor of response to chemotherapy in metastatic breast cancer: a prospective study. Breast Cancer Res Treat. 1997;43:7–14.
Andrzejewski S, Klimcakova E, Johnson RM, Tabaries S, Annis MG, McGuirk S, et al. PGC-1alpha promotes breast cancer metastasis and confers bioenergetic flexibility against metabolic drugs. Cell Metab. 2017;26:778–87 e5.
Ma B, Wheeler SE, Clark AM, Whaley DL, Yang M, Wells A. Liver protects metastatic prostate cancer from induced death by activating E-cadherin signaling. Hepatology. 2016;64:1725–42.
Soares KC, Foley K, Olino K, Leubner A, Mayo SC, Jain A, et al. A preclinical murine model of hepatic metastases. J Vis Exp. 2014:51677.
Yoshimura K, Laird LS, Chia CY, Meckel KF, Slansky JE, Thompson JM, et al. Live attenuated Listeria monocytogenes effectively treats hepatic colorectal cancer metastases and is strongly enhanced by depletion of regulatory T cells. Cancer Res. 2007;67:10058–66.
Zenitani M, Nojiri T, Hosoda H, Kimura T, Uehara S, Miyazato M, et al. Chemotherapy can promote liver metastasis by enhancing metastatic niche formation in mice. J Surg Res. 2018;224:50–7.
Palmer G, Chobaz V, Talabot-Ayer D, Taylor S, So A, Gabay C, et al. Assessment of the efficacy of different statins in murine collagen-induced arthritis. Arthritis Rheum. 2004;50:4051–9.
Manu KA, Shanmugam MK, Li F, Chen L, Siveen KS, Ahn KS, et al. Simvastatin sensitizes human gastric cancer xenograft in nude mice to capecitabine by suppressing nuclear factor-kappa B-regulated gene products. J Mol Med (Berl). 2014;92:267–76.
Kato S, Liberona MF, Cerda-Infante J, Sanchez M, Henriquez J, Bizama C, et al. Simvastatin interferes with cancer ‘stem-cell’ plasticity reducing metastasis in ovarian cancer. Endocr Relat Cancer. 2018;25:821–36.
Ottewell PD, Monkkonen H, Jones M, Lefley DV, Coleman RE, Holen I. Antitumor effects of doxorubicin followed by zoledronic acid in a mouse model of breast cancer. J Natl Cancer Inst. 2008;100:1167–78.
Fu Q, Hargrove D, Lu X. Improving paclitaxel pharmacokinetics by using tumor-specific mesoporous silica nanoparticles with intraperitoneal delivery. Nanomedicine. 2016;12:1951–9.
Llesuy SF, Arnaiz SL. Hepatotoxicity of mitoxantrone and doxorubicin. Toxicology. 1990;63:187–98.
Henninger C, Huelsenbeck J, Huelsenbeck S, Grosch S, Schad A, Lackner KJ, et al. The lipid lowering drug lovastatin protects against doxorubicin-induced hepatotoxicity. Toxicol Appl Pharmacol. 2012;261:66–73.
Li J, Liu J, Liang Z, He F, Yang L, Li P, et al. Simvastatin and Atorvastatin inhibit DNA replication licensing factor MCM7 and effectively suppress RB-deficient tumors growth. Cell Death Dis. 2017;8:e2673.
Henley D, Isbill M, Fernando R, Foster JS, Wimalasena J. Paclitaxel induced apoptosis in breast cancer cells requires cell cycle transit but not Cdc2 activity. Cancer Chemother Pharmacol. 2007;59:235–49.
Kietzmann T. Metabolic zonation of the liver: the oxygen gradient revisited. Redox Biol 2017;11:622–30.
Yu JS, Cui W. Proliferation, survival and metabolism: the role of PI3K/AKT/mTOR signalling in pluripotency and cell fate determination. Development 2016;143:3050–60.
Wolfe AR, Debeb BG, Lacerda L, Larson R, Bambhroliya A, Huang X, et al. Simvastatin prevents triple-negative breast cancer metastasis in pre-clinical models through regulation of FOXO3a. Breast Cancer Res Treat. 2015;154:495–508.
Park YH, Jung HH, Ahn JS, Im YH. Statin induces inhibition of triple negative breast cancer (TNBC) cells via PI3K pathway. Biochem Biophys Res Commun. 2013;439:275–9.
Werfel TA, Elion DL, Rahman B, Hicks DJ, Sanchez V, Gonzales-Ericsson PI, et al. Treatment-induced tumor cell apoptosis and secondary necrosis drive tumor progression in the residual tumor microenvironment through MerTK and IDO1. Cancer Res. 2019;79:171–82.
Robinson DR, Wu YM, Lonigro RJ, Vats P, Cobain E, Everett J, et al. Integrative clinical genomics of metastatic cancer. Nature. 2017;548:297–303.
Bjarnadottir O, Romero Q, Bendahl PO, Jirstrom K, Ryden L, Loman N, et al. Targeting HMG-CoA reductase with statins in a window-of-opportunity breast cancer trial. Breast Cancer Res Treat. 2013;138:499–508.
Kocaturk B, Versteeg HH. Orthotopic injection of breast cancer cells into the mammary fat pad of mice to study tumor growth. J Vis Exp. 2015;51967.
Henslee AB, Steele TA. Combination statin and chemotherapy inhibits proliferation and cytotoxicity of an aggressive natural killer cell leukemia. Biomark Res. 2018;6:26.
Zhu L, Narloch JL, Onkar S, Joy M, Broadwater G, Luedke C, et al. Metastatic breast cancers have reduced immune cell recruitment but harbor increased macrophages relative to their matched primary tumors. J Immunother Cancer. 2019;7:265.
Miedel MT, Gavlock DC, Jia S, Gough A, Taylor DL, Stern AM. Modeling the effect of the metastatic microenvironment on phenotypes conferred by estrogen receptor mutations using a human liver microphysiological system. Sci Rep. 2019;9:8341.
Weaver BA. How Taxol/paclitaxel kills cancer cells. Mol Biol Cell. 2014;25:2677–81.
Gunasinghe NP, Wells A, Thompson EW, Hugo HJ. Mesenchymal-epithelial transition (MET) as a mechanism for metastatic colonisation in breast cancer. Cancer Metastasis Rev. 2012;31:469–78.
Wells A, Yates C, Shepard CR. E-cadherin as an indicator of mesenchymal to epithelial reverting transitions during the metastatic seeding of disseminated carcinomas. Clin Exp Metastasis. 2008;25:621–8.
Nielsen SF, Nordestgaard BG, Bojesen SE. Statin use and reduced cancer-related mortality. N. Engl J Med. 2012;367:1792–802.
Chae YK, Valsecchi ME, Kim J, Bianchi AL, Khemasuwan D, Desai A, et al. Reduced risk of breast cancer recurrence in patients using ACE inhibitors, ARBs, and/or statins. Cancer Invest. 2011;29:585–93.
Murtola TJ, Visvanathan K, Artama M, Vainio H, Pukkala E. Statin use and breast cancer survival: a nationwide cohort study from Finland. PLoS ONE 2014;9:e110231.
Banys-Paluchowski M, Reinhardt F, Fehm T. Disseminated tumor cells and dormancy in breast cancer progression. Adv Exp Med Biol. 2020;1220:35–43.
Wells A, Griffith L, Wells JZ, Taylor DP. The dormancy dilemma: quiescence versus balanced proliferation. Cancer Res. 2013;73:3811–6.
Jakobisiak M, Golab J. Statins can modulate effectiveness of antitumor therapeutic modalities. Med Res Rev. 2010;30:102–35.
Calabro A, Tai J, Allen SL, Budman DR. In-vitro synergism of m-TOR inhibitors, statins, and classical chemotherapy: potential implications in acute leukemia. Anticancer Drugs. 2008;19:705–12.
Foulkes WD, Smith IE, Reis-Filho JS. Triple-negative breast cancer. N. Engl J Med. 2010;363:1938–48.
Moon B, Yang SJ, Park SM, Lee SH, Song KS, Jeong EJ, et al. LAD1 expression is associated with the metastatic potential of colorectal cancer cells. BMC Cancer. 2020;20:1180.
Yoon H, Tang CM, Banerjee S, Delgado AL, Yebra M, Davis J, et al. TGF-beta1-mediated transition of resident fibroblasts to cancer-associated fibroblasts promotes cancer metastasis in gastrointestinal stromal tumor. Oncogenesis. 2021;10:13.
Tatrai E, Bartal A, Gacs A, Paku S, Kenessey I, Garay T, et al. Cell type-dependent HIF1 alpha-mediated effects of hypoxia on proliferation, migration and metastatic potential of human tumor cells. Oncotarget. 2017;8:44498–510.
Chang TI, Kang HY, Kim KS, Lee SH, Nam BY, Paeng J, et al. The effect of statin on epithelial-mesenchymal transition in peritoneal mesothelial cells. PLoS ONE. 2014;9:e109628.
Smith C, Alim S, Kadi A, Al Lawati R, Miles M, Hiscox S. Statins suppress the aggressive phenotype of triple negative breast cancer cells via modulation of EGFR signalling. Cancer Res. 2020; https://doi.org/10.1158/1538-7445.SABCS19-P3-11-17.
Padmanaban V, Krol I, Suhail Y, Szczerba BM, Aceto N, Bader JS, et al. E-cadherin is required for metastasis in multiple models of breast cancer. Nature. 2019;573:439–44.
Kwan ML, Habel LA, Flick ED, Quesenberry CP, Caan B. Post-diagnosis statin use and breast cancer recurrence in a prospective cohort study of early stage breast cancer survivors. Breast Cancer Res Treat. 2008;109:573–9.
Varga D, Koenig J, Kuhr K, Strunz K, Geyer V, Kurzeder C, et al. Comparison of early onset breast cancer patients to older premenopausal breast cancer patients. Arch Gynecol Obstet. 2010;282:427–32.
Borgquist S, Ekholm M, Feldt M, Schyman T, Zackrisson S, Bosch A. Abstract OT3-06-03: ABC-SE, Advanced Breast Cancer— Statins and Endocrine treatment. Proceedings of the 2017 San Antonio Breast Cancer Symposium; 2017 Dec 5–9; San Antonio, TX Philadelphia (PA): AACR. Cancer Res. 2018;78(4 Suppl):Abstract nr OT3-06-03. 2018.
Torri V, Zambelli A. Multicenter, Randomized, Phase II Study of Neoadjuvant Chemotherapy Associated or Not With Zoledronate and Atorvastatin in Triple Negative Breast Cancers—YAPPETIZER Study 2018. Available from: https://clinicaltrials.gov/ct2/show/NCT03358017.
Acknowledgements
The authors thank the other members of the laboratories of Wells and Dr. Partha Roy (University of Pittsburgh) for helpful suggestions and critiques. Dr. Zoltain Oltvai (University of Rochester) is also thanked for his insights into cellular metabolics and statin effects. This project also used the Pitt Biospecimen Core shared resource which is supported in part by award P30CA047904. The members of the Center for Biological Imaging (CBI) at the University of Pittsburgh are also thanked for sharing their services.
Funding information
These studies were made possible by funds from the VA Merit Award Basic Laboratory Sciences Research Program (to AW), a NIH F30 (to CB), and a DoD CDMRP in Breast Cancer (to AMC).
Author information
Authors and Affiliations
Contributions
JLGM, CHB and AW conceived the study, designed, and performed in vivo experiments. JLGM and AW wrote the manuscript. JLGM performed in vitro experiments and experimental and clinical analysis. AMC helped with hepatocyte culture and manuscript edition. All authors read, edited, and approved the final manuscript.
Corresponding author
Ethics declarations
Ethics approval and consent to participate
Animal studies were approved and done in compliance with the Pittsburgh VA Institutional Animal Care and Use Committee (IACUC) and Institutional Biosafety Committee (IBC) under protocol name “Molecular Regulation of Breast Cancer Progression” (ID:03017). Cell lines used are obtained from the American Type Culture Collection. Clinical retrospective studies were IRB-approved (STUDY20030072) by the University of Pittsburgh Human Research Protection Office (HRPO).
Consent to publish
Not applicable.
Competing interests
The authors declare no competing interests.
Additional information
Publisher’s note Springer Nature remains neutral with regard to jurisdictional claims in published maps and institutional affiliations.
Supplementary information
Rights and permissions
About this article
Cite this article
Marti, J.L.G., Beckwitt, C.H., Clark, A.M. et al. Atorvastatin facilitates chemotherapy effects in metastatic triple-negative breast cancer. Br J Cancer 125, 1285–1298 (2021). https://doi.org/10.1038/s41416-021-01529-0
Received:
Revised:
Accepted:
Published:
Version of record:
Issue date:
DOI: https://doi.org/10.1038/s41416-021-01529-0
This article is cited by
-
Genetic association of lipids and lipid-lowering drug target genes with breast cancer
Discover Oncology (2025)
-
Atorvastatin inhibits glioma glycolysis and immune escape by modulating the miR-125a-5p/TXLNA axis
Hereditas (2024)
-
Mechanisms underlying neutrophils adhesion to triple-negative breast cancer cells via CD11b-ICAM1 in promoting breast cancer progression
Cell Communication and Signaling (2024)
-
Integrating the metabolic and molecular circuits in diabetes, obesity and cancer: a comprehensive review
Discover Oncology (2024)
-
Low-dose aspirin, statins, and metformin and survival in patients with breast cancers: a Norwegian population-based cohort study
Breast Cancer Research (2023)


