Abstract
Background
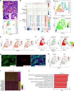
Small cell lung cancer (SCLC) is the most aggressive subtype of lung cancer without recognised morphologic or genetic heterogeneity. Based on the expression of four transcription factors, ASCL1, NEUROD1, POU2F3, and YAP1, SCLCs are classified into four subtypes. However, biological functions of these different subtypes are largely uncharacterised.
Methods
We studied intratumoural heterogeneity of resected human primary SCLC tissues using single-cell RNA-Seq. In addition, we undertook a series of in vitro and in vivo functional studies to reveal the distinct features of SCLC subtypes.
Results
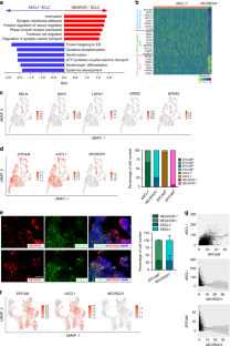
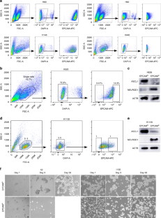
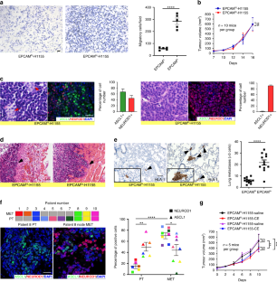
We identify the coexistence of ASCL1+ and NEUROD1+ SCLC cells within the same human primary SCLC tissue. Compared with ASCL1+ SCLC cells, NEUROD1+ SCLC cells show reduced epithelial features and lack EPCAM expression. Thus, EPCAM can be considered as a cell surface marker to distinguish ASCL1+ SCLC cells from NEUROD1+ SCLC cells. We further demonstrate that NEUROD1+ SCLC cells exhibit higher metastatic capability than ASCL1+ SCLC cells and can be derived from ASCL1+ SCLC cells.
Conclusions
Our studies unveil the biology and evolutionary trajectory of ASCL1+ and NEUROD1+ SCLC cells, shedding light on SCLC tumourigenesis and progression.
This is a preview of subscription content, access via your institution
Access options
Subscribe to this journal
Receive 24 print issues and online access
$259.00 per year
only $10.79 per issue
Buy this article
- Purchase on SpringerLink
- Instant access to the full article PDF.
USD 39.95
Prices may be subject to local taxes which are calculated during checkout





Similar content being viewed by others
Data availability
The data generated in this study are publicly available in the Gene Expression Omnibus (GEO) database at GSE164145 and GSE164404. The data that supported the findings of this study are available in the Human Tumour Atlas Network (HTAN) database (RU426, RU1066, RU1145 and RU1229A) [12].
References
Gazdar AF, Bunn PA, Minna JD. Small-cell lung cancer: what we know, what we need to know and the path forward. Nat Rev Cancer. 2017;17:725–37.
Rudin CM, Poirier JT, Byers LA, Dive C, Dowlati A, George J, et al. Molecular subtypes of small cell lung cancer: a synthesis of human and mouse model data. Nat Rev Cancer. 2019;19:289–97.
George J, Lim JS, Jang SJ, Cun Y, Ozretic L, Kong G, et al. Comprehensive genomic profiles of small cell lung cancer. Nature. 2015;524:47–53.
Peifer M, Fernandez-Cuesta L, Sos ML, George J, Seidel D, Kasper LH, et al. Integrative genome analyses identify key somatic driver mutations of small-cell lung cancer. Nat Genet. 2012;44:1104–10.
Rudin CM, Durinck S, Stawiski EW, Poirier JT, Modrusan Z, Shames DS, et al. Comprehensive genomic analysis identifies SOX2 as a frequently amplified gene in small-cell lung cancer. Nat Genet. 2012;44:1111–6.
Calbo J, van Montfort E, Proost N, van Drunen E, Beverloo HB, Meuwissen R, et al. A functional role for tumor cell heterogeneity in a mouse model of small cell lung cancer. Cancer Cell. 2011;19:244–56.
Borromeo MD, Savage TK, Kollipara RK, He M, Augustyn A, Osborne JK, et al. ASCL1 and NEUROD1 reveal heterogeneity in pulmonary neuroendocrine tumors and regulate distinct genetic programs. Cell Rep. 2016;16:1259–72.
Bottger F, Semenova EA, Song JY, Ferone G, van der Vliet J, Cozijnsen M, et al. Tumor heterogeneity underlies differential cisplatin sensitivity in mouse models of small-cell lung cancer. Cell Rep. 2019;27:3345–58.
Rudin CM, Ismaila N, Hann CL, Malhotra N, Movsas B, Norris K, et al. Treatment of small-cell lung cancer: American Society of Clinical Oncology Endorsement of the American College of Chest Physicians Guideline. J Clin Oncol. 2015;33:4106–11.
Semenova EA, Kwon MC, Monkhorst K, Song JY, Bhaskaran R, Krijgsman O, et al. Transcription factor NFIB is a driver of small cell lung cancer progression in mice and marks metastatic disease in patients. Cell Rep. 2016;16:631–43.
Zhang W, Girard L, Zhang YA, Haruki T, Papari-Zareei M, Stastny V, et al. Small cell lung cancer tumors and preclinical models display heterogeneity of neuroendocrine phenotypes. Transl Lung Cancer Res. 2018;7:32–49.
Chan JM, Quintanal-Villalonga A, Gao VR, Xie YB, Allaj V, Chaudhary O, et al. Signatures of plasticity, metastasis, and immunosuppression in an atlas of human small cell lung cancer. Cancer Cell. 2021;39:1479–96. e18
Drapkin BJ, Rudin CM. Advances in small-cell lung cancer (SCLC) translational research. Cold Spring Harb Perspect Med. 2021;11:a038240.
Huang YH, Klingbeil O, He XY, Wu XLS, Arun G, Lu B, et al. POU2F3 is a master regulator of a tuft cell-like variant of small cell lung cancer. Gene Dev. 2018;32:915–28.
Ireland AS, Micinski AM, Kastner DW, Guo B, Wait SJ, Spainhower KB, et al. MYC drives temporal evolution of small cell lung cancer subtypes by reprogramming neuroendocrine fate. Cancer Cell. 2020;38:60.e12–78.e12.
Stewart CA, Gay CM, Xi YX, Sivajothi S, Sivakamasundari V, Fujimoto J, et al. Single-cell analyses reveal increased intratumoral heterogeneity after the onset of therapy resistance in small-cell lung cancer. Nat Cancer. 2020;1:423–36.
Reyfman PA, Walter JM, Joshi N, Anekalla KR, McQuattie-Pimentel AC, Chiu S, et al. Single-cell transcriptomic analysis of human lung provides insights into the pathobiology of pulmonary fibrosis. Am J Respir Crit Care. 2019;199:1517–36.
Cao JY, Spielmann M, Qiu XJ, Huang XF, Ibrahim DM, Hill AJ, et al. The single-cell transcriptional landscape of mammalian organogenesis. Nature. 2019;566:496–502.
Bergen V, Lange M, Peidli S, Wolf FA, Theis FJ. Generalizing RNA velocity to transient cell states through dynamical modeling. Nat Biotechnol. 2020;38:1408–14.
Patel AP, Tirosh I, Trombetta JJ, Shalek AK, Gillespie SM, Wakimoto H, et al. Single-cell RNA-seq highlights intratumoral heterogeneity in primary glioblastoma. Science. 2014;344:1396–401.
Tirosh I, Venteicher AS, Hebert C, Escalante LE, Patel AP, Yizhak K, et al. Single-cell RNA-seq supports a developmental hierarchy in human oligodendroglioma. Nature. 2016;539:309–13.
George J, Walter V, Peifer M, Alexandrov LB, Seidel D, Leenders F, et al. Integrative genomic profiling of large-cell neuroendocrine carcinomas reveals distinct subtypes of high-grade neuroendocrine lung tumors. Nat Commun. 2018;9:1048.
Gay CM, Stewart CA, Park EM, Diao LX, Groves SM, Heeke S, et al. Patterns of transcription factor programs and immune pathway activation define four major subtypes of SCLC with distinct therapeutic vulnerabilities. Cancer Cell. 2021;39:346.e7–60.e7.
Wang YZ, Bian TF, Song LN, Jiang YH, Huo ZG, Salloum RG, et al. Reducing chemotherapy-induced DNA damage via nAChR-mediated redox reprograming-a new mechanism for SCLC chemoresistance boosted by nicotine. Cancers. 2022;14:2272.
Wu XLS, He XY, Ipsaro JJ, Huang YH, Preall JB, Ng D, et al. OCA-T1 and OCA-T2 are coactivators of POU2F3 in the tuft cell lineage. Nature. 2022;607:169–75.
Augustyn A, Borromeo M, Wang T, Fujimoto J, Shao C, Dospoy PD, et al. ASCL1 is a lineage oncogene providing therapeutic targets for high-grade neuroendocrine lung cancers. Proc Natl Acad Sci USA. 2014;111:14788–93.
Osborne JK, Larsen JE, Shields MD, Gonzales JX, Shames DS, Sato MS, et al. NeuroD1 regulates survival and migration of neuroendocrine lung carcinomas via signaling molecules TrkB and NCAM. Proc Natl Acad Sci USA. 2013;110:6524–9.
Gazdar AF, Carney DN, Nau MM, Minna JD. Characterization of variant subclasses of cell-lines derived from small cell lung-cancer having distinctive biochemical, morphological, and growth-properties. Cancer Res. 1985;45:2924–30.
Guillemot F, Hassan BA. Beyond proneural: emerging functions and regulations of proneural proteins. Curr Opin Neurobiol. 2017;42:93–101.
Ito T, Udaka N, Yazawa T, Okudela K, Hayashi H, Sudo T, et al. Basic helix-loop-helix transcription factors regulate the neuroendocrine differentiation of fetal mouse pulmonary epithelium. Development. 2000;127:3913–21.
Mollaoglu G, Guthrie MR, Bohm S, Bragelmann J, Can I, Ballieu PM, et al. MYC drives progression of small cell lung cancer to a variant neuroendocrine subtype with vulnerability to Aurora kinase inhibition. Cancer Cell. 2017;31:270–85.
Gardner EE, Lok BH, Schneeberger VE, Desmeules P, Miles LA, Arnold PK, et al. Chemosensitive relapse in small cell lung cancer proceeds through an EZH2-SLFN11 axis. Cancer Cell. 2017;31:286–99.
Bevilacqua S, Gallo M, Franco R, Rossi A, De Luca A, Rocco G, et al. A “live” biopsy in a small-cell lung cancer patient by detection of circulating tumor cells. Lung Cancer. 2009;65:123–5.
Messaritakis I, Stoltidis D, Kotsakis A, Dermitzaki EK, Koinis F, Lagoudaki E, et al. TTF-1-and/or CD56-positive circulating tumor cells in patients with small cell lung cancer (SCLC). Sci Rep. 2017;7:45351.
Obermayr E, Agreiter C, Schuster E, Fabikan H, Weinlinger C, Baluchova K, et al. Molecular characterization of circulating tumor cells enriched by a microfluidic platform in patients with small-cell lung cancer. Cells. 2019;8:880.
Andersen J, Urban N, Achimastou A, Ito A, Simic M, Ullom K, et al. A transcriptional mechanism integrating inputs from extracellular signals to activate hippocampal stem cells. Neuron. 2014;83:1085–97.
Castro DS, Martynoga B, Parras C, Ramesh V, Pacary E, Johnston C, et al. A novel function of the proneural factor Ascl1 in progenitor proliferation identified by genome-wide characterization of its targets. Gene Dev. 2011;25:930–45.
Acknowledgements
We thank National Human Genetic Resources Sharing Service Platform (2005DKA21300), the National Key Research and Development programme of China: The Net construction of human genetic resource Biobank in North China (2016YFC1201703) and Cancer Biobank of Tianjin Medical University Cancer Institute and Hospital for providing paraffin sections of human SCLC samples.
Funding
This work was supported by the National Natural Science Foundation of China (grants 81825017, 81773034 to ZL, 8217113342, 81872350 to ZM, 82273119 to ZZ), the Ministry of Science and Technology of China (grant 2018YFC1313002 to ZL), the Tianjin Municipal Science and Technology Commission (20JCZDJC00110 to ZL), and the Haihe Laboratory of Cell Ecosystem Innovation Fund (HH22KYZX0025 to ZL).
Author information
Authors and Affiliations
Contributions
ZL, XZ, and ZM designed the study and wrote the paper. XZ, HW, and WL performed experiments and analysed the results. XZ and WL performed bioinformatics. ZX, JC, WG and ZZ provided lung cancer specimens and resources. GW analysed pathological features of SCLCs. All authors reviewed the manuscript.
Corresponding author
Ethics declarations
Competing interests
The authors declare no competing interests.
Ethics approval and consent to participate
The use of all human lung cancer tissues was approved by the Institutional Review Board of Tianjin Medical University. Informed consents were obtained from all patients, and samples were deidentified prior to analysis. All animal procedures were approved by the Animal Care and Use Committee at Tianjin Medical University and confirmed to the legal mandates and national guidelines for the care and maintenance of laboratory animals.
Additional information
Publisher’s note Springer Nature remains neutral with regard to jurisdictional claims in published maps and institutional affiliations.
Supplementary information
Rights and permissions
Springer Nature or its licensor (e.g. a society or other partner) holds exclusive rights to this article under a publishing agreement with the author(s) or other rightsholder(s); author self-archiving of the accepted manuscript version of this article is solely governed by the terms of such publishing agreement and applicable law.
About this article
Cite this article
Zhang, X., Wang, H., Liu, W. et al. Molecular features and evolutionary trajectory of ASCL1+ and NEUROD1+ SCLC cells. Br J Cancer 128, 748–759 (2023). https://doi.org/10.1038/s41416-022-02103-y
Received:
Revised:
Accepted:
Published:
Version of record:
Issue date:
DOI: https://doi.org/10.1038/s41416-022-02103-y
This article is cited by
-
Current and future therapies for small cell lung carcinoma
Journal of Hematology & Oncology (2025)
-
Integrative epigenome and transcriptome analyses reveal transcriptional programs differentially regulated by ASCL1 and NEUROD1 in small cell lung cancer
Oncogene (2025)
-
Lethal co-expression intolerance underlies the mutually exclusive expression of ASCL1 and NEUROD1 in SCLC cells
npj Precision Oncology (2025)


