Abstract
Background
Tongue squamous cell carcinoma (TSCC) is a malignant oral cancer with unclear pathogenesis that shows a tendency for early-stage lymphatic metastasis. This results in a poor prognosis, with a low 5-year survival rate. Dietary sodium nitrite (NaNO2) has proposed associations with disease, including cancer. However, a direct relationship between NaNO2 and TSCC has not been established.
Methods
In vitro and in vivo assays were used to investigate the role of NaNO2 in TSCC. Protein expression in TSCC specimens was detected by immunohistochemistry and immunofluorescence. The molecular mechanism was determined using RT-qPCR, western blot, RNA-seq, luciferase reporter assays, migration assays, and FACS analysis. More detail of methods can be found in the Materials and methods section.
Results
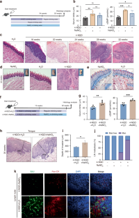
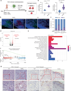
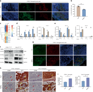
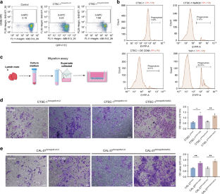
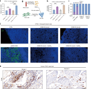
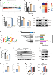
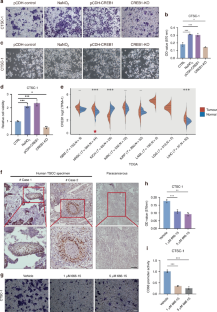
The data in this study showed that NaNO2 did not initiate carcinogenesis in the tongue but improved the lymphatic metastatic potential of TSCC cells in the specified experimental period. During metastasis to lymph nodes, monocyte-macrophage markers were upregulated in TSCC cells, whereas keratin markers were downregulated. Specifically, expression of the CD68 gene was high in TSCC cells following NaNO2-induced TSCC phenotypic switching. These phenotypic changes were associated with activation of transcription factor cyclic-AMP response binding protein (CREB1), which directly targets CD68 transcription. Furthermore, blocking CREB1 activity either through gene knockout or specific inhibitor treatment decreased the migration ability of TSCC cells and suppressed CD68 expression.
Conclusions
Our findings highlight the role of NaNO2 in enabling macrophage mimicry in TSCC cells through the CREB1-CD68 signaling pathway, which promotes lymphatic metastasis. Shedding light on drivers of lymphatic metastasis in TSCC and providing a new perspective on dietary strategies to improve outcomes of patients with TSCC.

This is a preview of subscription content, access via your institution
Access options
Subscribe to this journal
Receive 24 print issues and online access
$259.00 per year
only $10.79 per issue
Buy this article
- Purchase on SpringerLink
- Instant access to the full article PDF.
USD 39.95
Prices may be subject to local taxes which are calculated during checkout







Similar content being viewed by others
Data availability
The data that support the findings of this study are available from the corresponding author upon reasonable request. The RNA sequencing data has been uploaded to NCBI, accession to cite for the SRA data: PRJNA1045239, https://dataview.ncbi.nlm.nih.gov/object/PRJNA1045239?reviewer=eiqpu9osanh8ppg9fafhmc0gs.
References
Johnson DE, Burtness B, Leemans CR, Lui VWY, Bauman JE, Grandis JR. Head and neck squamous cell carcinoma. Nat Rev Dis Prim. 2020;6:92.
Puram SV, Tirosh I, Parikh AS, Patel AP, Yizhak K, Gillespie S, et al. Single-Cell Transcriptomic Analysis of Primary and Metastatic Tumor Ecosystems in Head and Neck Cancer. Cell. 2017;171:1611–24 e24.
Chi AC, Day TA, Neville BW. Oral cavity and oropharyngeal squamous cell carcinoma-an update. CA Cancer J Clin. 2015;65:401–21.
Santarelli RL, Pierre F, Corpet DE. Processed Meat and Colorectal Cancer: A Review of Epidemiologic and Experimental Evidence. Nutr Cancer. 2008;60:131–44.
Clinton SK, Giovannucci EL, Hursting SD. The World Cancer Research Fund/American Institute for Cancer Research Third Expert Report on Diet, Nutrition, Physical Activity, and Cancer: Impact and Future Directions. J Nutr. 2019;150:663–71.
Pascual G, Dominguez D, Elosua-Bayes M, Beckedorff F, Laudanna C, Bigas C, et al. Dietary palmitic acid promotes a prometastatic memory via Schwann cells. Nature. 2021;599:485–90.
De Mey E, De Maere H, Paelinck H, Fraeye I. Volatile N-nitrosamines in meat products: Potential precursors, influence of processing, and mitigation strategies. Crit Rev Food Sci Nutr. 2017;57:2909–23.
Carlstrom M, Montenegro MF. Therapeutic value of stimulating the nitrate-nitrite-nitric oxide pathway to attenuate oxidative stress and restore nitric oxide bioavailability in cardiorenal disease. J Intern Med. 2019;285:2–18.
Carlström M. Nitric oxide signalling in kidney regulation and cardiometabolic health. Nat Rev Nephrol. 2021;17:575–90.
Dhayade S, Kaesler S, Sinnberg T, Dobrowinski H, Peters S, Naumann U. et al. Sildenafil Potentiates a cGMP-Dependent Pathway to Promote Melanoma Growth. Cell Rep. 2016;14:2599–610.
Lv Y, Wang X, Li X, Xu G, Bai Y, Wu J, et al. Nucleotide de novo synthesis increases breast cancer stemness and metastasis via cGMP-PKG-MAPK signaling pathway. PLoS Biol. 2020;18:e3000872.
Gallo O, Masini E, Morbidelli L, Franchi A, Fini-Storchi I, Vergari WA, et al. Role of nitric oxide in angiogenesis and tumor progression in head and neck cancer. J Natl Cancer Inst. 1998;90:587–96.
Torborg SR, Li Z, Chan JE, Tammela T. Cellular and molecular mechanisms of plasticity in cancer. Trends Cancer. 2022;8:735–46.
Shabo I, Svanvik J. Expression of macrophage antigens by tumor cells. Adv Exp Med Biol. 2011;714:141–50.
Steinert G, Schölch S, Niemietz T, Iwata N, GarcÃa SA, Behrens B, et al. Immune escape and survival mechanisms in circulating tumor cells of colorectal cancer. Cancer Res. 2014;74:1694–704.
Tanuma J, Hiai H, Shisa H, Hirano M, Semba I, Nagaoka S, et al. Carcinogenesis modifier loci in rat tongue are subject to frequent loss of heterozygosity. Int J Cancer. 2002;102:638–42.
Carvalho L, Guimarães DD, Flôr AFL, Leite EG, Ruiz CR, de Andrade JT, et al. Effects of chronic dietary nitrate supplementation on longevity, vascular function and cancer incidence in rats. Redox Biol. 2021;48:102209.
Li X, Zhuge Z, Carvalho L, Braga VA, Lucena RB, Li S, et al. Inorganic nitrate and nitrite ameliorate kidney fibrosis by restoring lipid metabolism via dual regulation of AMP-activated protein kinase and the AKT-PGC1α pathway. Redox Biol. 2022;51:102266.
Peng J, Hu Q, Chen X, Wang C, Zhang J, Ren X, et al. Diet-induced obesity accelerates oral carcinogenesis by recruitment and functional enhancement of myeloid-derived suppressor cells. Cell Death Dis. 2021;12:946.
Chen D, Wu M, Li Y, Chang I, Yuan Q, Ekimyan-Salvo M, et al. Targeting BMI1(+) Cancer Stem Cells Overcomes Chemoresistance and Inhibits Metastases in Squamous Cell Carcinoma. Cell Stem Cell. 2017;20:621–34.e6.
Gupta S, Jawanda MK. Oral submucous fibrosis: An overview of a challenging entity. Indian J Dermatol Venereol Leprol. 2021;87:768–77.
Sequeira I, Rashid M, Tomás IM, Williams MJ, Graham TA, Adams DJ, et al. Genomic landscape and clonal architecture of mouse oral squamous cell carcinomas dictate tumour ecology. Nat Commun. 2020;11:5671.
Chen J, Zhang F, Hua M, Song X, Liu S, Dong Z. Prognostic value of lymphatic vessel density in oral squamous cell carcinoma. Life Sci. 2021;265:118746.
Jang JY, Koh YJ, Lee SH, Lee J, Kim KH, Kim D, et al. Conditional ablation of LYVE-1+ cells unveils defensive roles of lymphatic vessels in intestine and lymph nodes. Blood. 2013;122:2151–61.
Pan D, Jia D. Application of Single-Cell Multi-Omics in Dissecting Cancer Cell Plasticity and Tumor Heterogeneity. Front Mol Biosci. 2021;8:757024.
Cowman MK, Lee HG, Schwertfeger KL, McCarthy JB, Turley EA. The Content and Size of Hyaluronan in Biological Fluids and Tissues. Front Immunol. 2015;6:261.
O’Reilly D, Quinn CM, El-Shanawany T, Gordon S, Greaves DR. Multiple Ets factors and interferon regulatory factor-4 modulate CD68 expression in a cell type-specific manner. J Biol Chem. 2003;278:21909–19.
Kim MP, Li X, Deng J, Zhang Y, Dai B, Allton KL, et al. Oncogenic KRAS Recruits an Expansive Transcriptional Network through Mutant p53 to Drive Pancreatic Cancer Metastasis. Cancer Discov. 2021;11:2094–111.
Li BX, Gardner R, Xue C, Qian DZ, Xie F, Thomas G, et al. Systemic Inhibition of CREB is Well-tolerated in vivo. Sci Rep. 2016;6:34513.
Xie F, Li BX, Kassenbrock A, Xue C, Wang X, Qian DZ, et al. Identification of a Potent Inhibitor of CREB-Mediated Gene Transcription with Efficacious in Vivo Anticancer Activity. J Med Chem. 2015;58:5075–87.
Crowe W, Pan X, Mackle J, Harris A, Hardiman G, Elliott CT, et al. Dietary inclusion of nitrite-containing frankfurter exacerbates colorectal cancer pathology and alters metabolism in APC(min) mice. NPJ Sci Food. 2022;6:60.
Brambilla G, Martelli A. Genotoxic and carcinogenic risk to humans of drug-nitrite interaction products. Mutat Res. 2007;635:17–52.
Baliga S, Muglikar S, Kale R. Salivary pH: A diagnostic biomarker. J Indian Soc Periodontol. 2013;17:461–5.
Chung MK, Min JY, So YK, Ko YH, Jeong HS, Son YI, et al. Correlation between lymphatic vessel density and regional metastasis in squamous cell carcinoma of the tongue. Head Neck. 2010;32:445–51.
Lambert AW, Pattabiraman DR, Weinberg RA. Emerging Biological Principles of Metastasis. Cell. 2017;168:670–91.
Gerstberger S, Jiang Q, Ganesh K. Metastasis. Cell. 2023;186:1564–79.
Wang C, Li Y, Jia L, Kim JK, Li J, Deng P, et al. CD276 expression enables squamous cell carcinoma stem cells to evade immune surveillance. Cell Stem Cell. 2021;28:1597–613.e7.
Miao Y, Yang H, Levorse J, Yuan S, Polak L, Sribour M, et al. Adaptive Immune Resistance Emerges from Tumor-Initiating Stem Cells. Cell. 2019;177:1172–86.e14.
Li X, Xu Z, Du W, Zhang Z, Wei Y, Wang H, et al. Aiolos promotes anchorage independence by silencing p66Shc transcription in cancer cells. Cancer Cell. 2014;25:575–89.
Holness CL, Simmons DL. Molecular cloning of CD68, a human macrophage marker related to lysosomal glycoproteins. Blood. 1993;81:1607–13.
Shabo I, Olsson H, Stål O, Svanvik J. Breast cancer expression of DAP12 is associated with skeletal and liver metastases and poor survival. Clin Breast Cancer. 2013;13:371–7.
Förster R, Davalos-Misslitz AC, Rot A. CCR7 and its ligands: balancing immunity and tolerance. Nat Rev Immunol. 2008;8:362–71.
Chistiakov DA, Killingsworth MC, Myasoedova VA, Orekhov AN, Bobryshev YV. CD68/macrosialin: not just a histochemical marker. Lab Invest. 2017;97:4–13.
Chhipa RR, Fan Q, Anderson J, Muraleedharan R, Huang Y, Ciraolo G, et al. AMP kinase promotes glioblastoma bioenergetics and tumour growth. Nat Cell Biol. 2018;20:823–35.
Xiong S, Hong Z, Huang LS, Tsukasaki Y, Nepal S, Di A, et al. IL-1beta suppression of VE-cadherin transcription underlies sepsis-induced inflammatory lung injury. J Clin Invest. 2020;130:3684–98.
Seo HS, Liu DD, Bekele BN, Kim MK, Pisters K, Lippman SM, et al. Cyclic AMP response element-binding protein overexpression: a feature associated with negative prognosis in never smokers with non-small cell lung cancer. Cancer Res. 2008;68:6065–73.
Rodon L, Gonzalez-Junca A, Inda MdelM, Sala-Hojman A, Martinez-Saez E, Seoane J. Active CREB1 promotes a malignant TGFbeta2 autocrine loop in glioblastoma. Cancer Discov. 2014;4:1230–41.
Paul C, Stratil C, Hofmann F, Kleppisch T. cGMP-dependent protein kinase type I promotes CREB/CRE-mediated gene expression in neurons of the lateral amygdala. Neurosci Lett. 2010;473:82–6.
Chen S, Shao F, Zeng J, Guo S, Wang L, Sun H, et al. Cullin-5 deficiency orchestrates the tumor microenvironment to promote mammary tumor development through CREB1-CCL2 signaling. Sci Adv. 2023;9:eabq1395.
Acknowledgements
The authors are grateful to Jiang Qian (Laboratory Animal Center, Sun Yat-sen University) and Meilin Zheng (Laboratory Animal Center, School of Life Sciences, Sun Yat-sen University) for the valuable support in performing the animal experiments. We are also deeply grateful to all members of the Yan Zhang laboratory for their constructive advice and engaging discussions. This study was supported by grants from the National Natural Science Foundation of China (No. 31871413), Programs of Guangdong Science and Technology (No. 2019B1515210015), Shenzhen Science and Technology Innovation Committee (No. KJZD20230923114802005) and China Postdoctoral Science Foundation (No. 2023M744083).
Author information
Authors and Affiliations
Contributions
Conception and design, Project administration, Funding acquisition and Editing: Yan Zhang and Hua Wang; Experiment design, Methodology, Investigation: Xiangwan Lu and Junheng Zheng; Data Curation, Visualization and Formal analysis: Xiangwan Lu, Weifan Lin, Junheng Zheng, Wuheng Huang, Shuyi Yu, Haoxiang Chen; Manuscript drafting: Xiangwan Lu. All authors read and approved the submitted version. The work reported in the paper has been performed by the authors, unless clearly specified in the text.
Corresponding authors
Ethics declarations
Competing interests
The authors declare no competing interests.
Ethics approval and consent to participate:
The human specimen collection in this study was followed the protocol approved by the ethics committee of Guanghua Hospital, Sun Yat-sen University (approval No. 2010-9), and written informed consent was obtained from the patient in accordance with ethical guidelines. All animal experimental protocols were performed following by the Animal Ethics Committee of Sun Yat-sen University (approval No. 2022002118).
Additional information
Publisher’s note Springer Nature remains neutral with regard to jurisdictional claims in published maps and institutional affiliations.
Rights and permissions
Springer Nature or its licensor (e.g. a society or other partner) holds exclusive rights to this article under a publishing agreement with the author(s) or other rightsholder(s); author self-archiving of the accepted manuscript version of this article is solely governed by the terms of such publishing agreement and applicable law.
About this article
Cite this article
Lu, X., Lin, W., Zheng, J. et al. Sodium nitrite orchestrates macrophage mimicry of tongue squamous carcinoma cells to drive lymphatic metastasis. Br J Cancer 132, 340–353 (2025). https://doi.org/10.1038/s41416-024-02923-0
Received:
Revised:
Accepted:
Published:
Version of record:
Issue date:
DOI: https://doi.org/10.1038/s41416-024-02923-0


