Abstract
Background
Pancreatic cancer (PaCa) is a deadly malignancy that is often diagnosed at an advanced stage, limiting treatment and reducing survival. There is an urgent need for convenient and accurate diagnostic markers for the early detection of PaCa.
Methods
In this multicenter case-control study, we performed transcriptome analysis of 673 platelet samples from different in-house and public cohorts. RNA sequencing and RT-qPCR were used to discover and validate potential platelet biomarkers. A multi-gene signature was developed using binomial generalized linear model and independently validated in multicenter cohorts.
Results
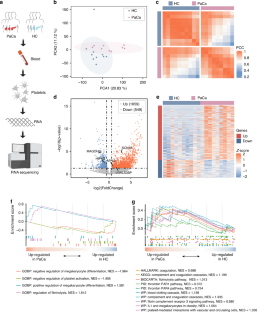
Two platelet RNAs, SCN1B and MAGOHB, consistently showed robust altered expression patterns between PaCa and healthy controls across cohorts, as confirmed by both RNA sequencing and RT-qPCR. The diagnostic two-RNA signature, PLA2Sig, demonstrated remarkable performance in detecting PaCa, with area under the receiver operating characteristic curve (AUC) values of 0.808, 0.900, 0.783, and 0.830 across multicenter cohorts. Furthermore, PLA2Sig effectively identified resectable stage I&II PaCa cases with an AUC of 0.812. Notably, PLA2Sig outperformed the traditional serum markers carcinoembryonic antigen and carbohydrate antigen 19-9 in distinguishing PaCa from healthy controls, and is complementary to established blood-based screening biomarkers.
Conclusion
These findings provide preliminary but promising evidence for the potential utility of platelet RNAs as an alternative non-invasive liquid biopsy tool for the early detection of PaCa.

This is a preview of subscription content, access via your institution
Access options
Subscribe to this journal
Receive 24 print issues and online access
$259.00 per year
only $10.79 per issue
Buy this article
- Purchase on SpringerLink
- Instant access to the full article PDF.
USD 39.95
Prices may be subject to local taxes which are calculated during checkout






Similar content being viewed by others
Data availability
Raw RNA-seq data generated during this study has been deposited in the Genome Sequence Archive in the National Genomics Data Center [58], China National Center for Bioinformation [59] (https://ngdc.cncb.ac.cn/?lang=en, HRA006016). The raw sequencing data are subject to restricted access in accordance with data privacy laws. All public bulk RNA sequencing data are available from the GEO database under accession numbers GSE183635 and GSE68086.
References
Ilic M, Ilic I. Epidemiology of pancreatic cancer. World J Gastroenterol. 2016;22:9694–705.
Amundadottir L, Kraft P, Stolzenberg-Solomon RZ, Fuchs CS, Petersen GM, Arslan AA, et al. Genome-wide association study identifies variants in the ABO locus associated with susceptibility to pancreatic cancer. Nat Genet. 2009;41:986–90.
Raimondi S, Maisonneuve P, Lowenfels AB. Epidemiology of pancreatic cancer: an overview. Nat Rev Gastroenterol Hepatol. 2009;6:699–708.
Vincent A, Herman J, Schulick R, Hruban RH, Goggins M. Pancreatic cancer. Lancet. 2011;378:607–20.
Yang J, Xu R, Wang C, Qiu J, Ren B, You L. Early screening and diagnosis strategies of pancreatic cancer: a comprehensive review. Cancer Commun. 2021;41:1257–74.
Park W, Chawla A, O’Reilly EM. Pancreatic cancer: a review. JAMA. 2021;326:851–62.
Pereira SP, Oldfield L, Ney A, Hart PA, Keane MG, Pandol SJ, et al. Early detection of pancreatic cancer. Lancet Gastroenterol Hepatol. 2020;5:698–710.
Cameron JM, Sala A, Antoniou G, Brennan PM, Butler HJ, Conn JJA, et al. A spectroscopic liquid biopsy for the earlier detection of multiple cancer types. Br J Cancer. 2023;129:1658–66.
Laguna JC, Pastor B, Nalda I, Hijazo-Pechero S, Teixido C, Potrony M, et al. Incidental pathogenic germline alterations detected through liquid biopsy in patients with solid tumors: prevalence, clinical utility and implications. Br J Cancer. 2024;130:1420–31.
Ma L, Guo H, Zhao Y, Liu Z, Wang C, Bu J, et al. Liquid biopsy in cancer current: status, challenges and future prospects. Signal Transduct Target Ther. 2024;9:336.
Payne K, Brooks J, Batis N, Khan N, El-Asrag M, Nankivell P, et al. Feasibility of mass cytometry proteomic characterisation of circulating tumour cells in head and neck squamous cell carcinoma for deep phenotyping. Br J Cancer. 2023;129:1590–8.
Thompson JC, Scholes DG, Carpenter EL, Aggarwal C. Molecular response assessment using circulating tumor DNA (ctDNA) in advanced solid tumors. Br J Cancer. 2023;129:1893–902.
Trujillo B, Wu A, Wetterskog D, Attard G. Blood-based liquid biopsies for prostate cancer: clinical opportunities and challenges. Br J Cancer. 2022;127:1394–402.
Yan D, Bao S, Zhang Z, Sun J, Zhou M. Leveraging pharmacovigilance data to predict population-scale toxicity profiles of checkpoint inhibitor immunotherapy. Nat Comput Sci. 2024. https://doi.org/10.1038/s43588-024-00748-8.
Zhou M, Bao S, Gong T, Wang Q, Sun J, Li J, et al. The transcriptional landscape and diagnostic potential of long non-coding RNAs in esophageal squamous cell carcinoma. Nat Commun. 2023;14:3799.
Li W, Liu JB, Hou LK, Yu F, Zhang J, Wu W, et al. Liquid biopsy in lung cancer: significance in diagnostics, prediction, and treatment monitoring. Mol Cancer. 2022;21:25.
De Rubis G, Rajeev Krishnan S, Bebawy M. Liquid biopsies in cancer diagnosis, monitoring, and prognosis. Trends Pharm Sci. 2019;40:172–86.
Corvigno S, Johnson AM, Wong KK, Cho MS, Afshar-Kharghan V, Menter DG, et al. Novel markers for liquid biopsies in cancer management: circulating platelets and extracellular vesicles. Mol Cancer Ther. 2022;21:1067–75.
Mezouar S, Frere C, Darbousset R, Mege D, Crescence L, Dignat-George F, et al. Role of platelets in cancer and cancer-associated thrombosis: experimental and clinical evidences. Thromb Res. 2016;139:65–76.
Wurdinger T, In ‘t Veld S, Best MG. Platelet RNA as Pan-tumor biomarker for cancer detection. Cancer Res. 2020;80:1371–3.
Chan TS, Hwang YY, Gill HS, Cheung CW, Ting CW, Beh P, et al. Increasing incidence of venous thromboembolism due to cancer-associated thrombosis in Hong Kong Chinese. Thromb Res. 2014;134:1157–9.
Walker AJ, Grainge MJ, Card TR, West J, Ranta S, Ludvigsson JF. Venous thromboembolism in children with cancer - a population-based cohort study. Thromb Res. 2014;133:340–4.
Schlesinger M. Role of platelets and platelet receptors in cancer metastasis. J Hematol Oncol. 2018;11:125.
Haemmerle M, Stone RL, Menter DG, Afshar-Kharghan V, Sood AK. The platelet lifeline to cancer: challenges and opportunities. Cancer Cell. 2018;33:965–83.
In ‘t Veld S, Wurdinger T. Tumor-educated platelets. Blood. 2019;133:2359–64.
Suppiah R, Shaheen PE, Elson P, Misbah SA, Wood L, Motzer RJ, et al. Thrombocytosis as a prognostic factor for survival in patients with metastatic renal cell carcinoma. Cancer. 2006;107:1793–800.
Lerner DL, Walsh CS, Cass I, Karlan BY, Li AJ. The prognostic significance of thrombocytosis in uterine papillary serous carcinomas. Gynecol Oncol. 2007;104:91–4.
Smeda M, Przyborowski K, Stojak M, Chlopicki S. The endothelial barrier and cancer metastasis: Does the protective facet of platelet function matter? Biochem Pharm. 2020;176:113886.
Sierko E, Wojtukiewicz MZ. Inhibition of platelet function: does it offer a chance of better cancer progression control? Semin Thromb Hemost. 2007;33:712–21.
Mohle R, Green D, Moore MA, Nachman RL, Rafii S. Constitutive production and thrombin-induced release of vascular endothelial growth factor by human megakaryocytes and platelets. Proc Natl Acad Sci USA. 1997;94:663–8.
Carmeliet P, Jain RK. Molecular mechanisms and clinical applications of angiogenesis. Nature. 2011;473:298–307.
Best MG, Wesseling P, Wurdinger T. Tumor-educated platelets as a noninvasive biomarker source for cancer detection and progression monitoring. Cancer Res. 2018;78:3407–12.
Sol N, In ‘t Veld S, Vancura A, Tjerkstra M, Leurs C, Rustenburg F, et al. Tumor-educated platelet RNA for the detection and (pseudo)progression monitoring of glioblastoma. Cell Rep. Med. 2020;1:100101.
Calverley DC, Phang TL, Choudhury QG, Gao B, Oton AB, Weyant MJ, et al. Significant downregulation of platelet gene expression in metastatic lung cancer. Clin Transl Sci. 2010;3:227–32.
Heinhuis KM, In ‘t Veld S, Dwarshuis G, van den Broek D, Sol N, Best MG, et al. RNA-sequencing of tumor-educated platelets, a novel biomarker for blood-based sarcoma diagnostics. Cancers. 2020;12:1372.
In ‘t Veld S, Arkani M, Post E, Antunes-Ferreira M, D’Ambrosi S, Vessies DCL, et al. Detection and localization of early- and late-stage cancers using platelet RNA. Cancer Cell. 2022;40:999–1009.e6.
Best MG, Sol N, Kooi I, Tannous J, Westerman BA, Rustenburg F, et al. RNA-Seq of tumor-educated platelets enables blood-based pan-cancer, multiclass, and molecular pathway cancer diagnostics. Cancer Cell. 2015;28:666–76.
Chen S. Ultrafast one‐pass FASTQ data preprocessing, quality control, and deduplication using fastp. iMeta. 2023;2:e107.
Dobin A, Davis CA, Schlesinger F, Drenkow J, Zaleski C, Jha S, et al. STAR: ultrafast universal RNA-seq aligner. Bioinformatics. 2013;29:15–21.
Anders S, Pyl PT, Huber W. HTSeq-a Python framework to work with high-throughput sequencing data. Bioinformatics. 2015;31:166–9.
Love MI, Huber W, Anders S. Moderated estimation of fold change and dispersion for RNA-seq data with DESeq2. Genome Biol. 2014;15:550.
Wu T, Hu E, Xu S, Chen M, Guo P, Dai Z, et al. clusterProfiler 4.0: A universal enrichment tool for interpreting omics data. Innovation. 2021;2:100141.
Subramanian A, Tamayo P, Mootha VK, Mukherjee S, Ebert BL, Gillette MA, et al. Gene set enrichment analysis: a knowledge-based approach for interpreting genome-wide expression profiles. Proc Natl Acad Sci USA. 2005;102:15545–50.
Liberzon A, Subramanian A, Pinchback R, Thorvaldsdottir H, Tamayo P, Mesirov JP. Molecular signatures database (MSigDB) 3.0. Bioinformatics. 2011;27:1739–40.
Liberzon A, Birger C, Thorvaldsdottir H, Ghandi M, Mesirov JP, Tamayo P. The molecular signatures database (MSigDB) hallmark gene set collection. Cell Syst. 2015;1:417–25.
Goubran HA, Stakiw J, Radosevic M, Burnouf T. Platelet-cancer interactions. Semin Thromb Hemost. 2014;40:296–305.
Jurasz P, Alonso-Escolano D, Radomski MW. Platelet-cancer interactions: mechanisms and pharmacology of tumour cell-induced platelet aggregation. Br J Pharm. 2004;143:819–26.
Xu XR, Yousef GM, Ni H. Cancer and platelet crosstalk: opportunities and challenges for aspirin and other antiplatelet agents. Blood. 2018;131:1777–89.
Repetto O, De Re V. Coagulation and fibrinolysis in gastric cancer. Ann N Y Acad Sci. 2017;1404:27–48.
Seitz R, Rappe N, Kraus M, Immel A, Wolf M, Maasberg M, et al. Activation of coagulation and fibrinolysis in patients with lung cancer: relation to tumour stage and prognosis. Blood Coagul Fibrinol. 1993;4:249–54.
Black JA, Waxman SG. Noncanonical roles of voltage-gated sodium channels. Neuron. 2013;80:280–91.
Shiozaki A, Konishi T, Kosuga T, Kudou M, Kurashima K, Inoue H, et al. Roles of voltage‑gated potassium channels in the maintenance of pancreatic cancer stem cells. Int J Oncol. 2021;59:76.
Mitra R, Rehman A, Singh KK, Jaganathan BG. Multifaceted roles of MAGOH proteins. Mol Biol Rep. 2023;50:1931–41.
Marcelino Meliso F, Hubert CG, Favoretto Galante PA, Penalva LO. RNA processing as an alternative route to attack glioblastoma. Hum Genet. 2017;136:1129–41.
Rehman A, Chandra P, Singh KK The MAGOH paralogs - MAGOH, MAGOHB and their multiple isoforms. Gene Rep. 2021;24:101214.
Song J, Sokoll LJ, Pasay JJ, Rubin AL, Li H, Bach DM, et al. Identification of serum biomarker panels for the early detection of pancreatic cancer. Cancer Epidemiol Biomark Prev. 2019;28:174–82.
Hasan S, Jacob R, Manne U, Paluri R. Advances in pancreatic cancer biomarkers. Oncol Rev. 2019;13:410.
Chen T, Chen X, Zhang S, Zhu J, Tang B, Wang A, et al. The genome sequence archive family: toward explosive data growth and diverse data types. Genomics Proteom Bioinforma. 2021;19:578–83.
Members C-N, Partners. Database resources of the national genomics data center, China National Center for Bioinformation in 2023. Nucleic Acids Res. 2023;51:D18–D28.
Funding
This study was supported by the Natural Science Foundation of Zhejiang Province (No. LTGY23H030003), Wenzhou Science and Technology Project (No. Y20210174), Medical Special Fund of Changhai Hospital (No.2020SLZ005). The funders had no roles in study design, data collection and analysis, publication decision, or manuscript preparation.
Author information
Authors and Affiliations
Contributions
MZ and JS contributed to conception and design; YX and WJ contributed to data analysis and interpretation. WJ, WY, ZS, XG and GJ contributed to the provision of study materials or patients and experiments. WJ, YX and MZ drafted the manuscript. All authors read and approved the final manuscript.
Corresponding authors
Ethics declarations
Competing interests
The authors declare no competing interests.
Ethics approval and consent to participate
The study was approved by the Ethics Committees of Shanghai Changhai Hospital (approval number: CHEC2017-088) and the Second Affiliated Hospital of Wenzhou Medical University (approval number: 2017-046), and informed consent was obtained from all participants in accordance with the Declaration of Helsinki.
Additional information
Publisher’s note Springer Nature remains neutral with regard to jurisdictional claims in published maps and institutional affiliations.
Supplementary information
Rights and permissions
Springer Nature or its licensor (e.g. a society or other partner) holds exclusive rights to this article under a publishing agreement with the author(s) or other rightsholder(s); author self-archiving of the accepted manuscript version of this article is solely governed by the terms of such publishing agreement and applicable law.
About this article
Cite this article
Ji, W., Xiong, Y., Yang, W. et al. Transcriptomic profiling of blood platelets identifies a diagnostic signature for pancreatic cancer. Br J Cancer 132, 937–946 (2025). https://doi.org/10.1038/s41416-025-02980-z
Received:
Revised:
Accepted:
Published:
Version of record:
Issue date:
DOI: https://doi.org/10.1038/s41416-025-02980-z


