Fig. 4: STK32C phosphorylated STAT3 and regulated IL-6/JAK2/STAT3 pathway.
From: STK32C activated IL-6/JAK2/STAT3 signaling and promoted tumor angiogenesis

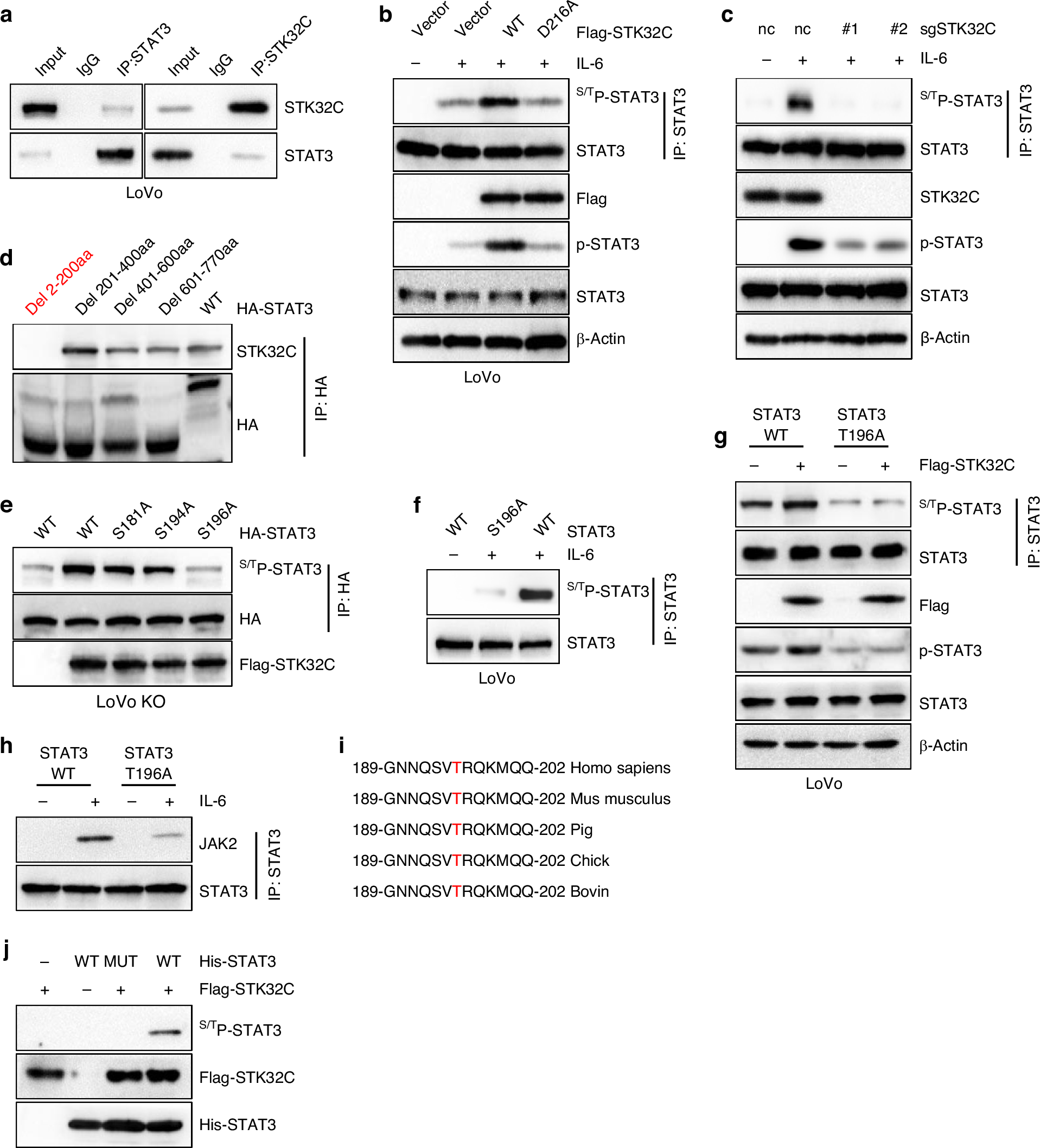
a Endogenous Co-IP analysis of STAT3 and STK32C. b, c Western Blot analysis of STAT3, p-STAT3 and STK32C protein expression in these different treated cells. d Co-IP assays of different STAT3 fragments and STK32C. e Western Blot analysis of serine/threonine phosphorylated STAT3 level in these different treated cells. f Western Blot analysis of serine/threonine phosphorylated STAT3 level in in these different treated cells. g Western Blot analysis of STAT3, p-STAT3, serine/threonine phosphorylated STAT3 and STK32C level in these different treated cells. h Co-IP analysis of the interaction of STAT3 and JAK2 in these different treated cells. i The threonine residue at position 196 in STAT3 across different species. j In vitro kinase assay using purified recombinant proteins, followed by Western Blot. All experiments are examined and analysed in triplicates.