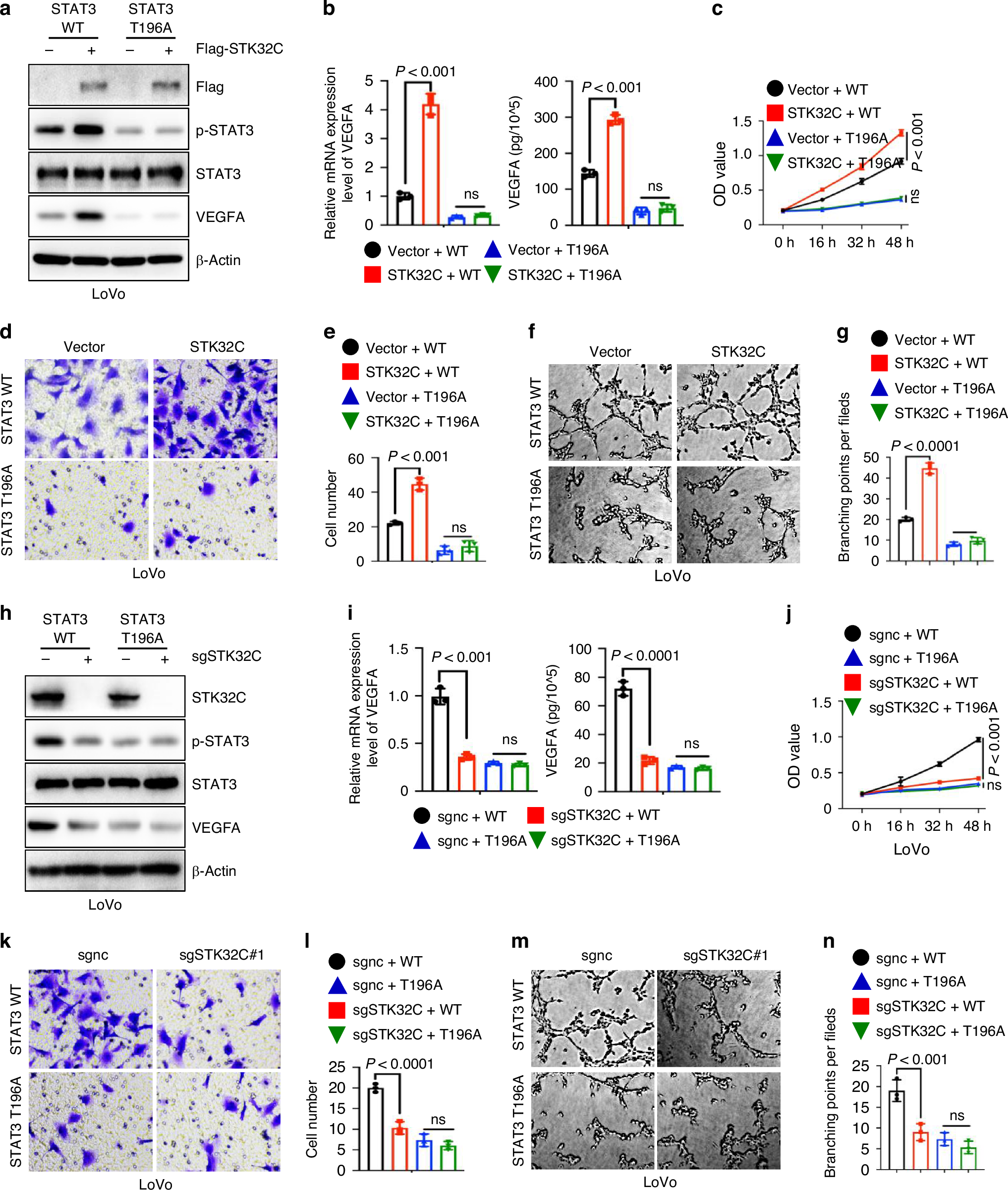
Fig. 5: STK32C-mediated tumour angiogenesis relied on STAT3 T196 phosphorylation.
From: STK32C activated IL-6/JAK2/STAT3 signaling and promoted tumor angiogenesis

a, h Western Blot analysis of STAT3, p-STAT3 and VEGFA protein expression in these different treated cells. b, i The histogram showed qPCR and ELISA analysis of VEGF-A expression level in the four different treated cells. (c, j) CCK8 assays to detect the proliferation ability of HUVECs cultured with different CMs. d, e, k, l Trans-well assays to examine the migration ability of HUVECs treated with different CMs from the four groups. f, g, m, n Tube formation assays to detect the tube formation ability of HUVECs treated with different CMs from the four groups. All experiments are examined and analysed in triplicates.