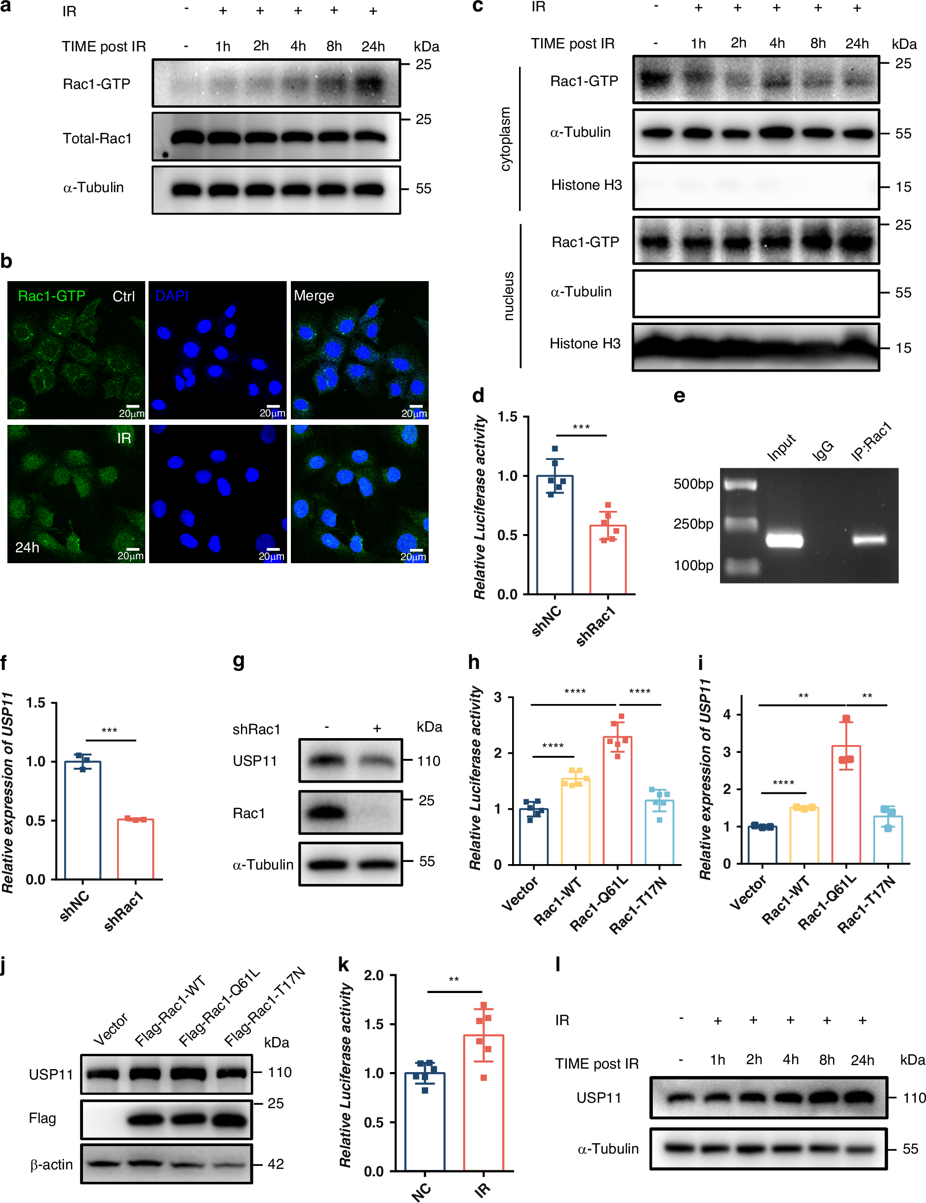
Fig. 2: IR-activated Rac1 drives nuclear translocation-mediated USP11 transcription.

a The levels of Rac1-GTP and Rac1 in Huh7 cells treated with 8 Gy X-ray radiation for different durations. b Confocal microscopy was used to analyze the localization of Rac1-GTP in Huh7 cells treated with 8 Gy X-ray radiation for 24 h. c The levels of Rac1-GTP in nucleus and cytoplasm of Huh7 cells treated with 8 Gy X-ray radiation for different durations. d Dual-luciferase reporter assays were performed by transfecting pGL3-USP11 into Rac1 knockdown and its control of Huh7 cells. e ChIP assay was performed in Huh7 cells using an anti-Rac1 antibody. The enrichment of the USP11 promoter was assessed by PCR with specific primers. Input, total genomic DNA. f RT‒qPCR analysis of USP11 in Rac1 knockdown and its control of Huh7 cells. g Western blot of USP11 in Rac1 knockdown and its control of Huh7 cells. h Dual-luciferase reporter assays were performed via cotransfection of pGL3-USP11, Vector/Flag-Rac1-WT/Flag-Rac1-Q61L/Flag-Rac1-T17N into HEK293T cells. i RT‒qPCR analysis of USP11 after the transfection of Vector/Flag-Rac1-WT/Flag-Rac1-Q61L/Flag-Rac1-T17N into HEK293T cells. j Western blot analysis of USP11 expression in HEK293T cells transfected Vector/Flag-Rac1-WT/Flag-Rac1-Q61L/Flag-Rac1-T17N. k Dual-luciferase reporter assays were performed by transfecting pGL3-USP11 into Huh7 cells, followed by 8 Gy X-ray radiation for 24 h. l Western blot analysis of USP11 expression in Huh7 cells treated with 8 Gy X-ray radiation for different durations.