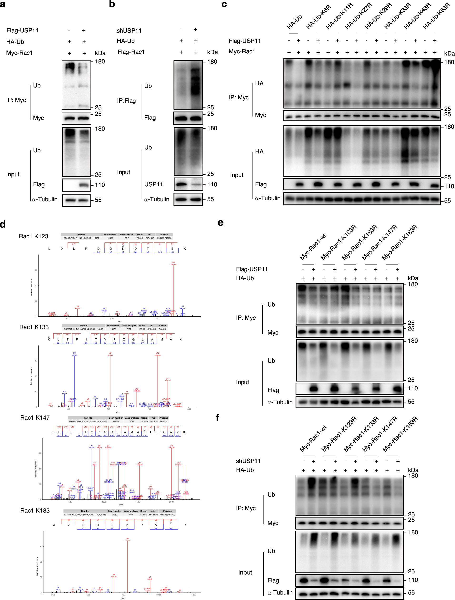
Fig. 4: USP11 deubiquitinates Rac1 at the K123, K133, K147, and K183 residues.

a Anti-Ub immunoblotting assay of Myc-Rac1 ubiquitination in HEK293T cells with or without USP11 overexpression treated with MG-132 (10 μM) for 4 h. b Anti-Ub immunoblotting assay of Flag-Rac1 ubiquitination in Huh7 cells with or without USP11 knockdown treated with MG-132 (10 μM) for 4 h. c Immunoprecipitation and immunoblotting assay were selected to detect the type of ubiquitination of Myc-Rac1 in HEK293T cells transfected with wild-type or K6/K11/K27/K29/K33K48/K63 mutant Ub. Cells were treated with MG-132 (10 μM) for 4 h before harvesting. d Mass spectrometry analysis was employed to identify changes in the ubiquitination sites of Rac1 in overexpressed USP11 cells compared to controls. e Immunoprecipitation and immunoblotting to detect the ubiquitination of Rac1 mutants in HEK293T cells co-transfected with Myc-Rac1 mutants, Flag-USP11, and HA-Ub. Cells were treated with MG132 (10 μM) for 4 h before harvesting. f Immunoprecipitation and immunoblotting to detect the ubiquitination of Rac1 mutants in Huh7 cells with USP11 knockdown or not. Cells were co-transfected with Myc-Rac1 mutants and HA-Ub and treated with MG132 (10 μM) for 4 h before harvesting.