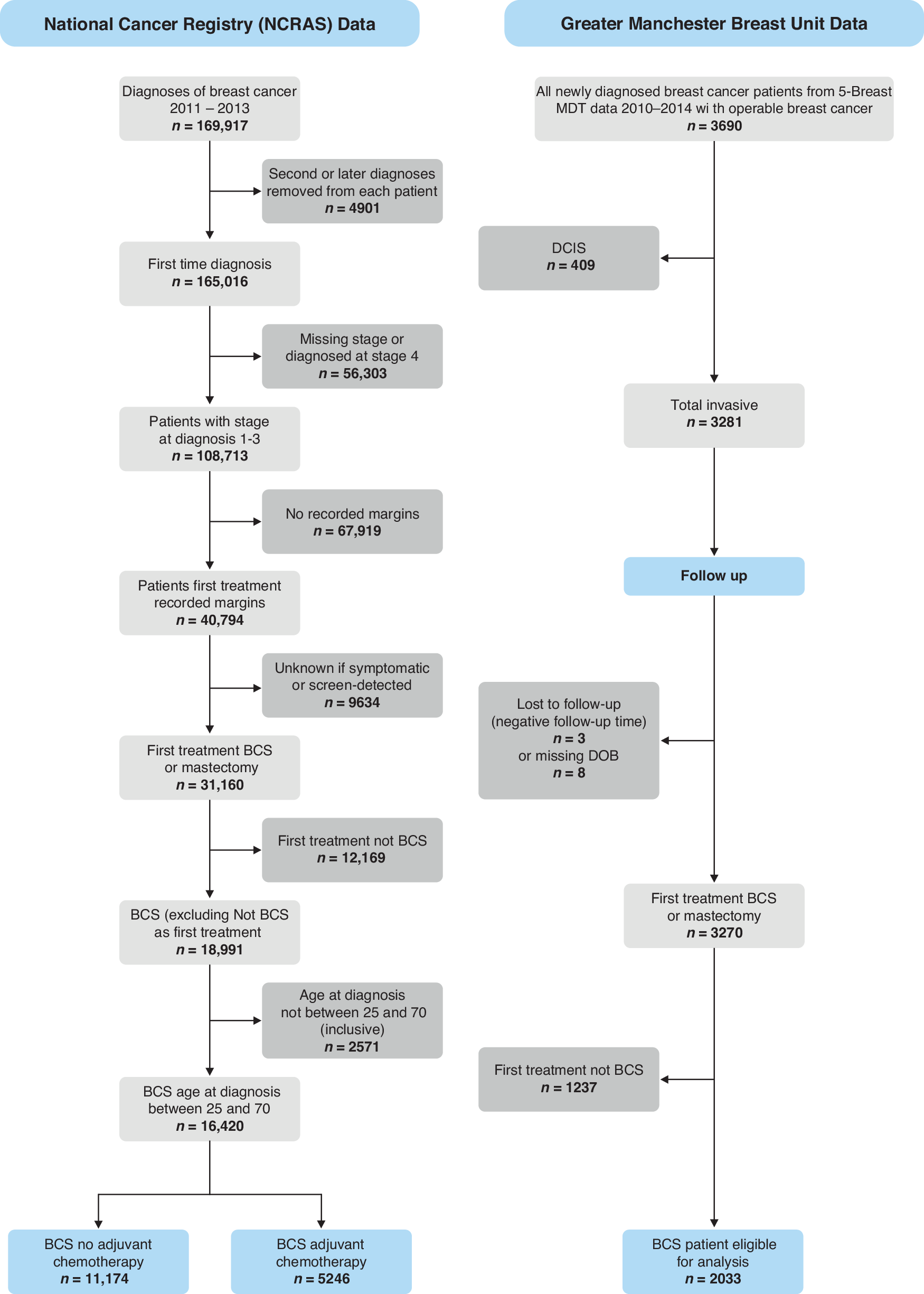
Fig. 1 | British Journal of Cancer