Abstract
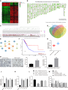
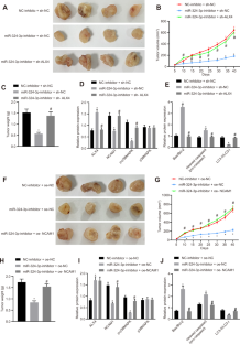
Lung cancer remains the principal cause of cancer-related death worldwide. As microRNAs (miRNAs) are critically involved in lung cancer, we investigated the potential role of miR-324-3p in lung cancer via the ALX4/NCAM1/MAPK axis. The expression of miR-324-3p and ALX4 was detected in clinical samples, and their interaction confirmed by miRNA-targeted luciferase reporter assay. The mechanisms involved in the miR-324-3p-ALX4 interaction in lung cancer cell biological processes were analyzed through gain- and loss-of function approaches. In addition, cultured lung cancer cells were treated with the p38MAPK pathway activator P79350 in order to explore the role of this pathway in the abovementioned axis. Further, a tumor xenograft model in nude mice was constructed to confirm the in vitro findings. miR-324-3p was highly expressed in lung cancer tissues and cells, and inhibited the expression of ALX4 in A549 cells. After confirming the targeted inhibition of ALX4 by miR-324-3p, we showed that this interaction upregulated the expression of NCAM1 and activated the MAPK pathway. The inhibition of miR-324-3p could suppress lung cancer cell invasion, migration, and autophagy, and retarded the growth of subcutaneous tumors in nude mice. Downregulation of ALX4 or NCAM1 overexpression reversed these favorable effects of decreased miR-324-3p. Our study demonstrated the promotive effect of miR-324-3p on the development and progression of lung cancer, thus suggesting a new target for treatment of this devastating disease.
This is a preview of subscription content, access via your institution
Access options
Subscribe to this journal
Receive 12 print issues and online access
$259.00 per year
only $21.58 per issue
Buy this article
- Purchase on SpringerLink
- Instant access to the full article PDF.
USD 39.95
Prices may be subject to local taxes which are calculated during checkout









Similar content being viewed by others
Change history
10 June 2021
A Correction to this paper has been published: https://doi.org/10.1038/s41417-021-00357-x
References
Siegel RL, Miller KD, Jemal A. Cancer statistics, 2018. CA Cancer J Clin. 2018;68:7–30.
Ferlay J, Shin HR, Bray F, Forman D, Mathers C, Parkin DM. Estimates of worldwide burden of cancer in 2008: GLOBOCAN 2008. Int J Cancer. 2010;127:2893–917.
Tuveson DA, Jacks T. Modeling human lung cancer in mice: similarities and shortcomings. Oncogene. 1999;18:5318–24.
Socinski MA, Crowell R, Hensing TE, Langer CJ, Lilenbaum R, Sandler AB, et al. Treatment of non-small cell lung cancer, stage IV: ACCP evidence-based clinical practice guidelines (2nd edition). Chest. 2007;132:277S–89S.
Lu J, Zhan Y, Feng J, Luo J, Fan S. MicroRNAs associated with therapy of non-small cell lung cancer. Int J Biol Sci. 2018;14:390–7.
Petrek H, Yu AM. MicroRNAs in non-small cell lung cancer: gene regulation, impact on cancer cellular processes, and therapeutic potential. Pharmacol Res Perspect. 2019;7:e00528.
Chen B, Gao T, Yuan W, Zhao W, Wang TH, Wu J. Prognostic value of survival of microRNAs signatures in non-small cell lung cancer. J Cancer. 2019;10:5793–804.
Kuo WT, Yu SY, Li SC, Lam HC, Chang HT, Chen WS, et al. MicroRNA-324 in human cancer: miR-324-5p and miR-324-3p have distinct biological functions in human cancer. Anticancer Res. 2016;36:5189–96.
Lin MH, Chen YZ, Lee MY, Weng KP, Chang HT, Yu SY, et al. Comprehensive identification of microRNA arm selection preference in lung cancer: miR-324-5p and -3p serve oncogenic functions in lung cancer. Oncol Lett. 2018;15:9818–26.
Liu WB, Han F, Du XH, Jiang X, Li YH, Liu Y, et al. Epigenetic silencing of Aristaless-like homeobox-4, a potential tumor suppressor gene associated with lung cancer. Int J Cancer. 2014;134:1311–22.
Boras K, Hamel PA. Alx4 binding to LEF-1 regulates N-CAM promoter activity. J Biol Chem. 2002;277:1120–7.
Shukrun R, Golan H, Caspi R, Pode-Shakked N, Pleniceanu O, Vax E, et al. NCAM1/FGF module serves as a putative pleuropulmonary blastoma therapeutic target. Oncogenesis. 2019;8:48.
Sasca D, Szybinski J, Schuler A, Shah V, Heidelberger J, Haehnel PS, et al. NCAM1 (CD56) promotes leukemogenesis and confers drug resistance in AML. Blood. 2019;133:2305–19.
Li Y, Ye Z, Chen S, Pan Z, Zhou Q, Li YZ, et al. ARHGEF19 interacts with BRAF to activate MAPK signaling during the tumorigenesis of non-small cell lung cancer. Int J Cancer. 2018;142:1379–91.
Gao X, Wang Y, Zhao H, Wei F, Zhang X, Su Y, et al. Plasma miR-324-3p and miR-1285 as diagnostic and prognostic biomarkers for early stage lung squamous cell carcinoma. Oncotarget. 2016;7:59664–75.
Xia E, Kanematsu S, Suenaga Y, Elzawahry A, Kondo H, Otsuka N, et al. MicroRNA induction by copy number gain is associated with poor outcome in squamous cell carcinoma of the lung. Sci Rep. 2018;8:15363.
Zhu J, Wang L, Liao R. Long non-coding RNA SDPR-AS affects the development of non-small cell lung cancer by regulating SDPR through p38 MAPK/ERK signals. Artif Cells Nanomed Biotechnol. 2019;47:3172–9.
Sui X, Kong N, Ye L, Han W, Zhou J, Zhang Q, et al. p38 and JNK MAPK pathways control the balance of apoptosis and autophagy in response to chemotherapeutic agents. Cancer Lett. 2014;344:174–9.
Zhan Z, Xie X, Cao H, Zhou X, Zhang XD, Fan H, et al. Autophagy facilitates TLR4- and TLR3-triggered migration and invasion of lung cancer cells through the promotion of TRAF6 ubiquitination. Autophagy. 2014;10:257–68.
Hanahan D, Weinberg RA. The hallmarks of cancer. Cell. 2000;100:57–70.
Del Vescovo V, Denti MA. microRNA and lung cancer. Adv Exp Med Biol. 2015;889:153–77.
Lelli D, Pedone C, Sahebkar A. Curcumin and treatment of melanoma: the potential role of microRNAs. Biomed Pharmacother. 2017;88:832–4.
Li D, Hao X, Song Y. Identification of the key MicroRNAs and the miRNA-mRNA regulatory pathways in prostate cancer by bioinformatics methods. Biomed Res Int. 2018;2018:6204128.
Bartel DP. MicroRNAs: genomics, biogenesis, mechanism, and function. Cell. 2004;116:281–97.
Yin G, Zhang B, Li J. miR2213p promotes the cell growth of nonsmall cell lung cancer by targeting p27. Mol Med Rep. 2019;20:604–12.
Sun GL, Li Z, Wang WZ, Chen Z, Zhang L, Li Q, et al. miR-324-3p promotes gastric cancer development by activating Smad4-mediated Wnt/beta-catenin signaling pathway. J Gastroenterol. 2018;53:725–39.
Huang L, Guo B, Liu S, Miao C, Li Y. Inhibition of the LncRNA Gpr19 attenuates ischemia-reperfusion injury after acute myocardial infarction by inhibiting apoptosis and oxidative stress via the miR-324-5p/Mtfr1 axis. IUBMB Life. 2020;72:373–83.
Martin-Rincon M, Morales-Alamo D, Calbet JAL. Exercise-mediated modulation of autophagy in skeletal muscle. Scand J Med Sci Sports. 2018;28:772–81.
Qiu F, Wang Y, Chu X, Wang J. ASF1A regulates H4(Y72) phosphorylation and promotes autophagy in colon cancer cells via a kinase activity. Artif Cells Nanomed Biotechnol. 2019;47:2754–63.
Zhao J, Chen HQ, Yang HF, Li Y, Chen DJ, Huang YJ, et al. Epigenetic silencing of ALX4 regulates microcystin-LR induced hepatocellular carcinoma through the P53 pathway. Sci Total Environ. 2019;683:317–30.
Messaritakis I, Stoltidis D, Kotsakis A, Dermitzaki EK, Koinis F, Lagoudaki E, et al. TTF-1- and/or CD56-positive Circulating Tumor Cells in patients with small cell lung cancer (SCLC). Sci Rep. 2017;7:45351.
Zhang XL, Xu FX, Han XY. siRNA-mediated NCAM1 gene silencing suppresses oxidative stress in pre-eclampsia by inhibiting the p38MAPK signaling pathway. J Cell Biochem. 2019;120:18608–17.
Zhang Z, Rui W, Wang ZC, Liu DX, Du L. Anti-proliferation and anti-metastasis effect of barbaloin in non-small cell lung cancer via inactivating p38MAPK/Cdc25B/Hsp27 pathway. Oncol Rep. 2017;38:1172–80.
Higashijima Y, Matsui Y, Shimamura T, Nakaki R, Nagai N, Tsutsumi S, et al. Coordinated demethylation of H3K9 and H3K27 is required for rapid inflammatory responses of endothelial cells. EMBO J. 2020;39:e103949.
Lu Q, Ma Z, Ding Y, Bedarida T, Chen L, Xie Z, et al. Circulating miR-103a-3p contributes to angiotensin II-induced renal inflammation and fibrosis via a SNRK/NF-kappaB/p65 regulatory axis. Nat Commun. 2019;10:2145.
Acknowledgements
This study was supported by Bao’an District Scientific and Technology Innovation Bureau (NO. 2017JD100).
Author information
Authors and Affiliations
Corresponding author
Ethics declarations
Conflict of interest
The authors declare that they have no conflict of interest.
Additional information
Publisher’s note Springer Nature remains neutral with regard to jurisdictional claims in published maps and institutional affiliations.
This article has been retracted. Please see the retraction notice for more detail: https://doi.org/10.1038/s41417-021-00357-x
About this article
Cite this article
Song, T., Zhou, H., Wei, X. et al. RETRACTED ARTICLE: Downregulation of microRNA-324-3p inhibits lung cancer by blocking the NCAM1-MAPK axis through ALX4. Cancer Gene Ther 28, 455–470 (2021). https://doi.org/10.1038/s41417-020-00231-2
Received:
Revised:
Accepted:
Published:
Version of record:
Issue date:
DOI: https://doi.org/10.1038/s41417-020-00231-2


