Abstract
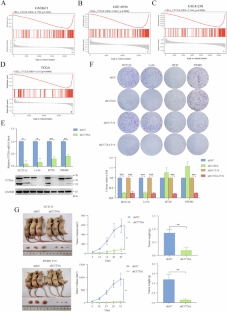
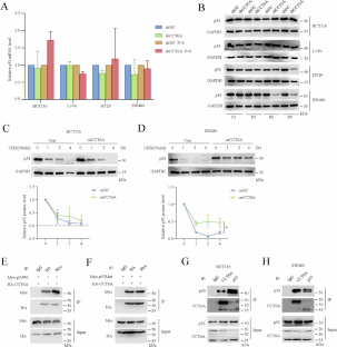
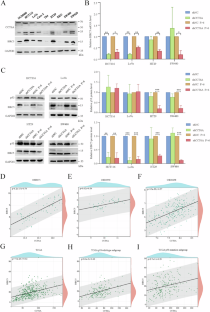
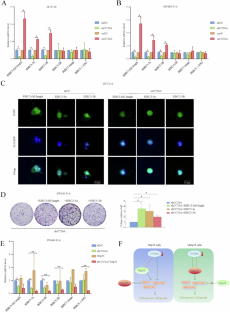
Chaperonin-containing TCP1 (CCT) is a multi-subunit complex, known to participate the correct folding of many proteins. Currently, the mechanism underlying CCT subunits in cancer progression is incompletely understood. Based on data analysis, the expression of CCT subunit 6 A (CCT6A) is found higher than the other subunits of CCT and correlated with an unfavorable prognosis in colon cancer. Here, we find CCT6A silencing suppresses colon cancer proliferation and survival phenotype in vitro and in vivo. CCT6A plays a role in cellular process, including the cell cycle, p53, and apoptosis signaling pathways. Further investigations have shown direct binding between CCT6A and both Wtp53 and Mutp53, and BIRC5 is found to act downstream of CCT6A. The highlight is that CCT6A inhibition significantly reduces BIRC5 expression independent of Wtp53 levels in Wtp53 cells. Conversely, in Mutp53 cells, downregulation of BIRC5 by CCT6A inhibition mainly depends on Mutp53 levels. Additionally, combined CCT6A inhibition and Wtp53 overexpression in Mutp53 cell lines effectively suppresses cell proliferation. It is concluded CCT6A is a potential oncogene that influences BIRC5 through distinct pathways in Wtp53 and Mutp53 cells.
This is a preview of subscription content, access via your institution
Access options
Subscribe to this journal
Receive 12 print issues and online access
$259.00 per year
only $21.58 per issue
Buy this article
- Purchase on SpringerLink
- Instant access to the full article PDF.
USD 39.95
Prices may be subject to local taxes which are calculated during checkout







Similar content being viewed by others
Data availability
The data supporting the RNA-Seq findings of this study are openly available at TCGA (https://portal.gdc.cancer.gov/). Data supporting the gene expression profile matrix files (GSE10950, GSE8671, and GSE41258) of this study are available in the GEO database (https://www.ncbi.nlm.nih.gov/geo/).
References
Siegel RL, Miller KD, Jemal A. Cancer statistics, 2020. CA A Cancer J Clin. 2020;70:7–30.
Siegel RL, Miller KD, Jemal A. Cancer Statistics, 2017. CA A Cancer J Clin. 2017;67:7–30.
Siegel RL, Miller KD, Fedewa SA, Ahnen DJ, Meester RGS, Barzi A, et al. Colorectal cancer statistics, 2017. CA A Cancer J Clin. 2017;67:177–93.
Leitner A, Joachimiak LA, Bracher A, Monkemeyer L, Walzthoeni T, Chen B, et al. The molecular architecture of the eukaryotic chaperonin TRiC/CCT. Structure. 2012;20:814–25.
Meyer AS, Gillespie JR, Walther D, Millet IS, Doniach S, Frydman J. Closing the folding chamber of the eukaryotic chaperonin requires the transition state of ATP hydrolysis. Cell. 2003;113:369–81.
Balchin D, Hayer-Hartl M, Hartl FU. In vivo aspects of protein folding and quality control. Science. 2016;353:aac4354.
Balchin D, Milicic G, Strauss M, Hayer-Hartl M, Hartl FU. Pathway of actin folding directed by the eukaryotic chaperonin TRiC. Cell. 2018;174:1507–21.e1516.
Gestaut D, Roh SH, Ma B, Pintilie G, Joachimiak LA, Leitner A, et al. The chaperonin TRiC/CCT associates with prefoldin through a conserved electrostatic interface essential for cellular proteostasis. Cell. 2019;117:751–65.e15.
Yao L, Zou X, Liu L. The TCP1 ring complex is associated with malignancy and poor prognosis in hepatocellular carcinoma. Int J Clin Exp Pathol. 2019;12:3329–43.
Li W, Liu J, Zhao H. Prognostic power of a chaperonin containing TCP-1 subunit genes panel for hepatocellular carcinoma. Front Genetics. 2021;12:668871.
Guest ST, Kratche ZR, Bollig-Fischer A, Haddad R, Ethier SP. Two members of the TRiC chaperonin complex, CCT2 and TCP1 are essential for survival of breast cancer cells and are linked to driving oncogenes. Exp cell Res. 2015;332:223–35.
Coghlin C, Carpenter B, Dundas SR, Lawrie LC, Telfer C, Murray GI. Characterization and over-expression of chaperonin t-complex proteins in colorectal cancer. J Pathol. 2006;210:351–7.
Yin H, Miao X, Wu Y, Wei Y, Zong G, Yang S, et al. The role of the Chaperonin containing t-complex polypeptide 1, subunit 8 (CCT8) in B-cell non-Hodgkin’s lymphoma. Leukemia Res. 2016;45:59–67.
Xiang B, Chatti K, Qiu H, Lakshmi B, Krasnitz A, Hicks J, et al. Brk is coamplified with ErbB2 to promote proliferation in breast cancer. Proc Natl Acad Sci USA. 2008;105:12463–8.
Roskoski R Jr. ERK1/2 MAP kinases: structure, function, and regulation. Pharmacol Res. 2012;66:105–43.
Ying Z, Tian H, Li Y, Lian R, Li W, Wu S, et al. CCT6A suppresses SMAD2 and promotes prometastatic TGF-beta signaling. J Clin Invest. 2017;127:1725–40.
Tanic N, Brkic G, Dimitrijevic B, Dedovic-Tanic N, Gefen N, Benharroch D, et al. Identification of differentially expressed mRNA transcripts in drug-resistant versus parental human melanoma cell lines. Anticancer Res. 2006;26:2137–42.
Myung JK, Afjehi-Sadat L, Felizardo-Cabatic M, Slavc I, Lubec G. Expressional patterns of chaperones in ten human tumor cell lines. Proteome Sci. 2004;2:8.
Hassin O, Nataraj NB, Shreberk-Shaked M, Aylon Y, Yaeger R, Fontemaggi G, et al. Different hotspot p53 mutants exert distinct phenotypes and predict outcome of colorectal cancer patients. Nat Commun. 2022;13:2800.
Nakayama M, Oshima M. Mutant p53 in colon cancer. J Mol Cell Biol. 2019;11:267–76.
Huang Y, Liu N, Liu J, Liu Y, Zhang C, Long S, et al. Mutant p53 drives cancer chemotherapy resistance due to loss of function on activating transcription of PUMA. Cell Cycle. 2019;18:3442–55.
Rivlin N, Brosh R, Oren M, Rotter V. Mutations in the p53 tumor suppressor gene: important milestones at the various steps of tumorigenesis. Genes Cancer. 2011;2:466–74.
Freed-Pastor WA, Prives C. Mutant p53: one name, many proteins. Genes Dev. 2012;26:1268–86.
Zhao Y, Li Y, Sheng J, Wu F, Song W. P53-R273H mutation enhances colorectal cancer stemness through regulating specific lncRNAs. J Exp Clin Cancer Res. 2019;38:379.
Garg A, Hazra JP, Sannigrahi M, Rakshit S, Sinha S. Variable mutations at the P53-R273 oncogenic hotspot position leads to altered roperties. Biophys J. 2019;118:720–8.
Lei, J. Common cancer mutations R175H and R273H drive the p53 DNA-binding domain towards aggregation-prone conformations. Phys Chem Chem Phys. 2020;22:23032.
Tan BS, Tiong KH, Choo HL, Fei-Lei Chung F, Hii LW, Tan SH, et al. Mutant p53-R273H mediates cancer cell survival and anoikis resistance through AKT-dependent suppression of BCL2-modifying factor (BMF). Cell Death Dis. 2015;6:e1826.
Rochette PJ, Bastien N, Lavoie J, Guérin SL, Drouin R. SW480, a p53 double-mutant cell line retains proficiency for some p53 functions. J Mol Biol. 2005;352:44–57.
Ambrosini G, Adida C, Altieri DC, Ambrosini G, Adida C, Altieri DCA. novel antiapoptosis gene, survivin, expressed in cancer and lymphoma. Nat Med. 1997;3:917–21.
Yoshida A, Zokumasu K, Wano Y, Yamauchi T, Imamura S, Takagi K, et al. Marked upregulation of survivin and aurora-B kinase is associated with disease progression in the myelodysplastic syndromes. Haematologica. 2012;97:1372–9.
Sah NK, Seniya C. Survivin splice variants and their diagnostic significance. Tumor Biol. 2015;36:6623–31.
Mirza A, Mcguirk M, Hockenberry TN, Wu Q, Ashar H, Black S, et al. Human survivin is negatively regulated by wild-type p53 and participates in p53-dependent apoptotic pathway. Oncogene. 2002;21:2613–22.
Tang Q, Efe G, Chiarella AM, Leung J, Chen M, Yamazoe T, et al. Mutant p53 regulates survivin to foster lung metastasis. Genes Dev. 2021;35:528–41.
Wang Z, Fukuda S, Pelus LM. Survivin regulates the p53 tumor suppressor gene family. Oncogene. 2004;23:8146–53.
Kanwar JR, Kamalapuram SK, Kanwar RK. Survivin signaling in clinical oncology: a multifaceted dragon. Med Res Rev. 2013;33:765–89.
Duffy MJ, O’Donovan N, Brennan DJ, Gallagher WM, Ryan BM. Survivin: A promising tumor biomarker. Cancer Lett. 2007;249:49–60.
Fedchenko N, Reifenrath J. Different approaches for interpretation and reporting of immunohistochemistry analysis results in the bone tissue – a review. Diagn Pathol. 2014;9:221.
Roh SH, Kasembeli M, Bakthavatsalam D, Chiu W, Tweardy DJ. Contribution of the type II chaperonin, TRiC/CCT, to oncogenesis. Int J Mol Sci. 2015;16:26706–20.
Boudiaf-Benmammar C, Cresteil T, Melki R. The cytosolic chaperonin CCT/TRiC and cancer cell proliferation. PLoS One. 2013;8:e60895.
Vousden KH, Lu X. Live or let die: the cell’s response to p53. Nat Rev Cancer. 2002;2:594–604.
Vogelstein B, Lane D, Levine AJ. Surfing the p53 network. Nature. 2000;408:307–10.
Li F, Ambrosini G, Chu EY, Plescia J, Tognin S, Marchisio PC, et al. Control of apoptosis and mitotic spindle checkpoint by survivin. Nature. 1998;396:580–4.
Kato J, Kuwabara Y, Mitani M, Shinoda N, Sato A, Toyama T, et al. Expression of survivin in esophageal cancer: correlation with the prognosis and response to chemotherapy. Int J Cancer. 2001;95:92–95.
Islam A, Kageyama H, Takada N, Kawamoto T, Takayasu H, Isogai E, et al. High expression of survivin, mapped to 17q25, is significantly associated with poor prognostic factors and promotes cell survival in human neuroblastoma. Oncogene. 2000;19:617–23.
Kawasaki H, Altieri DC, Lu CD, Toyoda M, Tenjo T, Tanigawa N. Inhibition of apoptosis by survivin predicts shorter survival rates in colorectal cancer. Cancer Res. 1998;58:5071–4.
Monzó M, Rosell R, Felip E, Astudillo J, Sánchez JJ, Maestre J, et al. A novel anti-apoptosis gene: Re-expression of survivin messenger RNA as a prognosis marker in non-small-cell lung cancers. J Clin Oncol. 1999;17:2100–4.
Végran F, Boidot R, Oudin C, Defrain C, Rebucci M, Lizard-Nacol S. Association of p53 gene alterations with the expression of antiapoptotic survivin splice variants in breast cancer. Oncogene. 2007;26:290–7.
Yang X, Xiong G, Chen X, Xu X, Wang K, Fu Y, et al. Survivin expression in esophageal cancer: correlation with p53 mutations and promoter polymorphism. Dis Esophagus. 2009;22:223–30.
Pizem J, Cör A, Gale N. Survivin expression is a negative prognostic marker in laryngeal squamous cell carcinoma and is associated with p53 accumulation. Histopathology. 2004;45:180–6.
Nakano J, Huang CL, Liu D, Ueno M, Sumitomo S, Yokomise H. Survivin gene expression is negatively regulated by the p53 tumor suppressor gene in non-small cell lung cancer. Int J Oncol. 2005;27:1215–21.
Stauber RH, Mann W, Knauer SK. Nuclear and cytoplasmic survivin: molecular mechanism, prognostic, and therapeutic potential. Cancer Res. 2007;67:5999–6002.
Faivre J, Ponnelle T, Plenchette S, Chapusot C, Martin L, Piard F, et al. Cellular localisation of survivin: impact on the prognosis in colorectal cancer. 2005;131:504–10.
Liu J, Huang L, Zhu Y, He Y, Zhang W, Lei T, et al. Exploring the expression and prognostic value of the TCP1 ring complex in hepatocellular carcinoma and overexpressing Its s5 promotes HCC tumorigenesis. Front Oncol. 2021;11:739660.
Hassin O, Oren M. Drugging p53 in cancer: one protein, many targets. Nat Rev Drug Discov. 2022;22:127–44.
Zache N, Lambert JMR, Rökaeus N, Shen J, Bykov VJN. Mutant p53 targeting by the low molecular weight compound STIMA-1. Mol Oncol. 2017;11:595–5.
Bou-Hanna C, Jarry A, Lode L, Schmitz I, Schulze-Osthoff K, Kury S, et al. Acute cytotoxicity of MIRA-1/NSC19630, a mutant p53-reactivating small molecule, against human normal and cancer cells via a caspase-9-dependent apoptosis. Cancer Lett. 2015;359:211–7.
Sicari D, Fantuz M, Bellazzo A, Valentino E, Apollonio M, Pontisso I. et al. Mutant p53 improves cancer cells’ resistance to endoplasmic reticulum stress by sustaining activation of the UPR regulator ATF6. Oncogene. 2019;38:6184–95.
Capaci V, Bascetta L, Fantuz M, Beznoussenko GV, Sommaggio R, Cancila V, et al. Mutant p53 induces Golgi tubulo-vesiculation driving a prometastatic secretome. Nat Commun. 2020;11:3945.
Walerych D, Lisek K, Sommaggio R, Piazza S, Ciani Y, Dalla E, et al. Proteasome machinery is instrumental in a common gain-of-function program of the p53 missense mutants in cancer. Nat Cell Biol. 2016;18:897–909.
Zhu N, Gu L, Findley HW, Li F, Zhou M. An alternatively spliced survivin variant is positively regulated by p53 and sensitizes leukemia cells to chemotherapy. Oncogene. 2004;23:7545–51.
Badran A, Yoshida A, Ishikawa K, Goi T, Yamaguchi A, Ueda T, et al. Identification of a novel splice variant of the human anti-apoptopsis gene survivin. Biochem Biophys Res Commun. 2004;314:902–7.
Qi G, Kudo Y, Ando T, Tsunematsu T, Shimizu N, Siriwardena SBSM, et al. Nuclear Survivin expression is correlated with malignant behaviors of head and neck cancer together with aurora-B. Oral Oncol. 2010;46:263–70.
Acknowledgements
We are grateful to all the study participants for tissue and data donations. This work was financially supported by Chongqing Key Clinical Specialty Construction Project for Department of Oncology (No. ZDZK-202105) and a Hospital-Level Project Grant from Chongqing University Three Gorges Hospital (No. 2022YJKYXM-042).
Author information
Authors and Affiliations
Contributions
HZ, CB and HL designed the experiments and drafted the manuscript; CB constructed the plasmids; TZ and HZ performed western blot and qPCR experiments; CQ and XZ analyzed the data; HL, XH and QL performed animal experiments; SC and LZ performed cell culture; JG and YZ gave suggestions to the revision of the manuscript; All authors approved the final manuscript and agreed to be accountable for all aspects of the work.
Corresponding authors
Ethics declarations
Competing interests
The authors declare no competing interests.
Ethics
Mouse experiments were approved by the Institutional Animal Care and Use Committee of the Chongqing University Three Gorges Hospital (Chongqing, China) and were performed according to the institutional guidelines and protocols (No.SXYYDW2022-008).
Additional information
Publisher’s note Springer Nature remains neutral with regard to jurisdictional claims in published maps and institutional affiliations.
Supplementary information
Rights and permissions
Springer Nature or its licensor (e.g. a society or other partner) holds exclusive rights to this article under a publishing agreement with the author(s) or other rightsholder(s); author self-archiving of the accepted manuscript version of this article is solely governed by the terms of such publishing agreement and applicable law.
About this article
Cite this article
Zhang, H., Zheng, T., Qin, C. et al. CCT6A promotes cell proliferation in colon cancer by targeting BIRC5 associated with p53 status. Cancer Gene Ther 31, 1151–1163 (2024). https://doi.org/10.1038/s41417-024-00806-3
Received:
Revised:
Accepted:
Published:
Version of record:
Issue date:
DOI: https://doi.org/10.1038/s41417-024-00806-3


