Abstract
Metastatic rhabdomyosarcoma is associated with poor survival and unsatisfactory treatment outcomes. Therefore, new immunotherapeutic methods are urgently required. Fibroblast growth factor receptor 4 (FGFR4), a new therapeutic target for rhabdomyosarcoma, plays a crucial role in its onset and development. This study aimed to generate FGFR4 single-chain variable fragment-based chimeric antigen receptor (CAR) T cells without causing evident toxicity and incorporating an inducible caspase-9 (iCasp9) suicide gene system to enhance their safety. FGFR4 antigen expression was evaluated in normal murine tissues, normal human tissues, and specimens from patients with rhabdomyosarcoma. Combined with a 4-1BB co-stimulatory domain, a CD3ζ signaling domain, and an iCasp9 suicide gene, CAR-T cells with an FGFR4-specific single-chain variable fragment were developed. The specific cytotoxic effects, T-cell proliferation, cytokine secretion, apoptosis induction by chemical dimerization (AP20187), and toxicity of FGFR4 CAR-T cells were investigated in vitro and in vivo. FGFR4 CAR-T cells generated a variety of immune-promoting cytokines, including tumor necrosis factor α, interleukin 2, and interferon γ, and displayed effective cytotoxic activity against FGFR4-overexpressing rhabdomyosarcoma cells in vitro. FGFR4 CAR-T cells were relatively effective against FGFR4-overexpressing rhabdomyosarcoma, with tumor regression and poor survival in a subcutaneous xenograft model. The iCasp9 gene was incorporated into FGFR4 CAR-T cells and it was demonstrated that effective and reliable suicide gene activity depends on the administration of AP20187. By making use of the cross-reaction of FGFR4 CAR-T cells with murine FGFR4 in a syngeneic tumor model, this study found that FGFR4 CAR-T cells could regulate the growth of tumors without evident toxicity. Our study demonstrates that FGFR4 is a prospective target for CAR-T cell therapy in rhabdomyosarcoma without serious on-target off-tumor toxicity. FGFR4 CAR-T cells with the iCasp9 suicide gene system as a safety switch to limit toxicity may broaden the clinical applications of cellular therapy.
Similar content being viewed by others
Introduction
Rhabdomyosarcoma (RMS) is a malignant neoplasm that originates from a striated muscle, predominantly affecting children and adolescents [1]. For advanced RMS patients with metastasis or patients with moderate to high-risk RMS, the five-year survival rate is only 30%, which is unsatisfactory even after treatment [2]. Cancer genomic studies have demonstrated that intratumor heterogeneity of RMS induces resistance to chemotherapeutic agents or checkpoint therapies and dominates the course of subsequent recurrence [3]. Therefore, more effective and durable methods for the treatment of RMS should be developed.
The emergence and development of chimeric antigen receptor (CAR)-T cell therapy has provided new options for cancer treatment. By recognizing the antigen on a tumor cell surface through a synthetic single-chain variable fragment (scFv), CAR-T cells can effectively kill tumor cells independent of the major histocompatibility complex [4]. CAR-T cell therapy has shown encouraging therapeutic effects for hematological malignancies [5]. The U.S. Food and Drug Administration has initially sanctioned Kymriah, an approved CD19–CAR therapy, for use in pediatric B-cell acute lymphoblastic leukemia (B-ALL), and Yescarta for treatment of non-Hodgkin lymphoma (NHL). Currently, six products have been approved for the treatment of hematological malignancies [6].
The specific killing effect of CAR-T cells on tumor cells depends on the recognition of the surface antigens by an scFv, and one of the main factors affecting the specificity of CAR-T cell therapy is the selection of effective tumor-associated antigens (TAAs) [7]. The fibroblast growth factor receptor (FGFR) signaling pathway not only regulates the growth, differentiation, and angiogenesis of normal human cells but also plays an important role in the proliferation, differentiation, and survival of tumor cells [8]. The Fibroblast Growth Factor Receptor 4 (FGFR4) is characterized as a receptor tyrosine kinase that demonstrates selective expression in RMS. Within normal tissue contexts, its expression is predominantly limited to modest levels in hepatic and mature osseous tissues. High FGFR4 expression has been reported to be significantly related to high-risk and poor prognosis in patients with RMS [9]. Moreover, inhibiting the expression or function of FGFR4 could disturb the proliferation of RMS cells, indicating that FGFR4 might play an essential role in the carcinogenesis or oncogenesis of RMS [10].
FGFR4–CAR T cells have demonstrated an effective response against disseminated disease in vivo. However, this efficacy was not observed in an RMS orthotopic model. Notably, the combination therapy involving FGFR4–CAR T cells alongside pharmacological inhibition of the myeloid component within the tumor stroma enabled the eradication of orthotopic RMS tumors in murine models [11]. In addition, 3A11 CAR-T cells elicited robust cytokine secretion and cytotoxic effects against RMS cell lines in vitro [12]. In contrast, the 3A11 CAR-T cells did not recognize and kill the healthy human primary cells, thereby confirming the selectivity of these engineered cells for tumors that express high levels of FGFR4. The results by Tian et al. ultimately showed that 3A11 CAR-T cells persist in vivo and are capable of effectively eradicating RMS tumors in both metastatic and orthotopic models. Alternatively, Alijai et al. identified and validated FGFR4-specific single-domain antibodies as therapeutic agents for FGFR4-dependent cancers by blocking the MAPK pathway, enabling targeted drug delivery through vincristine-loaded liposomes, and generating CAR T cells with strong cytotoxicity against FGFR4 expressing RMS cells [13]. Moreover, Timpanaro et al. optimized CAR Ts for CD276 and FGFR4 targets in RMS and tested their anti-tumor activity in vitro and in vivo and found that CD276–CAR Ts effectively eradicated RMS tumors with high antigen density while FGFR4–CAR Ts delayed RMS growth [14]. These results suggest that CAR-T therapy targeting FGFR4 has therapeutic potential for RMS patients.
Along with the development of CAR-T therapy, safety issues in clinical trials have attracted the attention of researchers [15]. The wide application of CAR-T therapy is limited by its potentially severe adverse effects, including cytokine release syndrome (CRS), a neurotoxicity syndrome associated with immune effector cells (ICANS), tumor lysis syndrome (TLS), and on-target/off-tumor toxicity (OTOT) [16]. Several strategies have emerged to prevent or alleviate these toxicities during CAR-T therapy, including inducing apoptosis of CAR-T cells, which could ameliorate side effects by eliminating excessively activated T cells in the patient [17].
In recent years, the FK506 binding protein 12 (FKBP12) signal activation technology has developed rapidly. It has been reported that the protein complex of FKBP12 and caspase-9 can establish the iCasp9 suicide gene system. The iCasp9 can be triggered by administering the small molecule dimerized drug AP1903, which results in rapid apoptosis in transduced cells [18]. Del Bufalo et al. successfully engaged the CAR-T cell suicide gene using rimiducid, leading to a significant reduction in circulating CAR-T cells to nearly zero and the patient continued to experience complete remission thirty months after treatment [19]. This suggests that only the activated CAR-T cells were eradicated upon activation of the suicide gene. This preferentially kills activated cells expressing high levels of transgene. The iCasp9 gene has been integrated into vectors for use in preclinical studies. An open phase 1 trial is investigating a third-generation CAR that incorporates iCasp9 to redirect T cells towards the GD2 TAA in neuroblastoma patients (GRAIN, NCT01822652), sarcoma patients (VEGAS, NCT01953900), and other GD2+ solid tumors (NCT02107963). Furthermore, the third-generation GD2-iCAR improved proliferation, CTL activity, and cytokine secretion compared to earlier-generation receptors. This indicates that iCasp9/AP1903 suicide gene technology can significantly improve the safety profile of CAR-T. This investigation corroborated the efficacy and safety of the iCasp9 suicide gene system within the context of adoptive cell therapy for RMS.
In this study, we compared the expression of FGFR4 in normal human tissues and RMS disease tissues and generated FGFR4 CAR-T cells to verify that the cells could specifically kill RMS cells expressing high levels of FGFR4. Moreover, we established an FGFR4–CAR–iCasp9 model to reduce the toxicity and side effects of FGFR4 CAR-T cells. In addition, we evaluated the therapeutic toxicity of FGFR4 CAR-T cells in a syngeneic mouse model.
Methods
T-cell transduction
The extracellular domain of human FGFR4 (NCBI Gene ID: 2264) fused with mouse Fc was synthesized (Synbio Technologies, Suzhou, China) and the FGFR4-Fc fusion protein was purified from the culture supernatant of the FGFR4-Fc-transduced CHO cells. The anti-FGFR4 antibody was generated from C57BL/6 immunized with the FGFR4-Fc fusion protein. The FGFR4 scFv DNA sequence derived from the anti-FGFR4 antibody was synthesized (Synbio Technologies, Suzhou, China) and cloned into the lentiviral vector pELNS. The 4-1BB and CD3ζ cytoplasmic signaling domains were cloned into the vector to produce the FGFR4 CAR. The Thy1.1 gene was inserted downstream into the FGFR4 CAR as a reporter, together with an SV40 sequence. The lentivirus was multiplied by transfection into 293 T cells and concentrated using ultracentrifugation. Ultraconcentrated FGFR4 CAR lentiviral supernatants were stored at -80 °C instantly for further use.
Peripheral blood mononuclear cells derived from healthy donors with informed consent were activated with anti-CD3 (OKT3) and anti-CD28 (CD28.2) monoclonal antibodies (MoAbs) (5 µg/mL) (eBioscience, Thermo Fisher Scientific; Waltham, MA). For mouse T cell expansion, the anti-CD3 and anti-CD28 antibodies used are 17A2 and 37.51, respectively. Lentiviral supernatants were collected at 48 and 72 h post-transfection and concentrated by centrifugation at 20,000g for 90 min to enhance the infection efficiency of target cells. Activated PBMCs or mouse T cells were subjected to spinoculation with lentivirus in 24-well plates coated with RetroNectin (5 µg/mL) (Takara Bio, Kusatsu, Japan), using a multiplicity of infection (MOI) of 15. Following infection, the cells were cultured in complete RPMI 1640 medium, which consists of RPMI 1640, 10% FBS, 20 mM HEPES, 1 mM sodium pyruvate, 0.05 mM 2-mercaptoethanol, 2 mM l-glutamine, 100 µg/mL streptomycin, and 100 µg/mL penicillin, supplemented with IL-2 (200 IU/mL) (PeproTech, Cranbury, NJ) for human T cells, and IL-2 (200 IU/mL), IL-7 (5 ng/mL), and IL-15 (50 ng/mL) for mouse T cells. The transduced T cells were isolated 72 h later by immunomagnetic selection using biotinylated-Thy1.1 antibody and anti-biotin magnetic beads (BioLegend, San Diego, CA).
Generation of murine CAR-T cells
Murine CD4+ and CD8+ T cells were selected by CD4 and CD8 magnetic Microbeads (Miltenyi Biotec, Bergisch Gladbach, Germany) from splenocytes obtained from C57BL/6 J mice and stimulated on plates coated with mCD3 and mCD28 MoAb (eBioscience) for 24 h. Activated murine T lymphocytes were transduced with lentivirus supernatants using the same protocol as that used to transduce human T cells. After removal from the RetroNectin plates (Takara Bio), T cells were expanded in the presence of IL-2, IL-7, and IL-15 while changing the medium every 2 days. On day 7, the T cells were collected and used for functional assays in vitro and in vivo.
Cell lines and primary RMS samples
The 293 T and human RMS cell lines RD, RH4, RH18, RH30, and A-204 were purchased from the American Type Culture Collection and Deutsche Sammlung von Mikroorganismen und Zellkulturen. All cells were cultured in Dulbecco’s modified Eagle’s medium (DMEM; Gibco, Thermo Fisher Scientific) supplemented with penicillin, streptomycin, and 10% fetal calf serum. The cells we used are routinely authenticated and tested for mycoplasma contamination. For in vivo imaging of xenograft models, a lentiviral firefly luciferase construct was transduced into the RH4 and RD cells. Primary human RMS specimens were acquired from the Sun Yat-sen University Cancer Center. The study design was approved by the Sun Yat-sen University Cancer Center Research Ethics Board. Written informed consent for the publication of clinical details was obtained from the patients or their relatives.
Flow cytometry
To detect surface markers, approximately 1 × 106 cells were washed once in 100 µL phosphate-buffered saline (PBS) with 2% bovine serum albumin (BSA) and then labeled with 5 µL of antibodies in accordance with the manufacturer’s instructions for 30 min at 4 °C in the dark. FGFR4 expression in the RMS cell lines was detected using an FGFR4-PE antibody (BioLegend, 4FR6D3). A mouse Thy1.1 MoAb (BioLegend, OX-7) was used to evaluate the FGFR4 CAR transduction rate in the T cells. We performed flow cytometry using MoAbs specific to human CD3 (OKT3), CD4 (GK1.5), CD8 (SK1), CD19 (HIB19), CD27 (M-T271), CD28 (CD28.2), CD45 (HI30), CD45RA (HI100), CD62L (DREG-56), CCR7 (G043H7), PD-1 (29 F.1A12), PD-L1 (29E.2A3) and TIM3 (A18087E), and murine CD3 (17A2), CD4 (GK1.5), CD8 (53-5.8), CD11b (M1/70), CD11c (N418), CD19 (6D5), and PD-1 (RMP1-14) (All from BioLegend) conjugated with BV421, BV510, BV605, BV711, FITC, AF488, PerCP-cy5.5, PE, PE-cy7, APC, and APC-cy7 fluorochromes. A titration was performed to determine the optimal concentration of the FGFR4 scFv-Fc for FACS. We tested a range of concentrations from 1 µg/mL to 20 µg/mL and found that 10 µg/mL provided the best signal-to-noise ratio based on the preliminary experiments. A BD Fortessa flow cytometer (BD Biosciences) was used for flow cytometric analysis, and data were analyzed using FlowJo version 7.6.5 (BD Biosciences).
Immunohistochemistry and tissue histopathology
Frozen RMS specimens were sectioned at the Sun Yat-sen University Cancer Center with consent from the Research Ethics Board. Inclusion/exclusion criteria is pre-established before the experiments. The slides were dried for 30 min at 18–26 °C, fixed in 4% paraformaldehyde in PBS for 15 min, blocked with 3% H2O2 (Sigma-Aldrich, St. Louis, MO) in distilled water for 20 min, then blocked with 1% BSA and 10% normal goat serum (Sigma-Aldrich) in PBS for 1 h at room temperature. Slides were stained with the primary antibody at 4 °C overnight. Normal human tissue microarray and tumor tissues were stained with FGFR4 MoAb (abcam, ab151444, clone 19H3, 1:1000 dilution). Horseradish peroxidase polymer-conjugated goat anti-mouse secondary antibody (Dako, Glostrup, Denmark) was used. Slides were developed using DAB chromogen (Cell Signaling Technology, Danvers, MA), counterstained with CAT hematoxylin (Biocare Medical, Pacheco, CA), dehydrated in ethanol, and cleared in xylene (Fisher Chemical, Thermo Fisher Scientific). Cover slips were added using a histological mounting medium (Fisher Chemical, toluene solution). Stained tumor microarray slides were digitally imaged at ×200 magnification using an Aperio ScanScope XT (Leica Microsystems, Wetzlar, Germany). Tumor microarray slides were de-arrayed to visualize the individual cores, and each core was visually inspected. Folded tissues were excluded from analysis using a negative pen, and all other artifacts were automatically excluded using Aperio Genie software (Leica Microsystems). Stained tissues were blindly evaluated with respect to clinical patient data and intensity was scored as 0-Negative, 1-Low antibody staining, 2-High membrane staining by two pathologists.
In vitro cytotoxicity assay
RMS cells were washed and 1 × 106 cells/mL in PBS were labeled with 1 μM carboxyfluorescein succinimidyl ester (CFSE) (Life Technologies, Carlsbad, CA) at 37 °C for 15 min. 20,000 CFSE-labeled RMS cells were pre-plated in the 96-well plate for 4-6 hr and then co-cultured with FGFR4 or CD19 CAR-T cells at effector-to-target (E:T) ratios of 0.5:1, 1:1, 2:1, 4:1, and 8:1 for 24 h. Subsequently, all cells were harvested and stained with CD45 and 7-AAD, along with annexin V to assess T cell apoptosis.
T-cell proliferation assay
A suspension of 1 × 107 T cells was incubated with 4 ml of pre-warmed PBS containing 5 μM of Carboxyfluorescein Succinimidyl Ester (CFSE) for 15 minutes at 37 °C. Subsequently, the cells were pelleted by centrifugation, resuspended in fresh, pre-warmed RPMI medium, and incubated for an additional 30 minutes at 37 °C to ensure complete labeling of the cells with the fluorescent probe. After a final wash, the cells were resuspended in culture medium suitable for growth. Aliquots of 500 μl of cell suspension, each containing approximately 5 × 105 labeled T cells, were co-cultured with RMS cells in the presence of exogenous IL-2 for different time points. The cells were harvested for analysis via flow cytometry, where proliferating T cells of various generations were identified based on the decreasing intensity of CFSE fluorescence as a result of successive cell divisions.
Cytokine secretion assay
To assess cytokine secretion, supernatants from co-cultures of FGFR4 or CD19 CAR-T cells with RMS cells were collected at 24 h post-incubation. These samples were then analyzed using a 30-plex Luminex assay (MilliporeSigma, Burlington, MA). For the experiment, cells were plated at a density of 1 × 105 cells per well in a 48-well plate, maintaining an effector-to-target (E:T) ratio of 1:1 for both CAR-T and RMS cells. Cultures were established in 250 μl of medium, and after 24 h of incubation, the supernatant was harvested for subsequent multiplex Luminex analysis.
Xenograft animal model
Animal studies were approved by the Institutional Animal Care and Use Committee of the Guangdong Laboratory Animal Monitoring Institute, and the animal experiment facility was accredited by the American Association for Accreditation of Laboratory Animal Care. Six-week-old female non-obese diabetic/severe combined immunodeficiency (NOD/SCID) mice were maintained under pathogen-free conditions. Five mice were randomly assigned to each group, with no investigator blinding. RD or RH4 cells were inoculated subcutaneously into NOD/SCID mice. On days 10 and 15 after tumor cell inoculation, CD19 or FGFR4 CAR-T cells were injected intravenously into tumor-bearing mice. The mice were sacrificed when the tumor volume reached 1000 mm3. For bioluminescent imaging, xenografted mice were injected intraperitoneally with D-luciferin (150 mg/kg) and imaged using a Xenogen-IVIS imaging system with Living Image software (PerkinElmer, Waltham, MA, exposure time = 1 min) under isoflurane anesthesia after ten minutes post-injection.
Murine STS xenograft model in C57BL/6 J mice
The murine MCA-205 cell line was engineered to overexpress mFGFR4 (NCBI Gene ID: 14186) using retrovirus and was inoculated subcutaneously into six-week-old C57BL/6 J female mice. Fourteen days after tumor cell implantation, the mice were irradiated with 400 cGy to create a lymphodepleted environment. Two and seven days post-irradiation, mice were infused intravenously with syngeneic control non-transduced (NT) cells, mCD19 CAR-T cells, or mFGFR4 CAR-T cells. Tumor growth was monitored using ultrasound imaging. The mice were euthanized 30 days after T-cell infusion. Immune cell compositions of the blood, spleen, bone marrow, and draining lymph nodes were assessed by flow cytometry, and counting beads and tissues were analyzed by immunohistochemistry using hematoxylin and eosin staining.
Quantitative real-time PCR
The Paraffin-Embedded Tissue RNA Extraction Kit (Invitrogen, Carlsbad, CA, USA) was employed to extract RNA from FFPE samples, following the manufacturer’s instructions. Subsequently, the cDNA synthesis kit (Promega, Madison, Wisconsin, USA) was utilized to generate cDNAs through reverse transcription. Taq Pro Universal SYBR qPCR Master Mix (Invitrogen, Carlsbad, CA, USA) was utilized for quantitative PCR, with β-ACTIN serving as the internal control. The PCR cycle was initiated at 95 °C for 30 s and then continued with 40 cycles of 10 s at 95 °C and 30 s at 60 °C, with three biological replicates included. Three replicates of each sample were conducted, and the 2−∆∆Ct method was used to calculate the relative fold change in expression when compared to the control group. The PCR primers used were as follows:
4-1BB-CD3ζ Forward Primer: 5′-AAGAGAGGCAGAAAGAAGCTG-3′;
4-1BB-CD3ζ Reverse Primer: 5′-CCGTTCCCTCTACCCATGTGA-3′;
β-ACTIN Forward Primer: 5′-GATTGCGGGTTTGATCTCCAG-3′;
β-ACTIN Reverse Primer: 5′-GATTGCGGGTTTGATCTCCAG-3′.
Statistical analysis
The sample size to ensure adequate statistical power was based on prior experience in the laboratory. Data are reported as mean ± standard deviation. Student’s t-test was used to evaluate the statistical significance of the differences. Kaplan–Meier analysis was used to compare survival between groups. P values < 0.05 were considered significant. The data were analyzed using SPSS version 19 (IBM, Armonk, NY).
Results
FGFR4 expression in human RMS and normal tissues
The FGFR4 MoAb (clone 19H3) was used to conduct immunohistochemistry to evaluate the expression of FGFR4 in normal tissue chips and human RMS tissue sections at our institution. The results showed that among the six postoperative frozen sections of RMS patients, three (50%) samples showed positive expression of FGFR4 (Fig. 1A). Among the paraffin-embedded sections from 37 RMS patients, 12 (32.4%) sections showed positive expression. In addition, high FGFR4 expression was highly correlated with poor overall survival in RMS patients (Fig. 1B).
A Representative micrographs of FGFR4 expression in human RMS frozen section assessed by staining with the 19H3 antibody. Micrographs are representative of three sections per tissue. Scale bar = 200 mm. B Kaplan–Meier survival analysis in patients with high or low FGFR4 protein expression. Differences in overall survival between subgroups were analyzed by log-rank test. C Representative micrographs of FGFR4 expression in normal human organs assessed by staining with the 19H3 antibody. Micrographs are representative of three sections per tissue. Scale bars = 200 mm.
In contrast, the expression of FGFR4 was undetectable in most normal human tissue sections, such as the brain, heart, liver, kidney, gastrointestinal tract, pancreas, muscle, and skin. Only a small number of tissues, such as the lungs and adrenal glands, showed weak FGFR4 expression on the cell membrane (Fig. 1C). The expression profile of murine FGFR4 protein in normal mouse tissues was similar to that in human tissues (Supplementary Fig. S1).
Generation of FGFR4 CAR-T cells
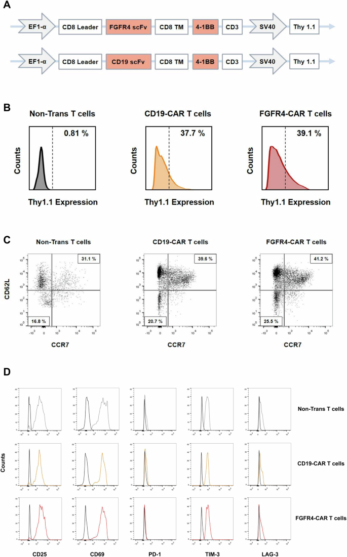
Both the anti-FGFR4 antibody and the FGFR4 scFv-Fc protein showed specific staining on FGFR4 + RH4 cells, and RD cells were used as control cells with low FGFR4 expression (Supplementary Fig. S2). We generated FGFR4-directed CARs composed of FGFR4 scFv, a CD8α leader chain, a CD8α hinge region as the transmembrane segment, and 4-1BB and CD3ζ intracellular signal segments (Fig. 2A). In this study, the Thy1.1 gene was selected as the reporter gene for cell transfection, and CD19 CAR was constructed as a negative control in subsequent experiments. According to the expression rate of Thy1.1, the infection rates of FGFR4 CAR-T cells and CD19 CAR-T cells were calculated as 39.1% and 37.7%, respectively (Fig. 2B).
A Schematic representation of the FGFR4 CAR vector containing the anti-FGFR4 single chain variable fragment (scFv) linked to the 4-1BB costimulatory domain and the CD3ζ signaling domain. The CD19 CAR vector was used as a negative control. B Representative phenotype of CAR-T cells and non-transduced (NT) cells derived from a single healthy donor are illustrated. CAR-T cells and NT cells were stained with anti-Thy1.1 antibody before immunomagnetic selection and after one cycle of expansion. Percentages in the quadrant are indicated. C Subset composition of NT cells and CAR-T cells was assayed by flow cytometry after lentiviral transduction. Percentages in the quadrant are indicated. (D) Flow cytometric analysis of the activation and exhaustion markers (CD25, CD69, PD-1, TIM-3, and LAG-3) in NT cells and CAR-T cells after lentiviral transduction. Percentages in the quadrant are indicated.
The proportions of central memory T (TCM) cells were 41.2% and 39.6% (CD45RO+ CCR7+ CD62L+) in FGFR4 CAR-T cells and CD19 CAR-T cells, respectively, whereas the proportion of effector memory T (TEM) cells (CD45RO+ CCR7− CD62L−) was 25.5% and 20.7%, respectively (Fig. 2C). Both FGFR4 and CD19 CAR-T cells had higher proportions of TCM and TEM cells than NT cells.
There was no significant difference in the expression levels of CD25 and CD69 among FGFR4 CAR-T cells, CD19 CAR-T cells, and NT cells, indicating that lentiviral vector infection did not affect the early activation of T cells (Fig. 2D). The expression levels of inhibitory immunoreceptors LAG3, PD-1, and Tim3 in FGFR4 CAR-T cells and CD19 CAR-T cells were not significantly different from those of NT cell populations, indicating that CAR transduction did not induce T-cell exhaustion.
In vitro killing effect of FGFR4 CAR-T cells
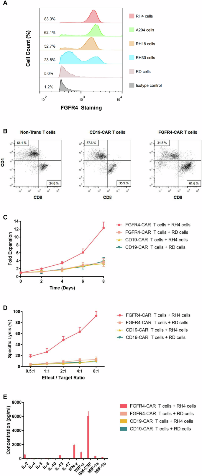
The expression levels of FGFR4 were different in different types of human RMS cell lines (Fig. 3A). RH4 cells had the highest FGFR4 positive rate (96.6%), whereas only 3.2% of RD cells expressed FGFR4. Therefore, in this study, RH4 and RD cells were used as control cells with high and low FGFR4 expression, respectively, for subsequent killing experiments.
A FGFR4 expression is illustrated on a panel of human rhabdomyosarcoma (RMS) cell lines (RD, RH4, RH18, RH30, and A-204). The percentage of FGFR4-positive cells in each sample is indicated. B Phenotype of non-transduced (NT) cells and CAR-T cells was assayed by flow cytometry after 24-h stimulation with RH4 cells. Percentages in the quadrant are indicated. C The expansion of FGFR4 CAR-T cells and CD19 CAR-T cells stimulated with RD or RH4 cells is illustrated. Mean and standard deviation (SD) values from five repeated experiments with different donors are shown. D FGFR4 CAR-T cells lysed FGFR4-overexpressing RH4 cells. RD cells with low FGFR4 expression were used as a negative control. CD19 CAR-T cells were used to evaluate baseline cytotoxic activity. Data represent the mean and SD values of quintuplicate wells. E Cytokine profiling of FGFR4 CAR-T cells and CD19 CAR-T cells co-cultured with the indicated target cells is illustrated. Data represent the mean and SD values of quintuplicate wells. GM-CSF granulocyte–macrophage colony-stimulating factor, IFN-γ interferon-γ, IL-13 interleukin-13, IL-2 interleukin-2, MIP-1α macrophage inflammatory protein-1α, TNF-α tumor necrosis factor α.
After co-culturing CAR-T cells and RH4 cells at an E:T ratio of 1:1 for 24 h, the proportion of CD3+ CD8+ T cells in the FGFR4 CAR-T cell population was 61.6%, while that in the CD19 CAR-T and NT groups was 35.9% and 34.0%, respectively (Fig. 3B). Moreover, co-culturing with RH4 cells induced significantly more effective proliferation of FGFR4 CAR-T cells than the other co-cultured RMS cell groups (Fig. 3C). The in vitro killing effect of FGFR4 CAR-T cells on RH4 cells was dramatically stronger than that of other target cells at any indicated E:T ratio (Fig. 3D). Moreover, along with the increased E:T ratio, the killing activity of FGFR4 CAR-T cells on the RH4 cell line became stronger.
In addition, compared with RD cells or CD19 CAR-T cells, FGFR4 CAR-T cells produced more cytokines, such as IL-2, IL-13, IFN-γ, TNF-α, GM-CSF, MIP-1a, and MIP-1b, when co-cultured with RH4 cells (Fig. 3E). However, there were no significant differences in the levels of secreted IL-4, IL-5, IL-6, IL-10, and IL-17.
In vivo killing activity of FGFR4 CAR-T cells
We then established a xenograft mouse model by subcutaneous injection of human RMS cell lines expressing luciferase into NOD/SCID mice, which allowed us to evaluate the in vivo killing effect of CAR-T cells by bioluminescent imaging (Fig. 4A). The results showed that with FGFR4 CAR-T cell treatment, the luminescence intensity of the tumors derived from RH4 cells in the mice gradually weakened, and the tumor volume gradually shrank (Fig. 4B). By 30 days after subcutaneous inoculation, no obvious luminescence signal was observed in the subcutaneous tumor area of all mice in the FGFR4 CAR-T treatment group. However, in the other treatment groups, the luminescence intensity in the mice gradually increased, with the tumor volume gradually increasing.
A Schematic representation of the RMS xenograft model. On day 0, non-obese diabetic/severe combined immunodeficient mice were injected subcutaneously with RH4-firefly luciferase cells or RD-firefly luciferase cells (2 × 106). On days 10 and 15, FGFR4 CAR-T cells or CD19 CAR-T cells (1 × 106) were injected intravenously. Mice were monitored by serial bioluminescent imaging (BLI) as a surrogate measurement of tumor burden. B BLI radiance on day 10 (before T-cell infusion), 20, 30, 40, 50, and 60 after RMS transplantation. C Kaplan–Meier analysis of survival. Log-rank (Mantel–Cox) tests were used to compare survival between groups.
In the FGFR4 CAR-T treatment group, no mice were found dead at the end of the observation, and the indicators of quality of life, including diet, hair, and activity, were obviously better than those of the other groups (Fig. 4C). In the other treatment groups, mice began to die as early as 21 days after subcutaneous inoculation due to tumor progression. The median progression-free survival in the other treatment groups was approximately 36.5 days.
Establishment of FGFR4–CAR–iCasp9 model
To alleviate the adverse effects of CAR-T therapy, we introduced an inducible caspase-9 (iCasp9) suicide system into FGFR4 CAR-T cells (Fig. 5A). First, we fused the FKBP12 and CASP9 genes in series by a linker to form the iCasp9 fusion gene, which was then connected to the CAR gene by a 2A element. After transducing this system into T cells, we conducted cell sorting using magnetic beads targeting Thy1.1, which increased the positive rate of FGFR4–CAR–iCasp9 T cells to over 90%.
A The structure of the FGFR4–CAR–iCasp9 transgene. The transgene consists of a suicide gene, iCasp9, and FGFR4-specific chimeric antigen receptor (CAR), linked by a 2A-like sequence. iCasp9 consists of a drug-binding domain (FKBP12) connected via a short linker (GGGS) to human caspase-9. B FGFR4-CAR-iCasp9 T cells and FGFR4 CAR-T cells were exposed to CID (AP20187) at the indicated concentrations at different times. Cells were harvested and stained with annexin-V and 7-AAD. Data represent the mean and standard deviation (SD) values of quintuplicate wells. C Cytokine profiling of FGFR4-CAR-iCasp9 T cells and FGFR4 CAR-T cells in response to RH4 cells after 16-h incubation with CID. Data represent the mean and SD values of quintuplicate wells. IL-2 interleukin-2, IL-6 interleukin-6, IFN-γ interferon-γ, TNF-α tumor necrosis factor α. D RH4 cells were co-cultured with FGFR4–CAR–iCasp9 T cells or FGFR4 CAR-T cells at an effector:target ratio of 1:1. Under the condition of co-culture, CAR-T cells were treated with 16 nM CID. Fluorescence-activated cell sorting analysis for annexin-V and 7-AAD in RH4 cells was performed at 0 and 16 h. Data represent the mean and SD values of quintuplicate wells.
The optimal concentration and treatment time of AP20187 were determined. We added AP20187 to the FGFR4–CAR–iCasp9 T cell population at the indicated concentrations. Then, T cells were collected for apoptosis testing at different time points. The results showed that the percentage of apoptotic T cells increased with increasing concentrations and prolonged treatment time of AP20187 (Fig. 5B). The results indicated that when AP20187 was used at concentrations greater than 16 nM and longer than 16 h, the apoptosis rate of FGFR4–CAR–iCasp9 T cells reached 100%. Therefore, in subsequent experiments using the FGFR4–CAR–iCasp9 model, a concentration of 16 nM and treatment for 16 h were selected as the optimal conditions for inducing CAR-T cell apoptosis.
Then, FGFR4–CAR–iCasp9 T cells were co-cultured with RH4 cells and treated with AP20187 at a concentration of 16 nM, with the untreated group as a negative control. After 16 h, the levels of cytokines secreted by T cells and the death rate of RH4 cells were determined (Fig. 5C). After adding AP20187, secretion of IL-2, IL-6, TNF-α, and IFN-γ was significantly reduced compared with that in the control group, and the killing activity of CAR-T cells was dramatically reduced (Fig. 5D).
Generation of mFGFR4 CAR-T cells
We then investigated whether FGFR4-scFv homologous antibodies could cross-react with mFGFR4. The results showed that the FGFR4-scFv homologous antibody could detect the exogenous expression of mFGFR4 in K562-mFGFR4 cells by flow cytometry (Fig. 6A). After co-culturing with FGFR4 CAR-T cells, K562-mFGFR4 cells showed obvious cell death (Fig. 6B). Therefore, we used FGFR4-scFv to construct mFGFR4 CAR, with the remaining fragments replaced by murine CD8α, 4-1BB, and CD3ζ signaling molecules, to establish a syngeneic mouse model (Fig. 6C). In addition, mCD19 CAR was used as the negative control.
A Representative flow plots illustrating mFGFR4 expression in the wild-type K562 cell line and the same cell line engineered to express mFGFR4 via retroviral gene transfer (K562-mFGFR4). K562 cells and K562-mFGFR4 cells were stained with the FGFR4-scFv homologous antibodies. Percentages in the quadrant are indicated. B FGFR4 CAR-T cells lysed K562-mFGFR4 cells. K562 cells without mFGFR4 expression were used as a negative control. Percentages in the quadrant are indicated. C Schematic structure of mCD19 CAR that specifically targets mCD19, and the murine version of FGFR4 CAR (mFGFR4 CAR) in which the FGFR4-scFv is fused with murine 4-1BB and CD3ζ chain signaling domains. D mFGFR4 CAR-T cells lysed mFGFR4-overexpressing MCA-205 cells (MCA-205-mFGFR4 cells). Wild-type MCA-205 cells without mFGFR4 expression were used as a negative control. mCD19 CAR-T cells were used to evaluate baseline cytotoxic activity. Data represent the mean and SD values of quintuplicate wells. E Cytokine profiling of mFGFR4 CAR-T cells or mCD19 CAR-T cells co-cultured with the indicated target cells is illustrated. Data represent the mean and SD values of quintuplicate wells. mIL-2 murine interleukin-2, mIL-6 murine interleukin-6, mIFN-γ murine interferon-γ.
Owing to the lack of a mature mouse RMS model, the mouse fibrosarcoma cell line MCA-205 was used as the target cell in the killing experiment (Supplementary Fig. S3). mFGFR4 CAR-T cells or mCD19 CAR-T cells were co-cultured with wild-type MCA-205 cells or MCA-205-mFGFR4 at the indicated E:T ratios for 12 h. As the E:T ratio increased, the specific killing effect of mFGFR4 CAR-T cells on MCA-205-mFGFR4 cells became stronger and with more secreted cytokines, such as mIL-2, mIL-6, and mIFN-γ (Fig. 6D, E).
In vivo toxicity analysis of mFGFR4 CAR-T cells
We established a syngeneic mouse model by subcutaneously injecting MCA-205 cells or MCA-205-mFGFR4 into mice (Fig. 7A). The tumor volumes were measured using ultrasound imaging. mFGFR4 CAR-T cell treatment effectively inhibited the progression of MCA-205-mFGFR4 tumors (Fig. 7B). To assess the presence of CAR-T cells at different locations, we performed qPCR to detect the mRNA expression levels of the 4-1BB-CD3ζ fusion gene in mouse tumors and various important organs and tissues. The results showed that a large number of mFGFR4 CAR-T cells were present in MCA-205-mFGFR4 tumors and spleen tissues, while CAR-T cells were only detected in the spleen in the mCD19 CAR-T treatment group (Fig. 7C).
A Schematic representation of the murine soft tissue sarcoma xenograft model. On day 0, C57BL/6 mice were injected subcutaneously with MCA-205 cells or MCA-205-mFGFR4 cells (5 × 106). On day 14, mice were irradiated with 400 cGy. On days 16 and 21, mFGFR4 CAR-T cells, murine CD19 (mCD19) CAR-T cells or non-transduced (NT) cells (1 × 107) were injected intravenously. B Summary of the tumor volume measured by ultrasound imaging. Data represent the mean and standard deviation (SD) values of quintuplicate samples. C Quantification of 4-1BB-CD3ζ mRNA expression by qPCR to evaluate CAR-T cells persistence in the spleens and tumors at day 30. Data represent the mean and SD values of quintuplicate samples. D Comparison of body weight change in murine xenograft models. Data represent the mean and SD values of quintuplicate samples.
At the end of the observation period, the mice in all treatment groups showed no symptoms associated with fever, vomiting, irritability, or abnormal behavior. There were no significant differences in the indicators of quality of life among groups. Moreover, neither the mFGFR4 CAR-T treatment group nor the NT treatment group showed significant weight loss (Fig. 7D). In addition, for the cell subset composition of the blood, spleen, lymph node, and bone marrow, there was no noticeable difference between the NT and mFGFR4 CAR-T treatment groups (Supplementary Figs. S4A, S4B, S4C, and S4D). Furthermore, hematoxylin and eosin staining of important organs and tissues, such as the brain, heart, lungs, kidneys, and liver, in mice treated with mFGFR4 CAR-T cells showed no obvious tissue structure destruction and cell necrosis compared with the NT treatment group (Supplementary Fig. S5).
Discussion
FGFR4 is a key protein involved in the physiological processes of cell differentiation, repair, and regeneration of muscle. It is highly expressed mainly during the formation of skeletal muscle tissue but not in mature muscle tissue [20]. Studies have indicated that alterations such as mutation or increased expression of FGFR4 can result in the activation of FGFR4 signaling, which augments the proliferative and invasive capacities of RMS cells. It has been demonstrated that the expression level of FGFR4 in stage IV RMS tissues is twice that of stage II [21]. However, there was no correlation between the FGFR4 copy number variation and the mRNA expression level, indicating that high expression of FGFR4 in RMS is not only induced by copy number variation. In addition, in the mouse RMS model, mutated FGFR4 could activate the MAPK/ERK, Akt, and STAT3 signaling pathways and downregulate cell adhesion-related pathways, resulting in enhanced invasion and metastasis of mouse RMS cells [21]. Moreover, inhibiting FGFR4 expression could significantly disturb the in situ proliferation of mouse RMS cells and distant metastasis to the lung. These results show that FGFR4 gene mutation or overexpression plays an important role in the occurrence and development of RMS. Thus, FGFR4 may be a potential therapeutic target for RMS treatment.
The selection of the ideal antigen for CAR-T cell therapy is the first critical approach to avoid on-target off-tumor toxicities. However, it is difficult to identify and select antigens that are expressed only on tumor cells but not on normal cells in a complicated solid tumor microenvironment [22]. Most TAAs are expressed on both tumor and normal cells, although at a lower level on normal cells [23]. Therefore, when evaluating the safety of CAR-T cells, it is necessary to evaluate the expression level of a TAA in various organs and determine the threshold level at which serious adverse effects would occur [24]. In this study, low levels of FGFR4 were detected in a small number of organ tissue sections, whereas high levels of FGFR4 were detected in RMS tissue specimens. Moreover, FGFR4 CAR-T cells could kill cells with high FGFR4 levels but had little effect on cells with low levels. These results indicate that FGFR4 CAR-T cells do not cause damage to important organs and tissues, suggesting that FGFR4 may be an ideal target for CAR-T cells in RMS treatment.
Generally, CAR-T cells are long-lived in patients. However, the toxic and adverse effects of CAR-T cells are often complicated and even threaten the lives of patients [25]. Therefore, the effective management of these adverse effects of CAR-T cells has become a key issue in the clinical application of CAR-T cell therapy. Various strategies have been developed to solve this problem [26]. At present, common suicide gene systems, including iCasp9, CD20, mutated human thymidylate kinase (mTMPK), and herpes simplex virus thymidine kinase (HSV-TK), are considered to alleviate these adverse effects [27]. Under the same conditions, the clearance function of mTMPK on target cells was relatively weak, whereas the effects of CD20, iCasp9, and HSV-TK on inducing cell apoptosis were similar. In the presence of a substrate, CD20 and iCasp9 can quickly eliminate cells, whereas HSV-TK requires more than three days to reach the same effect under the control of ganciclovir. Among these four systems, the iCasp9 suicide gene system can not only induce the apoptosis of target cells quickly and effectively but also contain humanized components, which could avoid stimulating strong immune responses in patients [28].
The iCasp9 suicide gene system has been successfully applied in the clinical setting. According to a trial in stem cell transplant patients with transferred T-cells, the iCasp9 suicide gene could remove donor T cells and relieve GVHD [29]. Treatment of stem cell transplant patients with AP1903 decreased the circulating transgenic T cells by 90% in 30 min, while adverse events derived from transferred T-cells were not triggered. As verified by the follow-up of this clinical research, patients who received a single dose of AP1903 maintained reconstitution in the immune system, and GVHD did not occur 3.5 years after the initial administration of transgenic T cells [30]. The iCasp9 suicide gene system has a significant impact on the specific killing effects of activated transduced T cells toward tumor cells. The small population of transgenic T cells remaining after AP1903 administration in a clinical trial of GVHD could re-expand owing to incomplete depletion of the iCasp9 suicide gene. When the remaining T cells were exposed to AP1903 again, they were still sensitive to the iCasp9 suicide gene system and were rapidly eliminated ex vivo [29]. Therefore, in this study, the iCasp9 suicide gene system was selected for toxicity management in FGFR4 CAR-T cells, which further improved the safety of CAR-T cell therapy. However, the in vitro experimental results did not completely mimic the physiological environment of T cells in vivo, which is a limitation of this study. At present, we are establishing an FGFR4-CAR-iCasp9 model to further explore the safety and efficacy of this system in vivo.
In preclinical studies of CAR-T cell therapy, animal models usually used include mouse models, transgenic mouse models, syngeneic mouse models, reconstructed humanized immune system mouse models, and primate models [31]. The NOD-SCID-IL2Rγnull (NSG) mouse is a widely used preclinical model for CAR T cell therapy [32]. Owing to the lack of a complete immune system, immunodeficient mice can be used to grow human tumor cells or infuse human T lymphocytes [33]. However, this type of mouse model cannot be utilized to evaluate the relationship between CAR-T cells and the mouse immune system, nor to assess the on-target off-tumor toxicity of CAR-T cells in mice [34].
Therefore, in addition to the original transplanted tumor immunodeficiency mouse model, a syngeneic mouse model was established in this study for in vivo toxicity analysis. We combined the advantages of the two different mouse models, not only to evaluate the on-target off-tumor and off-target toxicity of FGFR4 CAR-T cells in immunocompetent mice but also to observe the conventional toxicity indicators of FGFR4 CAR-T cells in immunodeficient mice [35]. Mice with an intact immune system can indeed be utilized to establish syngeneic mouse models for studying the efficacy and toxicity of murine CAR-T cells. In these models, mouse tumor cells can be transplanted into syngeneic mice, which are genetically identical to the tumor cells, or mouse T lymphocytes can be infused into the mice after modification to express CAR constructs [36]. The results of this study demonstrated that the homologous antibody of FGFR4-scFv could recognize mFGFR4 protein, and mFGFR4 CAR-T cells could specifically kill tumor cells expressing the mFGFR4 protein. These results indicate that a syngeneic mouse model with a complete immune system may help elucidate the potential toxicity of FGFR4 CAR-T cell therapy in vivo.
However, neither the transplanted tumor immunodeficiency mouse model nor the syngeneic immunocompetent normal mouse model has the human immune system, so they cannot fully mimic the adverse effects of human CAR-T cells in normal humans. Thus, for subsequent toxicity analysis experiments, we are considering selecting a model combined with a humanized immune system mouse model or a small clinical trial to further evaluate the on-target off-tumor or off-target toxicity of FGFR4 CAR-T cells in patients with RMS. In addition, we should evaluate the toxic effects of FGFR4 CAR-T cells on normal tissue cells by co-culturing FGFR4 CAR-T cells with various human normal tissue cell lines in future investigations. Alternatively, while our findings demonstrate significant cytotoxicity of FGFR4-targeting CAR T cells towards FGFR4-expressing tumor cells and manageable safety profiles with the iCas9 system, validation with FGFR4-knockout cells would more robustly confirm the specific targeting ability of these CAR-T cells. Thus, future investigations employing FGFR4-null cellular models are warranted to substantiate the precise and efficient targeting capabilities of FGFR4-directed CAR-T cell therapy. Furthermore, we are trying to construct bispecific CAR-T cells that will only attack tumor cells that co-express target antigens such as FGFR4, vascular endothelial growth factor receptor, epidermal growth factor receptor, or platelet-derived growth factor receptor. Normal tissue cells with only the FGFR4 protein cannot induce an immune response, reducing the on-target off-tumor toxicity of FGFR4 CAR-T cells.
In summary, FGFR4 CAR-T cells can specifically kill FGFR4-positive tumor cells, and the safety of FGFR4 CAR-T cells can be managed using the FGFR4–CAR–iCasp9 model and evaluated in a syngeneic mouse model. Therefore, after the failure of traditional radiotherapy and chemotherapy, FGFR4 CAR-T cell therapy can be considered as a new treatment option for patients with advanced RMS. Furthermore, the iCasp9 suicide gene system can complement CAR-T cell technology and advance its widespread adoption in clinics.
Data availability
The data that support the findings of this study are available on request from the corresponding author upon reasonable request.
References
Shern JF, Yohe ME, Khan J. Pediatric rhabdomyosarcoma. Crit Rev Oncog. 2015;20:227–43. https://doi.org/10.1615/critrevoncog.2015013800.
Kubota Yuta, Tanaka Kazuhiro, Kawano Masanori, Iwasaki Tatsuya, Itonaga Ichiro, Tsumura Hiroshi. Surrogacy analysis of intermediate end-points for overall survival in randomized controlled trials of rhabdomyosarcoma. Sci Rep. 2022;12:19381. https://doi.org/10.1038/s41598-022-23944-w.
Gröbner SN, Worst BC, Weischenfeldt J, Buchhalter I, Kleinheinz K, Rudneva VA, et al. The landscape of genomic alterations across childhood cancers. Nature. 2018;555:321–7. https://doi.org/10.1038/nature25480.
Harris DT, Kranz DM. Adoptive T cell therapies: a comparison of T cell receptors and chimeric antigen receptors. Trends Pharm Sci. 2016;37:220–30. https://doi.org/10.1016/j.tips.2015.11.004.
Kochenderfer JN, Dudley ME, Feldman SA, Wilson WH, Spaner DE, Maric I, et al. B-cell depletion and remissions of malignancy along with cytokine-associated toxicity in a clinical trial of anti-CD19 chimeric-antigen-receptor-transduced T cells. Blood. 2012;119:2709–20. https://doi.org/10.1182/blood-2011-10-384388.
Savoldo B, Grover N, Dotti G. CAR T cells for hematological malignancies. J Clin Invest. 2024;134:e177160. https://doi.org/10.1172/JCI177160.
Gross G, Eshhar Z. Therapeutic potential of T cell chimeric antigen receptors (CARs) in cancer treatment: counteracting off-tumor toxicities for safe CAR T cell therapy. Annu Rev Pharm Toxicol. 2016;56:59–83. https://doi.org/10.1146/annurev-pharmtox-010814-124844.
Korc M, Friesel RE. The role of fibroblast growth factors in tumor growth. Curr Cancer Drug Targets. 2009;9:639–51. https://doi.org/10.2174/156800909789057006.
Hughes SE. Differential expression of the fibroblast growth factor receptor (FGFR) multigene family in normal human adult tissues. J Histochem Cytochem. 1997;45:1005–19. https://doi.org/10.1177/002215549704500710.
Taylor JG 6th, Cheuk AT, Tsang PS, Chung JY, Song YK, Desai K, et al. Identification of FGFR4-activating mutations in human rhabdomyosarcomas that promote metastasis in xenotransplanted models. J Clin Investig. 2009;119:3395–407.
Sullivan PM, Kumar R, Li W, Hoglund V, Wang L, Zhang Y, et al. FGFR4-targeted chimeric antigen receptors combined with anti-myeloid polypharmacy effectively treat orthotopic rhabdomyosarcoma. Mol Cancer Ther. 2022;21:1608–21. https://doi.org/10.1158/1535-7163.MCT-22-0059.
Tian M, Wei JS, Shivaprasad N, Highfill SL, Gryder BE, Milewski D, et al. Preclinical development of a chimeric antigen receptor T cell therapy targeting FGFR4 in rhabdomyosarcoma. Cell Rep. Med. 2023;4:101212. https://doi.org/10.1016/j.xcrm.2023.101212.
Alijaj N, Moutel S, Gouveia ZL, Gray M, Roveri M, Dzhumashev D, et al. Novel FGFR4-targeting single-domain antibodies for multiple targeted therapies against rhabdomyosarcoma. Cancers (Basel). 2020;12:3313. https://doi.org/10.3390/cancers12113313.
Timpanaro A, Piccand C, Dzhumashev D, Anton-Joseph S, Robbi A, Moser J, et al. CD276-CAR T cells and Dual-CAR T cells targeting CD276/FGFR4 promote rhabdomyosarcoma clearance in orthotopic mouse models. J Exp Clin Cancer Res. 2023;42:293. https://doi.org/10.1186/s13046-023-02838-3.
Casucci M, Hawkins RE, Dotti G, Bondanza A. Overcoming the toxicity hurdles of genetically targeted T cells. Cancer Immunol Immunother. 2015;64:123–30. https://doi.org/10.1007/s00262-014-1641-9.
Zhang Y, Qin D, Shou AC, Liu Y, Wang Y, Zhou L. Exploring CAR-T cell therapy side effects: mechanisms and management strategies. J Clin Med. 2023;12:6124 https://doi.org/10.3390/jcm12196124.
Boztug K, Schmidt M, Schwarzer A, Banerjee PP, Díez IA, Dewey RA, et al. Stem-cell gene therapy for the Wiskott-Aldrich syndrome. N. Engl J Med. 2010;363:1918–27. https://doi.org/10.1056/NEJMoa1003548.
Gargett T, Brown MP. The inducible caspase-9 suicide gene system as a “safety switch” to limit on-target, off-tumor toxicities of chimeric antigen receptor T cells. Front Pharm. 2014;5:235. https://doi.org/10.3389/fphar.2014.00235.
Del Bufalo F, De Angelis B, Caruana I, Del Baldo G, De Ioris MA, Serra A, et al. GD2-CART01 for relapsed or refractory high-risk neuroblastoma. N. Engl J Med. 2023;388:1284–95. https://doi.org/10.1056/NEJMoa2210859.
Zhao P, Caretti G, Mitchell S, McKeehan WL, Boskey AL, Pachman LM, et al. Fgfr4 is required for effective muscle regeneration in vivo. J Biol Chem. 2006;281:429–38. https://doi.org/10.1074/jbc.M507440200.
Taylor JG 6th, Cheuk AT, Tsang PS, Chung JY, Song YK, Desai K, et al. Identification of FGFR4-activating mutations in human rhabdomyosarcomas that promote metastasis in xenotransplanted models. J Clin Invest. 2009;119:3395–407. https://doi.org/10.1172/JCI39703.
Gee AP. Manufacturing genetically modified T cells for clinical trials. Cancer Gene Ther. 2015;22:67–71. https://doi.org/10.1038/cgt.2014.71.
Yu S, Li A, Liu Q, Li T, Yuan X, Han X, et al. Chimeric antigen receptor T cells: a novel therapy for solid tumors. J Hematol Oncol. 2017;10:78. https://doi.org/10.1186/s13045-017-0444-9.
Godfrey DI, Le Nours J, Andrews DM, Uldrich AP, Rossjohn J. Unconventional T cell targets for cancer immunotherapy. Immunity. 2018;48:453–73. https://doi.org/10.1016/j.immuni.2018.03.009.
Yáñez L, Sánchez-Escamilla M, Perales MA. CAR T cell toxicity: current management and future directions. Hemasphere. 2019;3:e186. https://doi.org/10.1097/HS9.0000000000000186.
Oldham RA, Berinstein EM, Medin JA. Lentiviral vectors in cancer immunotherapy. Immunotherapy. 2015;7:271–84. https://doi.org/10.2217/imt.14.108.
Bonini C, Ferrari G, Verzeletti S, Servida P, Zappone E, Ruggieri L, et al. HSV-TK gene transfer into donor lymphocytes for control of allogeneic graft-versus-leukemia. Science. 1997;276:1719–24. https://doi.org/10.1126/science.276.5319.1719.
Di Stasi A, Tey SK, Dotti G, Fujita Y, Kennedy-Nasser A, Martinez C, et al. Inducible apoptosis as a safety switch for adoptive cell therapy. N. Engl J Med. 2011;365:1673–83. https://doi.org/10.1056/NEJMoa1106152.
Marin V, Cribioli E, Philip B, Tettamanti S, Pizzitola I, Biondi A, et al. Comparison of different suicide-gene strategies for the safety improvement of genetically manipulated T cells. Hum Gene Ther Methods. 2012;23:376–86. https://doi.org/10.1089/hgtb.2012.050.
Zhou X, Di Stasi A, Tey SK, Krance RA, Martinez C, Leung KS, et al. Long-term outcome after haploidentical stem cell transplant and infusion of T cells expressing the inducible caspase 9 safety transgene. Blood. 2014;123:3895–905. https://doi.org/10.1182/blood-2014-01-551671.
Siegler EL, Wang P. Preclinical models in chimeric antigen receptor-engineered T-cell therapy. Hum Gene Ther. 2018;29:534–46. https://doi.org/10.1089/hum.2017.243.
Wu X, Luo H, Shi B, Di S, Sun R, Su J, et al. Combined antitumor effects of sorafenib and GPC3-CAR T cells in mouse models of hepatocellular carcinoma. Mol Ther. 2019;27:1483–94. https://doi.org/10.1016/j.ymthe.2019.04.020.
Richman SA, Nunez-Cruz S, Moghimi B, Li LZ, Gershenson ZT, Mourelatos Z, et al. High-affinity GD2-specific CAR T cells induce fatal encephalitis in a preclinical neuroblastoma model. Cancer Immunol Res. 2018;6:36–46. https://doi.org/10.1158/2326-6066.CIR-17-0211.
Ando Y, Siegler EL, Ta HP, Cinay GE, Zhou H, Gorrell KA, et al. Evaluating CAR-T cell therapy in a hypoxic 3D tumor model. Adv Health Mater. 2019;8:e1900001 https://doi.org/10.1002/adhm.201900001.
Davila ML, Kloss CC, Gunset G, Sadelain M. CD19 CAR-targeted T cells induce long-term remission and B cell Aplasia in an immunocompetent mouse model of B cell acute lymphoblastic leukemia. PLoS ONE. 2013;8:e61338. https://doi.org/10.1371/journal.pone.0061338.
Kueberuwa G, Zheng W, Kalaitsidou M, Gilham DE, Hawkins RE. A syngeneic mouse B-cell lymphoma model for pre-clinical evaluation of CD19 CAR T cells. J Vis Exp. 2018. https://doi.org/10.3791/58492.
Acknowledgements
We thank all the researchers for participating in this study.
Funding
This work was supported by the National Key R&D Program of China (grant No. 2021YFC2400600-01), the National Scientific Foundation of China (grant Nos. 82102899, 82072958, 81772863, 81773052, 81572806, 81802854, 81802853, 82100238, and 32100729), the Natural Science Foundation of Guangdong Province (grant No. 2017A030308007), the Guangdong Innovative and Entrepreneurial Research Team Program (grant No. 2016ZT06S638), and the Leading Talents Program of Guangdong Province (grant No. 2016LJ06S464).
Author information
Authors and Affiliations
Contributions
Wei Xiao, Liping Xu, Jinghua Wang, and Xing Zhang contributed to the concept development and study design and wrote the manuscript. Wei Xiao, Liping Xu, Kuai Yu, Penghui Zhou, and Xing Zhang performed the laboratory studies. Bushu Xu, Yi Que, Jingjing Zhao, Qiuzhong Pan, and Chengqi Gao collected the blood samples and clinical data. Wei Xiao, Jinghua Wang, Kuai Yu, and Penghui Zhou participated in the figure preparation and revised the paper. Xing Zhang coordinated the study. All authors read and approved the final manuscript.
Corresponding authors
Ethics declarations
Competing interests
The authors declare no competing interests.
Ethics approval and consent to participate
All methods were performed in accordance with the relevant guidelines and regulations. The study design was approved by the Sun Yat-sen University Cancer Center Research Ethics Board (YB2016-002-01). Written informed consent for the publication of clinical details was obtained from the patients or their relatives. Animal studies were approved by the Institutional Animal Care and Use Committee of the Guangdong Laboratory Animal Monitoring Institute, and the animal experiment facility was accredited by the American Association for Accreditation of Laboratory Animal Care.
Additional information
Publisher’s note Springer Nature remains neutral with regard to jurisdictional claims in published maps and institutional affiliations.
Supplementary information
Rights and permissions
Open Access This article is licensed under a Creative Commons Attribution-NonCommercial-NoDerivatives 4.0 International License, which permits any non-commercial use, sharing, distribution and reproduction in any medium or format, as long as you give appropriate credit to the original author(s) and the source, provide a link to the Creative Commons licence, and indicate if you modified the licensed material. You do not have permission under this licence to share adapted material derived from this article or parts of it. The images or other third party material in this article are included in the article’s Creative Commons licence, unless indicated otherwise in a credit line to the material. If material is not included in the article’s Creative Commons licence and your intended use is not permitted by statutory regulation or exceeds the permitted use, you will need to obtain permission directly from the copyright holder. To view a copy of this licence, visit http://creativecommons.org/licenses/by-nc-nd/4.0/.
About this article
Cite this article
Xiao, W., Xu, L., Wang, J. et al. FGFR4-specific CAR-T cells with inducible caspase-9 suicide gene as an approach to treat rhabdomyosarcoma. Cancer Gene Ther 31, 1571–1584 (2024). https://doi.org/10.1038/s41417-024-00823-2
Received:
Revised:
Accepted:
Published:
Version of record:
Issue date:
DOI: https://doi.org/10.1038/s41417-024-00823-2
This article is cited by
-
Advancing CAR-based cell therapies for solid tumours: challenges, therapeutic strategies, and perspectives
Molecular Cancer (2025)
-
The challenges and progress of CAR-T cell therapy in the treatment of solid tumors
Molecular and Cellular Biochemistry (2025)
-
Adoptive T-Cell Therapy in Sarcomas
Current Oncology Reports (2025)
-
Management of Cytokine Release Syndrome (CRS) following CAR T-cell therapy: a comprehensive review
Clinical Cancer Bulletin (2025)
-
The concealed side of caspases: beyond a killer of cells
Cellular and Molecular Life Sciences (2024)









