Fig. 1: PANC-1 cells with the RRM1-T734A mutation exhibit higher DNA damage and replication stress compared to parental PANC-1 cells.
From: RRM1 O-GlcNAcylation inhibition suppresses pancreatic cancer via TK1-mediated replication stress

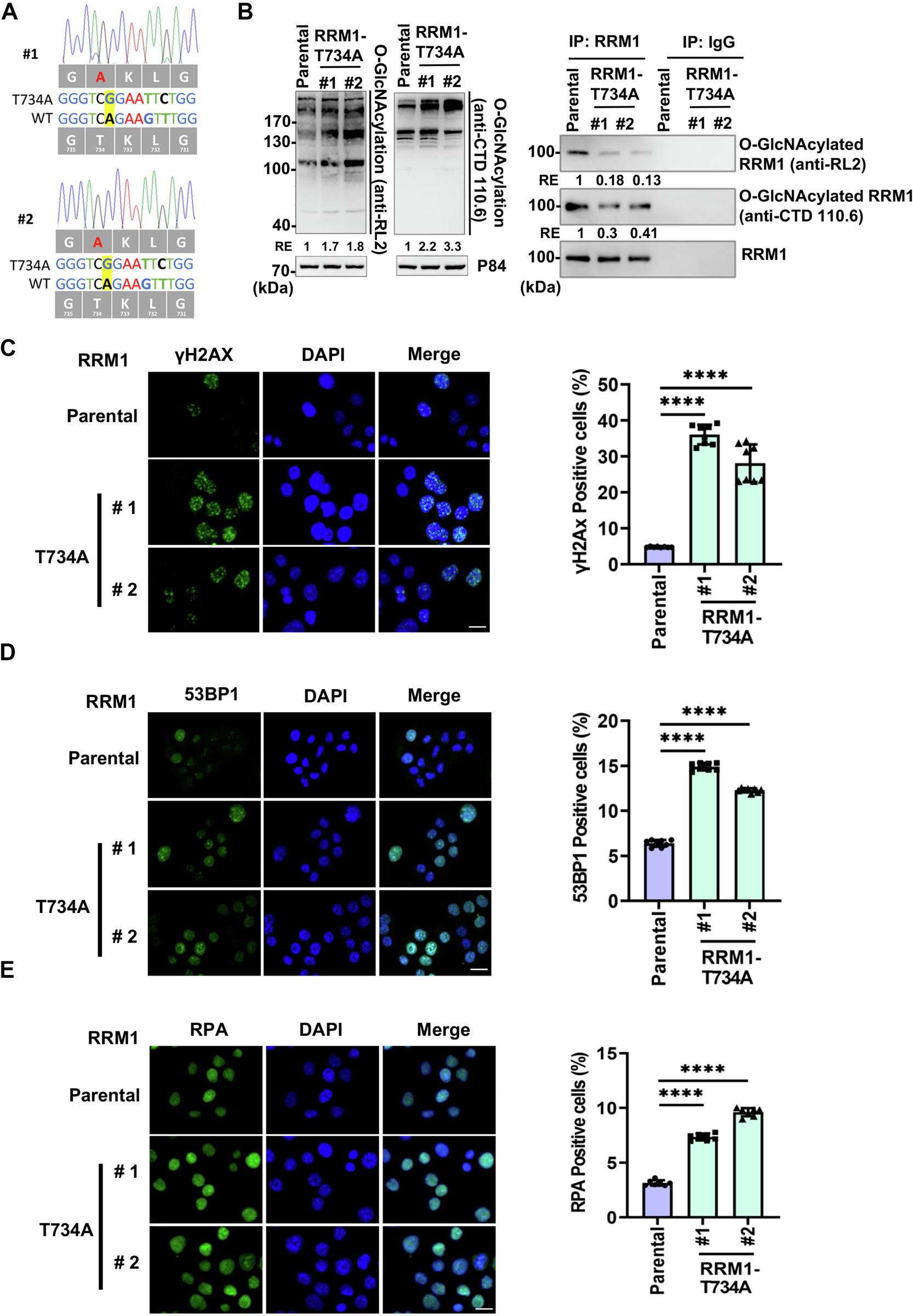
A Threonine at position 734 of the RRM1 amino acid sequence was substituted with alanine in PANC-1 cells using CRISPR/Cas9. Two clones were validated via sequencing and used for further experiments. A silent mutation in leucine was introduced to confirm the success of the CRISPR/Cas9 knock-in. B The O-GlcNAcylation status was assessed in parental PANC-1 cells and the two RRM1-T734A PANC-1 clones. The left and right panels display O-GlcNAcylation levels in total cell lysates and immunoprecipitated RRM1, respectively. Protein O-GlcNAcylation was detected using anti-RL2 and anti-CTD 110.6 antibodies. Relative expression levels were normalized for the P84 internal control and parental cells. C–E Representative (left panels) and quantitative (right panels) green immunofluorescence images showing γH2AX (C), 53BP1 (D), and RPA (E) foci, respectively. PANC-1 cells with more than ten foci in the nucleus were classified as positive. DAPI was used to stain the nuclei (blue signal). Data are presented as the mean ± SD. Each dot represents an independent experiment. n = 8 for (C) and (D), and n = 7 for (E). **** p < 0.0001 (two-tailed Student’s t-test). Scale bar, 50 μm.