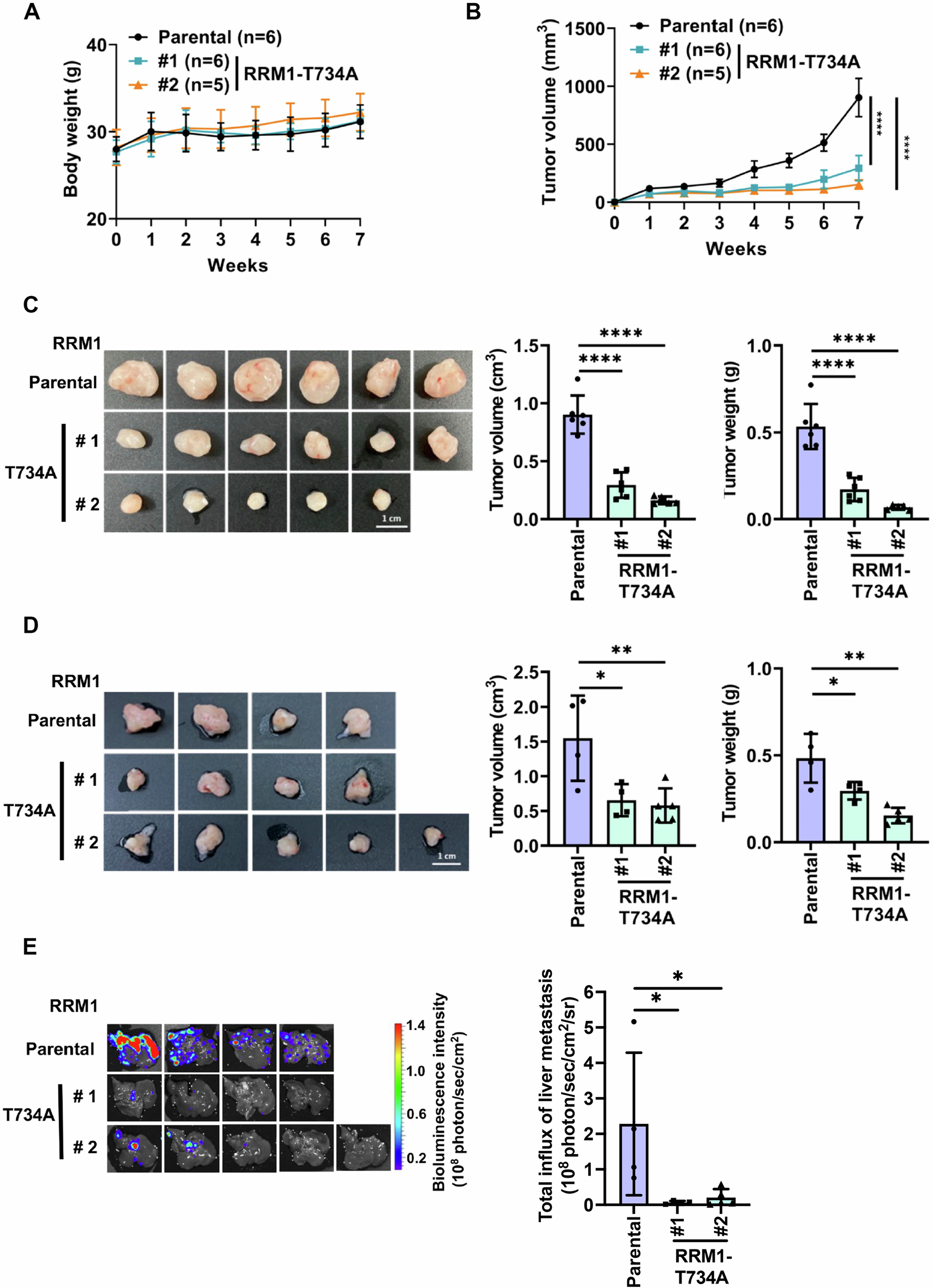
Fig. 3: RRM1-T734A suppresses tumor growth and metastasis in mouse models of pancreatic cancer.
From: RRM1 O-GlcNAcylation inhibition suppresses pancreatic cancer via TK1-mediated replication stress

A–C Subcutaneous injection and (D, E) orthotopic injection of GFP-Luc PANC-1 cells were performed on eight-week-old male NOD/SCIDγ mice. A Body weight and (B) tumor volume of mice injected subcutaneously with PANC-1 cells were measured continuously for 7 weeks. Data are presented as the mean ± SD. ****p < 0.0001 (two-tailed Student’s t-test). C Seven weeks after subcutaneous implantation, mice were euthanized, and tumors were dissected and weighed. Tumor images are shown in the left panel, and tumor weight is displayed in the right panel. Each dot represents one mouse. parental and T734A#1, n = 6; T734A#2, n = 5. Data are presented as mean ± SD. **** p < 0.0001 (two-tailed Student’s t-test). D Two months after orthotopic implantation, mice were euthanized, and tumors were dissected and measured for volume and weight. Tumor images are shown in the left panel, and tumor volume and weight are displayed in the right panel. Each dot represents one mouse. Data are presented as mean ± SD. *p < 0.05; **p < 0.01; ****p < 0.0001 (two-tailed Student’s t-test). E IVIS images of GFP-Luc PANC-1 cells in the liver were obtained from mice following two months of orthotopic PANC-1 cell implantation (left panel). Bioluminescence intensity was quantified and is presented in the right panel. Each dot represents one mouse. Data are presented as mean ± SD. n = 4 in the parental and RRM1-T734A #1 groups; n = 5 for the RRM1-T734A #2 group. *p < 0.05 (two-tailed Student’s t-test).