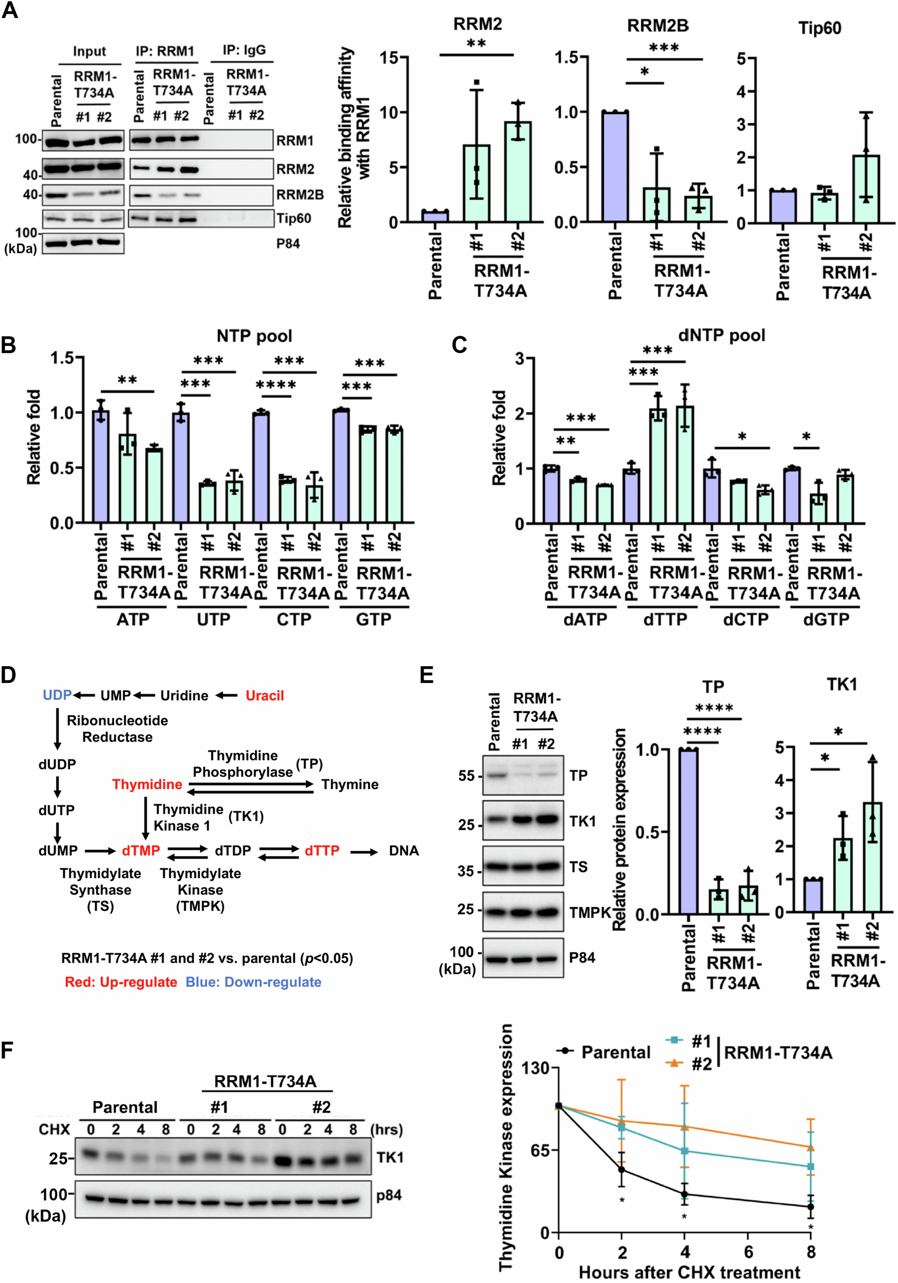
Fig. 4: RRM1-T734A mutation increases its binding affinity with RRM2 and disrupts dNTP balance by stabilizing thymidine kinase 1.
From: RRM1 O-GlcNAcylation inhibition suppresses pancreatic cancer via TK1-mediated replication stress

A Lysates from specified PANC-1 cells underwent RRM1 immunoprecipitation, followed by Western blot analysis. The left panel shows representative blots probed with antibodies against RRM2, RRM2B, and Tip-60. The right panel illustrates the relative protein binding affinity of RRM1 compared to parental PANC-1 cells. Data are presented as mean ± SD. Each dot represents an independent experiment (n = 3). *p < 0.05, **p < 0.01 and ***p < 0.001 (two-tailed Student’s t-test). B, C NTP (B) and dNTP (C) pool levels were assessed by LC/MS analysis and normalized against those in parental PANC-1 cells. Data are presented as mean ± SD. Each dot represents an independent experiment (n = 3). *p < 0.05; **p < 0.01; ***p < 0.001 (two-tailed Student’s t-test). D Diagram illustrating the relative abundance of metabolites involved in DNA synthesis between RRM1-T734A and parental PANC-1 cells, as detected by LC/MS. Red and blue colors denote significantly up- and down-regulated metabolites, respectively (p < 0.05). E Western blot analysis of thymidine-related key enzymes. The left panel displays representative images, while the right panel shows TP and TK1 protein levels relative to parental PANC-1 cells. Each dot represents an independent experiment (n = 3). *p < 0.05 and ****p < 0.0001 (two-tailed Student’s t-test). F PANC-1 cells were treated with cycloheximide (CHX) at the indicated time points and subjected to Western blot analysis. The left panel shows representative images, while the right panel indicates relative TK1 protein levels at various time points post-CHX treatment compared to untreated conditions. All data are represented as mean ± SD (n = 3). *p < 0.05 (two-tailed Student’s t-test).