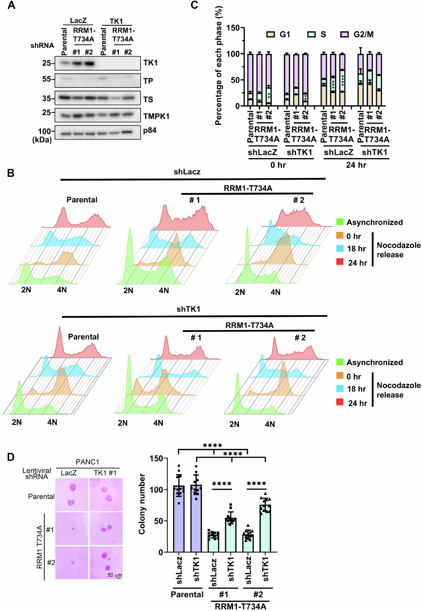
Fig. 5: Thymidine kinase 1 silencing reverses the delayed S phase and decreased soft agar colony formation induced by RRM1-T734A in PANC-1 cells.
From: RRM1 O-GlcNAcylation inhibition suppresses pancreatic cancer via TK1-mediated replication stress

A Western blot analysis of thymidine-related key enzymes in LacZ and TK1-knocked-down PANC-1 cells. B, C PANC-1 cells stably expressing LacZshRNA or TK1shRNA were synchronized at the G2/M phase using nocodazole treatment. After release from nocodazole at 0, 18, and 24 h, these cells were harvested for cell cycle analysis. B Representative of cell cycle profiles, (C) Quantitative data for both asynchronized and nocodazole-released PANC-1 cells (n = 3), **p < 0.01; ***p < 0.001; ****p < 0.0001 (two-tailed Student’s t-test). D The left panel presents representative images of soft agar colony formation in PANC-1 cells stably expressing LacZshRNA or TK1shRNA. The right panel shows the quantified number of colonies larger than 50 μm. Data are presented as mean ± SD. Each dot represents an independent experiment. n = 12/group. ****p < 0.0001 (two-tailed Student’s t-test).