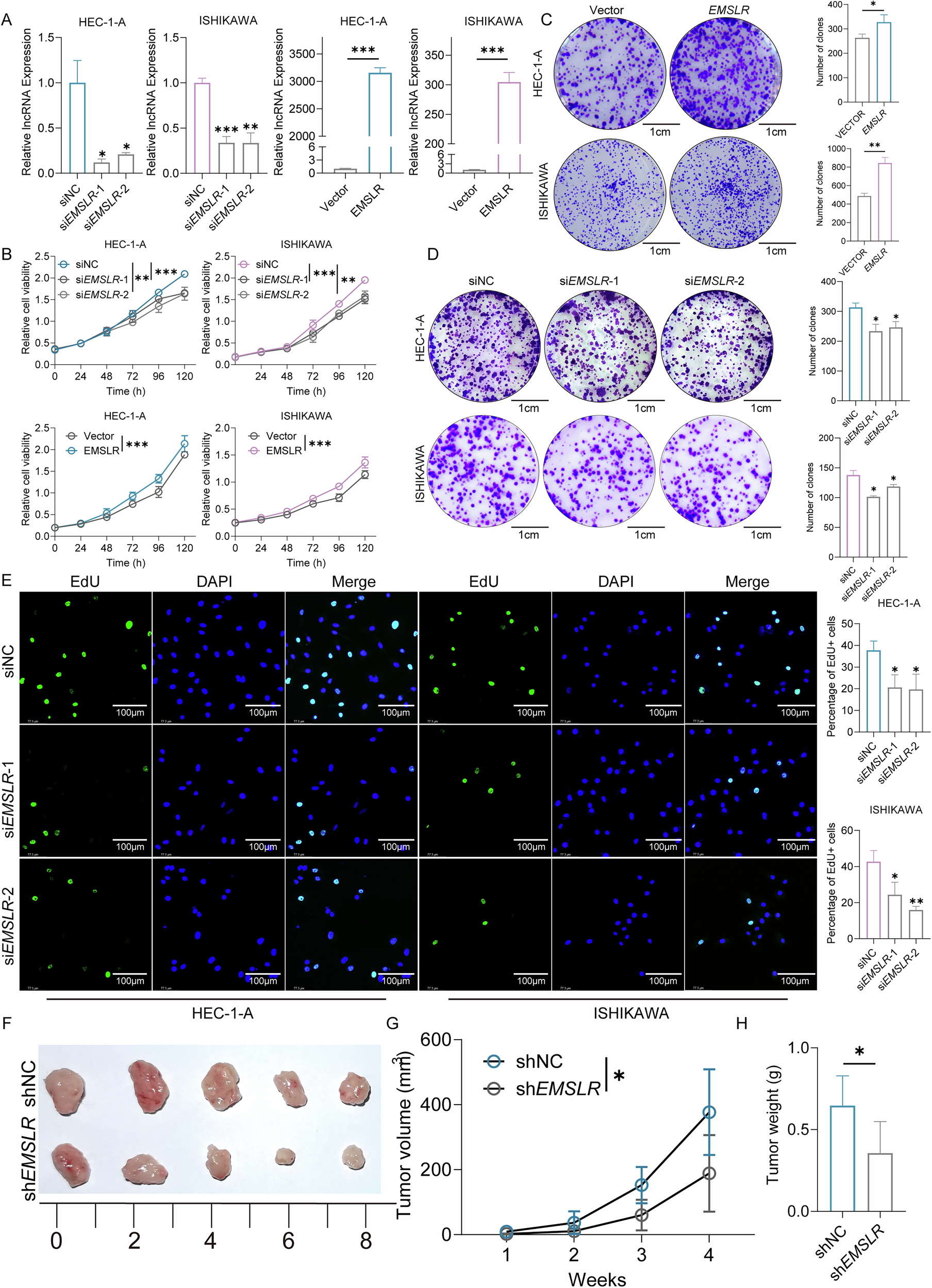
Fig. 3: EMSLR promotes cell proliferation of endometrial cancer in vitro and in vivo.
From: The involvement of lncRNA EMSLR in the disulfidptosis and progression of endometrial carcinoma

A Knockdown and overexpression efficiency of EMSLR validated by qPCR. B CCK-8 analysis in EMSLR knockdown or overexpressed HEC-1-A and ISHIKAWA cells with its statistical analysis. C, D Representative image of cell colony formation assay of EMSLR knockdown or overexpressed HEC-1-A and ISHIKAWA cells with its statistical analysis. E Representative image of EdU staining of EMSLR knockdown HEC-1-A and ISHIKAWA cells with its statistical analysis. Scale bar = 100 µm. F Image of injected shNC/shEMSLR HEC-1-A cells formed tumors. Scale bar = 1 cm. G, H Tumor growth curve of xenograft assay and histogram of tumor weight with its analysis. *P < 0.05, **P < 0.01 and ***P < 0.001.