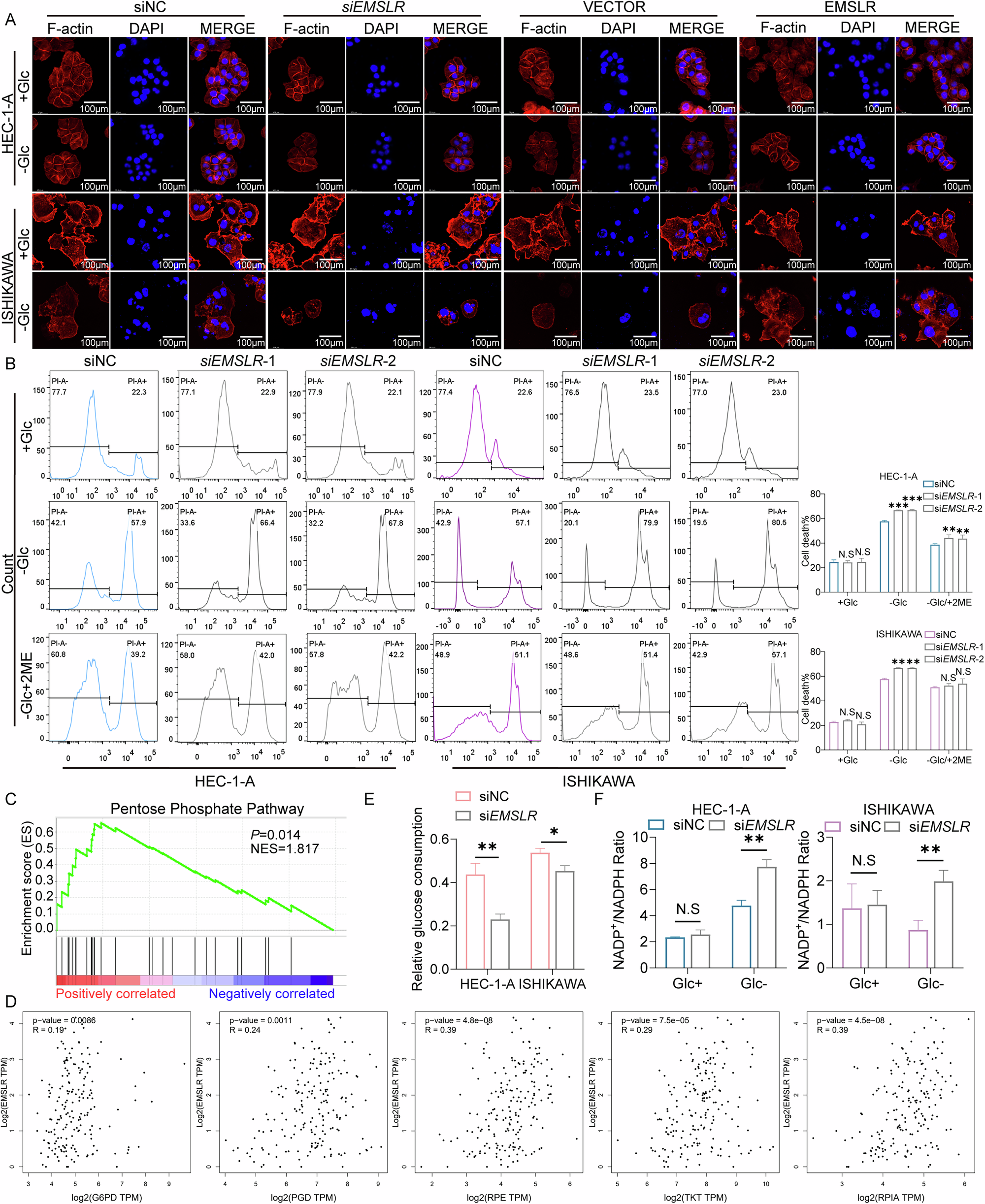
Fig. 4: EMSLR involves in disulfidptosis triggered by glucose deprivation in EC.
From: The involvement of lncRNA EMSLR in the disulfidptosis and progression of endometrial carcinoma

A F-actin staining of siNC/siEMSLR, VECTOR/EMSLR HEC-1-A and ISHIKAWA cells maintained in glucose complete or free medium for 4 h. Scale bar =100 µm. B Cell dead staining of siNC/siEMSLR HEC-1-A and ISHIKAWA cells in glucose complete, glucose free, glucose free with 2.85 mM 2ME medium for 12 h with statistical analysis. C GSEA used a KEGG gene set of EMSLR in TCGA database. D Correlation analysis between EMSLR with G6PD, PGD, RPE, TKT and RPIA using GEPIA. E Glucose consumption assay of siNC/siEMSLR HEC-1-A and ISHIKAWA cells. F NADP+/NADPH detecting assay of siNC/siEMSLR HEC-1-A and ISHIKAWA cells in glucose complete and glucose free medium. N.S: not significant, *P < 0.05, **P < 0.01 and ***P < 0.001.