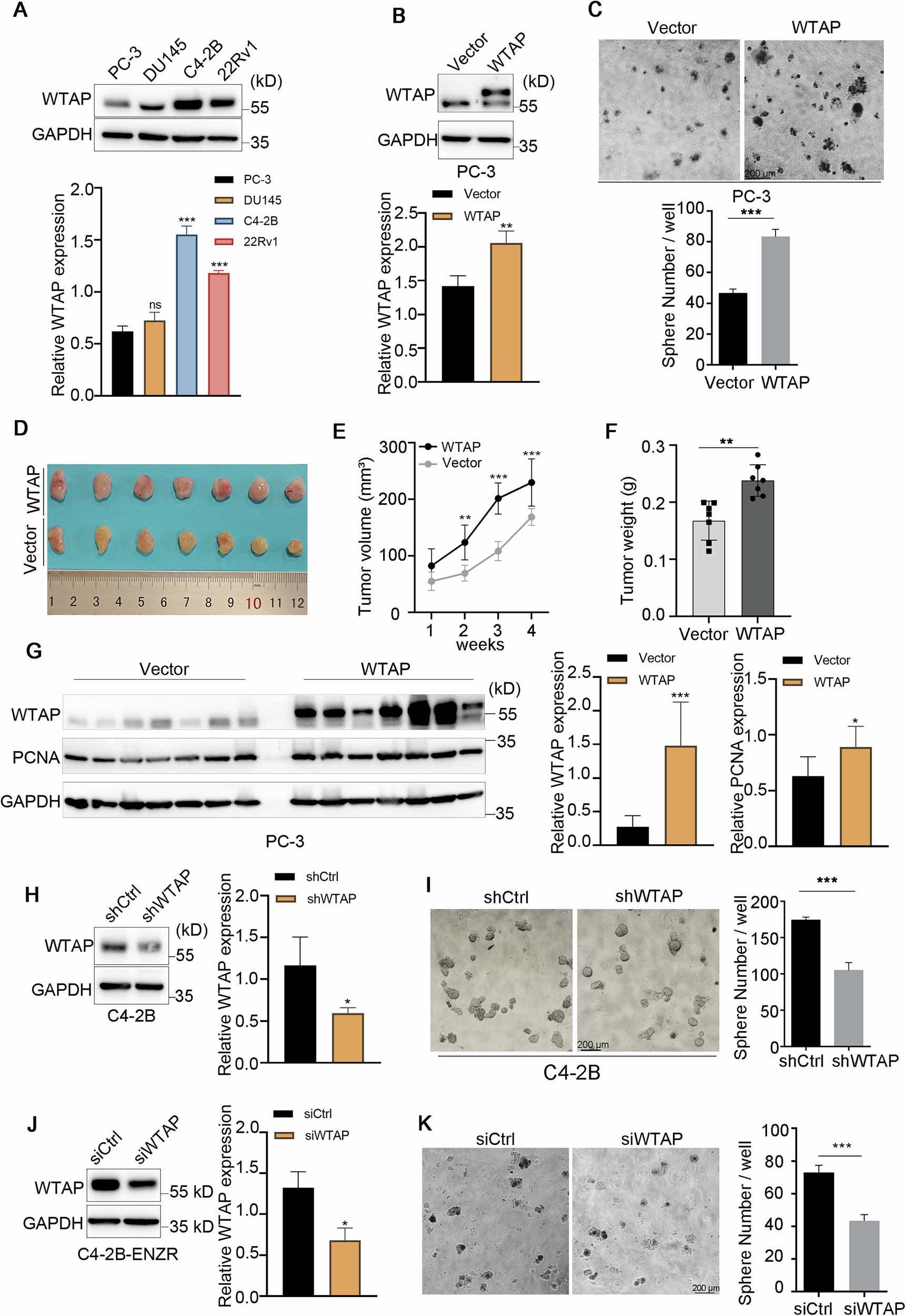
Fig. 2: WTAP promotes cell growth.

A WTAP levels in prostate cancer cell lines. PC-3, DU 145, C4-2B, and 22Rv1 cells were collected, and whole lysates were subjected to Western blotting. The relative WTAP quantification of the Western blotting was measured by using ImageJ software. ***P < 0.001. B The efficiency of WTAP overexpression in PC-3 cells was detected by Western blot. The relative WTAP quantification of the Western blotting was measured by using ImageJ software. **P < 0.01. C Colony formation was elevated after ectopically expressing WTAP in PC-3 cells. Quantitative analysis of colony formation was examined by ImageJ. n = 3. ***P < 0.001. D Photographs of tumor formation in nude mice and tumor xenografts were harvested at 4 weeks after injection of WTAP over-expressing or empty vector cells. E, F Tumor growth curves measured after inoculation at the indicated times. The tumor volume was calculated at termination. n = 7. **P < 0.01; ***P < 0.001. G Western blotting showed PCNA was increased in cells stably transfected with WTAP compared with the control vector. The relative WTAP and PCNA quantification of the Western blotting was measured by using ImageJ software. *P < 0.05; ***P < 0.001. H The knock-down efficiency of WTAP with lentiviral constructs constitutively expressing shRNA in C4-2B cells was confirmed by Western blotting. The relative WTAP quantification of the Western blotting was measured by using ImageJ software. *P < 0.05. I Colony formation in Matrigel was decreased in the WTAP knockdown cell line. The average number of spheres with a diameter >75 µm per well. n = 3. ***P < 0.001. J C4-2B-ENZR cells were transfected with siRNA targeting WTAP. Cells were then collected and analyzed by Western blotting. The relative WTAP quantification of the Western blotting was measured by using ImageJ software. *P < 0.05. K Colony formation in Matrigel was decreased when WTAP was silenced in C4-2B-ENZR cells. The average number of spheres with a diameter >75 µm per well. n = 3. ***P < 0.001.