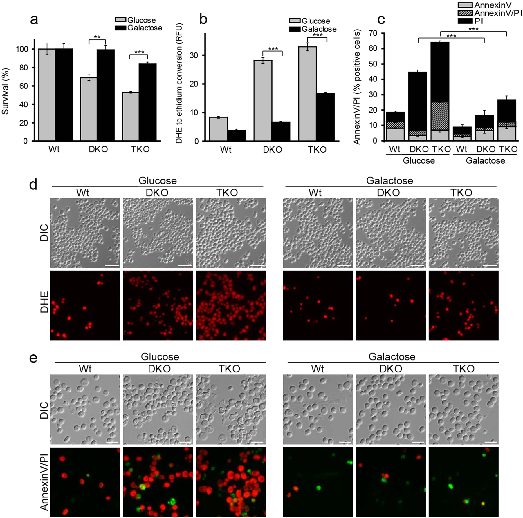
Fig. 3: ROS accumulation and cell death depend on glucose as carbon source
From: Diacylglycerol triggers Rim101 pathway–dependent necrosis in yeast: a model for lipotoxicity

Clonogenic survival assay a and ROS assessment b comparing DKO and TKO cells to wild type (Wt) using glucose or galactose as carbon source. Flow cytometry-assisted analysis of AnnexinV/PI co-staining c of the same samples used in panels a and b for differentiation between apoptosis and necrosis. p-values are calculated for the PI positive fractions. Representative microscopy images of ROS assessment d shown in panel b. Scale bar = 15 µm. Representative images of AnnexinV/PI-based cell death assay e as shown in panel c. Scale bar = 7.5 µm. All measurements were made at 20 h after inoculation. Panels a-c were analyzed using one-way ANOVA. ANOVA analysis in d refers to the PI-only-positive fraction shown in black. Error bars indicate standard error of the mean (SEM) and asterisks in the figures indicate significant differences, *p < 0.05, **p < 0.01, ***p < 0.001, ****p < 0.0001