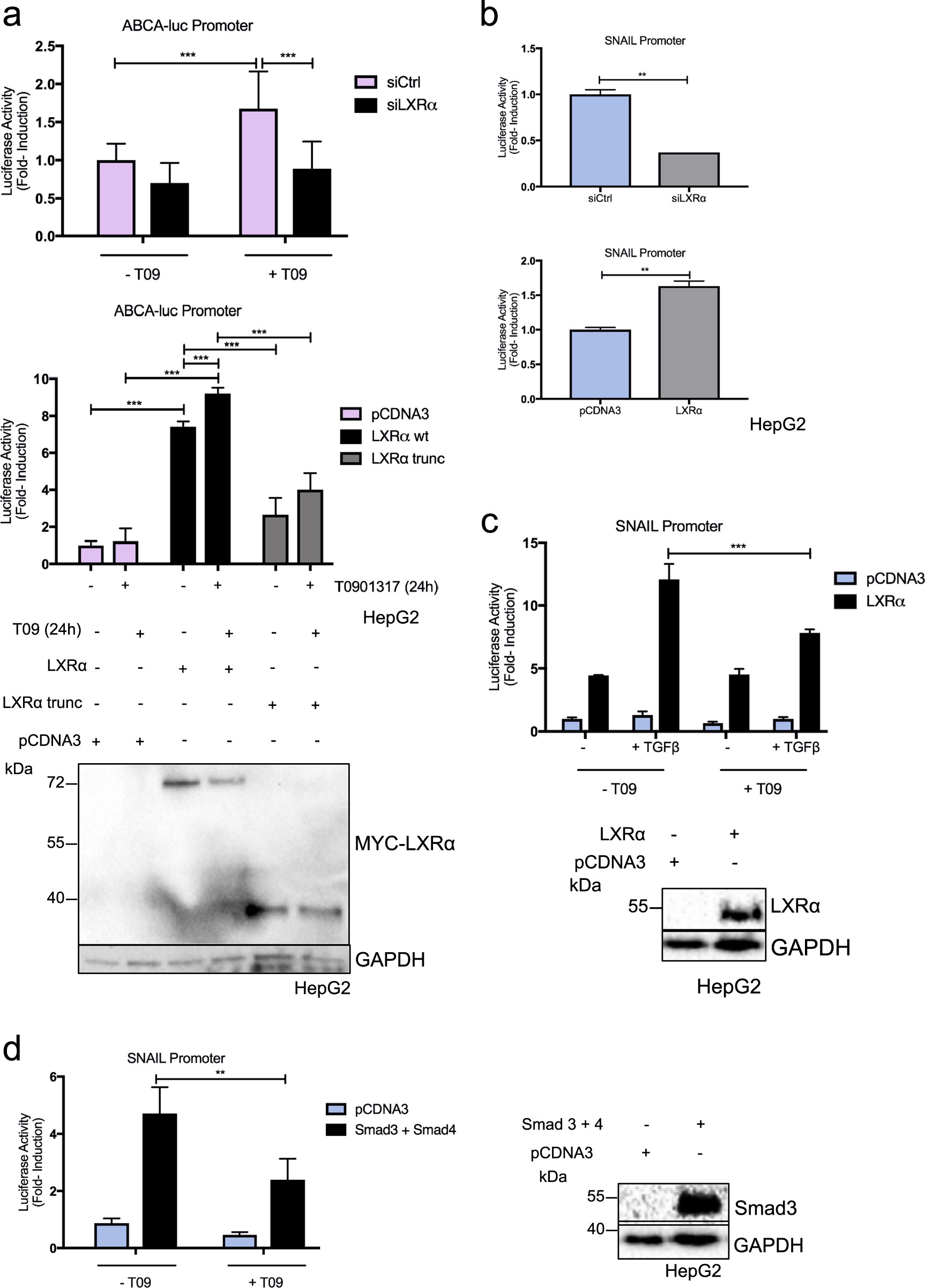
Fig. 3: The antagonistic effect of LXRα with regard to TGFβ-induced Snail expression occurs at the promoter level
From: Snail mediates crosstalk between TGFβ and LXRα in hepatocellular carcinoma

a HepG2 cells were simultaneously transfected for 48 h with ABCA1-luc reporter, β-gal plasmid, and siControl non-targeting or siLXRα targeting siRNA at a final concentration of 30 nM (upper graph) or empty vector pCDNA3, pCDNA3-LXRα full length, or pCDNA3-LXRα trunc (bottom graph). Cells were treated in starvation medium with T0901317 (T09, 5 μM) for 24 h, prior to luciferase and β-galactosidase activity detection. Mean ± SD of normalized activity values are plotted, and activity levels set to 1 correspond to the mock (siCtrl or pCDNA3) condition in the presence of DMSO (vehicle), which exhibited different absolute activity levels. Experiments performed in biological triplicate, each of them in technical quadruplicate. Immunoblotting for detection of MYC-tagged LXRα full length or MYC-LXRα trunc together with GAPDH is provided as control. b HepG2 cells were simultaneously transfected with a siControl non-targeting or siLXRα targeting siRNA at a final concentration of 30 nM and b pCDNA3 or pCMX-LXRα and Snail-luciferase reporter plasmids for 48 h prior to luciferase and β-galactosidase activity analysis. Mean ± SD of normalized activity values are plotted, and activity levels set to 1 correspond to the mock (siCtrl or pCDNA3) condition, which exhibited different absolute activity levels. Experiments performed in biological triplicate, each of them in technical triplicate. c HepG2 cells were transfected with pCDNA3 or pCMX-LXRα plasmids and Snail-luciferase reporter for 48 h, then treated in starvation medium with TGFβ1 (5 ng/ml) with or without T0901317 (T09, 5 μM) for 24 h, prior to luciferase and β-galactoside activity detection. Mean ± SD of normalized activity values are plotted, and activity levels set to 1 correspond to the mock (pCDNA3) condition in the presence of DMSO (vehicle). Transfected proteins were visualized by immunoblotting. Experiments performed in biological duplicate, each of them in technical quadruplicate. d HepG2 cells were transfected with pFlag-Smad3 and -Smad4 and Snail-luciferase reporter plasmids, then cells were treated with T0901317 (T09, 5 µM) for 24 h prior to luciferase and β-galactosidase activity assessment. Mean ± SD of normalized activity values are plotted, and activity levels set to 1 correspond to the mock (pCDNA3) condition in the presence of DMSO (vehicle). Experiments performed in biological triplicate, each of them in technical triplicate. Immunoblotting for detection of Smad3 is provided as control. All immunoblots indicate molecular size markers in kDa. Statistical significance was assessed by two-way (a, c), one-way (d) Anova, or unpaired T-test (b). Significance was assigned as **p < 0.01, ***p < 0.001