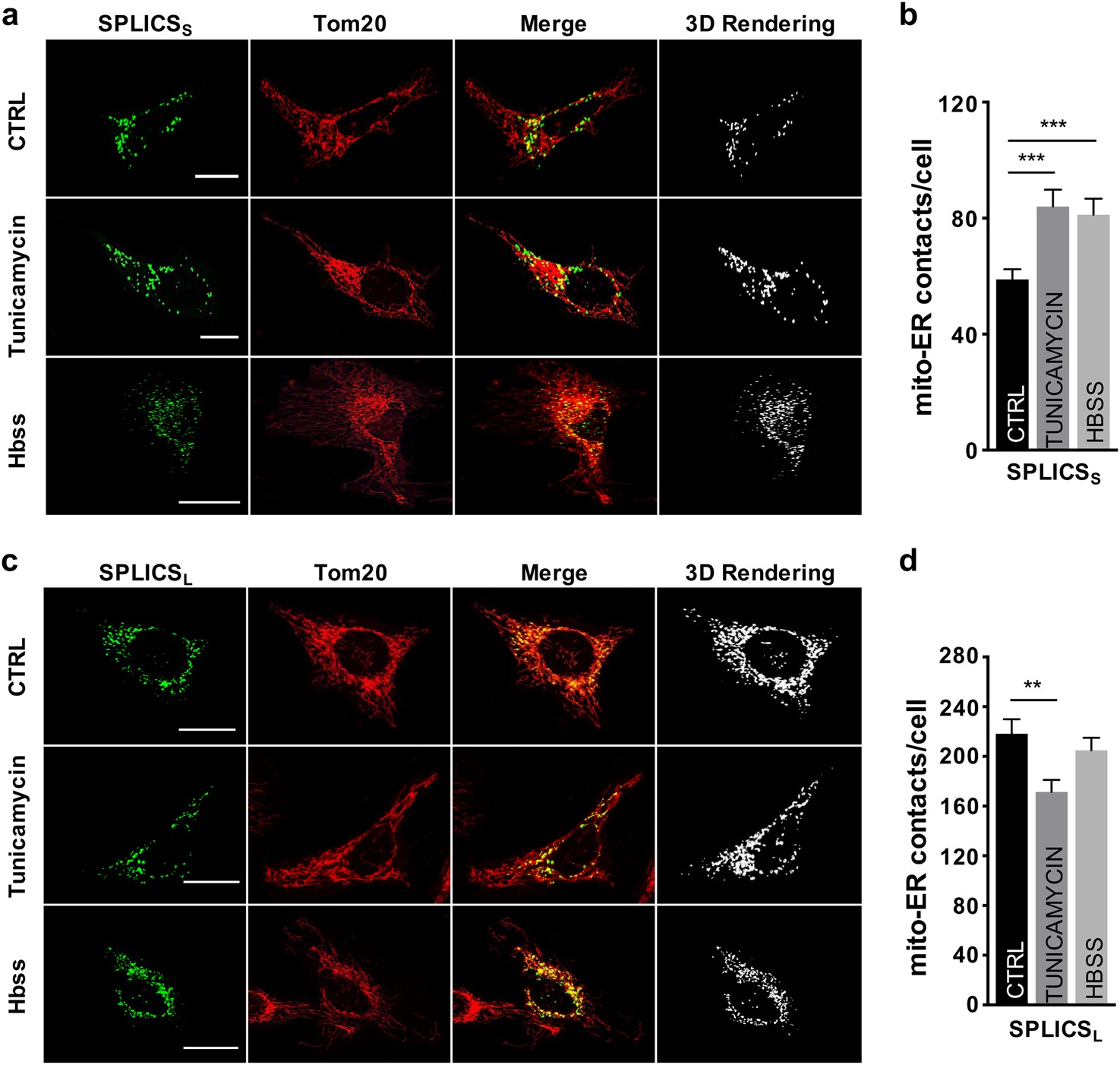
Fig. 2

Effect of Tunicamycin and Hbss treatment on ER–mitochondria contacts. Immunofluorescence against mitochondria (Tom20, red) is shown in the panels on the middle. The green channel is the merge of several planes. Scale bar 20 µm. a Representative confocal pictures of HeLa cells expressing the SPLICSS probe. b Quantification of SPLICSS contacts by 3D rendering of complete z-stacks. Mean ± SEM: Ctrl 58 ± 3, n = 32 cells; Tunicamycin 84 ± 5, n = 33 cells; Hbss 81 ± 5, n = 25 cells. c Representative confocal pictures of HeLa cells expressing the SPLICSL probe. d Quantification of SPLICSL contacts by 3D rendering of complete z-stacks. Mean ± SEM: Ctrl 218 ± 11, n = 27 cells; Tunicamycin 171 ± 9, n = 33 cells; Hbss 204 ± 10, n = 23 cells. Data shown are the result of three independent experiments. **p ≤ 0.01, ***p ≤ 0.001