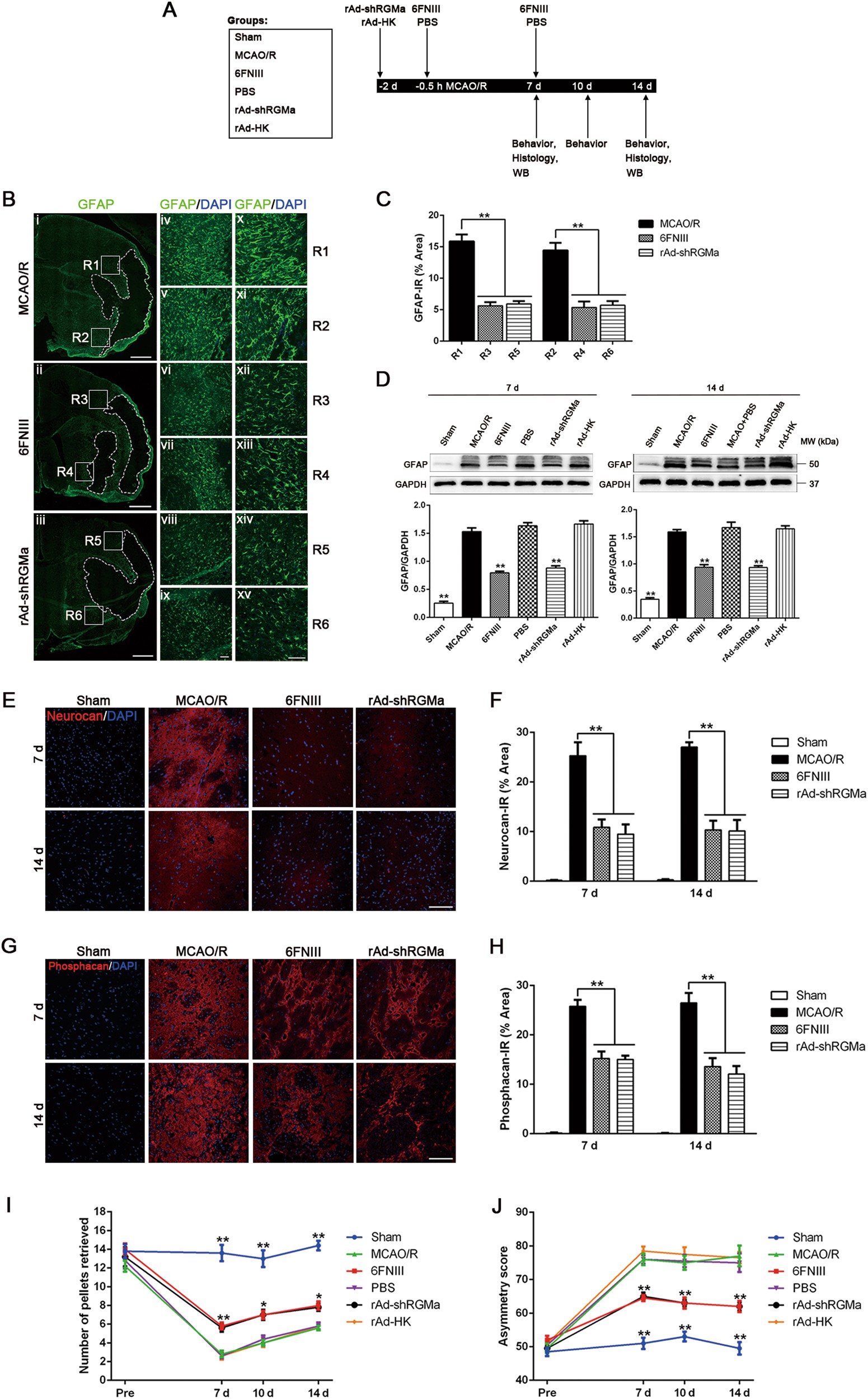
Fig. 2

RGMa inhibition reduces MCAO/R-induced reactive astrogliosis and glial scar formation in rats and promotes neurological function recovery. a Timeline of experimental design and animal group classification. WB, Western blot. b Representative fluorescence microscope images showing GFAP expression in tissue sections 14 days post reperfusion. Images are representative of three rats per treatment. (i–iii) Composition of low magnification micrographs (× 40). The dotted lines indicate the boundary of glial scar. Scale bar, 1000 μm. (iv–xv) Higher-magnified view of the squared region (R1-R6) in (i–iii) respectively; × 100 (iv–ix), × 200 (x–xv). DAPI (blue) was used to stain cellular nuclei. Scale bar, 100 μm. c Quantification of GFAP expression at R1-R6 (× 200) (n = 3). IR, immunoreactivity. **p < 0.01. d Western blot analysis for GFAP expression in the ipsilateral hemisphere of rats 7 and 14 days after reperfusion (n = 3). **p < 0.01 vs MCAO/R, PBS, and rAd-HK groups. Representative micrographs showing anti-neurocan e and anti-phosphacan g staining in tissue sections 14 days after MCAO/R. Scale bar, 100 μm. Quantification of neurocan f and phosphacan h expression (n = 3). IR, immunoreactivity. **p < 0.01. Staircase test (I) and cylinder test (J) were performed at 2 days before as well as 7, 10, and 14 days after MCAO/R (n = 5). *p < 0.05 vs MCAO/R, PBS, and rAd-HK groups; **p < 0.01 vs MCAO/R, PBS, and rAd-HK groups. Data in bar and line graphs are means ± SEM (c, d, f, h, i, and j); one-way ANOVA with Bonferroni post hoc test